Утв. и введен в действие Приказом Федерального агентства по техническому регулированию и метрологии от 1 октября 2024 г. N 1329-ст
Национальный стандарт РФ ГОСТ Р 71636-2024
"ЛАЗЕРЫ ГАЗОВЫЕ. МЕТОДЫ ИЗМЕРЕНИЯ СПЕКТРАЛЬНОГО СОСТАВА ИЗЛУЧЕНИЯ"
Gas lasers. Method of measuring the spectral composition of radiation
ОКС 31.260
Дата введения - 1 марта 2025 года
Введен впервые
Предисловие
1 РАЗРАБОТАН Акционерным обществом "Российский научно-исследовательский институт "Электронстандарт" (АО "РНИИ "Электронстандарт")
2 ВНЕСЕН Техническим комитетом по стандартизации ТК 303 "Электронная компонентная база, материалы и оборудование"
3 УТВЕРЖДЕН И ВВЕДЕН В ДЕЙСТВИЕ Приказом Федерального агентства по техническому регулированию и метрологии от 1 октября 2024 г. N 1329-ст
4 ВВЕДЕН ВПЕРВЫЕ
Правила применения настоящего стандарта установлены в статье 26 Федерального закона от 29 июня 2015 г. N 162-ФЗ "О стандартизации в Российской Федерации". Информация об изменениях к настоящему стандарту публикуется в ежегодном (по состоянию на 1 января текущего года) информационном указателе "Национальные стандарты", а официальный текст изменений и поправок - в ежемесячном информационном указателе "Национальные стандарты". В случае пересмотра (замены) или отмены настоящего стандарта соответствующее уведомление будет опубликовано в ближайшем выпуске ежемесячного информационного указателя "Национальные стандарты". Соответствующая информация, уведомление и тексты размещаются также в информационной системе общего пользования - на официальном сайте Федерального агентства по техническому регулированию и метрологии в сети Интернет (www.rst.gov.ru)
1 Область применения
Настоящий стандарт распространяется на газовые лазеры (далее - лазеры) и устанавливает методы измерения спектрального состава излучения:
- метод измерения длин волн излучения многочастотных и нестабилизированных одночастотных газовых лазеров;
- метод определения одномодового режима генерации;
- метод определения количества частот излучения в одномодовом режиме генерации.
2 Нормативные ссылки
В настоящем стандарте использованы нормативные ссылки на следующие стандарты:
ГОСТ 12.1.004 Система стандартов безопасности труда. Пожарная безопасность. Общие требования
ГОСТ 12.1.040 Система стандартов безопасности труда. Лазерная безопасность. Общие положения
ГОСТ 12.2.003 Система стандартов безопасности труда. Оборудование производственное. Общие требования безопасности
ГОСТ 12.3.019 Система стандартов безопасности труда. Испытания и измерения электрические. Общие требования безопасности
ГОСТ 12.4.026 Система стандартов безопасности труда. Цвета сигнальные, знаки безопасности и разметка сигнальная. Назначение и правила применения. Общие технические требования и характеристики. Методы испытаний
ГОСТ 15093 Лазеры и устройства управления лазерным излучением. Термины и определения
ГОСТ 24453 Измерения параметров и характеристик лазерного излучения. Термины, определения и буквенные обозначения величин
ГОСТ Р 8.568 Государственная система обеспечения единства измерений. Аттестация испытательного оборудования. Основные положения
Примечание - При пользовании настоящим стандартом целесообразно проверить действие ссылочных стандартов в информационной системе общего пользования - на официальном сайте Федерального агентства по техническому регулированию и метрологии в сети Интернет или по ежегодному информационному указателю "Национальные стандарты", который опубликован по состоянию на 1 января текущего года, и по выпускам ежемесячного информационного указателя "Национальные стандарты" за текущий год. Если заменен ссылочный стандарт, на который дана недатированная ссылка, то рекомендуется использовать действующую версию этого стандарта с учетом всех внесенных в данную версию изменений. Если заменен ссылочный стандарт, на который дана датированная ссылка, то рекомендуется использовать версию этого стандарта с указанным выше годом утверждения (принятия). Если после утверждения настоящего стандарта в ссылочный стандарт, на который дана датированная ссылка, внесено изменение, затрагивающее положение, на которое дана ссылка, то это положение рекомендуется применять без учета данного изменения. Если ссылочный стандарт отменен без замены, то положение, в котором дана ссылка на него, рекомендуется применять в части, не затрагивающей эту ссылку.
3 Термины и определения
В настоящем стандарте применены термины по ГОСТ 15093, ГОСТ 24453, а также следующий термин с соответствующим определением:
3.1 диспергирующее устройство: Призма или дифракционная решетка, обеспечивающие дисперсию света.
4 Общие требования при проведении измерений
4.1 Требования к условиям проведения измерений
4.1.1 Измерения проводят при нормальных климатических условиях, если другие требования не установлены в стандартах и технических условиях (ТУ) на лазер конкретного типа:
- температура воздуха - от 15 °C до 35 °C;
- относительная влажность воздуха - от 45% до 80%;
- атмосферное давление - от 86 до 106 кПа (от 645 до 795 мм рт. ст).
При температуре выше 30 °C относительная влажность воздуха должна быть не более 70%.
4.1.2 Параметры накачки лазера при измерении должны соответствовать указанным в стандартах и ТУ на лазеры конкретных типов.
4.2 Требования к оборудованию
4.2.1 Применяемые средства измерений должны быть поверены или откалиброваны в соответствии с нормативными документами, устанавливающими порядок и методы поверки или калибровки конкретных средств измерений.
Испытательное оборудование должно быть аттестовано в соответствии с ГОСТ Р 8.568. Диапазон измерений, типы и точность средств измерений, а также характеристики испытательного оборудования и состав вспомогательных устройств устанавливают в ТУ.
4.2.2 Исследуемый лазер и все элементы измерительной установки, на которое должно попадать лазерное излучение, при измерении должны быть жестко закреплены на прочном основании, при необходимости амортизируемом, для исключения влияния вибраций на результаты измерения.
4.2.3 Степень и характер искажения лазерного излучения, вносимого средством измерений, должны быть учтены при расчете погрешности измерения.
4.2.4 Системы питания, охлаждения, управления излучателя при измерении параметров излучателя должны обеспечивать режим работы, указанный в ТУ на конкретный тип излучателя.
4.3 Требования безопасности
4.3.1 При выполнении измерений оборудование должно соответствовать общим требованиям безопасности в соответствии с ГОСТ 12.2.003.
4.3.2 При выполнении электрических измерений должны быть соблюдены общие требования безопасности в соответствии с ГОСТ 12.3.019.
4.3.3 При выполнении измерений производственные помещения должны соответствовать общим требованиям пожарной безопасности в соответствии с ГОСТ 12.1.004.
4.3.4 На корпусе лазера должен быть нанесен знак "Осторожно, лазерное излучение" с поясняющей надписью по ГОСТ 12.4.026, а также сведения о степени опасности генерируемого излучения с указанием класса лазера по ГОСТ 12.1.040.
4.3.5 Выполнение измерений должен проводить обученный персонал, имеющий высшее или среднее специальное техническое образование, прошедший инструктаж по технике безопасности.
5 Метод измерения длин волн излучения и количества одновременно генерируемых линий
5.1 Принцип измерения
Принцип измерения количества одновременно генерируемых линий и длин волн заключается в пространственном разделении спектральных линий излучения с помощью диспергирующего устройства, индикации отдельных спектральных линий и измерения их номинальных значений.
5.2 Оборудование
5.2.1 Структурная схема установки для измерений длины волны излучения и количества одновременно генерируемых линий приведена на рисунке 1.

1 - лазер (лазер с коллиматором); 2 - ослабитель; 3 - диспергирующее устройство; 4 - преобразователь; 5 - индикатор; 6 - спектральный прибор
Рисунок 1 - Структурная схема установки для измерений длины волны излучения и количества одновременно генерируемых линий
Примечание - Лазер с коллиматором применяют для расширения диаметра лазерного пучка до 20 - 30 мм.
5.2.2 Ослабитель предназначен для уменьшения мощности лазерного излучения, падающего на диспергирующее устройство, измерительный преобразователь или приемную площадку спектрального прибора. Ослабитель выбирают исходя из диапазона значений мощности и длины волны измеряемого лазерного излучения.
Ослабитель применяют, если мощность лазерного излучения превышает величину, указанную в нормативной документации (НД) на диспергирующее устройство, преобразователь или спектральный прибор.
5.2.3 Диспергирующее устройство предназначено для пространственного разделения спектральных линий лазерного излучения.
Предел разрешения двух линий, регистрируемых раздельно, должен быть не более 25 нм или обратная линейная дисперсия диспергирующего устройства для спектральных областей от 200 до 1000 нм и от 1000 до 11 000 нм должна быть соответственно не более 2,0 нм/мм и 25 нм/мм.
5.2.4 Преобразователь предназначен для преобразования мощности лазерного излучения в электрический сигнал.
Энергетический и спектральный диапазоны преобразователя должны соответствовать энергетическим и спектральным параметрам излучения исследуемого лазера.
5.2.5 Индикатор должен иметь чувствительность, достаточную для индикации минимального сигнала с преобразователя.
Индикатор в совокупности с преобразователем и диспергирующим устройством должен быть проградуирован в единицах длин волн (нм, мкм).
5.2.6 Допускается вместо диспергирующего устройства, преобразователя и индикатора использовать спектральный прибор. В этом случае в НД на спектральный прибор должны быть указаны пределы разрешения двух линий или обратная линейная дисперсия в соответствии с 5.2.3.
5.3 Подготовка и проведение измерений
5.3.1 Располагают лазер, диспергирующее устройство, преобразователь, индикатор и, при необходимости, ослабитель в соответствии с 4.2.2.
5.3.2 Включение и настройку диспергирующего устройства и преобразователя или спектрального прибора производят согласно руководству по эксплуатации на конкретный тип прибора.
5.3.3 Производят измерение длин волн путем считывания с индикатора номинальных значений спектральных линий излучения исследуемого лазера.
5.4 Погрешность измерений
Предел основной относительной погрешности измерения длины волны излучения должен быть не более ± 0,05%.
6 Метод определения одномодового режима генерации
6.1 Принцип измерения
Принцип определения одномодового режима генерации заключается в записи кривой относительного распределения плотности мощности в поперечном сечении пучка излучения и сравнении записанной кривой с теоретической кривой, построенной таким образом, что точки экспериментальной и теоретической кривой на уровне 0,5 от максимальной интенсивности совпадают.
6.2 Оборудование
6.2.1 Структурная схема установки для записи кривой распределения плотности мощности в сечении пучка излучения приведена на рисунке 2.

1 - лазер (лазер с коллиматором); 2 - ослабитель; 3 - оптическая система; 4 - преобразователь; 5 - регистрирующее устройство; 6 - устройство сканирования; 7 - средство измерений относительного распределения плотности мощности
Рисунок 2 - Структурная схема установки для записи кривой распределения плотности мощности в сечении пучка излучения
Примечание - Лазер с коллиматором применяют для расширения диаметра лазерного пучка до 20 - 30 мм.
6.2.2 Ослабитель мощности применяют в тех случаях, когда мощность лазерного излучения превышает допустимую величину, указанную в НД на средство измерений относительного распределения плотности мощности. Коэффициент ослабления ослабителя в диапазоне изменения мощности лазерного излучения в рабочей зоне не должен отличаться более чем на 2%. Коэффициент ослабления не должен изменяться за время измерения более чем на 1%.
6.2.3 Оптическую систему применяют в технически обоснованных случаях, которая должна обеспечивать перенос изображения поля в заданном сечении пучка лазерного излучения на плоскость апертуры измерительного преобразователя.
В качестве оптической системы применяют линзы, зеркала и другие устройства.
Погрешность измерения, вносимая оптической системой, должна находиться в пределах ± 2%.
6.2.4 Энергетический и спектральный диапазоны преобразователя должны соответствовать энергетическим и спектральным параметрам излучения исследуемого лазера.
Допустимая погрешность, определяемая нелинейностью характеристики преобразователя, должна быть не более ± 2%.
Входная диафрагма преобразователя должна быть жестко соединена с ним, должна иметь круглую или прямоугольную форму с диаметром или размером большей стороны не более 0,1 диаметра пучка лазерного излучения.
6.2.5 Устройство сканирования должно обеспечивать перемещение измерительного преобразователя вместе с входной диафрагмой перпендикулярно направлению оси диаграммы направленности лазерного излучения.
Допускается сканирование лазерного пучка по диафрагме приемной площадки измерительного преобразователя.
6.2.6 Регистрирующее устройство должно обеспечивать возможность регистрации электрического сигнала в диапазоне измерения сигнала (0,05 - 1,0) A, где A - максимальное значение сигнала.
Допустимая погрешность регистрирующего устройства должна находиться в пределах ± 2,5%.
6.2.7 Допускается конструктивное совмещение оптической системы преобразователя, регистрирующего устройства и устройства сканирования.
Допустимая погрешность, обусловленная нелинейностью характеристики средства измерений относительного распределения плотности мощности на уровне (0,5 - 1,0) A должна находиться в пределах ± 5% относительно измеряемой величины, а на уровне (0,05 - 0,5) A - в пределах ± 5% относительно уровня 0,5 A.
6.3 Подготовка и проведение измерений
6.3.1 Устанавливают лазер, средства измерений и вспомогательные устройства и подготавливают их к работе в соответствии с руководством по эксплуатации на конкретный тип прибора.
6.3.2 Включают лазер и прогревают его в течение времени готовности, установленного в ТУ на конкретный тип лазера.
6.3.3 Проводят юстировку, добиваясь попадания пучка лазерного излучения в центральную часть приемных площадок оптической системы, ослабителя, преобразователя (перпендикулярно его поверхности).
6.3.4 Включают сканирующее и регистрирующее устройства, преобразователь и, при необходимости, ослабитель или устройство измерения относительного распределения плотности мощности, юстируют оптическую систему относительно пучка излучения, добиваясь максимального значения сигнала на регистрирующем устройстве, и записывают распределение плотности мощности на ленте регистрирующего устройства.
6.4 Обработка результатов измерений
6.4.1 На записанной кривой отмечают точки на уровне 0,5 от максимального значения и соединяют эти точки отрезком прямой, к середине которого восстанавливают перпендикуляр.
Точку пересечения перпендикуляра с линией нулевого уровня считают началом координат.
6.4.2 Строят функциональную зависимость
, (1)
где x - текущая координата, мм,
x = (± 0,2; ± 0,4; ± 0,6; ± 0,8; ± 1,0; ± 1,2; ± 1,4; ± 1,6; ± 1,8; ± 2,0;) (двадцать значений);
A - максимальное значение в мм на записанной кривой;
r - расстояние от начала координат до точки на кривой распределения на уровне 0,5 от максимального значения, мм.
6.4.3 Сравнивают построенную функциональную зависимость с записанной кривой распределения плотности мощности пучка лазерного излучения. Одномодовым режимом генерации считается такой режим, для которого записанная и построенная зависимости на уровне выше 0,5 от максимального значения отличаются по вертикальной оси не более чем на ± 10% от значения построенной кривой, а на уровнях от 0,05 до 0,5 - не более чем на ± 10% от значения на уровне 0,5.
Допускается смещение вершин записанной и построенной кривых не более чем на 0,2.
6.5 Погрешность измерений
Допустимая погрешность определения относительного распределения плотности мощности в сечении пучка излучения на уровне 0,5 - 1,0 A должна находиться в пределах ± 8% относительно измеренной величины, а на уровне 0,05 - 0,5 A - в пределах ± 8% относительно уровня 0,5 A.
Расчет погрешности приведен в приложении А.
7 Метод определения количества частот излучения и расстояния между ними в одномодовом режиме генерации
7.1 Принцип измерения
Принцип определения количества частот излучения моды заключается в развертке спектра - с помощью спектрометров с фотоэлектрической регистрацией, выполненных на базе сканирующих многолучевых интерферометров.
7.2 Оборудование
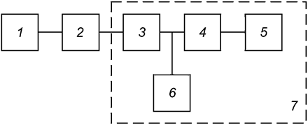
7.2.1 Структурная схема установки для определения количества частот излучения приведена на рисунке 3.

1 - лазер; 2 - ослабитель; 3 - оптический изолятор; 4 - спектрометр; 5 - осциллограф
Рисунок 3 - Структурная схема установки для определения количества частот излучения
Примечание - Лазер с коллиматором применяют для расширения диаметра лазерного пучка до 20 - 30 мм.
7.2.2 Требования к ослабителю - по 5.2.2
7.2.3 Оптический изолятор предназначен для устранения обратной оптической связи между резонатором лазера и спектрометром. Он представляет собой последовательно расположенные поляризатор и четвертьволновую пластину.
7.2.4 Спектрометр предназначен для определения количества частот, на которых происходит генерация в одномодовом режиме, и частотных интервалов между ними. Область угловой дисперсии спектрометра должна быть больше, чем ширина доплеровского контура спектральной линии, на которой происходит генерация в исследуемом лазере. Рабочая длина волны спектрометра должна соответствовать рабочей длине волны лазера.
7.2.5 Для регистрации спектра используют осциллограф.
7.3 Подготовка и проведение измерений
7.3.1 Располагают лазер и спектрометр на оптической скамье.
7.3.2 Включают лазер в сеть и выставляют спектрометр таким образом, чтобы его оптическая ось совпала с осью излучения лазера. Устанавливают оптический изолятор и, при необходимости, ослабитель, соединяют электрические выходы спектрометра с соответствующими входами осциллографа и включают спектрометр и осциллограф в сеть.
7.3.3 Настройку спектрометра осуществляют в соответствии с руководством по эксплуатации.
7.3.4 Измерение количества частот определяют путем считывания числа максимумов частот в одном порядке с экрана осциллографа.
7.3.5 Расстояние между частотами определяют путем измерения расстояния между первыми максимумами разных порядков не менее трех раз.
7.4 Обработка результатов
Частотный интервал A между соседними максимумами определяют по формуле
, (2)
где B - область дисперсии спектрометра на данной длине волны, МГц;
l1, l2 - соответственно линейные расстояния между соседними частотами и соседними порядками спектра, измеренные по какой-либо линейной шкале на экране осциллографа, мм.
7.5 Погрешность измерений
Относительную погрешность измерения частотного интервала ΔA определяют по формуле
, (3)
где ΔB - погрешность определения области дисперсии, указанная в паспорте на спектрометр;
- погрешность измерения линейных расстояний на экране осциллографа.
Относительная погрешность измерения частотного интервала находится в пределах ± 10%.
Приложение А
(справочное)
Расчет погрешности определения распределения плотности мощности в сечении пучка излучения
Погрешности определения распределения плотности мощности в сечении пучка излучения определяют по формуле
, (А.1)
где δ1 - погрешность, обусловленная нелинейностью характеристики преобразования преобразователя;
δ2 - погрешность, вносимая оптической системой;
δ3 - погрешность регистрирующего устройства;
δ4 - погрешность из-за неточности считывания значения с записанной кривой;
δ5 - погрешность из-за неточности построения функциональной зависимости
;
δ6 - погрешность, вносимая ослабителем.
Погрешности δ1, δ2, δ3, δ6 определяют в соответствии с 6.2.3; 6.2.4; 6.2.6; 6.2.2.
Погрешность
,
где a - значение, считываемое с записанной кривой, мм, a ≥ 0,5.
δ5 = √2·δ4.