ГОСТ Р 71585-2024 ПРЕОБРАЗОВАТЕЛИ ЧАСТОТЫ СВЕРХВЫСОКОЧАСТОТНОГО ДИАПАЗОНА. МЕТОДЫ ИЗМЕРЕНИЙ ЭЛЕКТРИЧЕСКИХ ПАРАМЕТРОВ
Утв. и введен в действие Приказом Федерального агентства по техническому регулированию и метрологии от 3 сентября 2024 г. N 1162-ст
Национальный стандарт РФ ГОСТ Р 71585-2024
"ПРЕОБРАЗОВАТЕЛИ ЧАСТОТЫ СВЕРХВЫСОКОЧАСТОТНОГО ДИАПАЗОНА. МЕТОДЫ ИЗМЕРЕНИЙ ЭЛЕКТРИЧЕСКИХ ПАРАМЕТРОВ"
Microwave frequency converters. Methods for measuring electrical parameters
ОКС 31.020
Дата введения - 2 декабря 2024 года
Введен впервые
Предисловие
1 РАЗРАБОТАН Акционерным обществом "Научно-производственная фирма "Микран" (АО "НПФ "Микран"), Федеральным государственным бюджетным образовательным учреждением высшего образования "Томский государственный университет систем управления и радиоэлектроники" (ФГБОУ ВО "ТУСУР"), Федеральным бюджетным учреждением "Государственный региональный центр стандартизации, метрологии и испытаний в Томской области" (ФБУ "Томский ЦСМ")
2 ВНЕСЕН Техническим комитетом по стандартизации ТК 328 "Сверхвысокочастотная и силовая электроника"
3 УТВЕРЖДЕН И ВВЕДЕН В ДЕЙСТВИЕ Приказом Федерального агентства по техническому регулированию и метрологии от 3 сентября 2024 г. N 1162-ст
4 ВВЕДЕН ВПЕРВЫЕ
Правила применения настоящего стандарта установлены в статье 26 Федерального закона от 29 июня 2015 г. N 162-ФЗ "О стандартизации в Российской Федерации". Информация об изменениях к настоящему стандарту публикуется в ежегодном (по состоянию на 1 января текущего года) информационном указателе "Национальные стандарты", а официальный текст изменений и поправок - в ежемесячном информационном указателе "Национальные стандарты". В случае пересмотра (замены) или отмены настоящего стандарта соответствующее уведомление будет опубликовано в ближайшем выпуске ежемесячного информационного указателя "Национальные стандарты". Соответствующая информация, уведомление и тексты размещаются также в информационной системе общего пользования - на официальном сайте Федерального агентства по техническому регулированию и метрологии в сети Интернет (www.rst.gov.ru)
1 Область применения
Настоящий стандарт распространяется на изделия с наименованием вида "Преобразовательные" (обозначение вида МИС - 3), подвида "Смесители частоты" (обозначение подвида МИС - 2) в соответствии с ГОСТ Р 59749, работающие в диапазоне частот от 0,01 до 220 ГГц, и устанавливает методы измерения основных электрических параметров в корпусном исполнении (модуль СВЧ с коаксиальными и/или волноводными выводами) и бескорпусном исполнении, общих для этих изделий.
2 Нормативные ссылки
В настоящем стандарте использованы нормативные ссылки на следующие стандарты:
ГОСТ 20.57.406 Комплексная система контроля качества. Изделия электронной техники, квантовой электроники и электротехнические. Методы испытаний
ГОСТ 13317 Элементы соединения СВЧ трактов радиоизмерительных приборов. Присоединительные размеры
ГОСТ 17703 Аппараты электрические коммутационные. Основные понятия. Термины и определения
ГОСТ Р 59749 Монолитные интегральные схемы сверхвысокочастотного диапазона. Система параметров
Примечание - При пользовании настоящим стандартом целесообразно проверить действие ссылочных стандартов в информационной системе общего пользования - на официальном сайте Федерального агентства по техническому регулированию и метрологии в сети Интернет или по ежегодному информационному указателю "Национальные стандарты", который опубликован по состоянию на 1 января текущего года, и по выпускам ежемесячного информационного указателя "Национальные стандарты" за текущий год. Если заменен ссылочный стандарт, на который дана недатированная ссылка, то рекомендуется использовать действующую версию этого стандарта с учетом всех внесенных в данную версию изменений. Если заменен ссылочный стандарт, на который дана датированная ссылка, то рекомендуется использовать версию этого стандарта с указанным выше годом утверждения (принятия). Если после утверждения настоящего стандарта в ссылочный стандарт, на который дана датированная ссылка, внесено изменение, затрагивающее положение, на которое дана ссылка, то это положение рекомендуется применять без учета данного изменения. Если ссылочный стандарт отменен без замены, то положение, в котором дана ссылка на него, рекомендуется применять в части, не затрагивающей эту ссылку.
3 Термины, определения и сокращения
3.1 В настоящем стандарте использованы термины по ГОСТ Р 59749, ГОСТ 17703, а также следующий термин с соответствующим определением:
3.1.1 зондовая станция: Инструмент для тестирования бескорпусных полупроводниковых приборов.
Примечание - Станция включает инструменты и приспособления, в том числе:
- столик, обеспечивающий расположение пластины или кристаллов, с возможностью ориентации и перемещения по осям X, Y и Z;
- приспособления для удерживания пластины или кристаллов без их повреждения (вакуумный держатель);
- платформы для расположения манипуляторов и осуществления контакта зондов с измеряемым устройством;
- манипуляторы, предназначенные для позиционирования зондов на измеряемое устройство;
- зонды, устанавливаемые на манипуляторы и предназначенные для непосредственного контакта с измеряемым устройством;
- микроскопы, предназначенные для визуального контроля точности позиционирования зондов на измеряемом устройстве.
3.2 В настоящем стандарте применены следующие сокращения:
АС - анализатор спектра;
ВАЦ - векторный анализатор цепей;
ГН - генератор СВЧ сигналов;
ГТ - вход тракта гетеродина;
ИУ - испытуемое устройство;
ИП - источник питания;
КСВН - коэффициент стоячей волны по напряжению;
КС - СВЧ кабельная сборка;
КШ - коэффициент шума;
МИС - монолитная интегральная схема;
ПЧ - промежуточная частота;
РЧ - вход тракта радиочастоты;
САЦ - скалярный анализатор цепей;
СВЧ - сверхвысокие частоты;
СИ - средство измерений;
ТЗ - техническое задание;
ТУ - технические условия;
ЭД - эксплуатационная документация.
4 Общие технические требования
4.1 Требования к показателям точности измерений
4.1.1 Показатели точности измерений параметров ИУ зависят от погрешностей измерений применяемых СИ и должны соответствовать установленным в ТУ (ТЗ) на ИУ конкретных типов.
4.1.2 Относительная погрешность измерений, вносимая за счет константы [скорости света в вакууме (299724456,2 ± 1,1) м/с] при пересчете частот в длины волн, должна находиться в пределах ± 10% относительной погрешности измерений, установленной в конкретных методах измерений настоящего стандарта.
4.2 Требования к средствам измерений и вспомогательному оборудованию
4.2.1 Нестабильность частоты ГН, используемых при измерениях параметров ИУ с входной мощностью меньше или равной 10 мВт, за время измерений не должна выходить за пределы ± 1%. Нестабильность мощности ГН за время измерений должна находиться в пределах ± 1 дБ.
4.2.2 Нестабильность частоты ГН, используемых при измерениях параметров изделий с входной мощностью более 10 мВт, за время измерений не должна выходить за пределы ± 0,1%.
4.2.3 Измерители мощности СВЧ для измерения среднего значения должны иметь пределы допускаемой относительной погрешности измерений не более ± 7% в диапазоне частот от 0,03 до 37,5 ГГц включительно и не более ± 10% - в диапазоне частот свыше 37,5 ГГц до 220 ГГц включительно.
4.2.4 КСВН измерительного тракта не должен превышать 1,5 для волноводных каналов и 1,7 для коаксиальных каналов, если иные значения КСВН не установлены в конкретных методах измерений данного стандарта или в ТУ (ТЗ) на ИУ конкретных типов.
4.2.5 Направленные ответвители должны иметь КСВН основного канала не более 1,15 и направленность не менее 15 дБ.
4.2.6 Волноводные заслонки и переключатели в открытом состоянии не должны иметь КСВН более 1,2, в закрытом состоянии должны обеспечивать ослабление СВЧ сигнала не менее чем на 30 дБ.
4.2.7 ИП изделий СВЧ должны удовлетворять следующим требованиям:
- нестабильность выходных напряжений за время измерений - не более ± 5%;
- допустимая пульсация источников напряжения постоянного тока не более 1%.
4.2.8 Если присоединительные элементы изделий СВЧ отличаются от присоединительных элементов СИ или вспомогательных устройств, то изделия СВЧ следует подключать с помощью подключающих устройств: коаксиальных переходов, отрезков волноводов и т.п.
4.2.9 КСВН подключающих устройств не должен быть более 1,25 для коаксиальных каналов, 1,20 для волноводных каналов и 1,35 для коаксиально-волноводных каналов, если иное не установлено в конкретных методах измерений настоящего стандарта или в ТУ (ТЗ) на ИУ конкретных типов.
4.2.10 Допускаются объединение СИ и вспомогательного оборудования в один функциональный узел, изменение порядка подключения элементов схем измерений, введение дополнительных элементов для обеспечения необходимых условий измерений, автоматизации измерений, для измерения нескольких параметров ИУ по одной схеме измерений, если погрешность измерения параметров ИУ при этом не выходит за пределы, установленные в ТУ (ТЗ).
4.2.11 Диапазон частот, предельно допустимый уровень мощности СВЧ, значение постоянного тока и напряжения используемых СВЧ-зондов должны соответствовать (или превышать) соответствующие параметры ИУ во избежание повреждения СВЧ-зондов.
4.3 Требования к условиям измерений
4.3.1 Измерение электрических параметров ИУ следует проводить в нормальных климатических условиях по ГОСТ 20.57.406, если иное не установлено в ТУ (ТЗ) на ИУ конкретных типов.
4.3.2 Режимы проведения измерений должны соответствовать требованиям, установленным в ТУ (ТЗ) на ИУ конкретных типов, в программах испытаний или в ТЗ на разработку ИУ.
4.3.3 Присоединительные размеры волноводных фланцев, коаксиальных соединителей, сечения волноводных и коаксиальных каналов должны соответствовать требованиям ГОСТ 13317.
4.3.4 Измерения параметров ИУ в нескольких электрических режимах рекомендуется проводить последовательно, по мере ужесточения режима, причем в наиболее жестком режиме измерения проводят в последнюю очередь. Последовательность операций должна быть такой, чтобы была исключена возможность повреждения ИУ.
5 Требования безопасности
5.1 При выполнении работ соблюдают требования охраны труда, промышленной и пожарной безопасности, взрывобезопасности.
5.2 Охрану труда и безопасность обеспечивают в соответствии с действующим законодательством Российской Федерации.
5.3 Средства измерений и вспомогательное оборудование используют в соответствии с ЭД.
5.4 Конструкции СИ и вспомогательного оборудования должны обеспечивать возможность удобного и безопасного выполнения операций с применением средств индивидуальной защиты.
5.5 При возникновении неисправностей оборудования работы прекращают. Возобновление работ допускается только после выявления и устранения причин их возникновения.
6 Подготовка к выполнению измерений
6.1 Порядок подключения и отключения, а также время выдержки после включения ИУ перед измерением их электрических параметров должны соответствовать установленным в ТУ (ТЗ) на ИУ конкретных типов.
6.2 Порядок включения и выключения измерительной аппаратуры при измерении электрических параметров изделий СВЧ должен соответствовать установленному в эксплуатационной документации.
7 Порядок выполнения измерений
Схемы измерения представлены для проведения измерений корпусных МИС в виде СВЧ модуля с коаксиальными выводами. В случае проведения измерений параметров бескорпусных МИС с применением зондовой станции методики не теряют своей актуальности, однако необходимо корректно проводить регулировку контрольно-измерительного оборудования с учетом СВЧ-зондов. Современное контрольно-измерительное оборудование позволяет не только проводить регулировку на пластине, но и математически (с применением прилагающегося к контрольно-измерительному оборудованию программного обеспечения) учитывать параметры СВЧ-зондов.
Методики измерений представлены для основных электрических параметров преобразователей частоты.
7.1 Измерение рабочего диапазона частот МИС
7.1.1 Рабочий диапазон частот ИУ при работе в непрерывном и импульсном режимах определяют путем измерения границ непрерывного интервала частот, в котором значения электрического параметра (параметров), указанные в ТУ (ТЗ) на ИУ конкретных типов, сохраняются в установленных пределах.
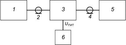
Рабочий диапазон частот ИУ измеряют на стенде, структурная схема которого представлена на рисунке 1.

1 - ГН; 2, 4 - КС; 3 - ИУ; 5 - СИ; 6 - ИП
Рисунок 1 - Структурная схема измерительного стенда измерения рабочего диапазона частоты МИС
7.1.2 ГН должен обеспечивать необходимый перечень входных воздействий, указанных в ТУ (ТЗ) на ИУ конкретного типа.
7.1.3 Средства измерений выходных параметров должны обеспечивать измерение этих параметров в пределах, указанных в ТУ (ТЗ) на ИУ конкретного типа.
7.1.4 Включают все необходимые для проведения измерений СИ и выдерживают их в течение времени, необходимого для установления рабочего режима, согласно ЭД на них.
7.1.5 Проводят регулировку источника СВЧ сигнала и средства измерения выходных параметров в соответствии с инструкциями по эксплуатации соответствующей аппаратуры. Режим регулировки средств измерений (частотный диапазон, уровень входной мощности и т.д.) должен соответствовать требуемому по ТУ (ТЗ) режиму измерения параметров ИУ с учетом дополнительных аксессуаров СВЧ тракта.
7.1.6 Собирают измерительный стенд, представленный на рисунке 1.
7.1.7 Настраивают источник СВЧ сигнала и средство измерения выходных параметров на минимальную (максимальную) частоту рабочего диапазона. Проводят контроль указанного в ТУ (ТЗ) параметра (параметров) ИУ норме, установленной в ТУ (ТЗ).
7.1.8 Проводят перестройку источника СВЧ сигнала и средства измерения выходных параметров ИУ на максимальную (минимальную) частоту рабочего диапазона, контролируя во всем диапазоне частот соответствие указанного в ТУ (ТЗ) параметра (параметров) норме, установленной в ТУ (ТЗ).
7.1.9 Рабочий диапазон частот ΔfP рассчитывают по формуле
ΔfP = f2 – f1, (1)
где f2 и f1 - максимальная и минимальная частоты рабочего диапазона соответственно.
7.1.10 Показатели точности измерений рабочего диапазона частот ИУ зависят от погрешности средств измерений и должны соответствовать установленным в ТУ (ТЗ) на ИУ конкретных типов.
7.2 Измерение потерь преобразования
7.2.1 Измерение потерь преобразования, метод 1
7.2.1.1 Измерение следует проводить на стенде, представленном на рисунке 2. В случае если ВАЦ имеет 4 порта и 2 внутренних СВЧ источника, допускается использовать данный ВАЦ без внешнего ГН. ВАЦ должен иметь опцию измерения частотно-преобразовательных устройств.

1 - ВАЦ; 2 - ГН; 3, 4, 5 - КС; 6 - ИУ; 7 - ИП
Рисунок 2 - Структурная схема измерительного стенда измерения потерь преобразования
7.2.1.2 Включают все необходимые для проведения измерений СИ и выдерживают их в течение времени, необходимого для установления рабочего режима, согласно ЭД на них.
7.2.1.3 Проводят регулировку ВАЦ в соответствии с инструкцией по эксплуатации. Режим регулировки должен соответствовать требуемому по ТУ (ТЗ) режиму измерения параметров ИУ.
7.2.1.4 Собирают измерительный стенд, представленный на рисунке 2. Присоединяют ВАЦ, ГН, ИП и КС к соответствующим разъемам ИУ.
7.2.1.5 Подают питание на ИУ в соответствии с ТУ (ТЗ).
7.2.1.6 Проводят измерение значения потерь преобразования ИУ в требуемых ТУ (ТЗ) режимах.
7.2.1.7 Показатели точности измерений коэффициента преобразования ИУ должны соответствовать установленным в ТУ (ТЗ) на ИУ конкретных типов.
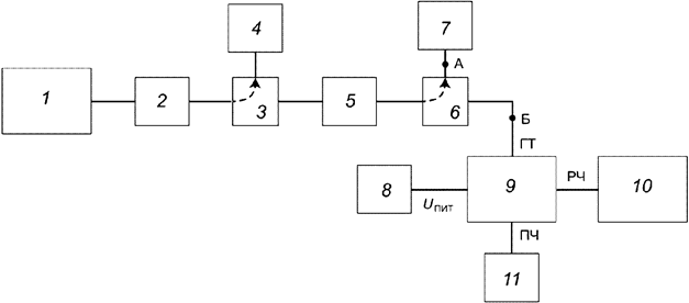
7.2.2 Измерения потерь преобразования, метод 2
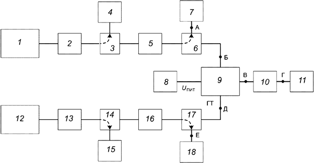
7.2.2.1 Измерения проводят на стенде, представленном на рисунке 3.

1 - ГН1; 2, 13 - изолятор 1; 3, 6, 14, 17 – направленный ответвитель; 4, 15 - измеритель частоты; 5, 16 - регулируемый аттенюатор; 7 - измеритель мощности 1; 8 - ИП; 9 - ИУ; 10 - фильтр; 11 - измеритель мощности 3; 12 - ГН2; 18 - измеритель мощности 2
Рисунок 3 - Структурная схема измерительного стенда измерения потерь преобразования
7.2.2.2 Включают все необходимые для проведения измерений СИ и выдерживают их в течение времени, необходимого для установления рабочего режима, согласно ЭД на них.
7.2.2.3 Проводят регулировку используемого контрольно-измерительного оборудования. Режим регулировки должен соответствовать требуемому по техническим условиям режиму измерения параметров ИУ.
7.2.2.4 Значения L1, L2 и L3 измеряют заранее.
L1 - это значение мощности в точке А (дБм) минус значение мощности в точке Б (дБм);
L2 - это значение мощности в точке В (дБм) минус значение мощности в точке Г (дБм);
L3 - это значение мощности в точке Д (дБм) минус значение мощности в точке Е (дБм).
7.2.2.5 Собирают измерительный стенд, представленный на рисунке 3. Диапазон работы фильтра на выходе между точками В и Г выбирают исходя из значения частоты сигнала ПЧ.
7.2.2.6 Подают питание на ИУ в соответствии с ТУ (ТЗ).
7.2.2.7 Проводят измерение уровней мощности P1, P2 и P3, где:
P1 - мощность, измеренная измерителем мощности 1 (рисунок 3 позиция 7);
P2 - мощность, измеренная измерителем мощности 2 (рисунок 3 позиция 18);
P3 - мощность, измеренная измерителем мощности 3 (рисунок 3 позиция 11).
7.2.2.8 Значения потерь преобразования GC, измеренные под воздействием определенной мощности гетеродина (ГН2) PLO, рассчитывают из входной мощности Pi и выходной мощности Po ИУ, которые измеряют следующим образом:
GC = Po - Pi. (2)
Значения Po, Pi, PLO рассчитывают по следующим формулам:
Pi = P1 - L1, (3)
Po = P2 + L2, (4)
PLO = P3 - L3. (5)
Значения Pi, Po, P1, P2 и P3 выражаются в децибелах на милливатт (дБм). Значения L1, L2 и L3 - в децибелах (дБ).
7.2.2.9 Показатели точности измерений значения потерь преобразования ИУ должны соответствовать установленным в ТУ (ТЗ) на ИУ конкретных типов.
7.2.3 Измерения потерь преобразования, метод 3
7.2.3.1 Измерения следует проводить на измерительном стенде, представленном на рисунке 4.

1 - ГН1; 2, 3, 4 - КС; 5 - ИУ; 6 - ИП; 7 - АС; 8 - ГН2
Рисунок 4 - Структурная схема измерительного стенда измерения потерь преобразования
7.2.3.2 Включают все необходимые для проведения измерений СИ и выдерживают их в течение времени, необходимого для установления рабочего режима, согласно ЭД на них.
7.2.3.3 С помощью САЦ или ВАЦ проводят измерения прямых потерь в трактах АБ, ВГ и ЕД в установленном ТУ (ТЗ) на ИУ частотном диапазоне.
7.2.3.4 Собирают измерительный стенд, представленный на рисунке 4. Присоединяют генераторы ГН1 и ГН2, АС, ИП и КС к соответствующим разъемам ИУ.
7.2.3.5 Подают питание на ИУ в соответствии с ТУ (ТЗ).
7.2.3.6 Проводят измерение выходной спектрограммы с помощью АС.
7.2.3.7 Математически проводят учет потерь в выходном тракте ВГ для определения уровня мощности гармоник выходного сигнала.
7.2.3.8 Проводят измерение уровня мощности выходного сигнала ИУ в требуемых ТУ (ТЗ) режимах.
7.2.3.9 Значение потерь преобразования GC, дБ, рассчитывают по формуле
GC = |PRF_IN - PIF_OUT|, (6)
где PRF_IN - мощность сигнала радиочастоты в точке Б;
PIF_OUT - мощность сигнала промежуточной частоты в точке В.
7.2.3.10 Показатели точности измерений и значения потерь преобразования ИУ должны соответствовать установленным в ТУ (ТЗ) на ИУ конкретных типов.
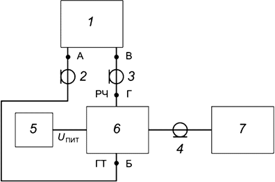
7.3 Измерение развязки между каналами сигнала и гетеродина
Развязку между каналами сигнала и гетеродина ИУ определяют как отношение выходной мощности изделия СВЧ в тракте РЧ к входной мощности СВЧ в тракте ГТ при условии подачи СВЧ сигнала в тракт гетеродина путем измерения параметров рассеяния при помощи ВАЦ (метод 1) и АС (метод 2).
7.3.1 Измерение развязки между каналами сигнала и гетеродина, метод 1
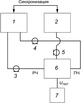
7.3.1.1 Развязку между каналами сигнала и гетеродина ИУ следует измерять с помощью измерительного стенда, структурная схема которого приведена на рисунке 5.

1 - ВАЦ; 2, 3, 4 - КС; 5 - ИП; 6 - ИУ; 7 - согласованная нагрузка
Рисунок 5 - Структурная схема измерительного стенда измерения развязки между каналами сигнала и гетеродина
7.3.1.2 Включают все необходимые для проведения измерений СИ, в том числе ВАЦ и выдерживают их в течение времени, необходимого для установления рабочего режима, согласно ЭД на них.
7.3.1.3 Проводят регулировку ВАЦ в коаксиальном тракте в соответствии с инструкцией по эксплуатации. Режим регулировки (частотный диапазон, уровень входной мощности и т.д.) должен соответствовать требуемому по ТУ (ТЗ) на ИУ режиму измерения параметров ИУ.
7.3.1.4 Собирают измерительный стенд, представленный на рисунке 5. Присоединяют КС к соответствующим разъемам ИУ.
7.3.1.5 Подают питание на ИУ в соответствии с ТУ (ТЗ).
7.3.1.6 Проводят измерение параметров рассеяния (S-параметров) ИУ в требуемых ТУ (ТЗ) режимах.
7.3.1.7 Развязка между каналами сигнала и гетеродина ИУ есть модуль значения измеренного параметра S21 (коэффициента передачи из входа "1" в выход "2") на ВАЦ в том случае, если первый порт ВАЦ присоединен к тракту гетеродина ИУ.
7.3.1.8 Показатели точности измерений развязки между каналами ИУ должны соответствовать установленным в ТУ (ТЗ) на ИУ конкретных типов.
7.3.2 Измерение развязки между каналами сигнала и гетеродина, метод 2
7.3.2.1 Развязку между каналами сигнала и гетеродина ИУ следует измерять с помощью измерительного стенда, структурная схема которого приведена на рисунке 6.

1 - ГН; 2 - изолятор; 3 - направленный ответвитель; 4 - измеритель частоты; 5 - регулируемый аттенюатор; 6 - направленный ответвитель; 7 - измеритель мощности; 8 - ИП; 9 - ИУ; 10 - АС; 11 - согласованная нагрузка
Рисунок 6 - Структурная схема измерительного стенда измерения развязки сигнала и гетеродина
7.3.2.2 Включают все необходимые для проведения измерений СИ и выдерживают их в течение времени, необходимого для установления рабочего режима, согласно ЭД на них.
7.3.2.3 Проводят регулировку используемого контрольно-измерительного оборудования. Режим регулировки должен соответствовать требуемому по ТУ (ТЗ) режиму измерения параметров ИУ.
7.3.2.4 Собирают измерительный стенд, представленный на рисунке 6. Присоединяют КС к соответствующим разъемам ИУ.
7.3.2.5 Подают питание на ИУ в соответствии с ТУ (ТЗ).
7.3.2.6 На схеме, показанной на рисунке 6, входную мощность PLo, дБм, на входе ИУ определяют следующим образом
PLo = P1 - L1, (7)
где L1 - мощность в точке А, дБм, минус мощность в точке Б, дБм;
P1 - значение, измеренное измерителем мощности, дБм.
7.3.2.7 Развязку сигнала гетеродина в порт РЧ PLo/PLo(RF), дБ, рассчитывают следующим образом:
PLo/PLo (RF) = PLo - PLo(RF), (8)
где PLo(RF) - значение, отображаемое АС, составляющая выходной мощности сигнала гетеродина на порту РЧ, дБм, когда подается указанный уровень сигнала PLo, дБм.
7.3.2.8 Показатели точности измерений параметров ИУ должны соответствовать установленным в ТУ (ТЗ) на ИУ конкретных типов.
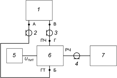
7.4 Измерение развязки между каналами гетеродина и промежуточной частоты
7.4.1 Измерение развязки между каналами гетеродина и промежуточной частоты, метод 1
7.4.1.1 Развязку между каналами гетеродина и промежуточной частоты ИУ определяют как отношение выходной мощности ИУ в тракте ПЧ к входной мощности СВЧ в тракте гетеродина путем измерения параметров рассеяния при помощи ВАЦ.
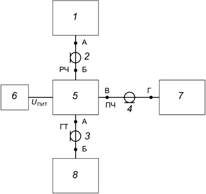
Развязку между каналами сигнала и гетеродина ИУ измеряют с помощью стенда, структурная схема которого приведена на рисунке 7.

1 - ВАЦ; 2, 3, 4 - КС; 5 - ИП; 6 - ИУ; 7 - согласованная нагрузка
Рисунок 7 - Структурная схема стенда для измерения развязки между каналами гетеродина и промежуточной частоты
7.4.1.2 Включают все необходимые для проведения измерений СИ, в том числе ВАЦ и выдерживают их в течение времени, необходимого для установления рабочего режима, согласно ЭД на них.
7.4.1.3 Проводят регулировку ВАЦ в коаксиальном тракте в соответствии с инструкцией по эксплуатации. Режим регулировки (частотный диапазон, уровень входной мощности и т.д.) должен соответствовать требуемому по ТУ (ТЗ) режиму измерения параметров ИУ.
7.4.1.4 Собирают измерительный стенд, представленный на рисунке 7. Присоединяют КС к соответствующим разъемам ИУ.
7.4.1.5 Подают питание на ИУ в соответствии с ТУ (ТЗ).
7.4.1.6 Проводят измерение параметров рассеяния (S-параметров) ИУ в требуемых ТУ (ТЗ) режимах.
7.4.1.7 Развязка между каналами гетеродина и ПЧ ИУ есть модуль значения измеренного параметра S21 (коэффициента передачи из входа "1" в выход "2") на ВАЦ в том случае, если первый порт ВАЦ присоединен к тракту гетеродина ИУ.
7.4.1.8 Показатели точности измерений развязки между каналами гетеродина и промежуточной частоты ИУ должны соответствовать установленным в ТУ (ТЗ) на ИУ конкретных типов.
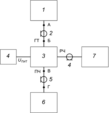
7.4.2 Измерение развязки между каналами гетеродина и промежуточной частоты, метод 2
7.4.2.1 Развязку между каналами сигнала и гетеродина ИУ измеряют с помощью стенда, структурная схема которого приведена на рисунке 8.

1 - ГН; 2, 4, 5 - КС; 3 - ИУ; 6 - АС; 7 - согласованная нагрузка
Рисунок 8 - Структурная схема стенда для измерения развязки между каналами гетеродина и промежуточной частоты
7.4.2.2 Включают все необходимые для проведения измерений СИ и выдерживают их в течение времени, необходимого для установления рабочего режима, согласно ЭД на них.
7.4.2.3 С помощью векторного или скалярного анализатора цепей проводят измерения прямых потерь в трактах АБ и ВГ в установленном ТУ (ТЗ) на ИУ частотном диапазоне.
7.4.2.4 Собирают измерительный стенд, представленный на рисунке 8. Присоединяют ГН, АС, ИП и КС к соответствующим разъемам ИУ.
7.4.2.5 Подают питание на ИУ в соответствии с ТУ (ТЗ).
7.4.2.6 Проводят измерение выходной спектрограммы с помощью АС.
7.4.2.7 Математически проводят учет потерь в трактах АБ и ВГ для определения уровня мощности гармоник входного и выходного сигналов гетеродина на входе и выходе ИУ соответственно. Допускается использование автоматической математической коррекции параметров.
7.4.2.8 Значение развязки, выражаемое в децибелах, между каналами сигнала и гетеродина PLo/PLo(IF) рассчитывают по формуле
PLo/PLo (IF) = PLo - PLo(IF), (9)
где PLo - мощность сигнала гетеродина в точке А;
PLo(IF) - мощность сигнала гетеродина в точке Б.
7.4.2.9 Показатели точности измерений развязки между каналами гетеродина и промежуточной частоты ИУ должны соответствовать установленным в ТУ (ТЗ) на ИУ конкретных типов.
7.5 Измерение уровня паразитных преобразований
7.5.1 Уровень паразитных преобразований ИУ определяют как значение мощности паразитных спектральных составляющих на выходе ИУ при помощи АС.
7.5.2 Уровень паразитных преобразований ИУ измеряют с помощью стенда, структурная схема которого приведена на рисунке 4.
7.5.3 Включают все необходимые для проведения измерений СИ и выдерживают их в течение времени, необходимого для установления рабочего режима, согласно ЭД на них.
7.5.4 Проводят регулировку контрольно-измерительного оборудования в коаксиальном тракте в соответствии с инструкцией по эксплуатации. Режим регулировки (частотный диапазон, уровень входной мощности и т.д.) должен соответствовать требуемому по ТУ (ТЗ) режиму измерения параметров ИУ.
7.5.5 С помощью векторного или скалярного анализатора цепей определяют вносимые потери трактами между точками АБ, ВГ и ЕД с помощью ВАЦ.
7.5.6 Собирают измерительный стенд, представленный на рисунке 4. Присоединяют КС к соответствующим разъемам ИУ.
7.5.7 Подают питание на ИУ в соответствии с ТУ (ТЗ).
7.5.8 Проводят измерение спектрограмм на ИУ в требуемых ТУ (ТЗ) на ИУ режимах.
7.5.9 Уровень выходной мощности паразитных гармоник определяют по спектрограмме, измеренной с помощью АС. Потери между точками В и Г учитывают математически. Допускается использование автоматической математической коррекции параметров.
7.5.10 Показатели точности измерений уровня паразитных преобразований ИУ должны соответствовать установленным в ТУ (ТЗ) на ИУ конкретных типов.
7.6 Измерение КШ
7.6.1 КШ ИУ измеряют с помощью стенда, структурная схема которого приведена на рисунке 2. В зависимости от типа выбранной регулировки в схеме будут меняться внешние компоненты (в случае векторной регулировки потребуются дополнительные аксессуары СВЧ тракта). В составе ВАЦ необходимо наличие опции измерения коэффициента преобразования и КШ преобразовательных устройств.
7.6.2 Включают все необходимые для проведения измерений СИ и выдерживают их в течение времени, необходимого для установления рабочего режима, согласно ЭД на них.
7.6.3 Проводят регулировку ВАЦ в соответствии с инструкцией по эксплуатации. Режим регулировки должен соответствовать требуемому по ТУ (ТЗ) режиму измерения параметров ИУ.
7.6.4 Собирают измерительный стенд, представленный на рисунке 2. Присоединяют ВАЦ, ГН, ИП и КС к соответствующим разъемам ИУ.
7.6.5 Подают питание на ИУ в соответствии с ТУ (ТЗ).
7.6.6 Проводят измерение КШ ИУ в требуемых ТУ (ТЗ) режимах.
7.6.7 Показатели точности измерений коэффициента шума ИУ должны соответствовать установленным в ТУ (ТЗ) на ИУ конкретных типов.
7.7 Измерение КСВН входа/выхода
7.7.1 Измерение КСВН по входу/выходу следует проводить на стенде, представленном на рисунке 2. В случае если ВАЦ имеет 4 порта и 2 внутренних источника, допускается использовать данный ВАЦ без внешнего ГН. ВАЦ должен иметь опцию измерения частотно-преобразовательных устройств.
7.7.2 Включают все необходимые для проведения измерений СИ и выдерживают их в течение времени, необходимого для установления рабочего режима, согласно ЭД на них.
7.7.3 Проводят регулировку ВАЦ в соответствии с инструкцией по эксплуатации. Режим регулировки должен соответствовать требуемому по ТУ (ТЗ) режиму измерения параметров ИУ.
7.7.4 Собирают измерительный стенд, представленный на рисунке 2. Присоединяют ВАЦ, ГН, ИП и КС к соответствующим разъемам ИУ.
7.7.5 Подают питание на ИУ в соответствии с ТУ (ТЗ).
7.7.6 Проводят измерение КСВН по входам РЧ и ПЧ ИУ в требуемых ТУ (ТЗ) режимах.
7.7.7 Показатели точности измерений КСВН ИУ должны соответствовать установленным в ТУ (ТЗ) на ИУ конкретных типов.


