Утв. и введен в действие Приказом Федерального агентства по техническому регулированию и метрологии от 6 июня 2024 г. N 715-ст
Национальный стандарт РФ ГОСТ Р 71299-2024
"ЛАЗЕРЫ ГАЗОВЫЕ. МЕТОД ИЗМЕРЕНИЯ МАКСИМАЛЬНОЙ НЕСТАБИЛЬНОСТИ ОСИ ДИАГРАММЫ НАПРАВЛЕННОСТИ ЛАЗЕРНОГО ИЗЛУЧЕНИЯ"
Gas lasers. Methods for measuring the maximum instability of the axis of the laser radiation pattern
ОКС 31.260
Дата введения - 1 марта 2025 года
Введен впервые
Предисловие
1 РАЗРАБОТАН Акционерным обществом "Российский научно-исследовательский институт "Электронстандарт" (АО "РНИИ "Электронстандарт")
2 ВНЕСЕН Техническим комитетом по стандартизации ТК 303 "Электронная компонентная база, материалы и оборудование"
3 УТВЕРЖДЕН И ВВЕДЕН В ДЕЙСТВИЕ Приказом Федерального агентства по техническому регулированию и метрологии от 6 июня 2024 г. N 715-ст
4 ВВЕДЕН ВПЕРВЫЕ
Правила применения настоящего стандарта установлены в статье 26 Федерального закона от 29 июня 2015 г. N 162-ФЗ "О стандартизации в Российской Федерации". Информация об изменениях к настоящему стандарту публикуется в ежегодном (по состоянию на 1 января текущего года) информационном указателе "Национальные стандарты", а официальный текст изменений и поправок - в ежемесячном информационном указателе "Национальные стандарты". В случае пересмотра (замены) или отмены настоящего стандарта соответствующее уведомление будет опубликовано в ближайшем выпуске ежемесячного информационного указателя "Национальные стандарты". Соответствующая информация, уведомление и тексты размещаются также в информационной системе общего пользования - на официальном сайте Федерального агентства по техническому регулированию и метрологии в сети Интернет (www.rst.gov.ru)
1 Область применения
Настоящий стандарт распространяется на газовые лазеры импульсного и непрерывного режимов работы (далее - лазеры) и устанавливает метод измерения максимальной нестабильности оси диаграммы направленности лазерного излучения для одномодового режима генерирования, а также измерения максимальной нестабильности энергетического центра пучка лазерного излучения для многомодового режима генерации.
2 Нормативные ссылки
В настоящем стандарте использованы нормативные ссылки на следующие стандарты:
ГОСТ 12.1.004 Система стандартов безопасности труда. Пожарная безопасность. Общие требования
ГОСТ 12.2.003 Система стандартов безопасности труда. Оборудование производственное. Общие требования безопасности
ГОСТ 12.3.019 Система стандартов безопасности труда. Испытания и измерения электрические. Общие требования безопасности
ГОСТ 15093 Лазеры и устройства управления лазерным излучением. Термины и определения
ГОСТ 24453 Измерения параметров и характеристик лазерного излучения. Термины, определения и буквенные обозначения величин
ГОСТ 31581 Лазерная безопасность. Общие требования безопасности при разработке и эксплуатации лазерных изделий
ГОСТ IEC 60825-1 Безопасность лазерной аппаратуры. Часть 1. Классификация оборудования и требования
ГОСТ Р 8.568 Государственная система обеспечения единства измерений. Аттестация испытательного оборудования. Основные положения
ГОСТ Р ИСО 14644-1 Чистые помещения и связанные с ними контролируемые среды. Часть 1. Классификация чистоты воздуха по концентрации частиц
Примечание - При пользовании настоящим стандартом целесообразно проверить действие ссылочных стандартов в информационной системе общего пользования - на официальном сайте Федерального агентства по техническому регулированию и метрологии в сети Интернет или по ежегодному информационному указателю "Национальные стандарты", который опубликован по состоянию на 1 января текущего года, и по выпускам ежемесячного информационного указателя "Национальные стандарты" за текущий год. Если заменен ссылочный стандарт, на который дана недатированная ссылка, то рекомендуется использовать действующую версию этого стандарта с учетом всех внесенных в данную версию изменений. Если заменен ссылочный стандарт, на который дана датированная ссылка, то рекомендуется использовать версию этого стандарта с указанным выше годом утверждения (принятия). Если после утверждения настоящего стандарта в ссылочный стандарт, на который дана датированная ссылка, внесено изменение, затрагивающее положение, на которое дана ссылка, то это положение рекомендуется применять без учета данного изменения. Если ссылочный стандарт отменен без замены, то положение, в котором дана ссылка на него, рекомендуется применять в части, не затрагивающей эту ссылку.
3 Термины и определения
В настоящем стандарте применены термины по ГОСТ 15093, ГОСТ 24453, а также следующие термины с соответствующими определениями:
3.1 энергетический центр пучка лазерного излучения: Точка пересечения горизонтальной и вертикальной осей координат, расположенных таким образом, что энергия (мощность) в первом квадранте равна энергии (мощности) в третьем квадранте, а энергия (мощность) во втором квадранте - энергии (мощности) в четвертом квадранте.
3.2 максимальная нестабильность оси диаграммы направленности: Максимальный угол, на который отклонилась ось диаграммы направленности относительно первоначального положения за заданный интервал времени.
4 Общие положения
4.1 Принцип измерения максимальной нестабильности оси диаграммы направленности основан на определении отношения максимального линейного смещения точки пересечения оси диаграммы направленности с перпендикулярно расположенной плоскостью, находящейся на заданном расстоянии, к этому расстоянию.
4.2 Линейные смещения точки пересечения оси диаграммы направленности с перпендикулярно расположенной плоскостью вычисляют по линейным смещениям приемника излучений, конструктивно связанного с двумя преобразователями, с которых сигналы подают на регистрирующие устройства для записи значений, пропорциональных проекциям точки пересечения оси диаграммы направленности с перпендикулярно расположенной плоскостью на ось X и ось Y.
4.3 Измерение максимальной нестабильности энергетического центра пучка лазерного излучения проводят по методу измерения максимальной нестабильности оси диаграммы направленности.
5 Требования к условиям проведения измерений
5.1 Измерения проводят при нормальных климатических условиях, если другие требования не установлены в стандартах и технических условиях (ТУ) на лазер конкретного типа:
- температура воздуха - от 15 °C до 35 °C;
- относительная влажность воздуха - от 45% до 80%;
- атмосферное давление - от 86 до 106 кПа (от 645 до 795 мм рт. ст.).
При температуре выше 30 °C относительная влажность не должна быть более 70%.
5.2 Параметры накачки лазера при измерении должны соответствовать указанным в стандартах и ТУ на лазеры конкретных типов.
6 Требования к средствам измерений и оборудованию
6.1 Применяемые средства измерений должны быть поверены или откалиброваны в соответствии с нормативными документами, устанавливающими порядок и методы поверки конкретных средств измерений.
Испытательное оборудование должно быть аттестовано в соответствии с ГОСТ Р 8.568. Диапазон измерений, типы и точность средств измерений, а также характеристики испытательного оборудования и состав вспомогательных устройств устанавливают в ТУ.
6.2 При измерении максимальной нестабильности оси диаграммы направленности лазерного излучения применяют следующие средства измерения и вспомогательные устройства:
- ослабитель мощности лазерного излучения;
- приемник излучения;
- система автоматического перемещения приемника излучения;
- устройство регистрирующее;
- преобразователь;
- средство юстировки;
- измеритель нестабильности оси диаграммы направленности.
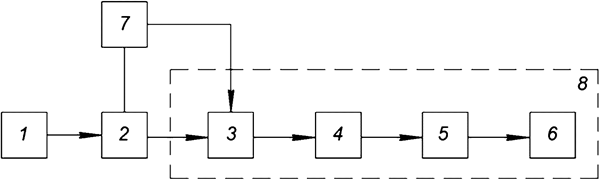
Структурная схема установки для измерения максимальной нестабильности оси диаграммы направленности лазерного излучения приведена на рисунке 1.

1 - лазер; 2 - ослабитель мощности лазерного излучения; 3 - приемник излучения; 4 - система автоматического перемещения приемника излучения; 5 - преобразователь; 6 - регистрирующее устройство; 7 - средства юстировки; 8 - измеритель нестабильности
Примечание - Допускается исключать из структурной схемы соединения приборов отдельные элементы или дополнять схему отдельными элементами.
Рисунок 1 - Структурная схема установки для измерения максимальной нестабильности оси диаграммы направленности лазерного излучения
6.3 Ослабитель мощности лазерного излучения применяют в том случае, когда мощность лазерного излучения превышает допустимое значение, указанное в нормативной документации (НД) на измеритель нестабильности оси диаграммы направленности.
Ослабитель выбирают исходя из диапазона значений мощности и длины волны измеряемого лазерного излучения.
Погрешность, вносимая ослабителем, не должна выходить за пределы интервала ± 5%.
Примечание - Конструктивно ослабитель может быть совмещен с приемным устройством измерителя нестабильности.
6.4 Приемник излучения должен обеспечивать преобразование значения отклонения оси диаграммы направленности лазерного излучения в электрический сигнал для надлежащей работы системы автоматического перемещения.
Приемник излучения выбирают исходя из длины волны лазерного излучения и допустимого значения мощности лазерного излучения, попадающей в апертуру приемника излучения.
Расстояние между выходным торцом излучателя и входной апертурой приемника излучения указывают в НД на измеритель.
6.5 Система автоматического перемещения приемника излучения должна обеспечивать:
- скорость перемещения приемника излучения не менее 10 мкм/с;
- перемещение (вращение) преобразователя на расстояния (углы), пропорциональные перемещениям приемника излучения в двух взаимно перпендикулярных направлениях.
6.6 Преобразователь должен осуществлять пропорциональные преобразования значения перемещения приемника излучения (угла поворота) в электрический сигнал, который подается на регистрирующее устройство.
6.7 Регистрирующее устройство предназначено для регистрации сигналов, снимаемых с преобразователя, пропорциональных смещениям оси диаграммы направленности в двух взаимно перпендикулярных направлениях.
В качестве регистрирующего устройства применяют аналоговые или цифровые устройства регистрации, удовлетворяющие следующим требованиям:
- класс точности данных устройств должен быть не ниже 1,5;
- пределы измерения должны обеспечивать запись максимальных значений сигналов, снимаемых с преобразователя;
- должны обеспечивать регистрацию сигналов в полосе частот от 0 до 0,25 Гц.
6.8 Средства юстировки должны обеспечивать попадание пучка лазерного излучения в центры приемных площадок ослабителя и приемника излучения.
6.9 Погрешность измерителя нестабильности оси диаграммы направленности не должна выходить за пределы интервала ± 15%.
7 Требования безопасности
7.1 При выполнении измерений оборудование должно соответствовать общим требованиям безопасности в соответствии с ГОСТ 12.2.003.
7.2 При выполнении электрических измерений должны быть соблюдены общие требования безопасности в соответствии с ГОСТ 12.3.019.
7.3 При выполнении измерений производственные помещения должны соответствовать общим требованиям пожарной безопасности в соответствии с ГОСТ 12.1.004.
При выполнении измерений производственные помещения должны соответствовать требованиям лазерной безопасности по ГОСТ IEC 60825-1 и ГОСТ 31581.
Классы чистоты помещения, в котором необходимо проводить измерения, должны быть не ниже 3-го класса по ГОСТ Р ИСО 14644-1.
7.4 Выполнение измерений должен проводить обученный персонал, имеющий высшее или среднее специальное техническое образование, прошедший инструктаж по технике безопасности.
8 Метод измерения максимальной нестабильности оси диаграммы направленности лазерного излучения
8.1 Структурная схема установки для измерения максимальной нестабильности оси диаграммы направленности лазерного излучения приведена на рисунке 1.
8.2 Требования к приборам установлены в 6.3 - 6.9.
8.3 Лазер, измеритель нестабильности оси диаграмма направленности, ослабитель подготавливают к работе и включают в соответствии с эксплуатационной документацией.
8.4 С помощью средств юстировки устанавливают приемное устройство и ослабитель так, чтобы лазерное излучение попадало во входную апертуру приемного устройства и в центр приемной площадки ослабителя.
8.5 Производят запись на регистрирующее устройство в соответствии с НД на измеритель нестабильности оси диаграммы направленности в течение времени, указанного в ТУ на лазер конкретного типа.
9 Обработка результатов измерений
9.1 Полученную на диаграммной ленте зависимость напряжения от времени разбивают на n ≥ 20 равных участков и для каждого участка определяют значения смещений
и
(дел.).
9.2 Вычисляют значения проекций точки пересечения оси диаграммы направленности с перпендикулярно расположенной плоскостью на ось X и ось Y
;
, (1)
где
и
- проекции точки пересечения оси диаграммы направленности с перпендикулярно расположенной плоскостью на ось X и ось Y;
A - масштабный коэффициент,
(значение масштабного коэффициента должно быть указано в НД на измеритель нестабильности оси диаграммы направленности);
и
- значения смещений по каждому из взаимно перпендикулярных направлений.
9.3 Вычисляют линейные смещения точек пересечения оси диаграммы направленности с перпендикулярно расположенной плоскостью Li, мкм, по формуле
. (2)
9.4 Выбирают из вычисленных линейных смещений максимальное линейное смещение Lmax, мкм, и вычисляют максимальную нестабильность оси диаграммы направленности φmax, рад, по формуле
, (3)
где l - расстояние между выходным торцом излучателя и входной апертурой приемника излучения, м.
10 Погрешность измерений
10.1 Погрешность измерения максимальной нестабильности оси диаграммы направленности находится в интервале ± 20% с установленной вероятностью 0,95.
10.2 Границы интервала, в котором с установленной вероятностью 0,95 находится относительная погрешность измерения максимальной нестабильности оси диаграммы направленности, определяют по формуле
, (4)
где
- относительная погрешность измерения Lmax, вносимая измерителем нестабильности оси диаграммы направленности, которая не должна выходить за пределы интервала ± 15%;
δl - относительная погрешность измерения l, вносимая измерительным инструментом, конструкцией лазера и входной апертуры приемника излучения, которая не должна выходить за пределы интервала ± 5%;
δмет - методическая погрешность округления и приближенного вычисления угла, которая не должна выходить за пределы интервала ± 5%;
δo - относительная погрешность, вносимая ослабителем мощности, не должна выходить за пределы интервала ± 5%.
Вывод формулы определения относительной погрешности измерения максимальной нестабильности оси диаграммы направленности
приведен в приложении А.
11 Оформление результатов измерений
11.1 Результаты измерений оформляют в виде протокола по форме, принятой на предприятии, проводившем измерения.
11.2 Протокол должен содержать следующие сведения:
- наименование предприятия, проводившего измерения;
- дату проведения измерений;
- основание и цель проведения измерений;
- тип и номер основных средств измерений и вспомогательных устройств;
- данные о поверке средств измерений и об аттестации оборудования;
- данные об условиях проведения измерений;
- идентификационные данные образцов, характеристики которых подверглись измерениям;
- результаты измерений;
- должности, фамилии, инициалы и подписи сотрудников, проводивших измерения и обработку результатов.
Приложение А
(справочное)
Вывод формулы определения относительной погрешности измерения максимальной нестабильности оси диаграммы направленности
Относительную погрешность измерений максимальной нестабильности оси диаграммы направленности определяют по формуле
, (А.1)
где K∑,
, Kl - коэффициенты, зависящие от закона распределения погрешностей
,
, δl соответственно;
, δl - относительные погрешности измерения Lmax и l соответственно;
δo - погрешность, вносимая ослабителем.
;
.
Подставляя значения K∑ = 1,96,
в формулу (А.1), получают