Утв. и введен в действие Приказом Федерального агентства по техническому регулированию и метрологии от 3 мая 2024 г. N 575-ст
Национальный стандарт РФ ГОСТ Р 71366-2024
"ФИЛЬТРЫ ПЬЕЗОЭЛЕКТРИЧЕСКИЕ И ЭЛЕКТРОМЕХАНИЧЕСКИЕ. МЕТОДЫ ИЗМЕРЕНИЯ ЧАСТОТНЫХ ХАРАКТЕРИСТИК ФАЗОВЫХ СДВИГОВ"
Piezoelectric and electromechanical filters. Method for frequency response measurement
ОКС 31.140
Дата введения - 1 марта 2025 года
Введен впервые
Предисловие
1 РАЗРАБОТАН Акционерным обществом "Российский научно-исследовательский институт "Электронстандарт" (АО "РНИИ "Электронстандарт")
2 ВНЕСЕН Техническим комитетом по стандартизации ТК 303 "Электронная компонентная база, материалы и оборудование"
3 УТВЕРЖДЕН И ВВЕДЕН В ДЕЙСТВИЕ Приказом Федерального агентства по техническому регулированию и метрологии от 3 мая 2024 г. N 575-ст
4 ВВЕДЕН ВПЕРВЫЕ
Правила применения настоящего стандарта установлены в статье 26 Федерального закона от 29 июня 2015 г. N 162-ФЗ "О стандартизации в Российской Федерации". Информация об изменениях к настоящему стандарту публикуется в ежегодном (по состоянию на 1 января текущего года) информационном указателе "Национальные стандарты", а официальный текст изменений и поправок - в ежемесячном информационном указателе "Национальные стандарты". В случае пересмотра (замены) или отмены настоящего стандарта соответствующее уведомление будет опубликовано в ближайшем выпуске ежемесячного информационного указателя "Национальные стандарты". Соответствующая информация, уведомление и тексты размещаются также в информационной системе общего пользования - на официальном сайте Федерального агентства по техническому регулированию и метрологии в сети Интернет (www.rst.gov.ru)
1 Область применения
Настоящий стандарт распространяется на пьезоэлектрические и электромеханические фильтры (далее - фильтры) и устанавливает методы измерения следующих параметров:
- вносимого фазового сдвига;
- крутизны частотной характеристики фазовых сдвигов (ЧХФС);
- неравномерности ЧХФС;
- фазовой задержки.
2 Нормативные ссылки
В настоящем стандарте использованы нормативные ссылки на следующие стандарты:
ГОСТ Р 8.568 Государственная система обеспечения единства измерений. Аттестация испытательного оборудования. Основные положения
ГОСТ Р 57438 Приборы пьезоэлектрические. Термины и определения
ГОСТ Р 71286 Приборы пьезоэлектрические и фильтры электромеханические. Общие требования при измерении параметров
Примечание - При пользовании настоящим стандартом целесообразно проверить действие ссылочных стандартов в информационной системе общего пользования - на официальном сайте Федерального агентства по техническому регулированию и метрологии в сети Интернет или по ежегодному информационному указателю "Национальные стандарты", который опубликован по состоянию на 1 января текущего года, и по выпускам ежемесячного информационного указателя "Национальные стандарты" за текущий год. Если заменен ссылочный стандарт, на который дана недатированная ссылка, то рекомендуется использовать действующую версию этого стандарта с учетом всех внесенных в данную версию изменений. Если заменен ссылочный стандарт, на который дана датированная ссылка, то рекомендуется использовать версию этого стандарта с указанным выше годом утверждения (принятия). Если после утверждения настоящего стандарта в ссылочный стандарт, на который дана датированная ссылка, внесено изменение, затрагивающее положение, на которое дана ссылка, то это положение рекомендуется применять без учета данного изменения. Если ссылочный стандарт отменен без замены, то положение, в котором дана ссылка на него, рекомендуется применять в части, не затрагивающей эту ссылку.
3 Термины и определения
В настоящем стандарте применены термины по ГОСТ Р 57438.
4 Общие положения
4.1 Методы измерения ЧХФС основаны на измерении фазового сдвига в зависимости от частоты синусоидального сигнала.
4.2 Измерение фазового сдвига проводят на фиксированных частотах, установленных в технических условиях (ТУ) на фильтры конкретных типов.
4.3 Общие требования при измерениях и требования безопасности - по ГОСТ Р 71286.
5 Требования к средствам измерений и оборудованию
5.1 Применяемые средства измерений должны быть поверены или откалиброваны в соответствии с нормативными документами, устанавливающими порядок и методы поверки конкретных средств измерений.
Испытательное оборудование должно быть аттестовано в соответствии с ГОСТ Р 8.568. Диапазон измерений, типы и точность средств измерений, а также характеристики испытательного оборудования и состав вспомогательных устройств устанавливают в ТУ.
5.2 При измерении ЧХФС фильтров применяют следующие средства измерения и вспомогательные устройства:
- генератор синусоидального сигнала;
- частотомер;
- устройство согласующее;
- измеритель разности фаз.
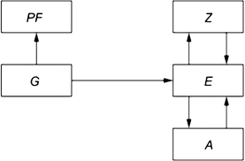
Структурная схема измерения ЧХФС фильтров приведена на рисунке 1.

G - генератор синусоидального сигнала; PF - частотомер; Z - фильтр; E - согласующее устройство; A - измеритель разности фаз
Примечание - Допускается исключать из структурной схемы отдельные элементы или дополнять схему отдельными элементами.
Рисунок 1 - Структурная схема измерения ЧХФС фильтров
5.3 Генератор синусоидального сигнала должен удовлетворять следующим требованиям:
- напряжение выходного сигнала - не менее 0,5 В;
- нестабильность частоты - не более 1·10-4 за 15 мин.
5.4 Частотомер должен удовлетворять следующим требованиям:
- нижний предел диапазона входных напряжений - не более 0,1 В;
- относительная погрешность измерения частоты - в пределах ± 2,5·10-6.
5.5 Согласующее устройство должно удовлетворять следующим требованиям:
- активная и реактивная составляющие входного и выходного нагрузочных импедансов должны соответствовать значениям, указанным в ТУ на фильтры конкретных типов;
- входное и выходные сопротивления, высокочастотные переходы, соединители и кабели должны быть согласованы с выходным сопротивлением генератора синусоидальных сигналов и входным сопротивлением измерителя разности фаз.
Структурная схема согласующего устройства приведена на рисунке 2.

1 - входная схема согласования фильтра; 2 - опорный канал; 3 - выходная схема согласования фильтра; XS1 – вход согласующего устройства; XS2, XS3 - гнезда согласующего устройства для подключения фильтра; XS4, XS5 – выходы согласующего устройства на опорный и измерительный каналы измерителя разности фаз
Рисунок 2 - Структурная схема согласующего устройства
5.6 Измеритель разности фаз должен удовлетворять следующим требованиям:
- пределы измерения разности фаз - 0 - 360° или ± 180°;
- погрешность измерения разности фаз - в пределах ± 3°;
- разрешающая способность - не хуже 0,2°;
- входное сопротивление - не менее 1 МОм на частотах до 5 МГц включительно и не менее 50 кОм на частотах свыше 5 МГц;
- входная емкость - не более 30 пФ на частотах до 5 МГц включительно и не более 3,5 пФ на частотах свыше 5 МГц.
6 Метод измерения частотных характеристик фазовых сдвигов
6.1 Структурная схема ЧХФС приведена на рисунке 1.
6.2 Требования к приборам установлены в 5.3 - 5.6.
6.3 Подготавливают средства измерения и вспомогательные устройства к работе в соответствии с эксплуатационной документацией.
6.4 Устанавливают на генераторе заданное напряжение и подключают измеряемый фильтр к согласующему устройству.
6.5 Устанавливают на генераторе номинальную частоту и регистрируют показание измерителя разности фаз.
6.6 Устанавливают на генераторе последовательно, в убывающем порядке, заданные фиксированные частоты и регистрируют показания измерителя разности фаз и количества смен периодов, равных 360°.
6.7 Устанавливают на генераторе последовательно, в возрастающем порядке, фиксированные частоты выше номинальной и регистрируют показания измерителя разности фаз и количества смен периодов, равных 360°.
7 Обработка результатов измерений
7.1 Вносимый фазовый сдвиг φвнi, °, вычисляют по формуле
φвнi = φi - φс.у, (1)
где φi - фазовый сдвиг на i-й заданной фиксированной частоте (i = 1,2,3 ... N, ... K - 1,K), определяемый по формулам:
φi = φ'i – Ni·360 (для частот fi N), (2)
φi = φ'i = φN (на номинальной частоте), (3)
φi = φ'i + Ni·360 (для частот fi> fN), (4)
φ'i - показания измерителя разности фаз, зарегистрированные на заданных фиксированных частотах;
fi - фиксированные частоты;
fN - номинальная частота;
Ni - количество смен периодов, равных 360°, зарегистрированных при измерении фазового сдвига;
φс.у - фазовый сдвиг, вносимый согласующим устройством.
7.2 Крутизну ЧХФС Sφ, °/Гц, определяют по формуле
, (5)
где φ1, φK - значения фазового сдвига, полученные для крайних (нижней и верхней) частот заданной полосы, °;
f1, fK - значения крайних (нижней и верхней) частот заданной полосы, Гц.
7.3 Неравномерность ЧХФС Δφ, °, вычисляют по формуле
, (6)
где Δφmax, Δφmin - максимальное и минимальное значения, определяемые по формуле
Δφi = φi– φ1 – Sφ(fi – f1). (7)
7.4 Формулы для определения крутизны и неравномерности ЧХФС по методу наименьших квадратов приведены в приложении А.
7.5 Фазовую задержку tэф, с, вычисляют по формуле
. (8)
7.6 Примеры обработки результатов и пример построения ЧХФС приведены в приложении Б.
8 Погрешность измерений
8.1 Показатели точности измерений параметров должны соответствовать установленным в ТУ на фильтры конкретных типов.
8.2 Границы интервала, в котором с установленной вероятностью 0,95 находится абсолютная погрешность измерения вносимого фазового сдвига Δφвн, °, вычисляют по формуле
, (9)
где Δφ - абсолютная погрешность измерителя разности фаз, °;
Δf - абсолютная погрешность установки и нестабильности частоты генератора синусоидальных сигналов, Гц.
8.3 Границы интервала Δs, °/Гц, в котором с установленной вероятностью 0,95 находится абсолютная погрешность измерения крутизны ЧХФС, вычисляют по формуле
, (10)
где Δs1 - методическая составляющая погрешности измерения крутизны ЧХФС, °/Гц, обусловленная тем, что вычисление крутизны ЧХФС проводят по результатам измерения фазовых сдвигов лишь в крайних точках полосы частот, вычисляют по формуле
, (11)
где
;
;
K - количество заданных фиксированных частот fi, на которых проводят измерение ЧХФС;
Δs2 - аппаратурная составляющая погрешности измерения крутизны ЧХФС, °/Гц, обусловленная погрешностью фазоизмерительной аппаратуры, вычисляемая по формуле
, (12)
где Δн - изменение фазового сдвига согласующего устройства в полосе частот измерения;
Δs3 - аппаратурная составляющая погрешности измерения крутизны ЧХФС, °/Гц, обусловленная погрешностью установки и нестабильностью частоты генератора синусоидальных сигналов, вычисляемая по формуле
. (13)
8.4 Границы интервала ΔΔφ, °, в котором с установленной вероятностью 0,95 находится абсолютная погрешность измерения неравномерности ЧХФС, вычисляют по формуле
. (14)
8.5 Границы интервала Δtэф, с, в котором с установленной вероятностью 0,95 находится абсолютная погрешность измерения фазовой задержки, вычисляют по формуле
, (15)
где δf - относительная погрешность установления и поддержания частоты генератора.
8.6 Примеры расчетов погрешностей измерений приведены в приложении Б.
Приложение А
(справочное)
Формулы для обработки результатов определения крутизны и неравномерности чхфс по методу наименьших квадратов
А.1 Крутизну ЧХФС Sφ, ГЦ, вычисляют по формуле
. (А.1)
А.2 Неравномерность ЧХФС Δφ, °, вычисляют по формуле
Δφ = |Δφ|max, (А.2)
где |Δφ|max - максимальное по модулю значение отклонения вносимого фазового сдвига от значения вносимого фазового сдвига, выраженного линейной зависимостью, вычисленное по формуле
, (А.3)
где
, °·Гц2. (А.4)
Приложение Б
(справочное)
Примеры обработки результатов измерений и расчетов показателей точности измерений
Б.1 Примеры обработки результатов измерений
Б.1.1 Для снятия ЧХФС задан ряд фиксированных частот fi = fN(-2000 + 250·i), Гц, где fN = 24·106 Гц, i = 1,2,3,...15.
Вносимый фазовый сдвиг согласующего устройства φсу = 3,12°. Определяют φвн, Δφ, Sφ, tзф.
Б.1.2 Для определения значения интервалов частот fi - fN = -2000 + 250·i, Гц, показания φi и число переходов Ni с учетом знака вносят в таблицу Б.1.
Таблица Б.1
Б.1.7 По формуле (6) вычисляют отклонения фазовых сдвигов от значений, выраженных линейной зависимостью, результаты вносят в таблицу Б.1. Для определения разности φi – φ1 в формуле (6) и произведения Sφ(fi – f1) вносят в таблицу Б.1 в отдельные графы, затем их сравнивают и получают отклонения, например:
По данным расчета или по рисунку Б.1 вычисляют максимальное и минимальное отклонение. В примере Δφmax = Δφ5 = 46,60° и Δφmin = Δφ14 = -44,70°.
Б.2.1 Границы интервала, в котором с установленной вероятностью 0,95 находится абсолютная погрешность измерения вносимого фазового сдвига, вычисляют по формуле (8).
Б.2.2 Границы интервала, в котором с установленной вероятностью 0,95 находится относительная погрешность измерения крутизны ЧХФС, вычисляют по формуле (9).
Б.2.3 Границы интервала, в котором с установленной вероятностью 0,95 находится абсолютная погрешность измерения неравномерности ЧХФС, вычисляют по формуле (14):
Б.2.4 Границы интервала, в котором с установленной вероятностью 0,95 находится абсолютная погрешность измерения фазовой задержки, вычисляют по формуле (15).