ГОСТ Р 71156-2023 СХЕМЫ КОММУТАЦИОННЫЕ СВЕРХВЫСОКОЧАСТОТНОГО ДИАПАЗОНА. МЕТОДЫ ИЗМЕРЕНИЙ ЭЛЕКТРИЧЕСКИХ ПАРАМЕТРОВ
Утв. и введен в действие Приказом Федерального агентства по техническому регулированию и метрологии от 29 декабря 2023 г. N 1774-ст
Национальный стандарт РФ ГОСТ Р 71156-2023
"СХЕМЫ КОММУТАЦИОННЫЕ СВЕРХВЫСОКОЧАСТОТНОГО ДИАПАЗОНА. МЕТОДЫ ИЗМЕРЕНИЙ ЭЛЕКТРИЧЕСКИХ ПАРАМЕТРОВ"
Microwave switching circuits. Methods for measuring electrical parameters
ОКС 29.100
Дата введения - 29 февраля 2024 года
Введен впервые
Предисловие
1 РАЗРАБОТАН Акционерным обществом "Научно-производственная фирма "Микран" (АО "НПФ "Микран"), Федеральным государственным бюджетным образовательным учреждением высшего образования "Томский государственный университет систем управления и радиоэлектроники" (ФГБОУ ВО "ТУСУР"), Федеральным бюджетным учреждением "Государственный региональный центр стандартизации, метрологии и испытаний в Томской области" (ФБУ "Томский ЦСМ"), Федеральным государственным бюджетным учреждением "Российский институт стандартизации" (ФГБУ "Институт стандартизации")
2 ВНЕСЕН Техническим комитетом по стандартизации ТК 328 "Сверхвысокочастотная и силовая электроника"
3 УТВЕРЖДЕН И ВВЕДЕН В ДЕЙСТВИЕ Приказом Федерального агентства по техническому регулированию и метрологии от 29 декабря 2023 г. N 1774-ст
4 ВВЕДЕН ВПЕРВЫЕ
Правила применения настоящего стандарта установлены в статье 26 Федерального закона от 29 июня 2015 г. N 162-ФЗ "О стандартизации в Российской Федерации". Информация об изменениях к настоящему стандарту публикуется в ежегодном (по состоянию на 1 января текущего года) информационном указателе "Национальные стандарты", а официальный текст изменений и поправок - в ежемесячном информационном указателе "Национальные стандарты". В случае пересмотра (замены) или отмены настоящего стандарта соответствующее уведомление будет опубликовано в ближайшем выпуске ежемесячного информационного указателя "Национальные стандарты". Соответствующая информация, уведомление и тексты размещаются также в информационной системе общего пользования - на официальном сайте Федерального агентства по техническому регулированию и метрологии в сети Интернет (www.rst.gov.ru)
1 Область применения
Настоящий стандарт распространяется на изделия с наименованием вида МИС "Управляющие" (обозначение вида МИС - 4) и наименованием подвида МИС "Переключатели" (обозначение подвида МИС - 2) по ГОСТ Р 59749, работающие в диапазоне от 0,01 до 220 ГГц, и устанавливает методы измерения основных электрических параметров данных изделий в корпусном и бескорпусном исполнении, общих для этих изделий.
2 Нормативные ссылки
В настоящем стандарте использованы нормативные ссылки на следующие стандарты:
ГОСТ 20.57.406 Комплексная система контроля качества. Изделия электронной техники, квантовой электроники и электротехнические. Методы испытаний
ГОСТ 13317 Элементы соединения СВЧ трактов радиоизмерительных приборов. Присоединительные размеры
ГОСТ 17703 Аппараты электрические коммутационные. Основные понятия. Термины и определения
ГОСТ Р 59749 Монолитные интегральные схемы сверхвысокочастотного диапазона. Система параметров
Примечание - При пользовании настоящим стандартом целесообразно проверить действие ссылочных стандартов в информационной системе общего пользования - на официальном сайте Федерального агентства по техническому регулированию и метрологии в сети Интернет или по ежегодному информационному указателю "Национальные стандарты", который опубликован по состоянию на 1 января текущего года, и по выпускам ежемесячного информационного указателя "Национальные стандарты" за текущий год. Если заменен ссылочный стандарт, на который дана недатированная ссылка, то рекомендуется использовать действующую версию этого стандарта с учетом всех внесенных в данную версию изменений. Если заменен ссылочный стандарт, на который дана датированная ссылка, то рекомендуется использовать версию этого стандарта с указанным выше годом утверждения (принятия). Если после утверждения настоящего стандарта в ссылочный стандарт, на который дана датированная ссылка, внесено изменение, затрагивающее положение, на которое дана ссылка, то это положение рекомендуется применять без учета данного изменения. Если ссылочный стандарт отменен без замены, то положение, в котором дана ссылка на него, рекомендуется применять в части, не затрагивающей эту ссылку.
3 Термины, определения и сокращения
3.1 В настоящем стандарте применены термины по ГОСТ Р 59749, ГОСТ 17703 и [1], а также следующие термины с соответствующими определениями:
3.1.1 зондовая станция: Инструмент для тестирования бескорпусных полупроводниковых приборов.
Примечание - Инструменты и приспособления, в том числе:
- столик, обеспечивающий расположение пластины или кристаллов, с возможностью ориентации и перемещения по осям X, Y и Z;
- приспособления для удерживания пластины или кристаллов без ее (их) повреждения (вакуумный держатель);
- платформы для расположения манипуляторов и осуществления контакта зондов с измеряемым устройством;
- манипуляторы, предназначенные для позиционирования зондов на измеряемое устройство;
- зонды, устанавливаемые на манипуляторы и предназначенные для непосредственного контакта с измеряемым устройством;
- микроскопы, предназначенные для визуального контроля точности позиционирования зондов на измеряемом устройстве.
3.1.2 режим открытого канала: Режим работы испытуемого устройства, характеризующийся минимально вносимыми прямыми потерями между активными СВЧ-входом и СВЧ-выходом;
3.1.3 режим закрытого канала: Режим работы испытуемого устройства, характеризующийся максимально вносимыми прямыми потерями между активными СВЧ-входом и СВЧ-выходом.
3.2 В настоящем стандарте применены следующие сокращения:
ВАЦ - векторный анализатор цепей;
ГН - генератор (СВЧ-сигналов);
ИУ - испытуемое устройство;
КСВН - коэффициент стоячей волны по напряжению;
МИС - монолитная интегральная схема;
ПЧ - промежуточная частота;
СВЧ - сверхвысокие частоты;
СИ - средство измерений;
ТУ - технические условия;
ТЗ - техническое задание;
ЭД - эксплуатационная документация.
4 Общие технические требования
4.1 Требования к показателям точности измерений
4.1.1 Показатели точности измерений параметров ИУ СВЧ зависят от погрешностей измерений применяемых СИ и должны соответствовать установленным в ТУ на изделия СВЧ конкретных типов.
4.1.2 Относительная погрешность измерений, вносимая за счет константы [скорости света в вакууме (299724456,2 ± 1,1) м/с] при пересчете частот в длины волн, должна находиться в пределах ± 10% относительной погрешности измерений, установленной в конкретных методах измерений настоящего стандарта.
4.2 Требования к средствам измерений и вспомогательному оборудованию
4.2.1 Нестабильность частоты ГН, используемых при измерениях параметров ИУ с входной мощностью меньше или равной 10 мВт, за время измерений не должна выходить за пределы ± 1%. Нестабильность мощности ГН за время измерений должна находиться в пределах ± 1 дБ.
4.2.2 Нестабильность частоты ГН, используемых при измерениях параметров изделий с входной мощностью более 10 мВт, за время измерений не должна выходить за пределы ± 0,1%.
4.2.3 Измерители мощности СВЧ для измерения среднего значения должны иметь пределы допускаемой относительной погрешности измерений не более ± 10% в диапазоне частот от 0,03 до 37,5 ГГц включительно и не более ± 7% - в диапазоне частот свыше 37,5 до 220 ГГц включительно.
4.2.4 КСВН измерительного тракта не должен превышать 1,5 для волноводных каналов и 1,7 для коаксиальных каналов, если иные значения КСВН не установлены в конкретных методах измерений данного стандарта или в ТУ на изделия СВЧ конкретных типов.
4.2.5 Направленные ответвители должны иметь КСВН основного канала не более 1,15 и направленность не менее 15 дБ.
4.2.6 Волноводные заслонки и переключатели в открытом состоянии не должны иметь КСВН более 1,2, в закрытом состоянии должны обеспечивать ослабление СВЧ сигнала не менее чем на 30 дБ.
4.2.7 Необходимо, чтобы источники питания изделий СВЧ удовлетворяли следующим требованиям:
- нестабильность выходных напряжений за время измерений - не более ± 5%;
- допустимая пульсация источников напряжения постоянного тока - не более 1%.
4.2.8 Если присоединительные элементы изделий СВЧ отличаются от присоединительных элементов СИ или вспомогательных устройств, то изделия СВЧ следует подключать с помощью подключающих устройств: коаксиальных переходов, отрезков волноводов и т.п.
4.2.9 КСВН подключающих устройств не должен быть более 1,25 для коаксиальных каналов, 1,20 для волноводных каналов и 1,35 для коаксиально-волноводных каналов, если иное не установлено в конкретных методах измерений настоящего стандарта или в ТУ на ИУ конкретных типов.
4.2.10 Допускается объединение СИ и вспомогательного оборудования в один функциональный узел, изменение порядка подключения элементов схем измерений, введение дополнительных элементов для обеспечения необходимых условий измерений, автоматизации измерений, для измерения нескольких параметров ИУ по одной схеме измерений, если погрешность измерения параметров ИУ при этом не выходит за пределы, установленные в ТУ.
4.2.11 Диапазон частот, предельно допустимый уровень мощности СВЧ, значение постоянного тока и напряжения используемых СВЧ-зондов должны соответствовать соответствующим параметрам ИУ (или превышать их) во избежание повреждения СВЧ-зондов.
4.3 Требования к условиям измерений
4.3.1 Измерение электрических параметров ИУ следует проводить в нормальных климатических условиях по ГОСТ 20.57.406, если иное не установлено в ТУ на изделия СВЧ конкретных типов.
4.3.2 Режимы проведения измерений должны соответствовать требованиям, установленным в ТУ на ИУ конкретных типов, в программах испытаний или в ТЗ на разработку ИУ.
4.3.3 Присоединительные размеры волноводных фланцев, коаксиальных соединителей, сечения волноводных и коаксиальных каналов должны соответствовать требованиям ГОСТ 13317.
4.3.4 Измерения параметров изделий СВЧ в нескольких электрических режимах рекомендуется проводить последовательно, по мере ужесточения режима, причем в наиболее жестком режиме измерения проводят в последнюю очередь. Последовательность операций должна быть такой, чтобы исключить возможность повреждения ИУ.
5 Требования безопасности
5.1 При выполнении работ соблюдают требования охраны труда, промышленной и пожарной безопасности, взрывобезопасности.
5.2 Охрану труда и безопасность обеспечивают в соответствии с действующим законодательством Российской Федерации.
5.3 Средства измерений и вспомогательное оборудование используют в соответствии с ЭД.
5.4 Конструкции СИ и вспомогательного оборудования должны обеспечивать возможность удобного и безопасного выполнения операций с применением средств индивидуальной защиты.
5.5 При возникновении неисправностей оборудования работы прекращают. Возобновление работ допускается только после выявления и устранения причин их возникновения.
6 Методы измерений
6.1 Общие положения
6.1.1 Схемы измерений представлены для проведения измерений корпусных МИС с коаксиальными выводами. В случае проведения измерений параметров бескорпусных МИС с применением зондовой станции или в волноводном тракте методы измерений не теряют своей актуальности, однако необходимо корректно проводить регулировку СИ согласно ЭД с учетом СВЧ-зондов. Также в случае проведения измерений в волноводном тракте методы измерений не теряют своей актуальности, однако необходимо корректно проводить регулировку СИ в волноводном тракте.
6.1.2 Методы измерений представлены для основных электрических параметров изделий с наименованием вида "Управляющие", подвида "Переключатели".
6.1.3 Методы измерений представлены в общем случае для ИУ с двумя портами. Представленные методы измерения актуальны также для ИУ с тремя и более портами, в то время как к неиспользуемым портам подключается нагрузка с требуемым ТУ сопротивлением.
6.2 Подготовка к выполнению измерений
6.2.1 Порядок подключения и отключения, а также время выдержки после включения ИУ перед измерениями должны соответствовать установленным в ТУ на ИУ конкретных типов.
6.2.2 Порядок включения и выключения СИ при измерении параметров изделий СВЧ должен соответствовать порядку, установленному ЭД на них.
6.2.3 Перед проведением измерений включают все необходимые для проведения измерений СИ и выдерживают их в течение времени, необходимого для установления рабочего режима согласно ЭД на них.
6.2.4 Регулировку применяемых СИ следует выполнять с учетом элементов СВЧ измерительного тракта согласно приведенным в настоящем стандарте схемам измерений.
6.3 Измерения рабочего диапазона частот
6.3.1 Рабочий диапазон частот изделий СВЧ при работе в непрерывном и импульсном режимах определяют путем измерения границ непрерывного интервала частот, в котором значение параметра(ов) ИУ, указанные в ТУ на изделия СВЧ конкретных типов, сохраняется в установленных пределах.
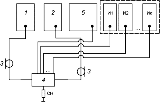
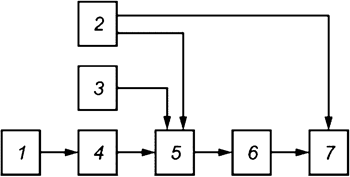
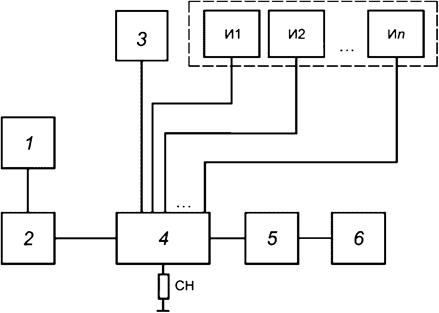
6.3.2 Рабочий диапазон частот изделий СВЧ следует измерять согласно схеме, представленной на рисунке 1.

1 - СВЧ-генератор; 2 - СИ выходных параметров; 3 - СВЧ кабельные сборки; 4 - ИУ; 5 - источник питания; И1, И2... Иn - источники управления; СН - согласованная нагрузка
Рисунок 1 - Схема измерения рабочего диапазона частот
6.3.3 Источник СВЧ-сигнала должен обеспечивать необходимый перечень входных воздействий, указанных в ТУ на изделия СВЧ конкретного типа.
6.3.4 СИ выходных параметров должны обеспечивать измерение этих параметров в пределах, указанных в ТУ на изделия СВЧ конкретного типа.
6.3.5 На неиспользуемые СВЧ-порты необходимо присоединить нагрузку с требуемым волновым сопротивлением (СН на рисунке 1).
6.3.6 Допускается вместо серии источников управления И1...Иn использовать логические генераторы, модули ввода - вывода и прочие устройства, обеспечивающие требуемый уровень сигналов управления на соответствующих контактах ИУ.
6.3.7 Вместо раздельных источников СВЧ-сигнала и СИ выходных параметров может использоваться одно устройство, обеспечивающее требуемый функционал (например ВАЦ).
6.3.8 Проводят регулировку СИ выходных параметров в соответствии с ЭД. Режим регулировки СИ (частотный диапазон, уровень входной мощности и т.д.) должен соответствовать требуемому по ТУ режиму измерения параметров ИУ с учетом используемой схемы включения.
6.3.9 Собирают схему, представленную на рисунке 1.
6.3.10 Настраивают ГН и СИ для измерений выходных параметров на минимальную частоту рабочего диапазона СИ. Проводят измерение частоты ИУ.
6.3.11 Проводят перестройку СВЧ-генератора и СИ выходных параметров ИУ на максимальную частоту рабочего диапазона СИ, контролируя соответствие параметров ИУ нормам, установленным в ТУ.
6.3.12 Рабочий диапазон частот ΔfP рассчитывают по формуле
ΔfP = f2 - f1, (1)
где f2, f1 - максимальная и минимальная частоты рабочего диапазона, определяемые соответственно как максимальное и минимальное значения частот непрерывного диапазона, в котором параметры ИУ соответствуют нормам, установленным в ТУ.
6.4 Измерения прямых потерь
6.4.1 Метод измерений с помощью векторного анализатора цепей
6.4.1.1 Прямые потери ИУ определяют как отношение мощности сигнала СВЧ, подаваемого на вход, к мощности СВЧ-сигнала на выходе при согласовании выхода по заданному коэффициенту стоячей волны путем измерения параметров матрицы рассеяния ИУ при помощи ВАЦ. Параметры матрицы рассеяния ИУ следует измерять в открытом состоянии между СВЧ-входом и СВЧ-выходом устройства.
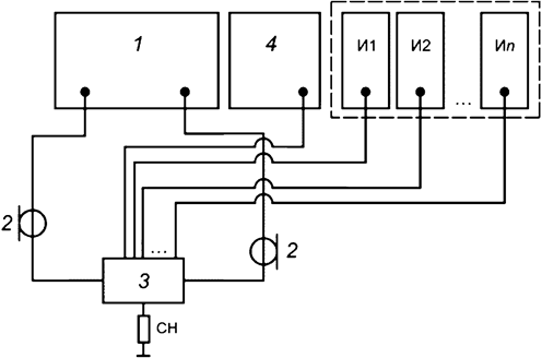
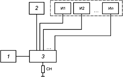
6.4.1.2 Прямые потери ИУ СВЧ следует измерять по схеме, приведенной на рисунке 2.

1 - ВАЦ; 2 - СВЧ кабельные сборки; 3 - ИУ; 4 – источник питания; И1, И2... Иn - источники управления; СН - согласованная нагрузка
Рисунок 2 - Схема измерения прямых потерь с помощью ВАЦ
6.4.1.3 Допускается вместо серии источников управления И1... Иn использовать логические генераторы, модули ввода - вывода и прочие устройства, обеспечивающие требуемый уровень сигналов управления на соответствующих контактах ИУ.
6.4.1.4 Включают ВАЦ (см. рисунок 2, позиция 1). Перед процедурой регулировки выдерживают оборудование во включенном состоянии в соответствии с требованиями ЭД.
6.4.1.5 Проводят регулировку ВАЦ в соответствии с ЭД и с учетом схемы включения ИУ в измерительном тракте. Режим регулировки (частотный диапазон, уровень входной мощности и т.д.) должен соответствовать требуемому по ТЗ или ТУ режиму измерений параметров ИУ.
6.4.1.6 Собирают схему, представленную на рисунке 2. Присоединяют клеммы источника питания и источников управления к соответствующим выводам ИУ. На неиспользуемые СВЧ-порты необходимо присоединить нагрузку с требуемым волновым сопротивлением.
6.4.1.7 Подают питание и сигналы управления на ИУ в соответствии с ТУ с целью установления режима открытого канала ИУ.
6.4.1.8 Проводят измерения параметров рассеяния (S-параметров) ИУ в требуемых ТУ режимах.
6.4.1.9 Прямые потери ИУ соответствуют модулю измеренного параметра S21 (коэффициенту передачи из порта "1" в порт "2") на ВАЦ в том случае, если первый порт ВАЦ присоединен ко входу ИУ, а второй порт ВАЦ присоединен к выходу ИУ.
6.4.1.10 Показатели точности измерений прямых потерь ИУ зависят от погрешности измерений ВАЦ и должны соответствовать установленным в ТУ на изделия СВЧ конкретных типов.
6.4.2 Метод измерений с помощью скалярного анализатора цепей
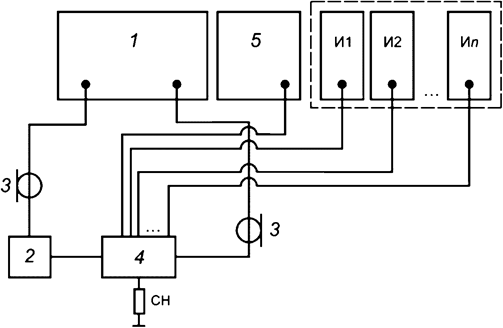
6.4.2.1 Прямые потери ИУ с помощью скалярного анализатора цепей следует измерять по схеме измерений, приведенной на рисунке 3.

1 - скалярный анализатор цепей; 2 - датчик КСВН; 3 - источник питания; 4 - ИУ; 5 - детекторная головка; И1, И2... Иn - источники управления; СН - согласованная нагрузка
Рисунок 3 - Схема измерений прямых потерь с помощью скалярного анализатора цепей
6.4.2.2 Допускается вместо серии источников управления И1... Иn использовать логические генераторы, модули ввода - вывода и прочие устройства, обеспечивающие требуемый уровень сигнала управления на соответствующих контактах ИУ.
6.4.2.3 Проводят регулировку скалярного анализатора цепей в соответствии с ЭД. Схема и режим регулировки (частотный диапазон, уровень входной мощности и т.д.) должны соответствовать требуемому по ТЗ либо ТУ режиму измерения параметров ИУ.
6.4.2.4 Собирают схему измерений, представленную на рисунке 3. Присоединяют СВЧ кабельные сборки к соответствующим соединителям ИУ. На неиспользуемые СВЧ-порты необходимо присоединить нагрузку с требуемым волновым сопротивлением.
6.4.2.5 Подают питание и сигналы управления на ИУ в соответствии с ТУ с целью установления режима открытого состояния ИУ.
6.4.2.6 Проводят измерения модуля коэффициента передачи ИУ в требуемых ТУ режимах.
6.4.2.7 Показатели точности измерений прямых потерь ИУ зависят от погрешности измерений анализатора цепей и должны соответствовать установленным в ТУ на ИУ конкретных типов.
6.4.3 Метод измерений с помощью анализатора спектра
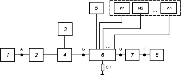
6.4.3.1 Прямые потери ИУ следует измерять по схеме измерений с помощью анализатора спектра, приведенной на рисунке 4.

1 - СВЧ-генератор; 2 - изолятор; 3 - измеритель мощности; 4 - направленный ответвитель; 5 - источник питания; 6 - ИУ; 7 - аттенюатор; 8 - анализатор спектра; И1, И2... Иn - источники управления; СН - согласованная нагрузка
Рисунок 4 - Схема измерений прямых потерь с помощью анализатора спектра
6.4.3.2 Определяют значения потерь L1 между точками А и Б и L2 между точками В и Г.
6.4.3.3 Проводят регулировку СИ в соответствии с ЭД. Схема и режим регулировки (частотный диапазон, уровень входной мощности и т.д.) должны соответствовать требуемому по ТЗ либо ТУ режиму измерения параметров ИУ.
6.4.3.4 Собирают схему измерений, представленную на рисунке 4. Присоединяют СВЧ-кабельные сборки к соответствующим соединителям ИУ. На неиспользуемые СВЧ-порты необходимо присоединить нагрузку с требуемым волновым сопротивлением.
6.4.3.5 Подают питание и сигналы управления на ИУ в соответствии с ТУ с целью установления режима открытого состояния ИУ.
6.4.3.6 Подают СВЧ-сигнал с ГН на вход ИУ.
6.4.3.7 Проводят измерения уровня выходной мощности гармоники основного тона при помощи анализатора спектра в требуемых ТУ режимах.
6.4.3.8 Значение прямых потерь Ls, дБ, рассчитывают по формуле
Ls = (POUT + L2) - (PIN - L1), (2)
где POUT - уровень мощности основного тона на анализаторе спектра;
PIN - уровень выходной мощности основного тона с СВЧ-генератора.
6.4.3.9 Показатели точности измерений прямых потерь ИУ зависят от погрешности измерений анализатора спектра и должны соответствовать установленным в ТУ на ИУ конкретных типов.
6.5 Измерения развязки между каналами
6.5.1 Метод измерений с помощью векторного анализатора цепей
6.5.1.1 Развязка между каналами определяется как отношение мощностей сигнала СВЧ в каналах МИС при подаче мощности в один канал.
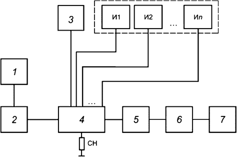
6.5.1.2 Развязку между каналами ИУ СВЧ следует измерять согласно схеме, приведенной на рисунке 5.

1 - ВАЦ; 2 - СВЧ кабельные сборки; 3 - ИУ; 4 – источник питания; И1, И2... Иn - источники управления; СН - согласованная нагрузка
Рисунок 5 - Схема измерения развязки между каналами с помощью ВАЦ
6.5.1.3 Допускается вместо серии источников управления И1... Иn использовать логические генераторы, модули ввода - вывода и прочие устройства, обеспечивающие требуемый уровень сигнала управления на соответствующих контактах измеряемого устройства.
6.5.1.4 Включают ВАЦ (см. рисунок 5, позиция 1). Перед процедурой регулировки выдерживают оборудование во включенном состоянии в соответствии с требованиями ЭД.
6.5.1.5 Проводят регулировку ВАЦ в соответствии с ЭД и с учетом схемы включения изделия в измеряемом тракте. Режим регулировки (частотный диапазон, уровень входной мощности и т.д.) должен соответствовать требуемому по ТЗ или ТУ режиму измерений параметров ИУ.
6.5.1.6 Присоединяют СВЧ кабельные сборки к соответствующим соединителям ИУ. Присоединяют клеммы источника питания и источников управления к соответствующим выводам ИУ. На неиспользуемые СВЧ-порты необходимо присоединить нагрузку с требуемым волновым сопротивлением.
6.5.1.7 Подают питание и сигналы управления на ИУ в соответствии с ТУ, устанавливают режим закрытого канала.
6.5.1.8 Проводят измерения параметров рассеяния ИУ в требуемых ТУ режимах.
6.5.1.9 Развязку каналов ИУ ISO, дБ, вычисляют по формуле
ISO = S21(ОК) - S21(ЗК), (3)
где S21(ОК) - значение прямых потерь ИУ в режиме открытого канала;
S21(ЗК) - значение прямых потерь ИУ в режиме закрытого канала.
6.5.1.10 Показатели точности измерений развязки между каналами ИУ СВЧ зависят от погрешности измерений ВАЦ и должны соответствовать установленным в ТУ на изделия СВЧ конкретных типов.
6.5.2 Метод измерений с помощью скалярного анализатора цепей
6.5.2.1 Развязку между каналами ИУ с помощью скалярного анализатора цепей следует измерять по схеме измерений, приведенной на рисунке 6.

1 - скалярный анализатор цепей; 2 - датчик КСВН; 3 - источник питания; 4 - ИУ; 5 - детекторная головка; И1, И2... Иn - источники управления; СН - согласованная нагрузка
Рисунок 6 - Схема измерений развязки каналов с помощью скалярного анализатора цепей
6.5.2.2 Допускается вместо серии источников управления И1... Иn использовать логические генераторы, модули ввода - вывода и прочие устройства, обеспечивающие требуемый уровень сигнала управления на соответствующих контактах ИУ.
6.5.2.3 Проводят регулировку скалярного анализатора цепей в соответствии с ЭД. Схема и режим регулировки (частотный диапазон, уровень входной мощности и т.д.) должны соответствовать требуемому по ТЗ либо ТУ режиму измерения параметров ИУ.
6.5.2.4 Собирают схему измерений, представленную на рисунке 6. Присоединяют СВЧ кабельные сборки к соответствующим соединителям ИУ. На неиспользуемые СВЧ-порты необходимо присоединить нагрузку с требуемым волновым сопротивлением.
6.5.2.5 Подают питание и сигналы управления на ИУ в соответствии с ТУ с целью установления режима закрытого состояния ИУ.
6.5.2.6 Проводят измерение модуля коэффициента передачи ИУ в требуемых ТУ режимах.
6.5.2.7 Показатели точности измерений развязки между каналами ИУ зависят от погрешности измерений скалярного анализатора цепей и должны соответствовать установленным в ТУ на ИУ конкретных типов.
6.5.3 Метод измерений с помощью анализатора спектра
6.5.3.1 Измерения развязки между каналами ИУ с помощью анализатора спектра следует выполнять по схеме измерений, приведенной на рисунке 7.

1 - СВЧ-генератор; 2 - изолятор; 3 - измеритель мощности; 4 - направленный ответвитель; 5 - источник питания; 6 - ИУ; 7 - аттенюатор; 8 - анализатор спектра; И1, И2... Иn - источники управления
Рисунок 7 - Схема измерений прямых потерь с помощью анализатора спектра
6.5.3.2 Определяют значения потерь L1 между точками А и Б и L2 между точками В и Г.
6.5.3.3 Проводят регулировку СИ в соответствии с ЭД. Схема и режим регулировки (частотный диапазон, уровень входной мощности и т.д.) должны соответствовать требуемому по ТЗ либо ТУ режиму измерения параметров ИУ.
6.5.3.4 Собирают схему измерений, представленную на рисунке 7. Присоединяют СВЧ кабельные сборки к соответствующим соединителям ИУ. На неиспользуемые СВЧ-порты необходимо присоединить нагрузку с требуемым волновым сопротивлением.
6.5.3.5 Подают питание и сигналы управления на ИУ в соответствии с ТУ с целью установления режима открытого состояния ИУ.
6.5.3.6 Подают СВЧ-сигнал с СВЧ-генератора на вход ИУ.
6.5.3.7 Проводят измерение уровня выходной мощности гармоники основного тона при помощи анализатора спектра в требуемых ТУ режимах.
6.5.3.8 Значение развязки между каналами Ls, дБ, рассчитывают по формуле
Ls = (POUT + L2) - (PIN - L1), (4)
где POUT - уровень мощности основного тона на анализаторе спектра;
PIN - уровень выходной мощности основного тона с СВЧ-генератора.
6.5.3.9 Показатели точности измерений развязки между каналами ИУ зависят от погрешности измерений анализатора спектра и должны соответствовать установленным в ТУ на ИУ конкретных типов.
6.6 Измерения времени переключения
6.6.1 Под временем переключения понимают интервал времени от момента подачи управляющего сигнала до момента, когда на выходе МИС сигнал достигнет уровня 0,9 от установившегося значения.
6.6.2 Время переключения ИУ СВЧ следует измерять согласно схеме, приведенной на рисунке 8.

1 и 2 - СВЧ-генераторы; 3 и 4 - СВЧ-усилители (в случае необходимости); 5 - импульсный(е) источник(и) управления; 6 - источник питания; 7 - делитель мощности; 8 - ИУ; 9 и 10 - аттенюаторы; 11 и 13 - смесители СВЧ; 12 – делитель мощности; 14 и 15 - фильтры нижних частот; 16 - осциллограф
Рисунок 8 - Основная схема измерения времени переключения
6.6.3 В случае если полоса пропускания используемого осциллографа (см. рисунок 8, позиция 16) превышает значение диапазона частот ИУ, допускается использовать схему, представленную на рисунке 9.

1 - СВЧ-генератор; 2 - импульсный(е) источник(и) управления; 3 - источник питания; 4 - СВЧ-усилитель (в случае необходимости); 5 - ИУ; 6 - аттенюатор; 7 - осциллограф
Рисунок 9 - Упрощенная схема измерения времени переключения
6.6.4 Допускается вместо серии источников управления (см. рисунок 9, позиция 5) использовать логические генераторы, модули ввода - вывода и прочие устройства, обеспечивающие требуемый уровень сигнала управления на соответствующих контактах ИУ.
6.6.5 ГН (см. рисунок 8, позиции 1 и 2, и рисунок 9, позиция 1) формируют испытательный и гетеродинный сигналы. Частота гетеродина выбирается ниже или выше испытательного на частоту сигнала ПЧ.
6.6.6 СВЧ-усилители (см. рисунок 8, позиции 3 и 4, и рисунок 9, позиция 4) используются для компенсации потерь в тракте, если мощности с выхода генераторов недостаточно.
6.6.7 Генератор импульсов (см. рисунок 8, позиция 5, и рисунок 9, позиция 2) служит для задания длительности измерительных импульсов и паузы между ними. Длительность и пауза выбираются таким образом, чтобы за это время были завершены все переходные процессы в ИУ.
6.6.8 Аттенюаторы (см. рисунок 8, позиции 9 и 10, и рисунок 9, позиция 6) служат для установки оптимального уровня сигнала на входе осциллографа (в соответствии с ЭД на СИ).
6.6.9 Смесители (см. рисунок 8, позиции 11 и 13) служат для переноса СВЧ-сигнала на ПЧ, в диапазон частот, приемлемый для осциллографа. Оптимальной является частота ПЧ, равная половине от полосы пропускания осциллографа.
6.6.10 Фильтры нижних частот (см. рисунок 8, позиции 14 и 15) необходимы для предотвращения эффекта наложения спектров. Фильтры низких частот особенно актуальны при частотах СВЧ, достаточно близких к верхней границе полосы пропускания осциллографа.
6.6.11 Собирают схему, представленную на рисунке 8 или на рисунке 9, в зависимости от возможностей имеющихся СИ. Присоединяют СВЧ кабельные сборки к соответствующим соединителям ИУ. Присоединяют клеммы источника питания и источников управления к соответствующим выводам ИУ. На неиспользуемые СВЧ-порты необходимо присоединить нагрузку с требуемым волновым сопротивлением.
6.6.12 Контролируют уровень мощности на входе делителя мощности (см. рисунок 8, позиция 12). При необходимости корректируют до номинального требуемого значения.
6.6.13 Контролируют, что сигнал на осциллограмме по всем каналам находится в рамках 70% - 90% от полной шкалы.
6.6.14 Переключают режим синхронизации осциллографа в "однократный", записывают осциллограмму в табличном виде на устройство хранения информации (диск, флеш-карта).
6.6.15 Время переключения tS, с, рассчитывают по формуле
tS = t2 - t1, (5)
где t1 - значение времени начала подачи управляющего импульса, с;
t2 - значение времени достижения 90% от мощности СВЧ-сигнала на выходе устройства, с.
6.6.16 Значения t1 и t2 определяются по осциллограмме в соответствии с рисунком 10.

UY - напряжение управляющего импульса; Pс – мощность сигнала; P1 - мощность СВЧ-сигнала на выходе ИУ; t1 - значение времени начала подачи управляющего импульса; t2 - значение времени достижения 90% от мощности СВЧ-сигнала на выходе устройства
Рисунок 10 - Определение времени переключения по осциллограмме
6.7 Измерения коэффициента стоячей волны по напряжению
6.7.1 Метод измерений с помощью векторного анализатора цепей
6.7.1.1 КСВН по входу (выходу) изделия СВЧ определяют путем измерения параметров рассеяния при помощи ВАЦ.
6.7.1.2 КСВН по входу (выходу) изделия СВЧ следует измерять согласно схеме, приведенной на рисунке 2.
6.7.1.3 Проводят регулировку ВАЦ в соответствии с ЭД и с учетом схемы включения ИУ в измерительном тракте. Режим регулировки (частотный диапазон, уровень входной мощности и т.д.) должен соответствовать требуемому по ТЗ или ТУ режиму измерений параметров ИУ.
6.7.1.4 Собирают схему, представленную на рисунке 2. Присоединяют СВЧ кабельные сборки к соответствующим соединителям ИУ. Присоединяют клеммы источника питания и источников управления к соответствующим выводам ИУ. На неиспользуемые СВЧ-порты необходимо присоединить нагрузку с требуемым волновым сопротивлением.
6.7.1.5 Подают питание и сигналы управления на ИУ в соответствии с ТУ.
6.7.1.6 Проводят измерения параметров рассеяния (S-параметров) ИУ в требуемых ТУ режимах.
6.7.1.7 КСВН по входу ИУ определяется путем автоматического пересчета из измеренного параметра S11 на ВАЦ в том случае, если первый порт ВАЦ присоединен ко входу ИУ.
6.7.1.8 КСВН по выходу ИУ определяется путем автоматического пересчета из измеренного параметра S22 на ВАЦ в том случае, если второй порт ВАЦ присоединен к выходу ИУ.
6.7.1.9 Показатели точности измерений параметров рассеяния ИУ СВЧ должны соответствовать установленным в ТУ на изделия СВЧ конкретных типов.
6.7.2 Метод измерений с помощью скалярного анализатора цепей
6.7.2.1 Коэффициент отражения по входу (выходу) ИУ с помощью скалярного анализатора цепей следует измерять по схеме измерений, приведенной на рисунке 3.
6.7.2.2 Место включения датчика КСВН - по входу или по выходу ИУ - определяет измеряемую величину - КСВН по входу или КСВН по выходу соответственно.
6.7.2.3 Проводят регулировку скалярного анализатора цепей в соответствии с ЭД. Схема и режим регулировки (частотный диапазон, уровень входной мощности и т.д.) должны соответствовать требуемому по ТУ режиму измерения параметров ИУ.
6.7.2.4 Собирают схему, представленную на рисунке 3. Присоединяют СВЧ кабельные сборки к соответствующим соединителям ИУ. Присоединяют клеммы источника питания и источников управления к соответствующим выводам ИУ. На неиспользуемые СВЧ-порты необходимо присоединить нагрузку с требуемым волновым сопротивлением. Устанавливают требуемый режим работы ИУ в соответствии с ТУ.
6.7.2.5 Подают питание и сигналы управления на ИУ в соответствии с ТУ.
6.7.2.6 Проводят измерения входного (выходного) КСВН ИУ в требуемых согласно ТУ режимах.
6.7.2.7 Показатели точности измерений коэффициента отражения ИУ должны соответствовать установленным в ТУ на ИУ конкретных типов.
6.7.3 Метод измерений с помощью рефлектометра
6.7.3.1 Коэффициент отражения по входу (выходу) ИУ с использованием рефлектометра следует измерять по схеме измерений, приведенной на рисунке 11.

1 - рефлектометр; 2 - источник питания; 3 - ИУ; И1, И2... Иn - источники управления; СН - согласованная нагрузка
Рисунок 11 - Схема измерений коэффициента отражения по входу (выходу) с использованием рефлектометра
6.7.3.2 Допускается вместо серии источников управления И1... Иn использовать логические генераторы, модули ввода - вывода и прочие устройства, обеспечивающие требуемый уровень сигнала управления на соответствующих контактах измеряемого устройства.
6.7.3.3 Проводят регулировку рефлектометра в соответствии с ЭД. Схема и режим регулировки (частотный диапазон, уровень входной мощности и т.д.) должны соответствовать требуемому по ТУ режиму измерения параметров ИУ.
6.7.3.4 Собирают схему измерений, представленную на рисунке 11. Присоединяют СВЧ кабельные сборки к соответствующим соединителям ИУ. На неиспользуемые порты ИУ необходимо присоединить нагрузку с требуемым волновым сопротивлением.
6.7.3.5 Подают питание и сигналы управления на ИУ в соответствии с ТУ с целью установления режима работы ИУ.
6.7.3.6 Проводят измерение КСВН по входу (выходу) ИУ в требуемых согласно ТУ режимах.
6.7.3.7 Показатели точности измерений коэффициента отражения ИУ должны соответствовать установленным в ТУ на ИУ конкретных типов.
6.8 Измерения верхней границы линейности
6.8.1 Верхнюю границу линейности амплитудной характеристики измеряют тремя методами:
- измерения с помощью ВАЦ с опцией измерения значения P1 дБ;
- измерения с помощью генератора СВЧ-сигналов и измерителя мощности;
- измерения с помощью генератора СВЧ и анализатора спектра.
6.8.2 Метод измерений с помощью векторного анализатора цепей с опцией измерения значения P1 дБ
6.8.2.1 Измерения верхней границы линейности амплитудной характеристики проводят в рабочем диапазоне частот ИУ СВЧ согласно схеме, представленной на рисунке 12. Измерения необходимо проводить в режимах открытого и закрытого канала.

1 - ВАЦ; 2 - СВЧ-предусилитель; 3 - СВЧ кабельные сборки; 4 - ИУ; 5 - источник питания; И1, И2... Иn – источники управления; СН - согласованная нагрузка
Рисунок 12 - Схема измерения верхней границы линейности с использованием ВАЦ
6.8.2.2 Допускается вместо серии источников управления И1... Иn использовать логические генераторы, модули ввода - вывода и прочие устройства, обеспечивающие требуемый уровень сигнала управления на соответствующих контактах измеряемого устройства.
6.8.2.3 СВЧ-предусилитель (см. рисунок 12, позиция 2) необходим для достижения требуемого уровня мощности на входе ИУ в том случае, если требуемого уровня выходной мощности с ВАЦ недостаточно для проведения измерений в соответствии с требованиями ТУ.
6.8.2.4 Проводят регулировку ВАЦ в соответствии с ЭД и с учетом схемы включения изделия в измеряемом тракте. Режим регулировки (частотный диапазон, уровень входной мощности и т.д.) должен соответствовать требуемому по ТЗ/ТУ режиму измерения параметров ИУ.
6.8.2.5 Собирают схему, представленную на рисунке 12. Присоединяют СВЧ кабельные сборки к соответствующим соединителям ИУ. Присоединяют клеммы источника питания и источников управления к соответствующим выводам ИУ. На неиспользуемые СВЧ-порты необходимо присоединить нагрузку с требуемым волновым сопротивлением.
6.8.2.6 Подают питание и сигналы управления на ИУ в соответствии с ТУ.
6.8.2.7 Проводят измерение уровня входной (выходной) верхней границы линейности амплитудной характеристики в соответствии с требованиями ТУ.
6.8.2.8 Показатели точности измерений коэффициента усиления ИУ СВЧ должны соответствовать установленным в ТУ на изделия СВЧ конкретных типов.
6.8.3 Метод измерений с помощью генератора СВЧ-сигналов, измерителя мощности
6.8.3.1 Измерение верхней границы линейности амплитудной характеристики проводить в рабочем диапазоне частот ИУ СВЧ по схеме, представленной на рисунке 13.

1 - СВЧ-генератор; 2 - СВЧ-предусилитель; 3 – источник питания; 4 - ИУ; 5 - полосно-пропускающий фильтр; 6 - аттенюатор; 7 - детектор СВЧ-мощности; И1, И2... Иn - источники управления; СН - согласованная нагрузка
Рисунок 13 - Схема измерения верхней границы линейности
6.8.3.2 Допускается вместо серии источников управления И1... Иn использовать логические генераторы, модули ввода - вывода и прочие устройства, обеспечивающие требуемый уровень сигнала управления на соответствующих контактах ИУ.
6.8.3.3 СВЧ-предусилитель (см. рисунок 13, позиция 2) необходим для достижения требуемого уровня мощности на входе ИУ в том случае, если требуемого уровня выходной мощности с ГН недостаточно для проведения измерений в соответствии с требованиями ТУ.
6.8.3.4 Полосно-пропускающий фильтр (см. рисунок 13, позиция 5) выполняет функцию фильтрации внеполосных спектральных компонентов. Аттенюатор (см. рисунок 13, позиция 6) уменьшает амплитуду СВЧ-сигнала, поступающего на детектор (см. рисунок 13, позиция 7) с целью предотвращения повреждения последнего.
6.8.3.5 Проводят регулировку СИ в соответствии с ЭД и с учетом схемы включения ИУ в измеряемом тракте. Режим регулировки (частотный диапазон, уровень входной мощности и т.д.) должен соответствовать требуемому по ТЗ/ТУ режиму измерения параметров ИУ.
6.8.3.6 Собирают схему, представленную на рисунке 13. Присоединяют СВЧ кабельные сборки к соответствующим соединителям ИУ. Присоединяют клеммы источника питания и источников управления к соответствующим выводам ИУ. На неиспользуемые СВЧ-порты необходимо присоединить нагрузку с требуемым волновым сопротивлением.
6.8.3.7 Подают питание и сигналы управления на ИУ в соответствии с ТУ.
6.8.3.8 Постепенно повышая уровень входной мощности на ИУ, проводят измерение уровня входной (выходной) верхней границы линейности амплитудной характеристики в соответствии с требованиями ТУ.
6.8.3.9 Показатели точности измерений коэффициента усиления ИУ СВЧ должны соответствовать установленным в ТУ на изделия СВЧ конкретных типов.
6.8.4 Метод измерений с помощью генератора СВЧ и анализатора спектра
6.8.4.1 Измерение верхней границы линейности амплитудной характеристики проводят в рабочем диапазоне частот ИУ СВЧ по схеме, представленной на рисунке 14.

1 - СВЧ-генератор; 2 - СВЧ-предусилитель; 3 – источник питания; 4 - ИУ; 5 - аттенюатор; 6 - анализатор спектра; И1, И2... Иn - источники управления; СН - согласованная нагрузка
Рисунок 14 - Схема измерения верхней границы линейности с помощью генератора СВЧ и анализатора спектра
6.8.4.2 Допускается вместо серии источников управления И1... Иn использовать логические генераторы, модули ввода - вывода и прочие устройства, обеспечивающие требуемый уровень сигнала управления на соответствующих контактах ИУ.
6.8.4.3 СВЧ-предусилитель (см. рисунок 14, позиция 2) необходим для достижения требуемого уровня мощности на входе ИУ в том случае, если требуемого уровня выходной мощности с ГН недостаточно для проведения измерений в соответствии с требованиями ТУ.
6.8.4.4 Аттенюатор (см. рисунок 14, позиция 5) уменьшает амплитуду СВЧ-сигнала, поступающего на анализатор спектра (см. рисунок 14, позиция 6) с целью предотвращения повреждения последнего.
6.8.4.5 Проводят регулировку СИ в соответствии с ЭД и с учетом схемы включения ИУ в измеряемом тракте. Режим регулировки (частотный диапазон, уровень входной мощности и т.д.) должен соответствовать требуемому по ТЗ/ТУ режиму измерения параметров ИУ.
6.8.4.6 Собирают схему, представленную на рисунке 14. Присоединяют СВЧ кабельные сборки к соответствующим соединителям ИУ. Присоединяют клеммы источника питания и источников управления к соответствующим выводам ИУ. На неиспользуемые СВЧ-порты необходимо присоединить нагрузку с требуемым волновым сопротивлением.
6.8.4.7 Подают питание и сигналы управления на ИУ в соответствии с ТУ.
6.8.4.8 Постепенно повышая уровень входной мощности на ИУ, проводят измерение уровня входной (выходной) мощности в точке сжатия коэффициента усиления в соответствии с требованиями ТУ.
6.8.4.9 Показатели точности измерений верхней границы линейности амплитудной характеристики ИУ должны соответствовать установленным в ТУ на изделия СВЧ конкретных типов.
6.9 Измерения уровня мощности в точке пересечения с продуктами интермодуляции третьего порядка по выходу
6.9.1 Значения точки пересечения по интермодуляции третьего порядка IP3 по входу определяют по схеме подключения оборудования, представленной на рисунке 15.

1 - СВЧ-генератор 1; 2 - СВЧ-генератор 2; 3 – фильтрующие цепи (при необходимости); 4 - усилители (при необходимости); 5 - аттенюаторы (при необходимости); 6 - сумматор; 7 - ИУ; 8 - анализатор спектра; 9 - источник питания; И1, И2... Иn - источники управления; СН - согласованная нагрузка
Рисунок 15 - Схема измерения уровня мощности в точке пересечения с продуктами интермодуляции
6.9.2 Допускается вместо серии источников управления И1... Иn использовать логические генераторы, модули ввода - вывода и прочие устройства, обеспечивающие требуемый уровень сигнала управления на соответствующих контактах ИУ.
6.9.3 Проводят регулировку СИ в соответствии с ЭД и с учетом схемы включения ИУ в измеряемом тракте. Режим регулировки (частотный диапазон, уровень входной мощности и т.д.) должен соответствовать требуемому по ТЗ/ТУ режиму измерения параметров ИУ.
6.9.4 Собирают схему, представленную на рисунке 15. Присоединяют СВЧ кабельные сборки к соответствующим соединителям ИУ. Присоединяют клеммы источника питания и источников управления к соответствующим выводам ИУ. На неиспользуемые СВЧ-порты необходимо присоединить нагрузку с требуемым волновым сопротивлением.
6.9.5 Подают питание и сигналы управления на ИУ в соответствии с ТУ.
6.9.6 Два сигнала на входе оборудования с частотами f1 и f2 при условии f2> f1, могут вызвать в оборудовании появление продуктов интермодуляции на частотах f3 = (2f1 - f2) и f4 = (2f2 - f1).
6.9.7 Частоту f1 СВЧ-генератора (см. рисунок 15, позиция 1) выбирают в пределах рабочего диапазона частот ИУ, не менее чем в пяти точках, равномерно распределенных по рабочему диапазону частот. Частоту f2 СВЧ-генератора 2 выбирают как f2 = f1 + Δf, где Δf - сдвиг по частоте испытательных сигналов.
6.9.8 Значения сдвига выбирают в диапазоне от 1 Гц до 300 МГц в зависимости от конкретных требований к ИУ в ТУ. Допускается исключать из списка выбранных значений частот нехарактерные для практического использования конкретного оборудования при сохранении не менее 30% общего числа значений сдвига испытательных частот.
6.9.9 На СВЧ-генераторе (см. рисунок 15, позиция 1) устанавливают испытательную частоту f1. На СВЧ-генераторе (поз. 2) устанавливают частоту f2 выше частоты f1 на первое значение сдвига испытательных частот.
6.9.10 С помощью анализатора спектра на выходе ПЧ измеряют уровни гармоник на частотах f1, f2, f3 и f4. При измерении продуктов интермодуляции должны быть определены уровни обоих сигналов. Если они различные, то учитывают наибольшее значение.
6.9.11 Точку пересечения по интермодуляции третьего порядка IIP3 по входу рассчитывают по формуле
IIP3 = PIN + a/2, (6)
где PIN - уровень входной мощности каждой из гармоник, дБм;
a - разница между уровнем основного сигнала на выходе на частотах f1 и/или f2 и уровнем продукта интермодуляции на частотах f3 и/или f4, дБ.
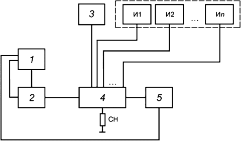
6.10 Измерения силы тока потребления по цепям питания и управления
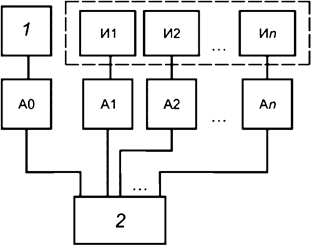
6.10.1 Измерения силы тока потребления по цепям управления и питания следует проводить по схеме, представленной на рисунке 16.

1 - источник питания; 2 - ИУ, И1, И2... Иn – источники управления; А0, А1, А2 ... Аn - измерители постоянного тока
Рисунок 16 - Схема измерения тока потребления
6.10.2 Собирают схему, представленную на рисунке 16. Присоединяют клеммы источника питания и источников управления к соответствующим выводам ИУ. На неиспользуемые СВЧ-выводы ИУ необходимо присоединить нагрузку с требуемым волновым сопротивлением.
6.10.3 Подают питание и сигналы управления на ИУ в соответствии с ТУ.
6.10.4 Измеряют силу тока измерителями силы тока А0...Аn во всех состояниях ИУ.
6.10.5 Показатели точности измерений силы тока потребления по цепям управления и питания ИУ должны соответствовать установленным в ТУ на изделия СВЧ конкретных типов.
Библиография
|
[1] |
РМГ 29-2013 |
Государственная система обеспечения единства измерений. Метрология. Основные термины и определения |


