ПНСТ 480-2020 НЕФТЯНАЯ И ГАЗОВАЯ ПРОМЫШЛЕННОСТЬ. СИСТЕМЫ ПОДВОДНОЙ ДОБЫЧИ. ТЕХНИЧЕСКАЯ ДОКУМЕНТАЦИЯ. МЕТОДИЧЕСКИЕ УКАЗАНИЯ
Petroleum and natural gas industry. Subsea production systems. Technical documentation. Methodology guide
ОКС 75.020
Срок действия - с 1 августа 2021 г.
до 1 августа 2024 г.
Предисловие
1 Разработан Обществом с ограниченной ответственностью "Газпром 335" (ООО "Газпром 335")
2 Внесен Техническим комитетом по стандартизации ТК 023 "Нефтяная и газовая промышленность"
3 Утвержден и введен в действие Приказом Федерального агентства по техническому регулированию и метрологии от 22 декабря 2020 г. N 96-пнст
Введение
Создание и развитие отечественных технологий и техники для освоения шельфовых месторождений углеводородов должно быть обеспечено современными стандартами, устанавливающими требования к проектированию, строительству и эксплуатации систем подводной добычи. Для решения данной задачи Министерством промышленности и торговли Российской Федерации и Федеральным агентством по техническому регулированию и метрологии реализуется "Программа по обеспечению нормативной документацией создания отечественной системы подводной добычи для освоения морских нефтегазовых месторождений". В объеме работ программы предусмотрена разработка национальных стандартов и предварительных национальных стандартов, областью применения которых являются системы подводной добычи углеводородов.
Целью разработки настоящего предварительного национального стандарта является установление единых правил и общих требований к составу технической документации, поставляемой вместе с системами подводной добычи для проекта обустройства морского месторождения углеводородов.
Настоящий стандарт устанавливает основные принципы организации работ и методические указания по комплектованию и поставке технической документации на системы подводной добычи углеводородов, а также на временное оборудование, обеспечивающее выполнение транспортных, строительно-монтажных и ремонтных работ. Положения настоящего стандарта разработаны с учетом методических рекомендаций [1].
Методические указания предназначены для применения проектными организациями, осуществляющими проектирование (предпроектную проработку, разработку проектной и рабочей документации) систем подводной добычи, и организациями, выполняющими изготовление и поставку систем подводной добычи в целом, так и в виде систем, сборок, оборудования, компонентов, материалов.
Требования настоящего стандарта применимы к технической документации, создаваемой на различных этапах жизненного цикла проекта обустройства морского месторождения углеводородов с использованием систем подводной добычи:
- при проектировании систем подводной добычи;
- изготовлении и поставке систем, сборок, оборудования, компонентов, материалов, входящих в систему подводной добычи;
- проведении морских операций по строительству;
- эксплуатации;
- реконструкции;
- дооборудовании;
- модернизации;
- ремонте;
- демонтаже и утилизации.
Требования к составлению и изложению технической документации устанавливаются в соответствующих стандартах.
При проектировании, строительстве и эксплуатации систем подводной добычи под техническим наблюдением Российского морского регистра судоходства в дополнение к требованиям настоящего стандарта следует выполнять требования правил [2].
В настоящем стандарте использована нормативная ссылка на следующий стандарт:
ГОСТ Р 55311 Нефтяная и газовая промышленность. Сооружения нефтегазопромысловые морские. Термины и определения
Примечание - При пользовании настоящим стандартом целесообразно проверить действие ссылочных стандартов в информационной системе общего пользования - на официальном сайте Федерального агентства по техническому регулированию и метрологии в сети Интернет или по ежегодному информационному указателю "Национальные стандарты", который опубликован по состоянию на 1 января текущего года, и по выпускам ежемесячного информационного указателя "Национальные стандарты" за текущий год. Если заменен ссылочный стандарт, на который дана недатированная ссылка, то рекомендуется использовать действующую версию этого стандарта с учетом всех внесенных в данную версию изменений. Если заменен ссылочный стандарт, на который дана датированная ссылка, то рекомендуется использовать версию этого стандарта с указанным выше годом утверждения (принятия). Если после утверждения настоящего стандарта в ссылочный стандарт, на который дана датированная ссылка, внесено изменение, затрагивающее положение, на которое дана ссылка, то это положение рекомендуется применять без учета данного изменения. Если ссылочный стандарт отменен без замены, то положение, в котором дана ссылка на него, рекомендуется применять в части, не затрагивающей эту ссылку.
В настоящем стандарте применены термины по ГОСТ Р 55311, а также следующие термины с соответствующими определениями:
3.1 оператор (operator): Организация, ведущая разработку месторождения по договору с пользователем недр.
3.2 поставщик (supplier): Организация, предоставляющая изделие, процесс или услугу и способная гарантировать обеспечение их качества.
Примечания
1 Данное определение распространяется на изготовителей, импортеров, посредников, организации по предоставлению услуг и т.д.
2 Поставщик может предоставлять изделие, процесс, услугу полностью, так и их часть.
3.3 техническая документация (technical documentation): Совокупность взаимосвязанной проектной, конструкторской, технологической и программной документации, в которой описаны решения по изготовлению, испытанию, строительству, реконструкции, модернизации, ремонту, демонтажу и утилизации систем подводной добычи.
В настоящем стандарте использованы следующие сокращения:
КИПиА - контрольно-измерительные приборы и автоматика;
КК - колонна кондуктора;
КН - колонна направления;
НКТ - насосно-компрессорная труба;
ПО - программное обеспечение;
СПД - система подводной добычи;
ТНПА - телеуправляемый необитаемый подводный аппарат;
ВОМ - накладная на материал (bill of material);
EFAT - расширенные заводские приемочные испытания (extended factory acceptance test);
FAT - заводские приемочные испытания (factory acceptance test);
FCM - модуль управления расходом (flow control module);
FMECA - анализ видов, последствий и критичности отказов (failure mode, effects and criticality analysis);
HAZID - идентификация опасностей (hazard identification);
HAZOP - исследование опасности и работоспособности (hazard and operability study);
HSE - охрана труда, промышленная безопасность и охрана окружающей среды (health, safety environment);
НХТ - фонтанная арматура горизонтального типа (horizontal xmas tree);
MCCR - ведомость завершения основных строительно-монтажных работ (mechanical completion check record);
MDR - реестр основных документов (master document register);
MRB - сводная документация изготовителя (manufacturing record book);
NDT - неразрушающий контроль (non destructive test);
OMM - руководство по эксплуатации и техническому обслуживанию (operation and maintenance manual);
PMI - достоверная идентификация материала (positive material identification);
PMV - коренная задвижка (production master valve);
PWV - боковая задвижка (production wing valve);
P&ID - схема трубопроводов и КИПиА (piping and instrument diagram);
RAM - исследования надежности и ремонтопригодности (reliability and maintenance);
SCS - подводная система управления (subsea control system);
SIL - уровень полноты безопасности (safety integrity level);
SIT - тестирование взаимодействия компонентов системы (system integration test);
VXT - фонтанная арматура вертикального типа (vertical xmas tree);
WH - система подводных колонных головок (well head);
WPS - технические требования к процедуре сварки (welding procedure specification);
WPQR - протокол аттестации процедуры сварки (welding procedure qualification record);
XT - система подводной фонтанной арматуры (xmas tree).
5.1 Общая часть
Подготовка технической документации является обязательным элементом, обеспечивающим процессы освоения морских месторождений углеводородов.
Организация работ по комплектованию и поставке технической документации на СПД, изложенная в настоящем стандарте, предусматривает взаимодействие между оператором и поставщиком(ами).
Взаимодействие между оператором и поставщиком может осуществляться двумя способами:
1) оператор передает все работы поставщику СПД. Поставщик СПД берет на себя обязательства по выполнению проектирования, закупке, изготовлению и испытанию всех входящих в СПД технических устройств и конструкций и, как правило, привлекает субпоставщиков для поставки отдельного оборудования, компонентов и материалов;
2) оператор берет на себя обязательства по самостоятельной закупке у поставщиков систем, сборок, оборудования, компонентов, материалов, входящих в СПД.
Типы технической документации, необходимой для поставки СПД для обустройства морского месторождения углеводородов, представлены в 5.2, состав документации сгруппирован в приложениях А-Г.
В зависимости от того, какая из сторон отвечает за закупку, изменяется номенклатура необходимой технической документации, передаваемой между сторонами.
Схема взаимодействия и направления процессов передачи технической документации между оператором, поставщиком СПД в целом, поставщиком отдельного оборудования, компонентов, материалов представлена на рисунке 1.

Рисунок 1 - Схема взаимодействия и направления процессов передачи технической документации
5.2 Типы и состав технической документации
Типы, состав и описание назначения технической документации, необходимой для поставки СПД на уровнях входящих в нее систем, сборок, оборудования, компонентов и материалов представлены в приложениях А-Г:
- в приложении А определена общая техническая документация, необходимая для поставки СПД, для проекта обустройства морского месторождения с применением СПД;
- в приложении Б определена техническая документация, необходимая для поставки и передачи систем и сборок СПД между поставщиком и оператором;
- в приложении В определена техническая документация, необходимая для поставки и передачи оборудования СПД, а также компонентов и материалов, входящих в состав этого оборудования, между поставщиком и оператором;
- в приложении Г определена номенклатура технической документации на СПД с описанием назначения каждого из документов.
5.3 Структура декомпозиции уровней системы подводной добычи
Структура декомпозиции СПД на входящие в нее уровни представлена на рисунке 2. В соответствии с принятой в стандарте иерархией СПД подразделяется на шесть уровней:
- уровень СПД, включающий всю систему подводной добычи (приложение А);
- уровень входящих в СПД систем (приложение Б);
- уровень входящих в СПД сборок (приложение Б);
- уровень входящего в СПД оборудования (приложение В);
- уровень входящих в СПД компонентов (приложение В);
- уровень входящих в СПД материалов (приложение В).
Рисунок 2 также показывает связи между уровнями СПД и соответствующими таблицами приложений А-В, содержащими перечни необходимой к разработке технической документации.
Состав технической документации, которую необходимо передавать между оператором и поставщиком, представлен в соответствующих приложениях А-В.
Для удобства пользования материалами, изложенными в приложениях Б и В, в приложении Д представлено дополнительное руководство по отнесению различных элементов СПД к одному из шести уровней.

Рисунок 2 - Структура декомпозиции СПД на входящие в нее уровни
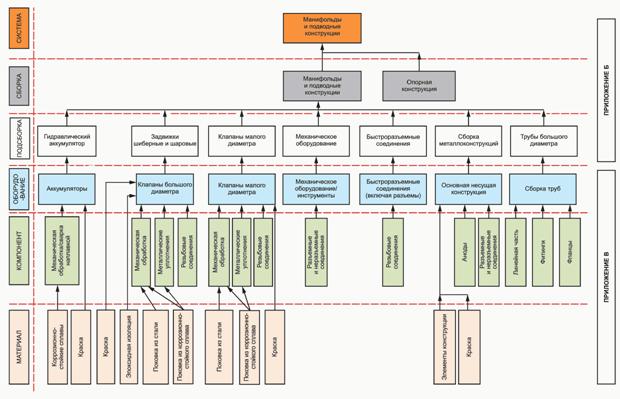
Взаимосвязь между функциональным оборудованием, входящим в уровень сборки (приложение Б), и оборудованием общего назначения, входящим в уровень оборудования (приложение В), отражена на рисунке 3.

Примечания
1 Боковая задвижка - клапан, включенный в сборку подводной фонтанной арматуры и определяемый как под сборка.
2 Подводный клапан - часть оборудования общего назначения.
Рисунок 3 - Взаимосвязь между оборудованием, входящим в уровень сборки, и оборудованием, входящим в уровень оборудования
Приложение А
(справочное)
На рисунке А.1 представлена легенда и описание цветовой кодировки, использованной в таблице А.1. В таблице А.1 представлен состав технической документации, требуемой при поставке всей системы СПД в целом.
В приложении Г приведена номенклатура технической документации с описанием назначения каждого из документов.

- описание уровня системы;
- техническая документация, необходимая для этапа проектирования, передаваемая от поставщика системы оператору;
- техническая документация, необходимая для этапа эксплуатации, передаваемая от поставщика системы оператору во время этапа проектирования
Рисунок А.1 - Описание легенды и цветовой кодировки к таблице А.1

Приложение Б
(справочное)
СПД состоит из следующих систем:
- подводных колонных головок (WH);
- подводной фонтанной арматуры (XT);
- манифольдов и подводных конструкций;
- управления (SCS);
- шлангокабелей;
- жестких трубопроводов;
- гибких райзеров и выкидных трубопроводов;
- подводной врезки трубопроводов;
- спуско-подъема и транспорта;
- проведения операций в стволе скважины.
На рисунке Б.1 представлена легенда и описание цветовой кодировки таблиц на примере уровня системы "Манифольды и подводные конструкции". Технический документ "Отчет о проектировании" для якорей входит в состав документации сборки "Опорные конструкции". Эта взаимосвязь отмечена на рисунке серой стрелкой. Технический документ "Процедура ввода в эксплуатацию" входит в состав документации на уровне системы "Манифольды и подводные конструкции". Эта взаимосвязь отмечена на рисунке оранжевой стрелкой.
В таблицах Б.1-Б.10 представлен состав необходимой технической документации для уровня каждой из систем, входящих в СПД, рассматриваемых в настоящем приложении. Каждая из таблиц содержит примечания с уточнениями, соответствующими рассматриваемой системе.
На рисунке Б.2 представлена легенда и описание цветовой кодировки таблиц на примере уровней "Системы подводных колонных головок" и "Системы подводной фонтанной арматуры". Техническая документация, отмеченная литерой "R", должна храниться у поставщика системы в ходе реализации проекта. Техническая документация, отмеченная зеленым цветом, должна передаваться поставщиком системы оператору.
В таблицах Б.11 и Б.12 представлен состав необходимой технической документации для процессов изготовления и контроля качества при изготовлении СПД для уровня сборок. Каждая из таблиц содержит примечания и уточнения, соответствующие рассматриваемой сборке.

- описание уровня системы;
- описание уровня сборки;
- описание уровня подсборки и оборудование;
- техническая документация, необходимая для этапа проектирования, передаваемая от поставщика системы оператору;
- техническая документация, хранящаяся у поставщика системы в ходе реализации проекта;
- техническая документация, необходимая для этапа эксплуатации, передаваемая от поставщика системы оператору во время этапа проектирования;
- техническая документация, входящая в документацию на систему;
- техническая документация, входящая в документацию на сборку
Рисунок Б.1 - Легенда и описание цветовой кодировки таблиц на примере уровня системы "Манифольды и подводные конструкции"

- техническая документация, хранящаяся у поставщика системы в ходе реализации проекта;
- техническая документация, необходимая для этапа проектирования, передаваемая от поставщика системы оператору для информации
Рисунок Б.2 - Легенда и описание цветовой кодировки таблиц на примере уровней "Системы подводных колонных головок" и "Системы подводной фонтанной арматуры"















































Приложение В
(справочное)
На рисунке В.1 представлено комплектование технической документации, необходимой для поставки СПД, на примере уровня оборудования "Подводные клапаны".
В таблице В.1 представлен состав необходимой проектной технической документации для уровней оборудования, компонентов и материалов, входящих в СПД. В таблице В.2 представлен состав необходимой технической документации для изготовления и испытаний оборудования, компонентов и материалов. В таблице В.3 представлен состав необходимой технической документации для контроля качества изготовления оборудования, компонентов и материалов.
Каждая из таблиц содержит примечания и уточнения, соответствующие рассматриваемому оборудованию, компонентам и материалам.

G - общая техническая документация по оборудованию, компонентам и материалам, входящая в документацию поставщика по проектированию, изготовлению и испытаниям и передаваемая от поставщика оператору для информации;
R - техническая документация, подготовленная поставщиком и хранящаяся у него в ходе реализации проекта;
S - техническая документация, передаваемая от поставщика оператору для информации
Рисунок В.1 - Комплектование технической документации, необходимой для поставки СПД, на примере уровня оборудования "Подводные клапаны"
|
Комплект документации |
Оборудование, компоненты и материалы |
ПРИМЕЧАНИЯ |
Сборочный чертеж |
Накладная на материал (ВОМ) |
Проектный отчет/ расчеты |
Проектная спецификация |
Электрические схемы |
Отчет FMECA (эксплуатация) |
Общий компоновочный чертеж |
Гидравлическая схема |
Процедура гипербарического испытания |
Схема интерфейса |
Технологический чертеж |
Спецификация на материалы |
Руководство по эксплуатации (ОММ) |
Инструкции по консервации и хранению |
Паспорт |
План HSE |
Документация на ПО |
Перечень запасных частей |
Инструкции по транспортированию и спускоподъемным работам |
Процедура аттестационных испытаний |
Отчет об аттестационных испытаниях |
|
ПРИМЕЧАНИЯ |
N37 |
N8 |
N16 |
N20 |
N19 |
N13 |
N19 | ||||||||||||||||
|
ОБОРУДОВАНИЕ | |||||||||||||||||||||||
|
Подводные клапаны |
N10 | ||||||||||||||||||||||
|
Клапаны малого диаметра (до 2'') |
R |
R |
R |
G |
G |
S |
G |
R |
S |
S |
S |
G |
G | ||||||||||
|
Гидравлические приводы |
R |
R |
R |
G |
G |
S |
G |
R |
S |
S |
S |
G |
G | ||||||||||
|
Электрический привод |
R |
R |
R |
G |
S |
G |
S |
G |
R |
S |
S |
S |
G |
G | |||||||||
|
Клапаны большого диаметра (2'' и более) |
N34 |
R |
R |
R |
G |
G |
S |
G |
R |
S |
S |
S |
S |
G |
G | ||||||||
|
Штуцерные заслонки/ регулирующие клапаны |
N12 |
R |
R |
R |
G |
G |
S |
G |
S |
R |
S |
S |
S |
S |
G |
G | |||||||
|
Сборки подводных конструкций | |||||||||||||||||||||||
|
Основные (силовые) несущие конструкции |
R |
R |
S |
S |
S |
S |
R |
G |
S | ||||||||||||||
|
Вспомогательные конструкции |
R |
R |
R |
R |
G |
S | |||||||||||||||||
|
Стальные ограничители изгиба/хомуты |
N39 |
R |
R |
S |
S |
R | |||||||||||||||||
|
Полимерный ограничитель изгиба/ накладка/ хомут |
N39 |
R |
R |
S |
S |
R | |||||||||||||||||
|
Конструкции из стекловолокна |
R |
R |
S |
R |
S |
R |
S |
S | |||||||||||||||
|
Соединитель элемента жесткости на изгиб |
N38 |
R |
R |
S |
R |
S |
S |
S |
R |
S |
S |
S | |||||||||||
|
Система покрытия трубопровода |
S |
G |
S |
S |
S | ||||||||||||||||||
|
Оборудование/сборки под давлением | |||||||||||||||||||||||
|
Сборка трубы |
N4 |
R |
R |
R |
R |
R | |||||||||||||||||
|
Сборка гибкой перемычки |
R |
R |
R |
R |
G |
R |
G |
S |
G | ||||||||||||||
|
Сборка соединительной муфты (хомута/цанги) |
R |
R |
R |
R |
G |
G |
R |
G |
S |
G |
G |
G | |||||||||||
|
Соединительные втулки с приваренным коротким отрезком трубы |
N30 |
R |
R |
R |
R |
G |
S |
R |
G |
G | |||||||||||||
|
Гидравлические разъемы/ пластины MQC |
N30 |
R |
R |
R |
R |
G |
G |
S |
R |
G |
G | ||||||||||||
|
Заглушки давления |
R |
R |
R |
R |
G |
R |
G |
G |
G | ||||||||||||||
|
Подводные сменные металлические заглушки |
N30 |
R |
R |
R |
G |
R |
G | ||||||||||||||||
|
Аккумуляторы |
R |
R |
R |
G |
R | ||||||||||||||||||
|
Приборы и оборудование управления |
N25 | ||||||||||||||||||||||
|
Датчик РТ/ТТ (под давлением) |
N5 |
R |
R |
G |
R |
S |
G |
G |
G |
R |
S |
G |
S |
R |
G | ||||||||
|
Неинтрузивный датчик механических частиц |
R |
R |
G |
R |
S |
G |
G |
G |
R |
S |
G |
S |
R |
G | |||||||||
|
Датчик утечки |
R |
R |
G |
R |
S |
G |
G |
G |
R |
S |
G |
S |
R |
G | |||||||||
|
Интрузивный датчик эрозии |
N5 |
R |
R |
G |
R |
S |
G |
G |
G |
R |
S |
G |
S |
R |
G | ||||||||
|
Датчик средства очистки и диагностики (под давлением) |
N5 |
R |
R |
G |
R |
S |
G |
G |
G |
R |
S |
G |
S |
G |
R |
G | |||||||
|
Сборка волоконно-оптического кабеля и соединителя |
N28 |
R |
R |
G |
R |
G |
G |
G |
R |
G | |||||||||||||
|
Сборка электрического кабеля и соединителя |
N28 |
R |
R |
G |
R |
G |
G |
G |
R |
G | |||||||||||||
|
Многофазный расходомер |
N5 |
R |
R |
G |
R |
S |
G |
G |
G |
S |
R |
S |
G |
S |
R |
G | |||||||
|
Однофазный расходомер |
N5, N9 |
R |
R |
G |
R |
S |
G |
G |
G |
S |
R |
S |
S |
R |
G | ||||||||
|
Силовое электрооборудование |
N25 | ||||||||||||||||||||||
|
Электрические соединители, разъемы и кабельные сборки |
R |
R |
G |
S |
G |
S |
R |
G |
G |
S |
R |
G |
G | ||||||||||
|
Электрические силовые кабели |
R |
R |
G |
R |
G |
S |
R |
G |
G |
G | |||||||||||||
|
Распределительное устройство |
R |
R |
G |
S |
G |
S |
G |
S |
R |
G |
G |
R |
G |
G | |||||||||
|
Полупроводниковые приборы (VSD/UPS) |
R |
R |
G |
S |
G |
S |
G |
S |
R |
G |
G |
R |
G |
G | |||||||||
|
Трансформаторы |
R |
R |
G |
S |
G |
S |
R |
G |
S |
R |
G |
G | |||||||||||
|
Центрифуги (электродвигатели) |
R |
R |
G |
S |
G |
R |
G |
R |
G |
G | |||||||||||||
|
Оборудование и инструменты контроля питания |
R |
R |
G |
S |
S |
G |
R |
G |
S |
R |
G |
G | |||||||||||
|
Механическое и гидравлическое оборудование |
N26 | ||||||||||||||||||||||
|
Механические инструменты |
R |
R |
R |
R |
G |
R |
G | ||||||||||||||||
|
Гидравлические инструменты |
R |
R |
R |
R |
G |
S |
R |
G | |||||||||||||||
|
Гидравлические моторы |
R |
R |
R |
R |
G |
S |
R |
G | |||||||||||||||
|
Гидравлические цилиндры |
R |
R |
R |
R |
G |
S |
R |
G | |||||||||||||||
|
Защитные заглушки от шлама и коррозии |
R |
R |
R |
R |
G |
R |
G | ||||||||||||||||
|
ТНПА инструмент для вращения |
N32 |
R |
R |
R |
R |
G |
S |
R |
G | ||||||||||||||
|
Быстроразъемные соединения (включая разъемы) |
R |
R |
R |
R |
G |
R |
G | ||||||||||||||||
|
Шестерни |
R |
R |
R |
R |
G |
R |
G | ||||||||||||||||
|
КОМПОНЕНТЫ | |||||||||||||||||||||||
|
Электрические компоненты и элементы управления | |||||||||||||||||||||||
|
Подводный электронный модуль, включая печатные платы |
R |
S |
R |
S |
S |
G |
G | ||||||||||||||||
|
Соединительные монтажные коробки |
N6 |
R |
R |
R |
S |
G |
G |
G |
R |
S |
G |
G | |||||||||||
|
Регулировочные клапаны/ электромагнитные клапаны |
R |
R |
R |
G |
G |
R |
S |
G |
G | ||||||||||||||
|
Электрические и волоконно-оптические кабели |
R |
R |
G |
G |
S |
G |
G | ||||||||||||||||
|
Соединители (низковольтные электрические/ оптоволоконные/ гибридные) |
N6 |
R |
R |
R |
S |
G |
G |
R |
S |
G |
G | ||||||||||||
|
Разъемы (электрические/ оптические/ гибриды) |
R |
R |
R |
S |
G |
G |
R |
S |
G |
G | |||||||||||||
|
Компоненты конструкции | |||||||||||||||||||||||
|
Крепежные детали конструкции (гайки и болты) |
R |
G | |||||||||||||||||||||
|
Аноды |
N21 |
R |
G |
G |
R | ||||||||||||||||||
|
Стальные весовые элементы |
R | ||||||||||||||||||||||
|
Предварительно изготовленные стальные компоненты |
R |
R |
R | ||||||||||||||||||||
|
Стропы |
R | ||||||||||||||||||||||
|
Скобы такелажные |
R | ||||||||||||||||||||||
|
Якорная цепь |
G |
S | |||||||||||||||||||||
|
Компоненты трубопровода/трубы | |||||||||||||||||||||||
|
Бесшовные трубы (обычно до 8'') |
R |
R | |||||||||||||||||||||
|
Трубопровод (сварные трубы обычно более 8'') |
N22 |
R |
R | ||||||||||||||||||||
|
Фитинги (тройники, колена и т.д.) |
R |
R |
R |
R | |||||||||||||||||||
|
Специальные детали трубопроводов/ изделия HIP |
N36 |
R |
R |
S |
R |
R | |||||||||||||||||
|
НКТ/трубы малого диаметра (менее 2'') |
N31 |
R | |||||||||||||||||||||
|
Фитинги для труб |
N31 |
R | |||||||||||||||||||||
|
Фланцы (обычно API или SPO) |
R |
G |
R | ||||||||||||||||||||
|
Стальная труба шлангокабеля |
N18 |
R |
R | ||||||||||||||||||||
|
Компоненты под давлением и удерживающие компоненты | |||||||||||||||||||||||
|
Крепежи под давлением (болты и гайки) |
N40 |
R |
G | ||||||||||||||||||||
|
Обработанные компоненты |
N40 |
R |
G | ||||||||||||||||||||
|
Обработанные компоненты со сварными швами не под давлением |
N40 |
R |
G | ||||||||||||||||||||
|
Обработанные и плакированные сварные соединения |
N40 |
R |
G | ||||||||||||||||||||
|
Обработанные компоненты со сварными швами не под давлением |
N40 |
R |
G | ||||||||||||||||||||
|
Металлические уплотнения/ уплотнительные кольца |
R |
G | |||||||||||||||||||||
|
Полимерные уплотнения (термопласт и эластомер) |
R |
R |
G |
G | |||||||||||||||||||
|
Полимерные компоненты | |||||||||||||||||||||||
|
Элементы плавучести |
N41 |
R |
R |
R |
S |
R |
G | ||||||||||||||||
|
Полимерные шланги |
R |
R |
G | ||||||||||||||||||||
|
Пластиковые профили/ материал заполнителя (обычно в шлангокабелях и гибких трубах) |
N18 |
R |
G | ||||||||||||||||||||
|
Эластомерные уплотнительные кольца - не критично | |||||||||||||||||||||||
|
Элементы, несущие нагрузку/ оптоволоконные прутки (обычно для шлангокабелей) |
N18 |
R |
R | ||||||||||||||||||||
|
УФ-защита |
N18 |
R | |||||||||||||||||||||
|
Внутренние/ наружные оболочки (для шлангокабеля/ гибкая наружная оболочка, гибкая внутренняя оболочка и т.д.) |
N18, N42 |
R | |||||||||||||||||||||
|
Защита от износа и пересечений трубопровода |
R |
R |
S |
R |
S | ||||||||||||||||||
|
Изоляционный материал для гибкой трубы |
R | ||||||||||||||||||||||
|
Синтетический канат якоря |
S |
S |
S |
S |
G | ||||||||||||||||||
|
МАТЕРИАЛЫ | |||||||||||||||||||||||
|
Материалы под критическими нагрузками и давлением/удерживающие материалы | |||||||||||||||||||||||
|
Поковка из стали класса 1 |
R |
S | |||||||||||||||||||||
|
Поковка из стали классов 2 и 3 |
R |
S |
G | ||||||||||||||||||||
|
Поковки из коррозионно-стойкого сплава (CRA) |
R |
S |
G | ||||||||||||||||||||
|
Плиты из углеродистой стали Z-качества |
G | ||||||||||||||||||||||
|
Другие стальные материалы | |||||||||||||||||||||||
|
Элементы конструкции/ профили |
R | ||||||||||||||||||||||
|
Коррозионно-стойкие сплавы - низкий уровень критичности/ не под давлением |
R | ||||||||||||||||||||||
|
Сталь для обработанных компонентов - низкий уровень критичности/ не под давлением |
R | ||||||||||||||||||||||
|
Полимерные материалы | |||||||||||||||||||||||
|
Изоляция на основе эпоксидной смолы |
G |
R |
G |
R | |||||||||||||||||||
|
Изоляция на основе эластомеров |
G |
R |
G |
R | |||||||||||||||||||
|
Краска |
G |
R |
G |
R | |||||||||||||||||||
|
Описание примечаний и обозначений | |||||||||||||||||||||||
|
N1 |
Неразрушающий контроль включает ультразвуковую дефектоскопию, рентген, магнитопорошковую (MPI) и капиллярную дефектоскопию | ||||||||||||||||||||||
|
N2 |
Отчеты по неразрушающему контролю включают ультразвуковую дефектоскопию, рентген, MPI и DPI | ||||||||||||||||||||||
|
N3 |
Не используется | ||||||||||||||||||||||
|
N4 |
Сборки трубопроводов состоят из компонентов трубопроводов, сваренных и прикрученных друг к другу, например, выкидная линия устьевой елки | ||||||||||||||||||||||
|
N5 |
На датчики, работающие под давлением, необходимо предоставлять контрольные отчеты по размерам для сопрягаемого оборудования | ||||||||||||||||||||||
|
N6 |
Отдельные электрические/оптические разъемы и соединительные монтажные коробки подпадают под код оборудования ICC5, а провода с разъемами, соединительные монтажные коробки и кабели подпадают под коды оборудования ICE6 и ICE7 | ||||||||||||||||||||||
|
N7 |
Сертификат соответствия не является обязательным для оборудования и компонентов, если MCCR верифицируется, подписывается и поставляется поставщиком, т.е. соответствие считается верифицированным во время процесса MCCR. Сертификат соответствия может заменить MCCR для контрольного оборудования и инструментов, а также по согласованию между поставщиком и покупателем | ||||||||||||||||||||||
|
N8 |
Проектные спецификации могут выпускаться покупателем или изготовителем в зависимости от ответственности | ||||||||||||||||||||||
|
N9 |
Расходомер Вентури входит в однофазные расходомеры | ||||||||||||||||||||||
|
N10 |
Документация на компоненты под давлением, такие как корпус, крышка задвижки, балансир, уплотнения и крепежные изделия, должна быть включена. См. требования к документации для компонентов и материалов под нагрузкой и давлением. Чертеж поперечного сечения с номерами позиций и накладными на материалы должен поставляться для подводных клапанов. Чертеж может быть включен в GA или предоставлен отдельно | ||||||||||||||||||||||
|
N11 |
Процедура проведения опрессовки входит в FAT | ||||||||||||||||||||||
|
N12 |
Предполагается, что требования к документам на штуцерные заслонки и клапаны ввода химреагентов одинаковы. Штуцер и клапан для подачи химреагентов могут быть оборудованы электрическим приводом. См. требования к электрическим приводам | ||||||||||||||||||||||
|
N13 |
Учесть в плане HSE | ||||||||||||||||||||||
|
N14 |
Не используется | ||||||||||||||||||||||
|
N15 |
Пакет отгрузочной документации представляет собой сборник существующих технических документов изготовителя, прилагаемых при поставке оборудования. Этот документ является необязательным, и его содержание должно быть согласовано между поставщиком и покупателем | ||||||||||||||||||||||
|
N16 |
Общий компоновочный чертеж должен включать информацию по интерфейсам, если не выпускается отдельный чертеж. Общий компоновочный чертеж для клапанов должен включать информацию по подключению оборудования и накладные на материалы с обозначениями материалов. Накладная на материалы с номерами позиций может быть выпущена отдельным документом | ||||||||||||||||||||||
|
N17 |
Сертификаты чистоты флюида, на опрессовку и калибровку оборудования должны быть представлены в отчете о FAT. Эти сертификаты могут быть выпущены отдельно как часть первоначальной поставки или после ТО | ||||||||||||||||||||||
|
N18 |
Сборки шлангокабеля и гибких труб включают компоненты, такие как стальные весовые элементы, защиту от ультрафиолетового излучения, внешнюю оболочку, внутреннюю оболочку, заполнители и т.д. | ||||||||||||||||||||||
|
N19 |
Инструкции по консервации, хранению, спускоподъемным работам и транспортированию могут быть включены как часть ОММ | ||||||||||||||||||||||
|
N20 |
Спецификация на материал может быть подготовлена покупателем как основа для закупки материалов изготовителем | ||||||||||||||||||||||
|
N21 |
Покупка анодной массы свыше 15000 кг требует отчета об аттестационных испытаниях и MPS согласно [4]. Должен быть поставлен ITP | ||||||||||||||||||||||
|
N22 |
Те же требования применимы для изгибов, изготовленных из сварных линейных труб. Индукционная гибка не рассматривается | ||||||||||||||||||||||
|
N23 |
Поставщик должен вести подробные записи обо всех несоответствиях, отклонениях от требований и технических запросах. Отчеты об отклонении от требований и технические запросы должны утверждаться покупателем. Покупатель также должен утвердить несоответствия, затрагивающие стандарты и спецификации покупателя. Отчеты должны храниться как часть системы контроля качества по отклонениям от требований и несоответствиям у поставщика и покупателя, в зависимости от применения | ||||||||||||||||||||||
|
N24 |
Достоверная идентификация материала (PMI) обычно используется при возможности смешивания коррозионно-стойких сплавов. Требуется только для клапанов и инструментов под давлением в связи со сложностью и критичностью | ||||||||||||||||||||||
|
N25 |
Документация по неразрушающему контролю, сварке и сертификации материалов должна рассматриваться на уровне компонента или материала | ||||||||||||||||||||||
|
N26 |
Сертификаты на материалы включены. Если для оборудования необходимо проведение сварки и неразрушающего контроля, необходимо добавить документацию | ||||||||||||||||||||||
|
N27 |
Если на уровне компонента и оборудования не обнаружены сертификаты на материалы, предполагается, что они находятся в документации на уровне материала | ||||||||||||||||||||||
|
N28 |
Маслонаполненные кабели или заполненные гелем. Информация по эксплуатации и техобслуживанию должна быть включена в ОММ на оборудование, к которому подключаются данные кабели | ||||||||||||||||||||||
|
N29 |
Не используется | ||||||||||||||||||||||
|
N30 |
ОММ рассматривается на уровне полного узла, а не подсборки | ||||||||||||||||||||||
|
N31 |
НКТ и фитинги выполнены на основании стандартных проектных спецификаций поставщика | ||||||||||||||||||||||
|
N32 |
К документации на оборудование необходимо приложить сертификаты по калибровке | ||||||||||||||||||||||
|
N33 |
Предполагается, что общие WPS и WPQR рассматриваются и утверждаются покупателем или третьей стороной на территории поставщика, если не согласовано иное | ||||||||||||||||||||||
|
N34 |
Для клапанов большого диаметра необходимо подготовить общий отчет по контролю размеров. Отчеты по размерам на компоненты рассматриваются на уровне документации на компоненты под давлением | ||||||||||||||||||||||
|
N35 |
Сохраняемые отчеты по контролю размеров без отклонений не нуждаются в записи точных размеров, необходимо указывать только ссылки на контролируемые размеры. Если отчет по контролю размеров создается для сборки, такой отчет применим для оборудования сборки по отдельности, если не указано иное | ||||||||||||||||||||||
|
N36 |
Поставщик должен предоставить размерный чертеж специальных/нестандартных компонентов | ||||||||||||||||||||||
|
N37 |
В таблице В.3 приведена техническая документация для изготовления и контроля качества, которые необходимо представлять покупателю (обычно поставщику системы) на этапе выполнения проекта. Документы, отмеченные литерой R (сохраняемые), должны храниться в надежном месте (согласуется между сторонами договора) в течение срока эксплуатации месторождения | ||||||||||||||||||||||
|
N38 |
Общий компоновочный чертеж для элемента жесткости на изгиб может быть включен в общий компоновочный чертеж такого элемента жесткости на изгиб | ||||||||||||||||||||||
|
N39 |
Информация об интерфейсах должна быть включена в общий компоновочный чертеж | ||||||||||||||||||||||
|
N40 |
Необходимо подготовить и хранить отчеты и процедуры покрытия для оборудования, где необходимо специальное покрытие, такое как PTFE | ||||||||||||||||||||||
|
N41 |
Там, где применимы функциональные испытания, необходимо предоставить FAT-процедуру и отчет. Инструкции по консервации и хранению должны быть подготовлены в соответствии с применением | ||||||||||||||||||||||
|
N42 |
Сертификат соответствия на внешнюю оболочку шлангокабеля, как правило, не требуется, если иное не указано в проекте | ||||||||||||||||||||||
|
N43 |
Процедура покрытия также должна содержать MPS | ||||||||||||||||||||||
|
G |
Общая техническая документация по оборудованию, компонентам и материалам, входящая в документацию поставщика по проектированию, изготовлению и испытаниям и передаваемая от поставщика оператору для информации | ||||||||||||||||||||||
|
R |
Техническая документация, подготовленная поставщиком и хранящаяся у него в ходе реализации проекта | ||||||||||||||||||||||
|
S |
Техническая документация, передаваемая от поставщика оператору для информации | ||||||||||||||||||||||
|
Комплект документации |
Оборудование, компоненты и материалы |
ПРИМЕЧАНИЯ |
Процедура сборки |
Процедура нанесения покрытия |
Процедура контроля размеров |
FAT-процедура |
Процедура термической обработки |
Спецификация на процедуру производства MPS |
Процедура прослеживаемости материала |
Процедуры неразрушающего контроля |
Процедура изготовления трубопроводов |
Процедура достоверной идентификации материала |
Процедура изготовления конструкции |
Процедура взвешивания |
Спецификация на процедуру сварки WPS |
Запись об аттестации процедуры сварки WPQR |
|
ПРИМЕЧАНИЯ |
N37 |
N43 |
N11 |
N1 |
N33 |
N33 | ||||||||||
|
ОБОРУДОВАНИЕ | ||||||||||||||||
|
Подводные клапаны |
N10 | |||||||||||||||
|
Клапаны малого диаметра (до 2'') |
G |
G |
R |
R | ||||||||||||
|
Гидравлические приводы |
G |
G |
R | |||||||||||||
|
Электрический привод |
G |
G |
R | |||||||||||||
|
Клапаны большого диаметра (2'' и более) |
N34 |
G |
G |
R |
R | |||||||||||
|
Штуцерные заслонки/ клапаны для подачи химреагентов |
N12 |
G |
G |
R |
R | |||||||||||
|
Сборки подводных конструкций | ||||||||||||||||
|
Основные (силовые) несущие конструкции |
G |
R |
S |
R |
G |
G |
R |
G |
G | |||||||
|
Вспомогательные конструкции |
G |
R |
R |
R |
R |
R |
R | |||||||||
|
Стальные ограничители изгиба/ накладки/ хомуты |
N39 |
R |
G |
R |
G |
R |
R |
R |
R | |||||||
|
Полимерный ограничитель изгиба/ накладка/ хомут |
N39 |
R |
R |
R |
G | |||||||||||
|
Конструкции из стекловолокна |
G |
R |
S |
R | ||||||||||||
|
Соединитель элемента жесткости на изгиб |
N38 |
R |
G |
R |
G |
R |
R |
G |
G |
G | ||||||
|
Система покрытия трубопровода |
S | |||||||||||||||
|
Оборудование/сборки под давлением | ||||||||||||||||
|
Сборка трубы |
N4 |
R |
R |
R |
R |
G |
R |
G |
G | |||||||
|
Сборка гибкой перемычки |
R |
R |
G |
R | ||||||||||||
|
Сборка соединительной муфты (хомута/цанги) |
R |
R |
G |
R | ||||||||||||
|
Соединительные втулки с приваренным коротким отрезком трубы |
N30 |
R |
G |
R | ||||||||||||
|
Гидравлические разъемы/ пластины MQC |
N30 |
R |
G |
R | ||||||||||||
|
Заглушки давления |
R |
R |
R | |||||||||||||
|
Подводные сменные металлические уплотнения |
N30 |
R | ||||||||||||||
|
Аккумуляторы |
R | |||||||||||||||
|
Инструменты и оборудование управления |
N25 | |||||||||||||||
|
Датчик РР/ТТ (под давлением) |
N5 |
R |
G |
R |
R | |||||||||||
|
Неинтрузивный датчик механических частиц |
R |
G |
R | |||||||||||||
|
Датчик утечки |
R |
G |
R | |||||||||||||
|
Интрузивный датчик эрозии |
N5 |
R |
G |
R |
R | |||||||||||
|
Датчик средства очистки и диагностики (под давлением) |
N5 |
R |
G |
R |
R | |||||||||||
|
Сборка волоконно-оптического кабеля и соединителя |
N28 |
G |
R | |||||||||||||
|
Сборка электрического кабеля и соединителя |
N28 |
G |
R | |||||||||||||
|
Многофазный расходомер |
N5 |
R |
R |
G |
R |
G |
R |
G |
G | |||||||
|
Однофазный расходомер |
N5, N9 |
R |
R |
G |
R |
G |
R |
G |
G | |||||||
|
Силовое электрооборудование |
N25 | |||||||||||||||
|
Электрические соединители, разъемы и кабельные сборки |
R |
G |
R | |||||||||||||
|
Электрические силовые кабели |
R |
G |
R | |||||||||||||
|
Распределительное устройство |
R |
G |
R | |||||||||||||
|
Полупроводниковые приборы (VSD/UPS) |
R |
G |
R | |||||||||||||
|
Трансформаторы |
R |
G |
R | |||||||||||||
|
Центрифуги (электродвигатели) |
R |
G |
R | |||||||||||||
|
Оборудование и инструменты контроля питания |
R |
G |
R | |||||||||||||
|
Механическое и гидравлическое оборудование |
N26 | |||||||||||||||
|
Механические инструменты |
R |
R |
R | |||||||||||||
|
Гидравлические инструменты |
R |
R |
R | |||||||||||||
|
Гидравлические моторы |
R |
R |
R | |||||||||||||
|
Гидравлические цилиндры |
R |
R |
R | |||||||||||||
|
Защитные заглушки от шлама и коррозии |
R |
R |
R | |||||||||||||
|
ТНПА инструмент для вращения |
N32 |
R |
R |
R | ||||||||||||
|
Быстроразъемные соединения (включая разъемы) |
R |
R |
R | |||||||||||||
|
Шестерни |
R |
R |
R | |||||||||||||
|
КОМПОНЕНТЫ | ||||||||||||||||
|
Электрические компоненты и элементы управления | ||||||||||||||||
|
Подводный электронный модуль вкл. печатные платы |
R |
G |
R | |||||||||||||
|
Соединительные монтажные коробки |
N6 |
R |
R | |||||||||||||
|
Регулировочные клапаны/ электромагнитные клапаны |
R |
G |
R | |||||||||||||
|
Электрические и волоконно-оптические кабели |
R |
G |
R | |||||||||||||
|
Соединители (низковольтные электрические/ оптоволоконные/ гибридные) |
N6 |
R |
G |
R | ||||||||||||
|
Разъемы (электрические/ оптические/ гибриды) |
R |
G |
R | |||||||||||||
|
Компоненты конструкции | ||||||||||||||||
|
Крепежные детали конструкции (гайки и болты) |
R | |||||||||||||||
|
Аноды |
N21 |
R | ||||||||||||||
|
Стальные весовые элементы |
R | |||||||||||||||
|
Предварительно изготовленные стальные компоненты |
R |
R | ||||||||||||||
|
Стропы |
R | |||||||||||||||
|
Скобы такелажные |
R | |||||||||||||||
|
Якорная цепь |
R |
R |
G |
S |
G |
G |
G | |||||||||
|
Компоненты трубопровода/трубы | ||||||||||||||||
|
Бесшовные трубы (обычно до 8'') |
R |
G |
G |
G | ||||||||||||
|
Трубопровод (сварные трубы обычно более 8'') |
N22 |
R |
G |
G |
G |
G |
G | |||||||||
|
Фитинги (тройники, колена и т.д.) |
R |
G |
G |
G | ||||||||||||
|
Специальные детали трубопроводов/HIP изделия |
N36 |
R |
G |
G |
G | |||||||||||
|
НКТ/трубы малого диаметра (менее 2'') |
N31 |
R | ||||||||||||||
|
Фитинги для труб |
N31 |
R | ||||||||||||||
|
Фланцы (обычно API или SPO) |
R |
G |
G |
G | ||||||||||||
|
Стальная труба шлангокабеля |
N18 |
R | ||||||||||||||
|
Компоненты под давлением и удерживающие компоненты | ||||||||||||||||
|
Крепежи под давлением (болты и гайки) |
N40 |
R |
G |
G | ||||||||||||
|
Обработанные компоненты |
N40 |
R |
G |
G | ||||||||||||
|
Обработанные компоненты со сварными швами не под давлением |
N40 |
R |
G |
G |
R |
R | ||||||||||
|
Обработанные и плакированные сварные соединения |
N40 |
R |
G |
G |
G |
G | ||||||||||
|
Обработанные компоненты со сварными швами не под давлением |
N40 |
R |
G |
G |
G |
G | ||||||||||
|
Металлические уплотнения/ уплотнительные кольца |
G |
G |
G | |||||||||||||
|
Полимерные уплотнения (термопласт и эластомер) |
R | |||||||||||||||
|
Полимерные компоненты | ||||||||||||||||
|
Элементы плавучести |
N41 |
G | ||||||||||||||
|
Полимерные шланги |
G |
R | ||||||||||||||
|
Пластиковые профили/материал заполнителя (обычно в шлангокабелях и гибких трубах) |
N18 |
R | ||||||||||||||
|
Эластомерные уплотнительные кольца - не критично |
R | |||||||||||||||
|
Элементы, несущие нагрузку/ оптоволоконные прутки (обычно для шлангокабелей) |
N18 |
R | ||||||||||||||
|
УФ-защита |
N18 |
R | ||||||||||||||
|
Внутренние/ наружные оболочки (для шлангокабеля/ гибкая наружная оболочка, гибкая внутренняя оболочка и т.д.) |
N18, N42 |
R | ||||||||||||||
|
Защита от износа и пересечений трубопровода |
G |
S | ||||||||||||||
|
Изоляционный материал для гибкой трубы | ||||||||||||||||
|
Синтетический канат якоря |
R |
R |
S | |||||||||||||
|
МАТЕРИАЛЫ | ||||||||||||||||
|
Материалы под нагрузкой и давлением/удерживающие материалы | ||||||||||||||||
|
Поковка из стали класса 1 |
R |
R |
R | |||||||||||||
|
Поковка из стали классов 2 и 3 |
G |
G |
G | |||||||||||||
|
Поковки из коррозионно-стойкого сплава (CRA) |
G |
G |
G | |||||||||||||
|
Плиты из углеродистой стали Z-качества |
G |
G | ||||||||||||||
|
Другие стальные материалы | ||||||||||||||||
|
Элементы конструкции/профили | ||||||||||||||||
|
Коррозионно-стойкие сплавы - низкий уровень критичности/не под давлением | ||||||||||||||||
|
Сталь для обработанных компонентов - низкий уровень критичности/не под давлением | ||||||||||||||||
|
Полимерные материалы | ||||||||||||||||
|
Изоляция на основе эпоксидной смолы | ||||||||||||||||
|
Изоляция на основе эластомеров | ||||||||||||||||
|
Краска | ||||||||||||||||
|
Описание примечаний и обозначений | ||||||||||||||||
|
N1 |
Неразрушающий контроль включает ультразвуковую дефектоскопию, рентген, магнитопорошковую (MPI) и капиллярную дефектоскопию | |||||||||||||||
|
N2 |
Отчеты по неразрушающему контролю включают ультразвуковую дефектоскопию, рентген, MPI и DPI | |||||||||||||||
|
N3 |
Не используется | |||||||||||||||
|
N4 |
Сборки трубопроводов состоят из компонентов трубопроводов, сваренных и прикрученных друг к другу, например, выкидная линия устьевой елки | |||||||||||||||
|
N5 |
На датчики, работающие под давлением, необходимо предоставлять контрольные отчеты по размерам для сопрягаемого оборудования | |||||||||||||||
|
N6 |
Отдельные электрические/оптические разъемы и соединительные монтажные коробки подпадают под код оборудования ICC5, а провода с разъемами, соединительные монтажные коробки и кабели подпадают под коды оборудования ICE6 и ICE7 | |||||||||||||||
|
N7 |
Сертификат соответствия не является обязательным для оборудования и компонентов, если MCCR верифицируется, подписывается и поставляется поставщиком, т.е. соответствие считается верифицированным во время процесса MCCR. Сертификат соответствия может заменить MCCR для контрольного оборудования и инструментов, а также по согласованию между поставщиком и покупателем | |||||||||||||||
|
N8 |
Проектные спецификации могут выпускаться покупателем или производителем в зависимости от ответственности | |||||||||||||||
|
N9 |
Расходомер Вентури входит в однофазные расходомеры | |||||||||||||||
|
N10 |
Документация на компоненты под давлением, такие как корпус, крышка задвижки, балансир, уплотнения и крепежные изделия, должна быть включена. См. требования к документации для компонентов и материалов под нагрузкой и давлением. Чертеж поперечного сечения с номерами позиций и накладными на материалы должен поставляться для подводных клапанов. Чертеж может быть включен в GA или предоставлен отдельно | |||||||||||||||
|
N11 |
Процедура проведения опрессовки входит в FAT | |||||||||||||||
|
N12 |
Предполагается, что требования к документам на штуцерные заслонки и клапаны ввода химреагентов одинаковы. Штуцер и клапан для подачи химреагентов могут быть оборудованы электрическим приводом. См. требования к электрическим приводам | |||||||||||||||
|
N13 |
На химические вещества должны выпускаться паспорта безопасности изделий | |||||||||||||||
|
N14 |
Не используется | |||||||||||||||
|
N15 |
Пакет отгрузочной документации представляет собой сборник существующих производственных документов, прилагаемых при поставке оборудования. Этот документ является необязательным, и его содержание должно быть согласовано между поставщиком и покупателем | |||||||||||||||
|
N16 |
Общий компоновочный чертеж должен включать информацию по интерфейсам, если не выпускается отдельный чертеж. Общий компоновочный чертеж для клапанов должен включать информацию по подключению оборудования и накладные на материалы с обозначениями материалов. Накладная на материалы с номерами позиций может быть выпущена отдельным документом | |||||||||||||||
|
N17 |
Сертификаты чистоты флюида, на опрессовку и калибровку оборудования должны быть представлены в отчете о FAT. Эти сертификаты могут быть выпущены отдельно как часть первоначальной поставки или после ТО | |||||||||||||||
|
N18 |
Сборки шлангокабеля и гибких труб включают компоненты, такие как стальные весовые элементы, защиту от ультрафиолетового излучения, внешнюю оболочку, внутреннюю оболочку, заполнители и т.д. | |||||||||||||||
|
N19 |
Инструкции по консервации, хранению, спускоподъемным работам и транспортированию могут быть включены как часть ОММ | |||||||||||||||
|
N20 |
Спецификация на материал может быть подготовлена покупателем как основа для закупки материалов производителем | |||||||||||||||
|
N21 |
Покупка анодной массы свыше 15000 кг требует отчета об аттестационных испытаниях и MPS согласно [4]. Должен быть поставлен ITP | |||||||||||||||
|
N22 |
Те же требования применимы для изгибов, изготовленных из сварных линейных труб. Индукционная гибка не рассматривается | |||||||||||||||
|
N23 |
Поставщик должен вести подробные записи обо всех несоответствиях, отклонениях от требований и технических запросах. Отчеты об отклонении от требований и технические запросы должны утверждаться покупателем. Покупатель также должен утвердить несоответствия, затрагивающие стандарты и спецификации покупателя. Отчеты должны храниться как часть системы контроля качества по отклонениям от требований и несоответствиям у поставщика и покупателя, смотря что применимо | |||||||||||||||
|
N24 |
Достоверная идентификация материала (PMI) обычно используется при возможности смешивания коррозионно-стойких сплавов. Требуется только для клапанов и инструментов под давлением в связи со сложностью и критичностью | |||||||||||||||
|
N25 |
Документация по неразрушающему контролю, сварке и сертификации материалов должна рассматриваться на уровне компонента или материала | |||||||||||||||
|
N26 |
Сертификаты на материалы включены. Если для оборудования необходимо проведение сварки и неразрушающего контроля, необходимо добавить документацию | |||||||||||||||
|
N27 |
Если на уровне компонента и оборудования не обнаружены сертификаты на материалы, предполагается, что они находятся в документации на уровне материала | |||||||||||||||
|
N28 |
Маслонаполненные кабели или заполненные гелем. Информация по эксплуатации и техобслуживанию должна быть включена в ОММ на оборудование, к которому подключаются данные кабели | |||||||||||||||
|
N29 |
Не используется | |||||||||||||||
|
N30 |
ОММ рассматривается на уровне полного узла, а не подсборки | |||||||||||||||
|
N31 |
НКТ и фитинги выполнены на основании стандартных проектных спецификаций поставщика | |||||||||||||||
|
N32 |
К документации на оборудование необходимо приложить сертификаты по калибровке | |||||||||||||||
|
N33 |
Предполагается, что общие WPS и WPQR рассматриваются и утверждаются покупателем или третьей стороной на территории поставщика, если не согласовано иное | |||||||||||||||
|
N34 |
Для клапанов большого диаметра необходимо подготовить общий отчет по контролю размеров. Отчеты по размерам на компоненты рассматриваются на уровне документации на компоненты под давлением | |||||||||||||||
|
N35 |
Сохраняемые отчеты по контролю размеров без отклонений не нуждаются в записи точных размеров, необходимо указывать только ссылки на контролируемые размеры. Если отчет по контролю размеров создается для сборки, такой отчет применим для оборудования сборки по отдельности, если не указано иное | |||||||||||||||
|
N36 |
Поставщик должен предоставить размерный чертеж специальных/нестандартных компонентов | |||||||||||||||
|
N37 |
В таблице В.3 приведена техническая документация по контролю качества изготовления, которую необходимо представлять оператору (обычно поставщику системы) на этапе выполнения проекта. Документы, отмеченные литерой R (сохраняемые), должны храниться в надежном месте (согласуется между сторонами договора) в течение срока эксплуатации месторождения | |||||||||||||||
|
N38 |
Общий компоновочный чертеж для элемента жесткости на изгиб может быть включен в общий компоновочный чертеж такого элемента жесткости на изгиб | |||||||||||||||
|
N39 |
Информация об интерфейсах должна быть включена в общий компоновочный чертеж | |||||||||||||||
|
N40 |
Необходимо подготовить и хранить отчеты и процедуры покрытия для оборудования, где необходимо специальное покрытие, такое как PTFE | |||||||||||||||
|
N41 |
Там, где применимы функциональные испытания, необходимо предоставить FAT-процедуру и отчет. Инструкции по консервации и хранению должны быть подготовлены в соответствии с применением | |||||||||||||||
|
N42 |
Сертификат соответствия на внешнюю оболочку шлангокабеля, как правило, не требуется, если иное не указано в проекте | |||||||||||||||
|
N43 |
Процедура покрытия также должна содержать MPS | |||||||||||||||
|
G |
Общая техническая документация по оборудованию, компонентам и материалам, входящая в документацию поставщика по проектированию, изготовлению и испытаниям и передаваемая от поставщика оператору для информации | |||||||||||||||
|
R |
Техническая документация, подготовленная поставщиком и хранящаяся у него в ходе реализации проекта | |||||||||||||||
|
S |
Техническая документация, передаваемая от поставщика оператору для информации | |||||||||||||||
|
Комплект документации |
Оборудование, компоненты и материалы |
ПРИМЕЧАНИЯ |
Чертежи "как сделано" |
Отчеты по покрытию (обработка поверхности) |
Сертификат соответствия |
Отчеты по контролю размеров |
Отчет о FAT |
Отчет о термообработке |
Сертификат на спускоподъемные операции |
Сертификаты на материалы |
Перечень прослеживаемости материала |
MCCR - ведомость контроля завершения основных строительно-монтажных операций |
Сертификаты соответствия организации по неразрушающему контролю |
Отчеты по неразрушающему контролю |
Отчеты о несоответствиях и отступлении от требований, технические запросы |
Отчеты о достоверной идентификации материала |
Отчет по взвешиванию |
Удостоверения сварщиков |
Отчет по сварке |
|
ПРИМЕЧАНИЯ |
N37 |
N7 |
N35 |
N17 |
N2 |
N23 |
N24 | ||||||||||||
|
ОБОРУДОВАНИЕ | |||||||||||||||||||
|
Подводные клапаны |
N10 | ||||||||||||||||||
|
Клапаны малого диаметра (до 2'') |
R |
R |
S |
S |
R |
R | |||||||||||||
|
Гидравлические приводы |
R |
R |
S |
S |
R | ||||||||||||||
|
Электрический привод |
R |
R |
S |
S |
R | ||||||||||||||
|
Клапаны большого диаметра (2'' и более) |
N34 |
R |
R |
R |
S |
S |
R |
R |
S | ||||||||||
|
Штуцерные заслонки/ клапаны для подачи химреагентов |
N12 |
R |
R |
S |
S |
R |
R | ||||||||||||
|
Сборки подводных конструкций | |||||||||||||||||||
|
Основные (силовые) несущие конструкции |
R |
R |
R |
S |
S |
S |
R |
R |
R |
S |
R |
R | |||||||
|
Вспомогательные конструкции |
R |
R |
S |
R |
R |
R |
R |
R |
R |
R | |||||||||
|
Стальные ограничители изгиба/ накладки/ хомуты |
N39 |
R |
S |
R |
R |
R |
R |
R |
R | ||||||||||
|
Полимерный ограничитель изгиба/ накладка/ хомут |
N39 |
S |
R |
R | |||||||||||||||
|
Конструкции из стекловолокна |
R |
R |
R |
S |
S |
R |
S | ||||||||||||
|
Соединитель элемента жесткости на изгиб |
N38 |
R |
R |
R |
S |
S |
R |
R |
R |
R |
R | ||||||||
|
Система покрытия трубопровода |
R |
R |
R | ||||||||||||||||
|
Оборудование/сборки под давлением | |||||||||||||||||||
|
Сборка трубы |
N4 |
R |
S |
R |
S |
S |
R |
R |
R |
R |
R | ||||||||
|
Сборка гибкой перемычки |
R |
S |
S |
S |
R | ||||||||||||||
|
Сборка соединительной муфты (хомута/цанги) |
R |
R |
S |
S |
R | ||||||||||||||
|
Соединительные втулки с приваренным коротким отрезком трубы |
N30 |
R |
S |
S |
R | ||||||||||||||
|
Гидравлические разъемы/ пластины MQC |
N30 |
R |
S |
S |
R |
S |
R | ||||||||||||
|
Заглушки давления |
R |
S |
S |
R | |||||||||||||||
|
Подводные сменные металлические уплотнения |
N30 |
R |
S |
R | |||||||||||||||
|
Аккумуляторы |
R |
S |
R | ||||||||||||||||
|
Инструменты и оборудование управления |
N25 | ||||||||||||||||||
|
Датчик РР/ТТ (под давлением) |
N5 |
R |
R |
S |
S |
R |
R | ||||||||||||
|
Неинтрузивный датчик механических частиц |
R |
R |
S |
S |
R | ||||||||||||||
|
Датчик утечки |
R |
R |
S |
S |
R | ||||||||||||||
|
Интрузивный датчик эрозии |
N5 |
R |
R |
S |
S |
R |
R | ||||||||||||
|
Датчик средства очистки и диагностики (под давлением) |
N5 |
R |
R |
S |
S |
R |
R | ||||||||||||
|
Сборка волоконно-оптического кабеля и соединителя |
N28 |
R |
S |
S |
R | ||||||||||||||
|
Сборка электрического кабеля и соединителя |
N28 |
R |
S |
S |
R | ||||||||||||||
|
Многофазный расходомер |
N5 |
R |
R |
S |
S |
S |
R |
R |
R |
R |
R |
R | |||||||
|
Однофазный расходомер |
N5, N9 |
R |
R |
R |
S |
S |
R |
R |
R |
R |
R |
R | |||||||
|
Силовое электрооборудование |
N25 | ||||||||||||||||||
|
Электрические соединители, разъемы и кабельные сборки |
S |
R |
R |
R |
S |
R | |||||||||||||
|
Электрические силовые кабели |
S |
R |
R |
S |
R | ||||||||||||||
|
Распределительное устройство |
R |
R |
S |
S |
R | ||||||||||||||
|
Полупроводниковые приборы (VSD/UPS) |
R |
R |
S |
S |
R | ||||||||||||||
|
Трансформаторы |
R |
R |
S |
S |
R | ||||||||||||||
|
Центрифуги (электродвигатели) |
R |
R |
R |
S |
S |
R | |||||||||||||
|
Оборудование и инструменты контроля питания |
S |
R |
R |
S |
R | ||||||||||||||
|
Механическое и гидравлическое оборудование |
N26 | ||||||||||||||||||
|
Механические инструменты |
R |
S |
R |
R |
R |
R | |||||||||||||
|
Гидравлические инструменты |
R |
S |
R |
R |
R |
R | |||||||||||||
|
Гидравлические моторы |
R |
S |
R |
R |
R |
R | |||||||||||||
|
Гидравлические цилиндры |
R |
S |
R |
R |
R |
R | |||||||||||||
|
Защитные заглушки от шлама и коррозии |
R |
S |
R |
R |
R |
R | |||||||||||||
|
ТНПА инструмент для вращения |
N32 |
R |
S |
R |
R |
R |
R | ||||||||||||
|
Быстроразъемные соединения (включая разъемы) |
R |
S |
R |
R |
R |
R | |||||||||||||
|
Шестерни |
R |
S |
R |
R |
R |
R | |||||||||||||
|
КОМПОНЕНТЫ | |||||||||||||||||||
|
Электрические компоненты и элементы управления | |||||||||||||||||||
|
Подводный электронный модуль, включая печатные платы |
S |
R |
S |
R | |||||||||||||||
|
Соединительные монтажные коробки |
N6 |
S |
R |
S |
R | ||||||||||||||
|
Регулировочные клапаны/ электромагнитные клапаны |
S |
R |
R |
S |
R | ||||||||||||||
|
Электрические и волоконно-оптические кабели |
S |
R |
R |
S |
R | ||||||||||||||
|
Соединители (низковольтные электрические/ оптоволоконные/ гибридные) |
N6 |
S |
R |
R |
S |
R | |||||||||||||
|
Разъемы (электрические/ оптические/ гибриды) |
S |
R |
R |
S |
R | ||||||||||||||
|
Компоненты конструкции | |||||||||||||||||||
|
Крепежные детали конструкции (гайки и болты) |
S |
R |
R |
R | |||||||||||||||
|
Аноды |
N21 |
S |
R |
R | |||||||||||||||
|
Стальные весовые элементы |
R |
S |
R | ||||||||||||||||
|
Предварительно изготовленные стальные компоненты |
R |
S |
R |
R |
R |
R |
R |
R | |||||||||||
|
Стропы |
R |
S |
R |
R | |||||||||||||||
|
Скобы такелажные |
R |
S |
R |
R | |||||||||||||||
|
Якорная цепь |
R |
S |
R |
R |
S |
S |
R |
R |
R | ||||||||||
|
Компоненты трубопровода/трубы | |||||||||||||||||||
|
Бесшовные трубы (обычно до 8'') |
S |
S |
S |
S |
R |
R |
R | ||||||||||||
|
Трубопровод (сварные трубы обычно более 8'') |
N22 |
S |
S |
S |
S |
R |
R |
R |
R |
R | |||||||||
|
Фитинги (тройники, колена и т.д.) |
S |
S |
S |
S |
R |
R |
R | ||||||||||||
|
Специальные компоненты трубопроводов/HIP изделия |
N36 |
S |
S |
S |
S |
R |
R |
R | |||||||||||
|
НКТ/трубы малого диаметра (менее 2'') |
N31 |
S |
R |
S |
R | ||||||||||||||
|
Фитинги для труб |
N31 |
S |
R |
S |
R | ||||||||||||||
|
Фланцы (обычно API или SPO) |
S |
S |
S |
S |
R |
R |
R | ||||||||||||
|
Стальная труба шлангокабеля |
N18 |
R |
S |
S |
R | ||||||||||||||
|
Компоненты под давлением и удерживающие компоненты | |||||||||||||||||||
|
Крепежи под давлением (болты и гайки) |
N40 |
R |
S |
R |
S |
R |
R |
R |
S | ||||||||||
|
Обработанные компоненты |
N40 |
R |
S |
R |
R |
R |
R | ||||||||||||
|
Обработанные компоненты со сварными швами не под давлением |
N40 |
R |
S |
R |
R |
R |
R |
R |
R | ||||||||||
|
Обработанные и плакированные сварные соединения |
N40 |
R |
S |
R |
R |
R |
R |
R |
R | ||||||||||
|
Обработанные компоненты со сварными швами не под давлением |
N40 |
R |
S |
R |
R |
R |
R |
R |
R | ||||||||||
|
Металлические уплотнения/ уплотнительные кольца |
R |
S |
R |
R |
R |
R | |||||||||||||
|
Полимерные заглушки (термопласт и эластомер) |
S |
R |
S |
R | |||||||||||||||
|
Полимерные компоненты | |||||||||||||||||||
|
Элементы плавучести |
N41 |
S |
R |
R | |||||||||||||||
|
Полимерные шланги |
S |
R |
R |
R |
R | ||||||||||||||
|
Пластиковые профили/ материал заполнителя (обычно в шлангокабелях и гибких трубах) |
N18 |
S |
R |
R | |||||||||||||||
|
Эластомерные уплотнительные кольца - не критично |
S |
R |
R |
R | |||||||||||||||
|
Элементы, несущие нагрузку/ оптоволоконные прутки (обычно для шлангокабелей) |
N18 |
S |
R |
R | |||||||||||||||
|
УФ-защита |
N18 |
S |
R |
R | |||||||||||||||
|
Внутренние/ наружные оболочки (для шлангокабеля/ гибкая наружная оболочка, гибкая внутренняя оболочка и т.д.) |
N18, N42 |
S |
R |
R | |||||||||||||||
|
Защита от износа и пересечений трубопровода |
S |
R |
R |
R | |||||||||||||||
|
Изоляционный материал для гибкой трубы |
S |
R | |||||||||||||||||
|
Синтетическая растяжка якоря |
S |
S |
S |
R |
S |
R |
R | ||||||||||||
|
МАТЕРИАЛЫ | |||||||||||||||||||
|
Материалы под нагрузкой и давлением/удерживающие материалы | |||||||||||||||||||
|
Поковка из стали класса 1 |
R |
S |
S |
R |
S |
R | |||||||||||||
|
Поковка из стали классов 2 и 3 |
R |
S |
S |
R |
S |
R | |||||||||||||
|
Поковки из коррозионно-стойкого сплава |
R |
S |
S |
R |
S |
R | |||||||||||||
|
Плиты из углеродистой стали Z-качества |
S |
S |
R |
S |
R | ||||||||||||||
|
Другие стальные материалы | |||||||||||||||||||
|
Элементы конструкции/ профили |
S |
S |
R | ||||||||||||||||
|
Коррозионно-стойкие сплавы - низкий уровень критичности/не под давлением |
S |
S |
R | ||||||||||||||||
|
Сталь для обработанных компонентов - низкий уровень критичности/не под давлением |
S |
S |
R | ||||||||||||||||
|
Полимерные материалы | |||||||||||||||||||
|
Изоляция на основе эпоксидной смолы |
S |
R | |||||||||||||||||
|
Изоляция на основе эластомеров |
S |
R | |||||||||||||||||
|
Краска |
S |
R | |||||||||||||||||
|
Описание примечаний и обозначений | |||||||||||||||||||
|
N1 |
Неразрушающий контроль включает ультразвуковую дефектоскопию, рентген, магнитопорошковую (MPI) и капиллярную дефектоскопию | ||||||||||||||||||
|
N2 |
Отчеты по неразрушающему контролю включают ультразвуковую дефектоскопию, рентген, MPI и DPI | ||||||||||||||||||
|
N3 |
Не используется | ||||||||||||||||||
|
N4 |
Сборки трубопроводов состоят из компонентов трубопроводов, сваренных и прикрученных друг к другу, например, выкидная линия устьевой елки | ||||||||||||||||||
|
N5 |
На датчики, работающие под давлением, необходимо предоставлять контрольные отчеты по размерам для сопрягаемого оборудования | ||||||||||||||||||
|
N6 |
Отдельные электрические/оптические разъемы и соединительные монтажные коробки подпадают под код оборудования ICC5, а провода с разъемами, соединительные монтажные коробки и кабели подпадают под коды оборудования ICE6 и ICE7 | ||||||||||||||||||
|
N7 |
Сертификат соответствия не является обязательным для оборудования и компонентов, если MCCR верифицируется, подписывается и поставляется поставщиком, т.е. соответствие считается верифицированным во время процесса MCCR. Сертификат соответствия может заменить MCCR для контрольного оборудования и инструментов, а также по согласованию между поставщиком и покупателем | ||||||||||||||||||
|
N8 |
Проектные спецификации могут выпускаться покупателем или производителем в зависимости от ответственности | ||||||||||||||||||
|
N9 |
Расходомер Вентури входит в однофазные расходомеры | ||||||||||||||||||
|
N10 |
Документация на компоненты под давлением, такие как корпус, крышка задвижки, балансир, уплотнения и крепежные изделия, должна быть включена. См. требования к документации для компонентов и материалов под нагрузкой и давлением. Чертеж поперечного сечения с номерами позиций и накладными на материалы должен поставляться для подводных клапанов. Чертеж может быть включен в GA или предоставлен отдельно | ||||||||||||||||||
|
N11 |
Процедура проведения опрессовки входит в FAT | ||||||||||||||||||
|
N12 |
Предполагается, что требования к документам на штуцерные заслонки и клапаны ввода химреагентов одинаковы. Штуцер и клапан для подачи химреагентов могут быть оборудованы электрическим приводом. См. требования к электрическим приводам | ||||||||||||||||||
|
N13 |
На химические вещества должны выпускаться паспорта безопасности изделий | ||||||||||||||||||
|
N14 |
Не используется | ||||||||||||||||||
|
N15 |
Пакет отгрузочной документации представляет собой сборник существующих производственных документов, прилагаемых при поставке оборудования. Этот документ является необязательным, и его содержание должно быть согласовано между поставщиком и покупателем | ||||||||||||||||||
|
N16 |
Общий компоновочный чертеж должен включать информацию по интерфейсам, если не выпускается отдельный чертеж. Общий компоновочный чертеж для клапанов должен включать информацию по подключению оборудования и накладные на материалы с обозначениями материалов. Накладная на материалы с номерами позиций может быть выпущена отдельным документом | ||||||||||||||||||
|
N17 |
Сертификаты чистоты флюида, на опрессовку и калибровку оборудования должны быть представлены в отчете о FAT. Эти сертификаты могут быть выпущены отдельно как часть первоначальной поставки или после ТО | ||||||||||||||||||
|
N18 |
Сборки шлангокабеля и гибких труб включают компоненты, такие как стальные весовые элементы, защиту от ультрафиолетового излучения, внешнюю оболочку, внутреннюю оболочку, заполнители и т.д. | ||||||||||||||||||
|
N19 |
Инструкции по консервации, хранению, спускоподъемным работам и транспортированию могут быть включены как часть ОММ | ||||||||||||||||||
|
N20 |
Спецификация на материал может быть подготовлена покупателем как основа для закупки материалов производителем | ||||||||||||||||||
|
N21 |
Покупка анодной массы выше 15000 кг требует отчета об аттестационных испытаниях и MPS согласно [4]. Должен быть поставлен ITP | ||||||||||||||||||
|
N22 |
Те же требования применимы для изгибов, изготовленных из сварных линейных труб. Индукционная гибка не рассматривается | ||||||||||||||||||
|
N23 |
Поставщик должен вести подробные записи обо всех несоответствиях, отклонениях от требований и технических запросах. Отчеты об отклонении от требований и технические запросы должны утверждаться покупателем. Покупатель также должен утвердить несоответствия, затрагивающие стандарты и спецификации покупателя. Отчеты должны храниться как часть системы контроля качества по отклонениям от требований и несоответствиям у поставщика и покупателя, смотря что применимо | ||||||||||||||||||
|
N24 |
Достоверная идентификация материала (PMI) обычно используется при возможности смешивания коррозионно-стойких сплавов. Требуется только для клапанов и инструментов под давлением в связи со сложностью и критичностью | ||||||||||||||||||
|
N25 |
Документация по неразрушающему контролю, сварке и сертификации материалов должна рассматриваться на уровне компонента или материала | ||||||||||||||||||
|
N26 |
Сертификаты на материалы включены. Если для оборудования необходимо проведение сварки и неразрушающего контроля, необходимо добавить документацию | ||||||||||||||||||
|
N27 |
Если на уровне компонента и оборудования не обнаружены сертификаты на материалы, предполагается, что они находятся в документации на уровне материала | ||||||||||||||||||
|
N28 |
Маслонаполненные кабели или заполненные гелем. Информация по эксплуатации и техобслуживанию должна быть включена в ОММ на оборудование, к которому подключаются данные кабели | ||||||||||||||||||
|
N29 |
Не используется | ||||||||||||||||||
|
N30 |
ОММ рассматривается на уровне полного узла, а не подсборки | ||||||||||||||||||
|
N31 |
НКТ и фитинги выполнены на основании стандартных проектных спецификаций поставщика | ||||||||||||||||||
|
N32 |
К документации на оборудование необходимо приложить сертификаты по калибровке | ||||||||||||||||||
|
N33 |
Предполагается, что общие WPS и WPQR рассматриваются и утверждаются покупателем или третьей стороной на территории поставщика, если не согласовано иное | ||||||||||||||||||
|
N34 |
Для клапанов большого диаметра необходимо подготовить общий отчет по контролю размеров. Отчеты по размерам на компоненты рассматриваются на уровне документации на компоненты под давлением | ||||||||||||||||||
|
N35 |
Сохраняемые отчеты по контролю размеров без отклонений не нуждаются в записи точных размеров, необходимо указывать только ссылки на контролируемые размеры. Если отчет по контролю размеров создается для сборки, такой отчет применим для оборудования сборки по отдельности, если не указано иное | ||||||||||||||||||
|
N36 |
Поставщик должен предоставить размерный чертеж специальных/нестандартных компонентов | ||||||||||||||||||
|
N37 |
В таблице В.3 приведена техническая документация по контролю качества изготовления, которую необходимо представлять оператору (обычно поставщику системы) на этапе выполнения проекта. Документы, отмеченные литерой R (сохраняемые), должны храниться в надежном месте (согласуется между сторонами договора) в течение срока эксплуатации месторождения | ||||||||||||||||||
|
N38 |
Общий компоновочный чертеж для элемента жесткости на изгиб может быть включен в общий компоновочный чертеж такого элемента жесткости на изгиб | ||||||||||||||||||
|
N39 |
Информация об интерфейсах должна быть включена в общий компоновочный чертеж | ||||||||||||||||||
|
N40 |
Необходимо подготовить и хранить отчеты и процедуры покрытия для оборудования, где необходимо специальное покрытие, такое как PTFE | ||||||||||||||||||
|
N41 |
Там, где применимы функциональные испытания, необходимо предоставить FAT-процедуру и отчет. Инструкции по консервации и хранению должны быть подготовлены в соответствии с применением | ||||||||||||||||||
|
N42 |
Сертификат соответствия на внешнюю оболочку шлангокабеля, как правило, не требуется, если иное не указано в проекте | ||||||||||||||||||
|
N43 |
Процедура покрытия также должна содержать MPS | ||||||||||||||||||
|
R |
Техническая документация, подготовленная поставщиком и хранящаяся у него в ходе реализации проекта | ||||||||||||||||||
|
S |
Техническая документация, передаваемая от поставщика оператору для информации | ||||||||||||||||||
Приложение Г
(справочное)
В таблице Г.1 представлена номенклатура технической документации на системы подводной добычи с описанием назначения каждого из документов.
|
Наименование технического документа |
Назначение |
|
RAM-анализ |
Отчет, содержащий анализ надежности, доступности и ремонтопригодности, выполняемый для оборудования и компонентов. Документировать надежность, доступность и ремонтопригодность выбранного оборудования и компонентов в целях соблюдения уровней предполагаемого использования, как установлено |
|
Ведомость контроля завершения основных строительно-монтажных работ (MCCR) |
Ведомость контроля для продуктов и компонентов с полями подписи для поставщика, заказчика и третьей стороны, а также список всех применимых замечаний. Верифицировать тот факт, что продукты и компоненты были изготовлены в соответствии с чертежами, процедурами и спецификациями |
|
Гидравлическая схема |
Диаграмма, показывающая гидравлические соединения между оборудованием и компонентами. Предоставить общий обзор гидравлического оборудования и его соединений |
|
Графическое изображение комплекта поставки |
Чертеж, изображающий поставляемое оборудование и инструменты, включая номера компонентов. Иллюстрация, обеспечивающая общее понимание состава оборудования и инструмента, а также его количество и тип |
|
Диаграмма гидравлических соединений |
Диаграмма, демонстрирующая гидравлические соединения с наземным оборудованием/блоками. Предоставить информацию о гидравлических соединительных интерфейсах и их размещении |
|
Динамический (монтажный) анализ расчетных схем нагружения |
Документ, содержащий расчеты и результаты анализа расчетных схем нагружения оборудования, выполненные для динамических нагрузок, возникающих при расчетных схемах нагружения. Назначением документа является определение нагрузок, действующих на оборудование, при монтаже в расчетных условиях состояния моря |
|
Документация на ПО |
Спецификация, обеспечивающая информацию по проектированию ПО высокого уровня, необходимую для соответствия функциональным требованиям (для узла или оборудования). Спецификация может содержать описания функций, протоколов связи, информационно-вычислительных систем и т.д. Продемонстрировать функциональность системы, обеспечиваемую программными приложениями и при необходимости также предоставить подробную информацию об используемой аппаратуре, для того чтобы определить прямую связь между аппаратным и программным обеспечением |
|
Документация ПО системы управления |
Документ, содержащий сведения о возможностях, особенностях функционирования, характеристиках и ограничениях программного обеспечения. Назначением документа является описание логической и коммуникативной функции, включая интерфейсы ПО |
|
Записи по производству и контролю качества |
Сводный документ, содержащий как подписанные отчеты и сертификаты, так и рабочую конструкторскую и технологическую документацию с отражением изменений, которые были фактически учтены при производстве систем, сборок, оборудования, компонентов и материалов. Обеспечение доказательств и прослеживаемости по строительству, производству, испытаниям, отчетности и аттестации оборудования или материалов |
|
Инструкции по консервации и хранению |
Информация для консервации оборудования во время краткосрочного и длительного хранения. Описать, как консервировать и хранить оборудование безопасным и экономичным способом |
|
Инструкции по транспортированию и такелажным работам |
Информация по безопасной эксплуатации оборудования во время транспортирования, подъема и перемещения. Описать процедуры безопасного транспортирования и такелажа оборудования от поставки до конечной установки |
|
Классификатор опасностей |
Документ, содержащий перечень опасностей и их приоритет на основе сигналов от оборудования. Назначением документа является предоставление перечня, содержащего необходимую информацию для обработки сигналов опасности, таким образом, чтобы их можно было понимать и обрабатывать вовремя для безопасной эксплуатации оборудования |
|
Маркировочный чертеж |
Чертеж, иллюстрирующий необходимые маркировки оборудования. Цель: идентифицировать оборудование для целей эксплуатации (например, навигация ТНПА) |
|
Накладная на материалы (ВОМ) |
Документ, содержащий перечень компонентов и подсборок для оборудования с номерами компонентов, артикулами, количеством, наименованием материалов и ссылками на спецификации. Назначением документа является предоставление информации для покупки по ключевым элементам сборки. Даны ссылки на подуровни. Накладная на материалы используется как часть документации на производство и прилагается к сборочным чертежам |
|
Общий компоновочный чертеж |
Чертеж демонстрирует общие габаритные размеры, габаритные размеры критичных интерфейсов, ссылочные номера и вес сборок, оборудования и компонентов. Чертеж должен содержать ссылку на основные спецификации, стандарты и ключевые проектные требования. Для оборудования/компонентов чертеж может включать изображения поперечного сечения. Чертеж может состоять из нескольких листов. Предоставить ключевую информацию для оператора и актуальную информацию по интерфейсам |
|
Основная процедура перед вводом в эксплуатацию |
Процедура, описывающая работы и график перед вводом в эксплуатацию. Представить исходные данные на проектирование трубопроводов и райзеров, а также методологию установки |
|
Отчет FMECA |
Документ, содержащий результаты анализа видов, последствий и критичности отказов. Назначением документа является определение величины каждого последствия отказа и установление приоритетности действий по устранению отказов или снижению их последствий на основе комбинаций критичности отказов и тяжести их последствий |
|
Отчет HAZID/HAZOP |
Отчет, обобщающий результаты систематического анализа системы или операции с целью идентификации возможных опасностей и мероприятий по их предупреждению. Идентификация, оценка, контроль или устранение опасностей при эксплуатации в системе или операции. HAZID/HAZOP предоставляет исходные данные для проектирования |
|
Отчет об анализе на месте установки |
Отчет, содержащий анализ проектирования/расчетов, в том числе нагрузок и расчетных случаев, для условий на месте установки системы. Подтвердить, что оборудование останется в месте установки без недопустимых смещений |
|
Отчет об анализе транспортирования |
Отчет, содержащий результаты анализа транспортирования морем конструкции или сборки оборудования. Предоставить исходные данные для разработки конструкции или сборки с учетом морских грузоперевозок |
|
Отчет об аттестационных испытаниях |
Отчет о проведении аттестационных испытаний на основе процедуры. Документировать результаты аттестационных испытаний |
|
Отчет об аттестации процедуры сварки (WPQR) |
Отчет, включающий записи, выполняемые в процессе квалификации процедуры сварки, которые необходимы для утверждения спецификации на процедуру сварки. Документировать аттестованные сварочные процессы и материалы в рамках определенных ограничений |
|
Отчет о верификации доступа ТНПА |
Отчет, основанный на верификации доступа ТНПА к оборудованию СПД, осуществленный посредством разработки 3D модели. Отчет включает 3D модель. Верифицировать возможность доступ ТНПА к оборудованию СПД для проведения подводных операций, определенных в перечне задач ТНПА |
|
Отчет о взаимодействии с грунтом |
Отчет, отражающий все расчеты и анализы, проведенные, чтобы показать, как оборудование взаимодействует с морским дном/грунтом. Предоставить исходные данные по трубопроводу, райзеру или шлангокабелю с учетом взаимодействия с грунтом |
|
Отчет о выборе материалов |
Документ, обобщающий материалы, выбранные для различных компонентов, и их совместимость с флюидами. Выбор материалов, которые предполагается использовать, и документирование совместимости флюидов и выбранного материала |
|
Отчет о достоверной идентификации материала (PMI) |
Документ, содержащий информацию об идентификации материала методами химического анализа. Документировать применение корректного материала |
|
Отчет о заводских приемочных испытаниях (FAT) |
Документ, содержащий результаты проведения заводских приемочных испытаний, включающий опрессовку и промывку оборудования. Назначением документа является подтверждение выполнения процедуры испытаний и документирование работоспособности оборудования |
|
Отчет о несоответствиях/ отступлении от требований |
Отчет, фиксирующий отклонения от стандартов и/или спецификаций и технические запросы. Документировать отклонения и уточнить технические запросы |
|
Отчет о пересечении коммуникаций |
Документ, содержащий описание работ на морском дне, необходимых для распределения пересечений укладываемых трубопроводов, устанавливаемых райзеров или шлангокабелей. Назначением документа является описание требований к взаимной прокладке и пересечений коммуникаций |
|
Отчет о проведении интеграционных испытаний системы (SIT) |
Отчет о результатах выполненных SIT. Документировать результаты проведенных интеграционных испытаний системы |
|
Отчет о проектировании |
Документ, содержащий основные сведения о системе, на которую составляется полный комплект технической документации, обобщает исходные данные, эксплуатационные ограничения, расчетные параметры проектные решения и их обоснование. Назначением документа является подтверждение выполнения требований задания на проектирование |
|
Отчет о расширенных заводских приемочных испытаниях (EFAT) |
Документ, содержащий результаты проведения расширенных заводских приемочных испытаний и фотофиксацию выполнения этапов. Назначением документа является подтверждение выполнения процедуры испытаний |
|
Отчет о стабильности на дне |
Отчет, отражающий все расчеты и анализы, проведенные для доказательства стабильности на дне конструкции трубопровода, райзера или шлангокабеля. Документировать, что трубопровод, райзер или шлангокабель будут стабильны на дне во всех условиях |
|
Отчет о термообработке |
Документ, содержащий сведения о выполненной термической обработке. Документация того, что выполненная термообработка соответствуют установленным требованиям |
|
Отчет по анализу удлинения трубопроводов |
Документ, содержащий результаты выполненных анализа и расчетов трубопроводов, отражающих процессы их деформаций (удлинения) в прогнозируемых условиях эксплуатации. Назначением документа является подтверждение прогнозируемых параметров удлинения трубопроводов и обеспечение конструктивной целостности их конструкций |
|
Отчет по безопасности эксплуатации оборудования (SIL) |
Документ, дающий оценку и исходные данные с учетом установленных уровней полноты безопасности (SIL). Документировать приемлемый уровень SIL в соответствии с требованиями |
|
Отчет по взвешиванию |
Отчет для верификации веса объекта/продукта. Документировать фактический вес |
|
Отчет по гидродинамическим расчетам |
Документ, содержащий результаты анализа эрозии, расчетов потерь давления, оценку и анализ гидратов, анализа вибраций, вызываемых потоком и термодинамические расчеты. Назначением документа является расчетное подтверждение возможности функционирования оборудования в эксплуатационных условиях |
|
Отчет по контролю размеров |
Документ, содержащий результаты проверки геометрических размеров, указанных на чертежах. Назначением документа является подтверждение выполнения требований к геометрическим размерам и допускам |
|
Отчет по покрытию |
Документ, содержащий сведения о выполненных работах по нанесению покрытий. Назначением документа является подтверждение того, что выполненные работы соответствуют установленным требованиям |
|
Отчет по проведению неразрушающего контроля (NDT) |
Документы, содержащие сведения о выполненных NDT. Документация того, что выполненный NDT соответствует установленным требованиям |
|
Отчет по сварке |
Документ, содержащий номера сварных соединений в сборке со ссылкой на спецификацию на процедуры сварки (WPS), отчет об аттестации процедуры сварки (WPQR), процедуры неразрушающего контроля (NDT), тип сварочного аппарата и т.д. Назначением документа является подтверждение выполнения сварочных работ |
|
Пакет отгрузочной документации |
Комплект технической документации, передаваемый при поставке каждой партии изделий: упаковочные листы, инструкции по транспортированию, такелажу, грузоподъемным операциям и консервации, указания по распаковке, ведомости контроля основных СМР, сертификаты соответствия, паспорта, журнал консервации, сертификат на грузоподъемное оборудование, сертификаты на материалы. Назначением документов является обеспечение требуемых упаковки, раскрепления, транспортирования, приемки, хранения и консервации поставляемой партии изделий |
|
Паспорт |
Структурированная форма данных, содержащая номер/модель, проектную информацию, эксплуатационные данные и ограничения для оборудования. Паспорта применимы только для инструментов и клапанов. Обобщить возможности и ограничения оборудования |
|
Перечень запасных частей |
Список, содержащий рекомендуемые запасные части для испытаний, эксплуатации и обслуживания. Предоставить пользователю информацию о рекомендуемых запасных частях для оборудования в течение расчетного срока службы |
|
Перечень потребностей в энергоносителях |
Документ, содержащий сведения о потреблении энергоносителей в условиях нормальной эксплуатации в условиях пиковых нагрузок. Назначением документа является предоставление исходных данных для поставщиков энергоносителей об объеме потребления электрической энергии, воды, кислорода, сжатого воздуха и т.д. |
|
Перечень прослеживаемости материала |
Список, содержащий основные материалы сборки со ссылкой на компонент, серийный номер и партию. Список должен содержать ссылки на сертификаты на материалы, отчет о термообработке и отчеты по неразрушающему контролю, где это применимо. В основном используется для оборудования под давлением и несущих конструкций. Документировать прослеживаемость материалов, использованных в оборудовании и компонентах |
|
План HSE |
План мероприятий по организации и управлению деятельностью по охране труда, промышленной безопасности и охране окружающей среды при выполнении работ. Целями плана HSE являются: - формирование перечня нормативно-технических документов по HSE, применяемых при выполнении работ; - идентификация, оценка и управление опасностями и рисками, возникающими при проведении работ, приведение их поражающего воздействия к приемлемому уровню; - планирование мер безопасности при производстве работ; - обеспечение минимального риска воздействия на окружающую среду; - охрана здоровья персонала |
|
Подход к берегу |
Документ, описывающий то, как трубопровод или шлангокабель подходит к берегу. Обеспечение основы для укладки и проектный отчет по донным работам |
|
Причинно-следственная диаграмма |
Документ, содержащий матрицу перекрестных логических сигналов управления, активирующих корректирующие действия. Назначением документа является определение логической схемы управления и функций останова для гарантии безопасности работы и останова |
|
Проект маршрутизации |
Чертеж, демонстрирующий маршрут прокладки трубопровода, райзера или шлангокабеля. Обеспечение основы для укладки и проектный отчет по донным работам |
|
Проектная спецификация |
Документ, содержащий проектные требования для оборудования и компонентов. Назначением документа является предоставление руководства по выполнению проектных требований |
|
Проектный отчет о противокоррозионной защите |
Документ, содержащий расчет и описание противокоррозионной защиты конструкций. Назначением документа является описание технических решений по противокоррозионной защите |
|
Проектный отчет по анализу провиса трубопроводов |
Документ, содержащий результаты выполненных анализа и расчетов допустимого провиса трубопроводов на протяжении их трасс, в первую очередь с точки зрения усталостных напряжений. Назначением документа является подтверждение прогнозируемых параметров провиса трубопроводов, обеспечение конструктивной целостности их конструкций и определение необходимости проведения работ по планировке и укреплению морского дна по трассам трубопроводов |
|
Проектный отчет по динамическому анализу и анализу усталости |
Документ, содержащий результаты расчетов усталости оборудования и динамического анализа. Назначением документа является расчетное подтверждение возможности функционирования оборудования в пределах усталостных ограничений |
|
Проектный отчет по донным работам |
Отчет с описанием необходимых работ на морском дне для выбранного маршрута. Обеспечить основу для планирования установки трубопровода, райзера или шлангокабеля. Предоставить исходные данные для процедуры анализа и установки |
|
Проектный отчет по расчетам |
Документ, содержащий результаты расчетов нагрузок, действующих на оборудование. Назначением документа является расчетное подтверждение возможности функционирования оборудования в условиях действующих внешних нагрузок, выполненное на основе действующих стандартов и подтвержденных методик |
|
Проектный отчет по расчету донной опорной конструкции |
Документ, содержащий результаты геотехнических расчетов и анализа конструкций, устанавливаемых на морском дне. Назначением документа является предоставление исходных данных для проектирования конструкций, установленных на морском дне |
|
Прокладка трубопровода |
Чертеж, демонстрирующий маршрут прокладки трубопровода/ шлангокабеля. Обеспечение основы для укладки трубопровода/ шлангокабеля и проектный отчет по донным работам |
|
Процедура аттестационных испытаний |
Процедура, описывающая, какие испытания необходимо выполнить для аттестации оборудования в соответствии с проектными требованиями и установленными приемочными критериями. Во многих стандартах оборудования это называется приемо-сдаточные испытания характеристик. Описать испытания достаточно подробно, что позволит группе, ответственной за испытания, их выполнить |
|
Процедура ввода в эксплуатацию |
Документ, регламентирующий технические указания, процедуры и ограничения, обеспечивающие ввод в эксплуатацию системы. Назначением документа является предоставление руководства для оператора по вводу в эксплуатацию системы. Включает описание подготовительных работ, процедуры контроля и испытаний, подтверждающие выполнение требований функциональности системы |
|
Процедура взвешивания |
Процедура, описывающая методы верификации веса объекта/продукта. Предоставить инструкции для взвешивания объекта/продукта |
|
Процедура гипербарического испытания |
Процедура для гипербарического испытания оборудования в рамках аттестации. Цель: проверка целостности компонентов, подвергающихся гипербарическому давлению, и обеспечение прослеживаемости и качества фиксацией всех результатов испытаний в рамках проведения процедуры |
|
Процедура достоверной идентификации материала (PMI) |
Процедура, описывающая способ идентификации материалов путем элементного анализа. Предоставить инструкции оператору PMI |
|
Процедура заводских приемочных испытаний (FAT) |
Документ, регламентирующий выполнение заводских приемочных испытаний, содержащий инструкции, методы и этапы проведения испытаний оборудования после его изготовления. Назначением документа является предоставление руководства по проведению заводских приемочных испытаний |
|
Процедура изготовления конструкции |
Документ, определяющий способы изготовления подводных конструкций. Содержит ссылки на спецификации на сварку, неразрушающий контроль, сборку, покраску, размерный контроль, приемочные испытания и т.д. Указать требования к изготовлению конструкций |
|
Процедура изготовления трубопроводов |
Документ, определяющий способы изготовления НКТ. Содержит ссылки на спецификации на сварку, неразрушающий контроль, сборку, размерный контроль, приемочные испытания, покраску и т.д. Указать требования к изготовлению НКТ |
|
Процедура интеграционных испытаний системы (SIT) |
Процедура, подробно описывающая этапы и критерии приемки для всех задач интеграционных испытаний системы (механический монтаж, верификация процедур и ознакомление персонала). Предоставить пошаговую процедуру и критерии приемки, которые позволят пользователю выполнить все этапы SIT в логическом порядке |
|
Процедура контроля размеров |
Документ, регламентирующий методы контроля габаритных размеров для различных видов оборудования. Назначением документа является предоставление руководства по проведению контроля габаритных размеров, критерии приемки и отчетность |
|
Процедура монтажа и демонтажа оборудования |
Документ, регламентирующий методы и последовательность монтажа и демонтажа, оборудования. Назначением документа является предоставление руководства для монтажа и демонтажа оборудования под водой |
|
Процедура нанесения покрытия |
Документ, регламентирующий методы, последовательность и порядок процессов подготовки окрашиваемых поверхностей, нанесения покрытий, контроля качества выполнения работ. Процедура распространяется на лакокрасочные, порошковые или металлические покрытия. Назначением документа является обеспечение стабильности свойств каждого вида нанесенных покрытий |
|
Процедура неразрушающего контроля (NDT) |
Документ, описывающий способы выполнения неразрушающего контроля для данного изделия, в том числе критерии приемки и отчетности. Предоставить четкую процедуру для организации по NDT для обеспечения повторяемости |
|
Процедура прослеживаемости материала |
Процедура, описывающая требования к прослеживаемости материалов для различных компонентов и оборудования. Предоставить инструкции по подготовке списка прослеживаемости материалов |
|
Процедура расширенных заводских приемочных испытаний (EFAT) |
Документ, регламентирующий выполнение расширенных заводских приемочных испытаний, содержащий инструкции, методы и этапы проведения испытаний отдельного оборудования, систем и взаимодействующих систем, описание и принцип действия установок для испытаний, критерии приемки испытанных систем, а также испытаний взаимодействующего оборудования и систем. Назначением документа является предоставление руководства по проведению расширенных заводских приемочных испытаний |
|
Процедура ремонта и демонтажа |
Схематичное описание и ППР для действий, необходимых для ремонта или демонтажа трубопровода, райзера или шлангокабеля во время или после установки. Определить подробные шаги, необходимые для ремонта или демонтажа трубопровода, райзера или шлангокабеля |
|
Процедура сборки |
Документ, регламентирующий методы сборки отдельных компонентов. Назначением документа является предоставление на сборочную площадку достаточной информации для осуществления сборки оборудования |
|
Процедура термической обработки |
Документ, определяющий процедуры нагрева и охлаждения для получения заданных условий или свойств. Обеспечить четкую процедуру термообработки для гарантии повторяемости |
|
Профиль трассы |
Чертеж, отражающий расположение относительно рельефа морского дна, проложенных подводного трубопровода, райзера, шлангокабеля и вспомогательной арматуры. Назначением документа является предоставление краткого обзора размещения трубопровода, райзера, шлангокабеля и вспомогательной арматуры относительно рельефа дна на протяжении всей трассы прокладки |
|
Расчет толщины стенки |
Отчет, отражающий все расчеты и анализы, проведенные с учетом разрыва, лавинного смятия, разрушения, чтобы доказать корректность толщины стенки. Документировать правильную толщину стенки для конструкции трубопровода |
|
Расчеты и анализ гидравлической системы |
Результаты анализа гидравлической реакции, включая расчет гидравлических и химических линий, компенсацию с учетом подводного применения, характеристик клапанов и т.д. для верификации характеристик системы. Подтвердить, что параметры гидравлической системы правильно рассчитаны и измерены в соответствии с требованиями к эксплуатации и останову, как указано в техническом задании на проектирование |
|
Реестр запасных и взаимозаменяемых частей (SPIR) |
Перечень запасных частей, рекомендуемых для ввода в эксплуатацию и эксплуатации, в соответствии с философией организации технического обслуживания. Определить рекомендуемые запасные части, чтобы минимизировать простои в работе |
|
Руководство по эксплуатации и техническому обслуживанию (ОММ) |
Сводный документ, содержащий достаточные сведения для эксплуатации, технического обслуживания и консервации оборудования. Описание порядка эксплуатации и технического обслуживания оборудования с точки зрения обеспечения безопасности обслуживания и правильной эксплуатации оборудования/системы/сборки |
|
Сборочный чертеж |
Чертеж, включающий краткий обзор основных частей оборудования, используемого для изготовления сборки. Чертеж включает ссылки на подсборки, габаритные размеры, информацию об интерфейсах, массе, подробную информацию по эксплуатации и ссылку на проектную документацию. Назначением документа является предоставление обзора основных частей оборудования, включая серийные номера и ссылки на спецификации и другую проектную документацию. Чертеж используется для изготовления сборок |
|
Сертификат на материалы |
Документ, подтверждающий, что поставляемая продукция соответствует установленным требованиям. В документе фиксируются результаты всех видов испытаний материалов. Документировать свойства материала |
|
Сертификат на спускоподъемные операции |
Сертификат, подтверждающий, что это оборудование может быть использовано в качестве подъемного механизма в соответствии с действующим стандартом. Включает стропы, такелажные скобы, подъемные рамы, спускоподъемные инструкции и т.д. Подтвердить, что оборудование может быть безопасно использовано для подъема и перемещения грузов при условии воздействия применимых нагрузок |
|
Сертификат соответствия организации по неразрушающему контролю (NDT) |
Официальный сертификат соответствия на выполнение неразрушающего контроля. Документировать, что организация обладает необходимой квалификацией для выполнения NDT по соответствующему методу |
|
Сертификат соответствия |
Сертификат, подтверждающий соответствие требованиям контракта/заказа, с указанием примененных стандартов, технических спецификаций и других требований к изделию. Назначением документа является подтверждение производителем того, что изделие спроектировано, изготовлено и испытано, как указано |
|
Сертификат сварщиков |
Официальные сертификаты для сварщиков. Документ, удостоверяющий, что сварщик успешно прошел аттестацию для выполнения соответствующих сварочных процессов |
|
Спецификация на материалы |
Документ, утверждающий требования к материалам, например, механические свойства и неразрушающий контроль. Дать указания, касающиеся требований к материалам |
|
Спецификация на процедуры сварки (WPS) |
Документ, который утверждается по результатам квалификации процесса сварки и который устанавливает требования к технологическим приемам, режимам сварки, квалификации персонала, качеству основного и сварочных материалов и т.д. Предоставить четкие спецификации для сварщика для обеспечения повторяемости приемлемых результатов |
|
Спецификация на процедуру производства (MPS) |
Документ, описывающий, как могут быть достигнуты и верифицированы требуемые свойства материала с помощью предлагаемого маршрута производства. Предоставить четкие спецификации производителю для обеспечения повторяемости |
|
Список задач ТНПА |
Перечень, документирующий все предполагаемые подводные операции, выполняемые ТНПА Цель: дать обзор всех предусмотренных операций ТНПА для обеспечения планирования работ и верификацию доступа к ТНПА |
|
Список основного оборудования (MEL) |
Список оборудования, включенного в поставку с идентификационной информацией и количеством (на уровне оборудования). Цель: дать полный обзор оборудования |
|
Схема интерфейса |
Чертеж с информацией для систем, сборок или подсборок (совместно функционирующих компонентов, оборудования или сборок), включая ключевые аспекты интерфейса, вес, информацию о сборке и конструктивные ограничения. Предоставить информацию для поставщиков сопряженного оборудования |
|
Схема обустройства месторождения |
Географическая карта с отображением точек размещения сборок СПД на морском дне для конкретного месторождения с соответствующим описанием. Назначением документа является предоставление информации о размещении на морском дне сборок СПД относительно друг друга |
|
Схема трубной обвязки/ установки |
Схематический чертеж, демонстрирующий механические интерфейсы и интерфейсы подключения оборудования. Предоставить необходимую информацию для подрядчика, ответственного за установку, для выполнения спускоподъемных операций и монтажа |
|
Схема трубопроводов и КИПиА (P&ID) |
Диаграмма, демонстрирующая процессы, управляемые и контролируемые КИПиА, а также изображающая трубную обвязку, соединяющую различное оборудование, компоненты и КИПиА в сборках и/или системах. Используются стандартные обозначения. Предоставить полную схему соединений, линий с размерами, клапанов и инструментов для системы или подсистемы |
|
Техническое задание на проектирование системы |
Техническое задание на проектирование системы включает общие функциональные требования и требования к характеристикам системы на основе требований оператора. Предоставить исходные данные для проектирования подсистемы, также действует в качестве верификации требований оператора |
|
Технологическая схема |
Документ, содержащий графическое схематическое представление маршрута потока флюидов, размеров трубопроводов, оборудования, а также соединений, обеспечивающих выполнение основных и вспомогательных функций оборудования/ сборок/систем. Схема должна содержать стандартные символы. Назначением документа является предоставление информации о полном составе элементов системы и связях между ними и принципах работы |
|
Технологический чертеж |
Подробные чертежи, включающие информацию об изготовлении, такую как габаритные размеры, допуски, материалы, углы между стропами, высоту подъема и т.д. Предоставить производителю информацию, которая позволит ему производить продукцию, как установлено |
|
Траловые нагрузки |
Документ, оценивающий потенциальное воздействие тралового оборудования на трубопровод. Обеспечить исходные данные для проектирования утяжеляющего покрытия и требования по защите |
|
Увеличенный чертеж |
Чертеж компоновки с указанием внешних и внутренних интерфейсов между оборудованием, включая габаритные размеры. Чертеж, показывающий критические интерфейсы и габаритные размеры для испытаний, установки и морских работ |
|
Функциональная проектная спецификация |
Документ с изложением соответствующих проектных данных и требований к характеристикам подсистемы, а также содержащий конкретные проектные данные и требования к характеристикам оборудования. Этот документ предоставляет исходные данные для проектирования и описывает конструкцию оборудования и функциональные требования |
|
Чертеж "как построено" |
Чертеж, документирующий отклонения системы/ сборки/ оборудования/ компонента от конструкторской документации. Не используется для стандартных и непроектируемых изделий. Назначением документа является документирование фактических результатов процесса изготовления со ссылкой на индивидуальный серийный номер |
|
Чертеж поперечного сечения |
Изображение оборудования в месте прохождения секущей плоскости в поперечном направлении. Назначением документа является предоставление информации о внутреннем устройстве создаваемого оборудования, необходимой при проектировании и эксплуатации СПД |
|
Чертеж спускоподъемных операций |
Чертеж, демонстрирующий центр тяжести оборудования и необходимые механизмы для такелажа и подъема, включая грузоподъемные точки. Дать информацию, необходимую для такелажного и подъемного оборудования |
|
Электрические схемы |
Документ, содержащий в виде условных изображений составные части системы (оборудование, компоненты), действующие при помощи электрической энергии, и их взаимосвязи. Назначением документа является предоставление схемы электрической сети системы, необходимые для обеспечения ее эксплуатации |
Приложение Д
(справочное)
Декомпозиция СПД на уровни позволяет выполнить последовательное выделение входящих в нее систем, сборок, оборудования, компонентов и материалов, в целях подготовки детальной технической документации, необходимой для поставки СПД на проект обустройства морского месторождения углеводородов, описывающей технические решения по проектированию, изготовлению, сборке в объем, компоновке, испытанию, сертификации, строительству в море и т.д.
С учетом того, что содержание технической документации на оборудование СПД отличается от содержания документации на компоненты и материалы, в таблице Д.1 представлены требования к содержанию технической документации для различных категорий оборудования, компонентов и материалов, разрабатываемых согласно приложению В.
|
Оборудование |
Описание |
|
Подводные клапаны |
Охватывает все виды подводных клапанов, такие как задвижка шиберная, кран шаровой, клапан обратный, клапан для манометра и т. д. Требования к документации для габаритного контроля, сварки, неразрушающего контроля и сертификатам на материалы для компонентов клапана приведены в части "Материалы и компоненты под давлением". На этом уровне рассматривается только документация на сборку клапана |
|
Сборки подводных конструкций |
Включает в себя обработанные компоненты и конструкции на болтах, сварные и механически обработанные конструкции и сварные подводные конструкции, стальные конструкции и оборудование из термопласта. Сварка и неразрушающий контроль, проводимые на уровне сборки, включены, но сварка и неразрушающий контроль предварительно изготовленных компонентов исключены. Требования к документам на сертификаты на материалы приведены в разделе "Компоненты и материалы конструкции" |
|
Оборудование/сборки под давлением |
Включает в себя сборки трубопроводов, гибкие перемычки и соединительное оборудование со стандартами по котлам и сосудам высокого давления. Требования к документации для контроля размеров, сварки, неразрушающего контроля и сертификатам на материалы приведены в части "Материалы и компоненты под давлением". Включает сварку и неразрушающий контроль как часть сборки. Документация на сварку и неразрушающий контроль отдельных компонентов труб входит в раздел "Компоненты труб/НКТ" |
|
Приборы и оборудование контроля |
Главным образом, часть подводной системы управления включает в себя отдельные инструменты, кабельные сборки и большие сборки оборудования, такие как расходомеры. Документация на обработанные компоненты, включая контроль габаритных размеров, неразрушающий контроль и сварку, входит в раздел "Компоненты под давлением и удерживающие компоненты". Другие компоненты включены в раздел "Электрические компоненты и элементы управления". Документация на сварку и неразрушающий контроль сборки рассматривается в документации на расходомеры |
|
Силовое электрооборудование |
Силовое оборудование рассматривается только на уровне оборудования. Это оборудование выходит за рамки стандартных SPS, шлангокабелей, райзеров и НКТ и обычно используется в подводных системах обработки. Требования к документации по нанесению покрытий, сварке и неразрушающему контролю не включены. Сертификаты на материалы сохраняются, если иное не согласовано |
|
Механическое и гидравлическое оборудование |
Включает в себя спускные инструменты, инструменты ROV, врезные инструменты и вспомогательное оборудование. Чертежи, расчеты, FAT, отчеты об испытаниях, отчет о контроле соответствия размеров, отчет о защитном покрытии и сертификаты на материалы должны храниться у поставщика. Общая документация, такая как общий компоновочный чертеж, схемы и руководство по эксплуатации и техобслуживанию, должна передаваться. Для каждой поставки будет предоставлен сертификат соответствия. В это оборудование не входит документация на сварку и неразрушающий контроль |
|
Электрические компоненты и элементы управления |
Включает в себя компоненты, используемые в подводной системе управления, например, подводный электронный модуль в модуле управления, распределительные коробки в электрических проводах, DCV или электромагнитные клапаны, оптоволоконные и электрические кабели, соединители и разъемы. Сборки этих компонентов рассмотрены на уровне оборудования управления и инструментов. Документацию на покрытие, сертификаты на материалы, сварку и неразрушающий контроль не рассматривают и должны быть добавлены, если это применимо |
|
Компоненты конструкции |
Компоненты конструкции являются частями сборок подводной конструкции и включают аноды, крепежи, спускоподъемное оборудование и предварительно изготовленные компоненты, такие как основания направляющих, направляющие втулки, петли, специальные болты, кронштейны и гнезда. Сертификаты на материалы для металлических материалов рассматриваются на уровне материалов |
|
Детали трубопровода/трубы |
Компоненты, используемые в сборках и оборудовании под давлением. Это включает предварительно изготовленные трубы и фитинги. Документация на покрытие не рассматривается для этих компонентов. Сертификаты на материалы и документация по сварке/неразрушающему контролю включаются, если это применимо |
|
Компоненты под давлением |
Защитные элементы для подводных клапанов, соединителей, фланцев, устьевых елок и другого оборудования под давлением. Охватывает обработанные компоненты, изготовленные из поковки с/без наплавок и/или сварных швов под давлением. Сертификаты на материалы и другая документация на поковки рассматриваются на уровне материалов. Документация на покрытие включена (например, полимерное или металлическое покрытие) |
|
Полимерные компоненты |
Защитные элементы, изготовленные из термопластов и эластомеров. Эти компоненты обычно используются для гибких трубопроводов и шлангокабелей, но также могут быть использованы в других применениях. Покрытие не считается актуальным |
|
Материалы под нагрузкой и давлением |
Включает в себя требования к документации на металлические материалы для компонентов под давлением и критической нагрузкой, таких как монтажные петли |
|
Другие стальные материалы |
Включает требования к документации на стальные материалы, такие как элементы конструкции (балки, плиты и т.д.), стали и коррозионно-стойкие сплавы для обработанных компонентов не под давлением |
|
Полимерные материалы |
Включает требования к документации на полимерные (эпоксидные или эластомерные) изоляционные материалы для подводных НКТ и оборудования, а также краску для подводных конструкций, оборудования и НКТ |
Уровни входящих в СПД систем, сборок, оборудования, компонентов и материалов представлены в таблицах приложений Б и В.
В приложении Б представлена декомпозиция СПД на уровнях, входящих в нее систем и сборок, в приложении В представлена декомпозиция на уровнях оборудования, компонентов и материалов СПД.
Полный комплект технической документации на уровне системы состоит из документов на систему согласно приложению Б, а также документов на оборудование, компоненты и материалы, входящие в данную систему согласно приложению В.
На рисунках Д.1-Д.6 представлены структурные схемы следующих систем СПД:
- подводной фонтанной арматуры;
- манифольдов и подводных конструкций;
- управления;
- шлангокабелей;
- гибких райзеров и выкидных трубопроводов;
- жестких трубопроводов.

Рисунок Д.1 - Структурная схема системы подводной фонтанной арматуры

Рисунок Д.2 - Структурная схема системы манифольдов и подводных конструкций

Рисунок Д.3 - Структурная схема подводной системы управления

Рисунок Д.4 - Структурная схема системы шлангокабелей

Рисунок Д.5 - Структурная схема системы гибких райзеров и выкидных трубопроводов

Рисунок Д.6 - Структурная схема системы жестких трубопроводов
Библиография
|
[1] |
Стандарт международного сертификационного и классификационного общества DNVGL-RP-O101 |
Методические рекомендации. Техническая документация для проектов подводной добычи углеводородов (Recommended practice - Technical documentation for subsea projects) |
|
[2] |
Правила классификации и постройки подводных добычных комплексов. РМРС - СПБ, 2017 | |
|
[3] |
Стандарт международного сертификационного и классификационного общества DNV 2.7-3 |
Стандарт сертификации. Передвижные морские установки (Standard for certification - Portable offshore units) |
|
[4] |
Стандарт международного сертификационного и классификационного общества DNV-RP-B401 |
Дизайн катодной защиты (Cathodic protection design) |


