ГОСТ Р 57668-2017 (ИСО 19115-1:2014) ПРОСТРАНСТВЕННЫЕ ДАННЫЕ. МЕТАДАННЫЕ. Часть 1. ОСНОВНЫЕ ПОЛОЖЕНИЯ
Spatial data. Metadata. Part 1. Fundamentals
ОКС 35.220
Дата введения - 1 июня 2018 г.
Введен впервые
Предисловие
1 Подготовлен Федеральным государственным бюджетным учреждением "Федеральный научно-технический центр геодезии, картографии и инфраструктуры пространственных данных" (ФГБУ "Центр геодезии, картографии и ИПД") на основе собственного перевода на русский язык англоязычной версии стандарта, указанного в пункте 4
2 Внесен Техническим комитетом по стандартизации ТК 394 "Географическая информация/геоматика"
3 Утвержден и введен в действие Приказом Федерального агентства по техническому регулированию и метрологии от 14 сентября 2017 г. N 1114-ст
4 Настоящий стандарт является модифицированным по отношению к международному стандарту ИСО 19115-1:2014 "Географическая информация. Метаданные. Часть 1. Основные положения" (ISO 19115-1:2014 "Geographic information - Metadata - Part 1: Fundamentals", MOD) путем включения дополнительных фраз, слов, ссылок и внесения изменений по отношению к тексту применяемого международного стандарта, которые выделены курсивом, а также невключения отдельных структурных элементов, ссылок и дополнительных элементов. Объяснение причин внесения этих технических отклонений приведено во введении.
Сопоставление структуры настоящего стандарта со структурой указанного международного стандарта приведено в дополнительном приложении ДБ.
Наименование настоящего стандарта изменено относительно наименования указанного международного стандарта для приведения в соответствие с ГОСТ Р 1.5-2012 (пункт 3.5).
Сведения о соответствии ссылочных национальных стандартов международным стандартам, использованным в качестве ссылочных в примененном международном стандарте, приведены в приложении ДВ
5 Введен впервые
Введение
Последние достижения в области компьютерного программного и технического обеспечения для управления и анализа данных, в частности их сращивание с пространственно привязанными результатами наблюдений, привели к значительному увеличению использования цифровых пространственных данных во всем мире. Все чаще специалисты из самых разных областей науки, не связанных с географическими данными и информационными технологиями, производят, усовершенствуют и модифицируют цифровые пространственные данные. По мере того как растут количество, сложность и разнообразие географических информационных ресурсов, возрастает важность метода обеспечения понимания всех аспектов этих ресурсов.
Целью настоящего стандарта является предоставление модели для описания информации или ресурсов, которые могут иметь географическое распространение. Настоящий стандарт предназначен для использования информационными аналитиками, программистами, разработчиками информационных систем и др. при определении основных принципов и требований к стандартизованному описанию информационных ресурсов. Настоящий стандарт определяет элементы метаданных, их свойства и отношения между элементами и устанавливает общий набор терминов и определений метаданных, а также процедур их расширения.
Для провайдеров ресурсов настоящий стандарт:
1) позволит эффективно и полностью охарактеризовать свои ресурсы;
2) упростит организацию и менеджмент метаданных для информационных ресурсов;
3) обеспечит надлежащее использование информационных ресурсов посредством точного понимания их характеристик;
4) упростит обнаружение ресурсов, доступ, поиск и повторное использование;
5) позволит определить, будет ли информационный ресурс полезным для них.
Настоящий стандарт входит в группу национальных стандартов, разрабатываемых на основе международных стандартов серии ИСО 19100. Настоящий стандарт определяет метаданные общего назначения. Более подробные модели для некоторых аспектов описания ресурсов, в том числе качества, структуры данных или изображений, определены в других стандартах этой серии:
ГОСТ Р 57668 Пространственные данные. Метаданные. Часть 2. Расширения для изображений и матричных данных;
ГОСТ Р 57773 Пространственные данные. Качество данных.
В содержание настоящего стандарта внесены изменения для приведения его в соответствие с современными международными и национальными стандартами, в частности: изменен раздел нормативных ссылок, уточнена библиография, исключены ссылки на ИСО 19115:2003, а также исключено приложение G, содержащее перечень изменений по сравнению с версией ИСО 19115:2003, поскольку она не принималась в Российской Федерации в качестве национального стандарта. Из текста настоящего стандарта исключены также все ссылки на приложение G. В текст настоящего стандарта дополнительно включено приложение ДА, содержащее перевод терминов из приложения В.
Настоящий стандарт представляет собой методологическую основу для создания метаданных, включая разработку документов описания метаданных при производстве и использовании пространственных данных различного назначения. Настоящим стандартом предусматривается возможность разработки необходимых национальных стандартов в виде профилей, ориентированных на решение специальных задач.
Настоящий стандарт устанавливает схему, необходимую для описания пространственных данных и сервисов с помощью метаданных. Настоящий стандарт предназначен для распространения информации относительно идентификации, протяженности, качества, пространственных и временных аспектов, содержания, координатной основы, отображения, распространения и других свойств цифровых пространственных данных и сервисов.
Настоящий стандарт применяется для описания пространственных наборов данных, пространственных сервисов, комплектов наборов данных, отдельных пространственных объектов и свойств объектов.
Настоящий стандарт определяет:
- обязательные и условные части метаданных, сущности метаданных и элементы метаданных;
- минимальный набор метаданных, необходимый для большинства приложений метаданных (обнаружение данных, определение пригодности данных для использования, доступ к данным, передача данных и использование данных и сервисов);
- необязательные элементы метаданных для обеспечения при необходимости более широкого стандартного описания ресурсов;
- методы расширения метаданных в целях обеспечения решения конкретных задач.
Любые метаданные, соответствующие настоящему стандарту, должны отвечать требованиям, приведенным в комплексе проверок (см. приложение А).
Метаданные должны быть представлены в соответствии с разделом 6 и приложением В.
Если существует расхождение между UML-моделями, предусмотренными в разделе 6 и приложении В, данные модели должны быть рассмотрены самостоятельно.
Метаданные, определяемые пользователем, должны быть определены и представлены в соответствии с приложением С.
Любой профиль, соответствующий настоящему стандарту, должен соответствовать правилам, приведенным в С.6 приложения С.
Для целей проверок на соответствие с использованием комплекса проверок в приложении А классы метаданных и элементы должны быть определены в качестве обязательных, условных или необязательных, как указано в соответствующем профиле.
В настоящем стандарте использованы нормативные ссылки на следующие документы:
ГОСТ 7.75-97 Система стандартов по информации, библиотечному и издательскому делу. Коды наименований языков
ГОСТ ИСО 8601-2001 Система стандартов по информации, библиотечному и издательскому делу. Представление дат и времени. Общие требования
ГОСТ Р 57656 (ИСО 19115-2:2009) Пространственные данные. Метаданные. Часть 2. Расширения для изображений и матричных данных
ГОСТ Р 57657 (ИСО 19131:2007) Пространственные данные. Спецификация информационного продукта
ГОСТ Р 57773 (ИСО 19157:2013) Пространственные данные. Качество данных
ОК (МК (ИСО 3166) 004-97) 025-2001 Общероссийский классификатор стран мира
ОК (МК (ИСО 4217) 003-97) 014-2000 Общероссийский классификатор валют
Примечание - При пользовании настоящим стандартом целесообразно проверить действие ссылочных стандартов и классификаторов в информационной системе общего пользования - на официальном сайте Федерального агентства по техническому регулированию и метрологии в сети Интернет или по ежегодному информационному указателю "Национальные стандарты", который опубликован по состоянию на 1 января текущего года, и по выпускам ежемесячного информационного указателя "Национальные стандарты" за текущий год. Если заменен ссылочный стандарт, на который дана недатированная ссылка, то рекомендуется использовать действующую версию этого стандарта с учетом всех внесенных в данную версию изменений. Если заменен ссылочный стандарт, на который дана датированная ссылка, то рекомендуется использовать версию этого стандарта с указанным выше годом утверждения (принятия). Если после утверждения настоящего стандарта в ссылочный стандарт, на который дана датированная ссылка, внесено изменение, затрагивающее положение, на которое дана ссылка, то это положение рекомендуется применять без учета данного изменения. Если ссылочный стандарт отменен без замены, то положение, в котором дана ссылка на него, рекомендуется применять в части, не затрагивающей эту ссылку.
В настоящем стандарте применены следующие термины с соответствующими определениями:
4.1 ссылка (citation): Информационный объект, содержащий информацию, которая направляет внимание читателя или пользователя с одного ресурса (4.17) на другой.
4.2 тип данных (data type): Спецификация области значений с операциями (4.15), разрешенными над значениями в этой области.
Пример - Целое, вещественное, логическое, строка, данные и GM_Point.
Примечание - Тип данных определяется термином, например, "целое".
4.3 набор данных (dataset): Идентифицируемая совокупность данных.
Примечание - Набор данных может быть меньшей группировкой данных, которая хотя и ограничивается каким-то параметром, например пространственной протяженностью или типом объекта, расположена физически в большем наборе данных. Теоретически минимальный набор данных может быть в виде отдельного пространственного объекта (4.5) или атрибута объекта, содержащегося в большем наборе данных. Твердая копия карты или плана может считаться набором данных.
4.4 комплект наборов данных (dataset series): Коллекция наборов данных (4.3), имеющих общие характеристики.
4.5 пространственный объект (feature): Абстракция явления реального мира.
4.6 свободный текст (free text): Текстовая информация, которая может быть выражена на одном или нескольких языках.
4.7 сетка (grid): Сеть, составленная из двух или более наборов кривых, в которой члены каждого набора пересекаются с членами других наборов алгоритмическим образом.
4.8 интерфейс (interface): Именованный набор операций (4.15), которые характеризуют поведение сущности.
4.9 происхождение (lineage): Происхождение, источник(и) (4.16) и процесс(ы) производства, использованные в производстве ресурса (4.17).
4.10 метаданные (metadata): Информация о ресурсе (4.17).
4.11 элемент метаданных (metadata element): Дискретная единица метаданных (4.10).
Примечания
1 Элементы метаданных уникальны в пределах класса метаданных.
2 Эквивалент атрибуту и/или ассоциации в терминологии UML.
3 На атрибуты класса и отношения ссылаются как на элементы метаданных.
4.12 сущность метаданных (metadata entity): Набор элементов метаданных (4.11), описывающих один и тот же аспект данных.
Примечания
1 Может содержать одну или более сущностей метаданных.
2 Эквивалент класса в терминологии UML.
4.13 раздел метаданных (metadata section): Поднабор метаданных (4.10), который состоит из совокупности связанных сущностей метаданных (4.12) и элементов метаданных (4.11).
Примечание - Эквивалент пакета в терминологии UML.
4.14 модель (model): Абстракция некоторых аспектов реальности.
4.15 операция (operation): Спецификация преобразования или запроса, применяемого к объекту.
Примечание - Операция имеет имя и список параметров.
4.16 источник (provenance): Организация или физическое лицо, которое создало, накапливало, поддерживало и использовало записи.
4.17 ресурс (resource): Идентифицируемый аспект или средства, которые соответствуют требованиям.
Пример - Набор данных (4.3), комплект наборов данных (4.4), сервис (4.18), документ, инициатива, программное обеспечение, лицо или организация.
4.18 сервис (service): Отдельная часть функциональности, предоставляемой сущностью посредством интерфейса (4.8).
4.19 пространственные данные (spatial data): Данные о пространственных объектах, включающие сведения об их форме, местоположении и свойствах, в том числе представленные с использованием координат.
В настоящем стандарте использованы следующие сокращения:
OCL (Object Constraint Language) - язык объектных ограничений;
OGC (Open Geospatial Consortium) - открытый геопространственный консорциум;
UML (Unified Modelling Language) - унифицированный язык моделирования;
XML (Extensible Markup Language) - расширяемый язык разметки.
Для обозначения пакета, содержащего класс, используют аббревиатуры. Данные аббревиатуры предшествуют имени класса и присоединяются через символ "_". Ниже приведен перечень таких аббревиатур:
|
CI |
(Citation) |
- ссылки; |
|
DQ |
(Data Quality) |
- качество данных; |
|
DS |
(Dataset) |
- набор данных; |
|
ЕХ |
(Extent) |
- пространственно-временная протяженность; |
|
FC |
(Feature Catalogue) |
- каталог объектов; |
|
GF |
(General Feature) |
- главный объект; |
|
GM |
(Geometry) |
- геометрия; |
|
LI |
(Lineage) |
- происхождение; |
|
LE |
(Lineage extended) |
- расширенное происхождение; |
|
MD |
(Metadata) |
- метаданные; |
|
PT |
(Polylinguistic Text) |
- полилингвистический текст; |
|
RS |
(Reference System) |
- система отсчета; |
|
SC |
(Spatial Coordinates) |
- пространственные координаты; |
|
SV |
(Metadata for Services) |
- метаданные для сервисов; |
|
TM |
(Temporal) |
- временной. |
Настоящий стандарт определяет метаданные, необходимые для описания всех видов ресурсов. Метаданные применяются:
- к коллекциям ресурсов и их компонентам (например, комплект наборов данных);
- наборам данных и их компонентам (например, объект и типы свойств объектов);
- программному обеспечению;
- техническим средствам;
- сервисам;
- негеографическим данным;
- другим типам ресурсов.
Метаданные должны предоставляться для наборов пространственных данных и при необходимости для других видов ресурсов.
На рисунке 1 приведена диаграмма класса UML, определяющая классы информации, к которым применяются метаданные. Она устанавливает, что ресурс (DS_Resource) и агрегации ресурсов должны иметь один или более связанных наборов метаданных (MD_Metadata). Метаданные могут при необходимости применяться к Feature (объекту), Feature Attribute (атрибуту объекта), Feature Туре (типу объекта), Feature Property Туре (типу свойств объекта). Способ связывания метаданных с экземплярами объектов и атрибутов описан в [1]. Набор данных (DS_Dataset), агрегат (DS_Aggregate) и сервис (SV_Service) являются специализациями (подтипами) ресурса (DS_Resource). Агрегации ресурсов могут быть определены (выделены как подклассы) в качестве общей ассоциации (DS_OtherAggregate), комплекта наборов данных (DS_Series) или специфической деятельности (DS_Initiative). Совокупные ресурсы, которые определены (выделены в качестве подтипов) как комплект наборов данных (DS_Series), связаны общим наследованием, например: они могут быть наборами данных, которые получены от одного датчика (DS_Sensor), платформы (DS_Platform) или соответствуют общей спецификации на производство (DS_ProductionSeries). MD_Metadata распространяется на ресурсы и услуги, которые указаны в MD_ScopeCode (код области применения) (см. В.3.28 приложения В). Словарь данных для этой модели приведен в таблице В.1 приложения В.
Серия стандартов на пространственные данные разрабатывается с использованием одного или более пакетов UML и поддерживается в единой интегрированной модели UML. Настоящий стандарт использует основные понятия, содержащиеся в [2]-[9]. Рисунок 2 иллюстрирует пакеты, на которых основан настоящий стандарт. Пакет Metadata - Fundamentals (метаданные - основные положения) определяется и представляется одним или несколькими пакетами; каждый пакет предоставляет отдельный компонент информации метаданных. Для определения и предоставления метаданных использованы 13 пакетов, определенных в настоящем стандарте:
|
Metadata information |
- информация о метаданных; |
|
Identification information |
- идентификационная информация; |

Рисунок 1 - Применение метаданных
|
Constraint information |
- информация об ограничениях; |
|
Lineage information |
- информация о происхождении; |
|
Content information |
- информация о содержании; |
|
Distribution information |
- информация о распространении; |
|
Reference system information |
- информация о системах координат; |
|
Spatial representation information |
- информация о пространственном представлении; |
|
Portrayal catalogue information |
- информация о каталоге графических отображений; |
|
Metadata application information |
- информация о приложении метаданных; |
|
Application Schema information |
- информация о схеме приложения; |
|
Metadata extension information |
- информация о расширении метаданных; |
|
Service metadata information |
- информация о метаданных на сервисы. |
|
Дополнительно могут использоваться еще четыре следующих пакета: | |
|
Citation information |
- информация о ссылках; |
|
Responsible party information |
- информация об ответственном субъекте; |
|
Language-characterset localization information |
- информация о применяемом языке; |
|
Extent information |
- информация о пространственно-временной протяженности |
Индивидуальные пакеты могут быть применены по одному, чтобы обеспечить отдельные компоненты метаданных для удовлетворения специфических требований, но как минимум Metadata information и Identification information должны быть задействованы при предоставлении полного набора метаданных. Дополнительные пакеты следует добавлять при предоставлении дополнительных метаданных.

Рисунок 2 - Метаданные - основные положения: пакеты и зависимости 1)
──────────────────────────────
1) Наименования международных стандартов, приведенных на рисунке 2, и их перевод приведены в [2]-[9].
──────────────────────────────
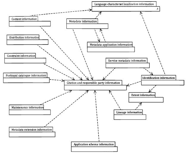
Четыре пакета Citation information, Responsible party information, Language-characterset localisation information, Extent information, а также Metadata application information использованы другими пакетами при предоставлении метаданных (см. рисунок 3).

Рисунок 3 - Связь между пакетами Citation information и Responsible party information, Metadata application information, Language-characterset localisation information и Extent information
6.5.1 Введение
Метаданные формируются из одного или более пакетов метаданных, содержащих один или более классов метаданных, содержащих атрибуты. Отношения между пакетами метаданных и между классами метаданных определяются символами отношений композиции и агрегации. Атрибуты класса и отношения совместно рассматриваются как элементы метаданных. Диаграммы в 6.5.2-6.6.3 обеспечивают "представления", которые являются частями общей абстрактной модели метаданных. Каждая диаграмма определяет пакет метаданных UML связанных классов, элементов, типов данных и перечней кодов. Связанные классы, которые определены в другой диаграмме, показаны со скрытыми атрибутами и пакетом, в котором они полностью определены именем пакета после двоеточия (::). Метаданные полностью определены посредством диаграмм модели UML и связанного словаря данных для каждого пакета в приложении В. Абстрактные классы (которые определены в виде схематических структур, то есть только их подклассы реализованы) идентифицируются их именами, указанными курсивом.
Примечание - В некоторых случаях необязательные классы могут иметь обязательные элементы, такие элементы становятся обязательными, только если используется необязательный элемент.
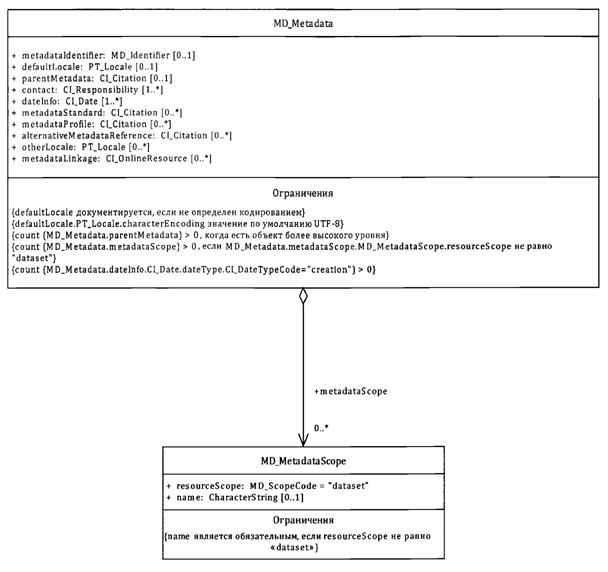
6.5.2 Информация о метаданных (MD_Metadata)
6.5.2.1 Общие положения
Пакет MD_Metadata определяет схему для описания полных метаданных о ресурсе и метаданных о самих метаданных. Словарь данных для его диаграммы (см. рисунок 4) приведен в таблице В.2 приложения В.
6.5.2.2 Схема метаданных
Полные метаданные представляются посредством MD_Metadata и совокупностью дополнительных 12 классов метаданных, как указано на рисунке 4. Класс DQ_DataQuality определен в ГОСТ Р 57773.

Рисунок 4 - Классы схемы метаданных
6.5.2.3 Метаданные о метаданных
Класс MD_Metadata содержит атрибуты, предоставляющие информацию о метаданных, как указано на рисунке 5. Словарь данных для этой диаграммы приведен в таблице В.2 приложения В.

Рисунок 5 - Метаданные на классы метаданных
6.5.3 Идентификационная информация (MD_Identification)
6.5.3.1 Общие положения
Идентификационная информация обеспечивает предоставление информации для того, чтобы однозначно идентифицировать ресурс. Пакет MD_Identification может быть определен как MD_DataIdentification или SV_ServiceIdentification и является совокупностью семи классов метаданных, которые помогают в идентификации ресурса. Полный пакет указан на рисунке 6. Словарь данных для этой диаграммы приведен в таблице В.3 приложения В.
6.5.3.2 Классы идентификационной информации

Рисунок 6 - Классы идентификационной информации
6.5.3.3 Списки кодов идентификационной информации
Идентификационный пакет использует списки кодов, указанные на рисунке 7. Словарь данных для этих списков кодов приведен в таблице В.3 приложения В.

Рисунок 7 - Списки кодов для идентификационной информации 1)
──────────────────────────────
1) Перевод терминов из списков кодов и перечислений, указанных на рисунках, приведен в таблицах раздела В.3 приложения В и в приложении ДА.
──────────────────────────────
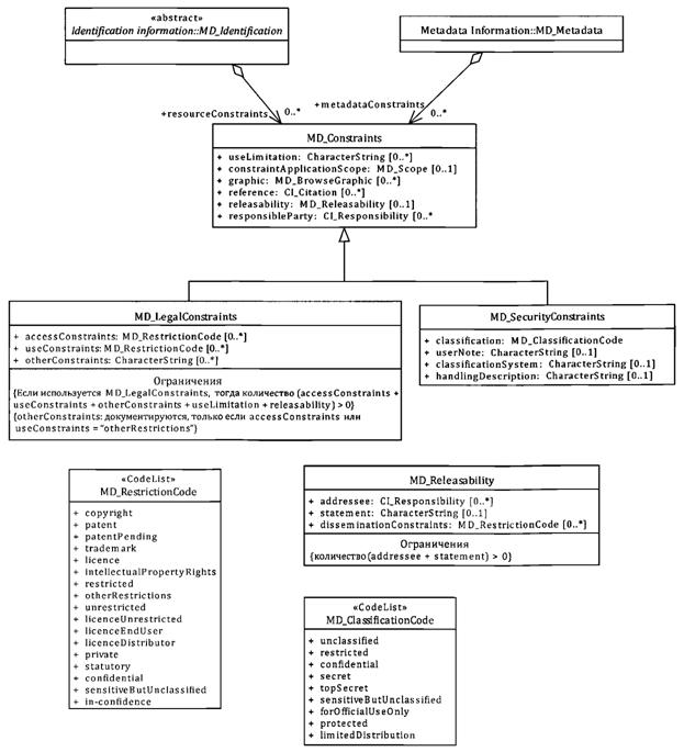
6.5.4 Информация об ограничениях (MD_Constraints)
Этот пакет поддерживает предоставление метаданных о правовых ограничениях и ограничениях, связанных с безопасностью, размещенных в ресурсах и метаданных о ресурсах. Он состоит из MD_Constraints, который также может быть определен как MD_LegalConstraints (правовые ограничения) и/или MD_SecurityConstraints (ограничения по безопасности). Полный пакет приведен на рисунке 8. Словарь данных для этой диаграммы приведен в таблице В.4 приложения В.

Рисунок 8 - Классы информации об ограничениях
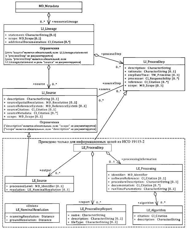
6.5.5 Информация о происхождении (LI_Lineage)
Этот пакет поддерживает предоставление метаданных об источниках и производственных процессах, используемых в производстве ресурса. LI_Lineage - это совокупность двух классов LI_Source (источник), LI_ProcessStep (этапы обработки). Полный пакет указан на рисунке 9. Классы с суффиксом "LE" определены в ГОСТ Р 57656 и показаны для справки, чтобы обеспечить полное представление о модели происхождения. Словарь данных для этой диаграммы приведен в таблице В.5 приложения В.

Рисунок 9 - Классы информации о происхождении
6.5.6 Информация по ведению данных (MD_MaintenanceInformation)
Этот пакет поддерживает предоставление метаданных, связанных с областью применения и периодичностью обновления ресурса или метаданных о ресурсе в отдельном классе MD_MaintenanceInformation. Полный пакет указан на рисунке 10. Словарь данных для этой диаграммы приведен в таблице В.6 приложения В.

Рисунок 10 - Классы информации по ведению данных
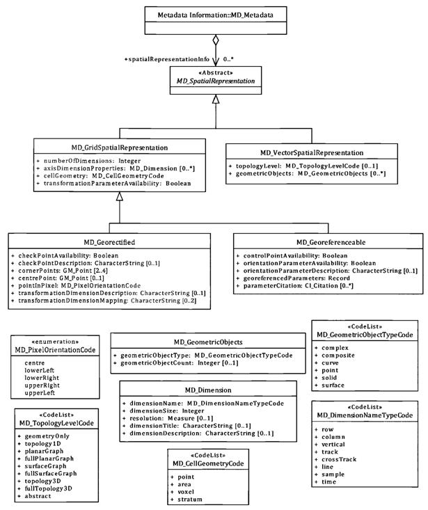
6.5.7 Информация о форме пространственного представления (MD_SpatialRepresentation)
Этот пакет поддерживает предоставление метаданных, идентифицирующих пространственные примитивы, используемые ресурсом, и механизмы, используемые для моделирования реальных явлений мира в цифровой информационной системе. Он состоит из MD_SpatialRepresentation, который может быть определен либо как MD_VectorSpatialRepresentation (векторное представление), либо как MD_GridSpatialRepresentation (матричное представление). MD_GridSpatialRepresentation далее может быть определен как MD_Georectified (геотрансформированный) или MD_Georeferencable (геопривязанный). Полный пакет указан на рисунке 11. Словарь данных для этой диаграммы приведен в таблице В.7 приложения В.

Рисунок 11 - Информация по пространственному представлению
6.5.8 Системы отсчета (MD_ReferenceSystem)
Этот пакет поддерживает метаданные, идентифицирующие пространственную(ые), временную(ые) и параметрическую(ие) системы отсчета, используемые ресурсом в одном классе MD_ReferenceSystem. Полный пакет указан на рисунке 12. Словарь данных для этой диаграммы приведен в таблице В.8 приложения В.

Рисунок 12 - Классы информации о системах отсчета
6.5.9 Информация о содержании (MD_ContentInformation)
Этот пакет поддерживает предоставление метаданных, идентифицирующих содержание ресурса следующим образом: путем ссылок на каталог объектов, используемый для определения содержания (MD_FeatureCatalogueDescription); включения каталога объектов, представленного в [5], или описания содержания ресурса покрытия (MD_CoverageDescription), который также может быть указан как MD_ImageDescription. Полный пакет указан на рисунке 13. Словарь данных для этой диаграммы приведен в таблице В.9 приложения В.

Рисунок 13 - Классы информации о содержании
6.5.10 Информация о каталоге графических отображений (MD_PortrayalCatalogueReference)
Этот пакет поддерживает предоставление метаданных, идентифицирующих используемый каталог графических отображений. Каталог отображений описывает, как ресурс может быть представлен с целью улучшения восприятия человеком. Полный пакет показан на рисунке 14. Словарь данных для этой диаграммы приведен в таблице В.10 приложения В.

Рисунок 14 - Классы информации о каталоге графических отображений
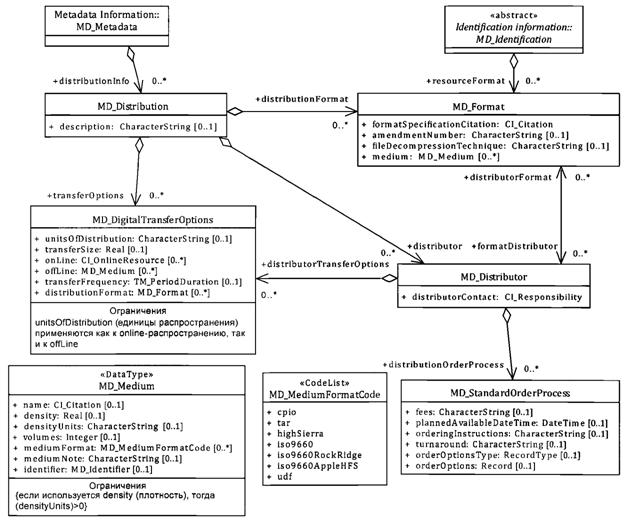
6.5.11 Информация о распространении (MD_Distribution)
Этот пакет поддерживает предоставление метаданных о распространении и вариантах получения ресурса. MD_Distribution - это совокупность трех дополнительных классов. Полный пакет указан на рисунке 15. Словарь данных для этой диаграммы приведен в таблице В.11 приложения В.

Рисунок 15 - Классы информации о распространении
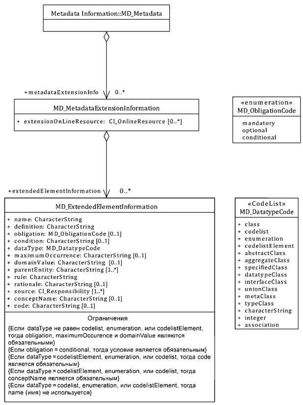
6.5.12 Информация о расширении метаданных (MD_MetadataExtensionInformation)
Этот пакет поддерживает предоставление информации об установленных пользователем расширениях метаданных. MD_MetadataExtensionInformation - это агрегат еще одного класса. Полный пакет указан на рисунке 16. Словарь данных для этой диаграммы приведен в таблице В.12 приложения В.

Рисунок 16 - Классы Информации о расширении метаданных
6.5.13 Информация о прикладной схеме (MD_ApplicationSchemaInformation)
Этот пакет поддерживает предоставление метаданных, описывающих прикладную схему, используемую для определения и выражения структуры ресурса. Прикладная схема - это модель и/или словарь данных, который представляет ресурс. MD_ApplicationSchemaInformation указан на рисунке 17. Словарь данных для этой диаграммы приведен в таблице В.13 приложения В.

Рисунок 17 - Класс информации о прикладной схеме
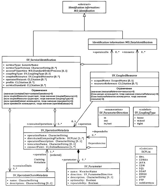
6.5.14 Информация о метаданных на сервисы
Этот пакет поддерживает предоставление метаданных на сервисы. Структура метаданных на сервисы включает в себя три основных класса: раздел основные метаданные на сервисы (SV_ServiceIdentification), который обеспечивает общее описание функциональных возможностей, предоставляемых сервисом, и два раздела, описывающие операции (SV_OperationMetadata) и данные (MD_DataIdentification), доступные от конкретного сервиса.
SV_ServiceIdentification имеет отношения агрегации с множественными экземплярами SV_OperationMetadata. Хотя известно, что структура сервиса может быть более сложной, чем эта агрегация, нет необходимости в указании дополнительных деталей сервисно-агрегированных сервисов в описании метаданных на сервисы.
Экземпляр сервиса может быть либо тесно связан с набором данных, либо слабо связан (то есть не ассоциирован с конкретными экземплярами набора данных), либо это может быть смешанная связь:
- в случае тесной связи метаданные на сервисы должны описывать как сервис, так и пространственный набор данных. Допустимые значения для описания операций должны иметь ограничения на значения, определенные наборами данных, связанными с сервисом;
- слабо связанные сервисы могут иметь ассоциации с типами данных посредством описания типа сервиса (SV_ServiceIdentification.serviceType). Для слабо связанного сервиса нет необходимости представления метаданных набора данных в метаданных на сервис (то есть operatedDataset: CI_Citation или operatesOn: MD_DataIdentification необязательны);
- отдельный экземпляр сервиса может быть ассоциирован с обоими видами ассоциированных данных, тесно или слабо связанных. Это смешанный случай. Тип указывается из списка кодов SV_CouplingType, который включает в себя коды: тесный, слабый, смешанный.
Класс SV_CoupledResource позволяет описывать связь между операцией и данными, на которых она базируется. Этот класс требует, что данная операция, ресурс и scopedName должны ссылаться соответственно на существующую операцию (экземпляр SV_OperationMetadata), метаданные ресурса (экземпляр MD_DataIdentification или CI_Citation) и scopedName, обеспечивающий имя данных в контексте операции. Полный пакет метаданных на сервисы указан на рисунке 18. Словарь данных для этой диаграммы приведен в таблице В.14 приложения В.

Рисунок 18 - Классы информации о метаданных на сервисы
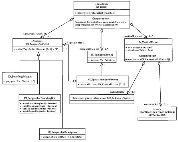
6.6.1 Информация о пространственно-временной протяженности (EX_Extent)
Тип данных в указанном пакете - это агрегат элементов метаданных, который описывает пространственную и временную протяженность ресурсов, объектов, событий или явлений. Класс EX_Extent содержит информацию о пространственном (EX_GeographicExtent), временном (EX_TemporalExtent) и вертикальном (EX_VerticalExtent) протяжении объекта. EX_GeographicExtent может иметь подклассы, такие как EX_BoundingPolygon, EX_GeographicBoundingBox и EX_GeographicDescription. Объединенная пространственная и временная протяженность (EX_SpatialTemporalExtent) является агрегатом; EX_GeographicExtent. EX_SpatialTemporaExtent - подклассом EX_TemporalExtent. Полный пакет приведен на рисунке 19.
Класс EX_Extent имеет три необязательные роли, названные "geographicElement", "temporalElement" и "verticalElement" и элемент под названием "описание". По крайней мере один из четырех должен быть использован. Словарь данных для этой диаграммы приведен в таблице В.15 приложения В.

Рисунок 19 - Классы информации о пространственно-временной протяженности
6.6.2 Классы информации о ссылках, ответственности и субъектах (CI_Citation, CI_Responsibility и CI_Party)
Этот пакет обеспечивает стандартизованный метод ссылки на ресурс, а также информацию о субъекте, ответственном за ресурс. Для ссылок используют CI_Citation, для ответственного субъекта - CI_Responsibility. CI_Responsibility может использоваться без CI_Citation. CI_Responsibility - это совокупность одного или более субъектов (CI_Party). CI_Party может быть определен как CI_Individual и/или CI_Organisation. Полный пакет указан на рисунке 20. Словарь данных для этой диаграммы приведен в таблице В.16 приложения В.

Рисунок 20 - Классы информации о ссылках и ответственном субъекте
6.6.3 Информация о ссылках, ответственности, субъекте (CI_Citation, CI_Responsibility, CI_Party) и списки кодов
Классы и списки кодов, используемые в Citation и информации об ответственном субъекте, указаны на рисунке 21. Словарь данных для этой диаграммы приведен в таблице В.16 приложения В.

Рисунок 21 - Список кодов для информации о ссылках и ответственном субъекте
6.6.4 Общеиспользуемые классы
Этот пакет содержит классы, которые широко используются в других пакетах настоящего стандарта. Он обеспечивает MD_Identifier, URI, MD_Scope, MD_BrowseGraphic и связанные классы. Пакет указан на рисунке 22. Словарь данных для этой диаграммы приведен в таблице В.17 приложения В.

Рисунок 22 - Общеиспользуемые классы
6.7.1 Элементы метаданных в виде свободного текста
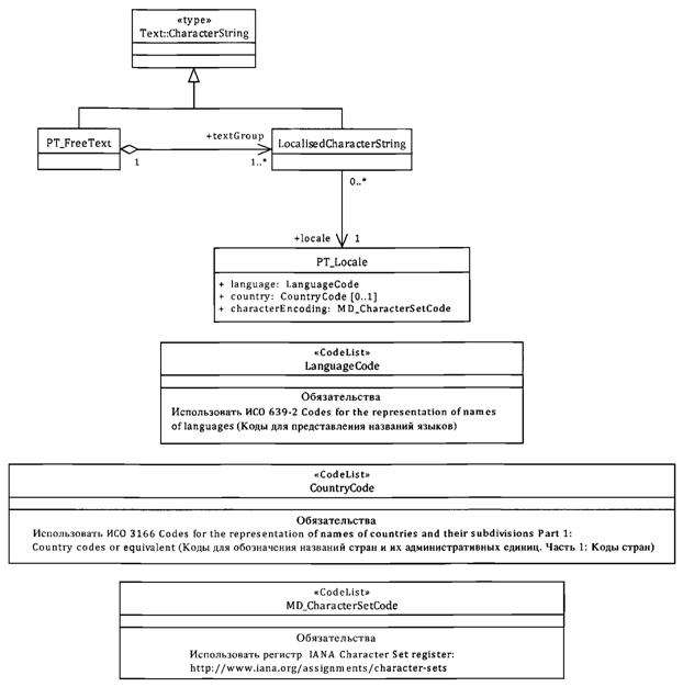
В настоящем стандарте элемент свободного текста может включать в себя множественные экземпляры информации на разных языках. Там, где язык отличается от языка, определенного для всего набора данных, он может быть идентифицирован вместе с необязательным атрибутом, который определяет вариант языка, используемого в конкретной стране, и набор символов, используемых, когда они отличаются от значения по умолчанию для всего набора данных. При необходимости в настоящем стандарте, где указан "free text" в качестве домена, может использоваться класс PT_FreeText. Национальная и культурная среда (локаль) (обозначается как PT_Locale) - это комбинация языка, иногда страны, и символьной кодировки (то есть набора символов), выраженная локализованными строками символов. Экземпляр Free text, следовательно, есть CharacterString (с его значением, выраженным в языке по умолчанию и наборе символов, которые могут быть определены в экземпляре MD_Metadata). В приложении D представлен многоязычный пример. Схема PT_Locale указана на рисунке 23. Словарь данных для этой диаграммы приведен в таблице В.18.2 приложения В.

Рисунок 23 - Схема PT_Locale
6.7.2 Управление локализованными строками
Экземпляр свободного текста состоит из строк символов по умолчанию и их переводов в разные локали посредством использования локализованных строк. Эта конструкция предполагает распределение локализованных строк по всему многоязычному набору метаданных. Однако более общий способ управления многоязычными наборами информации состоит в группировании локализованных строк по их локалям. Чтобы упростить управление локализованными строками, настоящий стандарт описывает концепцию контейнера локали (идентифицированный как PT_LocaleContainer). Контейнер локали агрегирует набор локализованных строк, связанных с данной локалью (атрибут локали PT_LocaleContainer). Между контейнером локали и набором метаданных отсутствует прямая связь, за исключением того, что контейнер локали может агрегировать локализованные строки набора метаданных.
Эта концепция контейнера перевода является особенно полезной с точки зрения XML-реализации серии стандартов ИСО 19115, но она применима к любой другой реализации. Действительно, XML-файл может поддерживать только данные, выраженные в одном наборе символов, который обычно объявлен в заголовке файла XML. Хранение всех локализованных строк в одном файле XML ограничило бы использование одного набора символов, такого как UTF-8. Во избежание этого:
- класс LocalisedCharacterString реализован специально так, чтобы позволить ссылку на себя из свойства PT_FreeText.textGroup;
- класс PT_LocaleContainer является рекомендованным корневым элементом для установки экземпляра класса в специализированный XML-файл.
Локализованная строка, связанная с данной локалью, может храниться в соответствующем контейнере локали (то есть XML-файле), и на нее можно ссылаться из экземпляров свойств PT_FreeText.textGroup. Контейнер перевода указан на рисунке 24. Словарь данных для этой диаграммы приведен в таблице В.2 приложения В.

Рисунок 24 - Расширения и профили метаданных контейнера перевода
Приложение С предоставляет руководство по расширению метаданных и правила создания профилей для лучшего удовлетворения специальных нужд пользователей.
В приложении D приведен пример использования настоящего стандарта для пространственного набора данных, а также пример расширенных элементов метаданных, которые могли быть разработаны определенным информационным сообществом.
В приложении Е представлен обзор методов и идей для реализации и управления метаданными для целей поиска и извлечения, обмена метаданными и презентации.
В приложении F приведен список элементов метаданных, которые облегчают обнаружение геопространственных ресурсов.
Приложение А
(обязательное)
А.1 Комплекс проверок
Метаданные, предоставляемые в соответствии с разделом 6 и приложением В, должны удовлетворять требованиям, указанным в этом комплексе проверок. Этот комплекс проверок применяется к любому профилю, полученному на основе настоящего стандарта. Пользовательские метаданные должны быть определены и представлены, как указано в приложении С, и удовлетворять требованиям, перечисленным в пункте А.3 приложения А.
А.2 Комплекс проверок на метаданные
А.2.1 Идентификатор проверки: проверка на полноту
Данная проверка определяет:
а) цель проверки: следует убедиться в соответствии, оценив включение всех пакетов метаданных, классов метаданных и элементов метаданных, для которых указан признак обязательности - "обязательный" или "обязательный при определенных условиях".
Примечание - Многие элементы, обозначенные как обязательные, содержатся в необязательных классах. Эти элементы становятся обязательными только тогда, когда используется содержащий их класс;
б) метод проверки: необходимо проверить, что представлены все метаданные, определенные как обязательные в разделе 6 и приложении В, а также все элементы метаданных, определенные как условные в разделе 6 и приложении В, если применяются условия, установленные в настоящем стандарте;
в) ссылку: раздел 6 и приложение В;
г) тип проверки: предварительная.
Примечание - Проверки в А.2.2 и А.2.5, А.3 и А.4 приложения А проводятся в отношении элементов со всеми признаками обязательности: обязательный, условный и необязательный.
А.2.2 Идентификатор проверки: проверка на максимальное вхождение
Данная проверка определяет:
а) цель проверки: следует убедиться в том, что каждый элемент метаданных встречается не чаще, чем указано в настоящем стандарте;
б) метод проверки: необходимо проверить содержание набора метаданных на количество появлений каждого пакета метаданных, класса метаданных и элемента метаданных, сравнив его с атрибутом "Максимальное вхождение", указанным в разделе 6 и приложении В;
в) ссылку: раздел 6 и приложение В;
г) тип проверки: предварительная.
А.2.3 Идентификатор проверки: исследование типа данных
Данная проверка определяет:
а) цель проверки: следует убедиться в том, что каждый элемент в содержании набора метаданных использует указанный тип данных;
б) метод проверки: необходимо проверить значение каждого элемента метаданных на соответствие его типа данных установленному типу данных;
в) ссылку: раздел 6 и приложение В;
г) тип проверки: предварительная.
А.2.4 Идентификатор проверки: проверка домена
Данная проверка определяет:
а) цель проверки: следует убедиться в том, что каждый элемент метаданных в наборе метаданных объекта находится в пределах указанного домена;
б) метод проверки: необходимо проверить значение каждого элемента метаданных для того, чтобы гарантировать, что они находятся в пределах указанного домена;
в) ссылку: раздел 6 и приложение В;
г) тип проверки: предварительная.
А.2.5 Идентификатор проверки: проверка схемы
Данная проверка определяет:
а) цель проверки: следует убедиться в том, что содержание набора метаданных соответствует схеме, указанной в настоящем стандарте;
б) метод проверки: необходимо проверить каждый элемент метаданных и убедиться, что он содержится в указанном классе метаданных;
в) ссылку: раздел 6 и приложение В;
г) тип проверки: предварительная.
А.3 Комплекс проверок на установленное пользователем расширение метаданных
А.3.1 Идентификатор проверки: проверка на уникальность
Данная проверка определяет:
а) цель проверки: следует убедиться в том, что каждый определенный пользователем пакет метаданных, класс метаданных и элемент метаданных является уникальным и не определен в настоящем стандарте;
б) метод проверки: необходимо проверить каждый определенный пользователем пакет метаданных, класс метаданных и элемент метаданных для того, чтобы убедиться, что он является уникальным и ранее не использовался;
в) ссылку: раздел 6 и приложение В;
г) тип проверки: предварительная.
А.3.2 Идентификатор проверки: проверка на определения
Данная проверка определяет:
а) цель проверки: следует убедиться в том, что каждый определенный пользователем пакет метаданных, класс метаданных и элемент метаданных в соответствии с настоящим стандартом;
б) метод проверки: необходимо проверить каждый определенный пользователем пакет метаданных, класс метаданных и элемент метаданных, чтобы убедиться, что всем атрибутам даны определения;
в) ссылку: пункт С.3 приложения С;
г) тип проверки: предварительная.
А.3.3 Идентификатор проверки: стандартная проверка на метаданные
Данная проверка определяет:
а) цель проверки: следует убедиться в том, что определенные пользователем метаданные в пределах набора метаданных соответствуют таким же требованиям теста, как и для метаданных настоящего стандарта;
б) метод проверки: необходимо проверить все определенные пользователем метаданные в наборе метаданных объекта на соответствие разделу А.2;
в) ссылку: подраздел 2.3;
г) тип проверки: предварительная.
А.4 Профили метаданных. Идентификатор проверки: профили метаданных
Данная проверка определяет:
а) цель проверки: следует убедиться в том, что профиль соответствует правилам, указанным в настоящем стандарте;
б) метод проверки: необходимо выполнить проверки, указанные в разделах А.2 и А.3;
в) ссылку: подраздел 2.2;
г) тип проверки: предварительная.
Приложение В
(обязательное)
В.1 Обзор словаря данных
В.1.1 Введение
Этот словарь данных описывает характеристики метаданных, определенные в разделах 6.2-6.7. Словарь организован иерархически, чтобы установить отношения и структуру информации. Словарь разделен на части, эквивалентные диаграммам пакетов UML-модели. Названия таблиц расширены, чтобы отразить спецификации класса в пределах соответствующей диаграммы. Каждая диаграмма модели из разделов 6.2, 6.5-6.7 имеет набор таблиц в словаре данных. Каждый класс UML-модели, равно как и его подкласс, соответствует таблице этого словаря данных. Классы и элементы метаданных в словаре данных определяются шестью атрибутами (эти атрибуты приведены в В.1.2-В.1.7).
В.1.2 Имя/имя роли
Имя роли - это условное обозначение, присвоенное классу метаданных или элементу метаданных. Имена классов метаданных начинаются с прописной буквы. В имени класса метаданных пробелы не используются. Вместо этого несколько слов объединяются, при этом каждое новое подслово начинается с заглавной буквы (например, XnnnYmmm). Имена классов метаданных являются уникальными в пределах всего словаря данных настоящего стандарта (классы метаданных выделены в таблицах полужирным шрифтом). Имена элементов метаданных уникальны в пределах класса метаданных, но не всего словаря данных настоящего стандарта. Имена элементов метаданных являются уникальными в пределах приложения благодаря сочетанию имен класса метаданных и элемента метаданных (например, MD_Metadata.characterSet). Ролевые имена используются для идентификации ассоциаций абстрактной модели метаданных и предваряются Role name для их отличия от других элементов метаданных.
В.1.3 Определение
Определение - это описание класса/элемента метаданных.
В.1.4 Признак обязательности
В.1.4.1 Общие положения
Это дескриптор, указывающий, всегда ли класс метаданных или элемент метаданных должны быть задокументированы в метаданных (то есть содержать определенное значение) или только иногда. Этот дескриптор может иметь следующие значения: "О" (обязательный), "У" (условный) или "Н" (необязательный).
В.1.4.2 Обязательный (О)
Признак "О" означает, что класс метаданных или элемент метаданных обязательно должны быть задокументированы.
В.1.4.3 Условный (У)
Признак "У" задает условие, при котором по крайней мере один класс метаданных или элемент метаданных является обязательным. Значение "условный" используется в одном из трех случаев:
- предоставление выбора между двумя или более вариантами. По крайней мере один вариант является обязательным и должен быть задокументирован;
- документирование класса метаданных или элемента метаданных, если другой элемент был задокументирован;
- документирование элемента метаданных, если конкретное значение для другого элемента метаданных было задокументировано. Для облегчения понимания конкретное значение используется в виде простого текста (например, в таблице В.2 строка 17 "У/не определен способ кодирования и UFT-8 не используется?"). Если ответ на условие утвердительный, то класс метаданных или элемент метаданных становится обязательным.
В.1.4.4 Необязательный (Н)
Признак "Н" обозначает класс метаданных или элемент метаданных, который является необязательным и может как присутствовать, так и отсутствовать. В настоящем стандарте для обеспечения интероперабельности между пользователями пространственных данных и производителями определены необязательные классы метаданных и необязательные элементы метаданных. Если необязательный класс не используется, то элементы, содержащиеся в этом классе (включая обязательные элементы), тоже не применяются.
Примечание - Необязательные классы могут иметь обязательные элементы; эти элементы становятся обязательными, только если необязательный класс используется.
В.1.5 Максимум вхождений
Признак максимума вхождений определяет максимальное количество экземпляров, которое может иметь класс метаданных или элемент метаданных. Единичное вхождение показано как "1"; повторяющееся без ограничений обозначено "N". Допускается фиксированное число вхождений больше одного, которое обозначается соответствующим числом (то есть "2", "3" ... и т.д.).
В.1.6 Тип данных
Тип данных определяет множество различных значений для представления элементов метаданных, например, integer, real, string, DateTime и Boolean.
В.1.7 Домен
Для класса домен указывает число строк, охватываемых этим классом.
Для элемента метаданных домен определяет допустимые значения. Для содержимого поля с произвольным текстом может использоваться неограниченная текстовая информация на одном или нескольких языках либо "неустановленный домен", который может быть любым набором алфавитно-цифровых символов.
|
N |
Имя/ролевое имя |
Определение |
Признак обязательности |
Максимум вхождений (MB) |
Тип данных |
Домен |
|
1 |
DS_Resource |
Идентифицируемый ресурс или средства, которые соответствуют требованиям |
Признак обязательности ссылочного объекта |
MB ссылочного объекта |
Class < |
Строки 2-3 |
|
2 |
Role name: has |
Ресурс имеет связанные метаданные |
О |
N |
Association |
MD_Metadata (см. таблицу В.2) |
|
3 |
Role name: partOf |
Ресурс является компонентом ресурса агрегата |
Н |
N |
Association |
DS_Aggregate (см. таблицу В.1) |
|
4 |
DS_DataSet |
Идентифицируемый набор данных |
Признак обязательности ссылочного объекта |
MB ссылочного объекта |
Specified Class (DS_Resource) |
Строки 2-3 |
|
5 |
SV_Service |
Возможность, которую сущность провайдера сервиса предоставляет сущности пользователя сервиса посредством наборов интерфейсов, которые определяют поведение |
Признак обязательности ссылочного объекта |
MB ссылочного объекта |
Specified Class (DS_Resource) |
Строки 2-3 |
|
6 |
DS_Aggregate |
Совокупность ресурсов |
Признак обязательности ссылочного объекта |
MB ссылочного объекта |
Specified Class (DS_Resource) < |
Строки 2-3 |
|
7 |
Role name: composedOf |
Агрегат состоит из нескольких ресурсов |
О |
N |
Association |
DS_Resource (см. таблицу В.1) |
|
8 |
DS_OtherAggregate |
Совокупность ресурсов, связанных посредством неустановленных способов |
Признак обязательности ссылочного объекта |
MB ссылочного объекта |
Specified Class (DS_Aggregate) |
Строки 2-3 и 7 |
|
9 |
DS_StereoMate |
Совокупность наборов изображений, покрывающих один и тот же объект с различных перспектив, обеспечивающих стереоэффект |
Признак обязательности ссылочного объекта |
MB ссылочного объекта |
Specified Class (DS_Other Aggregate) |
Строки 2-3 и 7 |
|
10 |
DS_Initiative |
Совокупность ассоциированных ресурсов, связанных их участием в общей инициативе |
Признак обязательности ссылочного объекта |
MB ссылочного объекта |
Specified Class (DS_Aggregate) |
Строки 2-3 и 7 |
|
11 |
DS_Series |
Совокупность ресурсов, связанных общим наследием, привязывающим к общей спецификации |
Признак обязательности ссылочного объекта |
MB ссылочного объекта |
Specified Class (DS_Aggregate) |
Строки 2-3 и 7 |
|
12 |
DS_Platform |
Совокупность связанных ресурсов, созданных с одной и той же платформы датчика |
Признак обязательности ссылочного объекта |
MB ссылочного объекта |
Specified Class (DS_Series) |
Строки 2-3 и 7 |
|
13 |
DS_Sensor |
Совокупность связанных ресурсов, созданных одним и тем же сенсором |
Признак обязательности ссылочного объекта |
MB ссылочного объекта |
Specified Class (DS_Series) |
Строки 2-3 и 7 |
|
14 |
DS_ProductionSeries |
Совокупность связанных ресурсов, созданных по одной и той же спецификации |
Признак обязательности ссылочного объекта |
MB ссылочного объекта |
Specified Class (DS_Series) |
Строки 2-3 и 7 |
|
Примечание - UML-модель для этой таблицы показана на рисунке 1. | ||||||
|
N |
Имя/ролевое имя |
Определение |
Признак обязательности |
Максимум вхождений (MB) |
Тип данных |
Домен |
|
15 |
MD_Metadata |
Корневая сущность, которая определяет метаданные о ресурсе или ресурсах |
О |
Используется MB ссылочного объекта, если ссылается из DS_Resource |
Class |
Строки 16-38 |
|
16 |
metadataIdentifier |
Уникальный идентификатор для этой записи метаданных |
Н |
1 |
Class |
MD_Identifier (см. таблицу В.17.2) |
|
17 |
defaultLocale |
Язык и кодировка, использованные для документирования метаданных |
У/не определено кодированием и UTF-8 не используется? |
1 |
Class |
PT_Locale (см. таблицу В.18.2) |
|
18 |
parentMetadata |
Идентификация записи родительских метаданных |
У/если имеется объект более высокого уровня |
1 |
Class |
CI_Citation (см. таблицу В.16) |
|
19 |
contact |
Сторона, ответственная за информацию о метаданных |
О |
N |
Class |
CI_Responsibility (см. таблицу В.16.1) |
|
20 |
dateInfo |
Дата(ы), ассоциированная(ые) с метаданными. Примечание - Должна быть представлена дата создания данных. Другие также могут быть представлены |
О |
N |
Class |
CI_Date (см. таблицу В.16.5) |
|
21 |
metadataStandard |
Ссылка на стандарт, которому соответствуют метаданные. Примечание - Ссылки на стандарт метаданных должны включать идентификатор |
Н |
N |
Class |
CI_Citation (см. таблицу В.16) |
|
22 |
metadataProfile |
Ссылка на профиль(и) стандарта метаданных, которому(ым) соответствуют метаданные. Примечание - Ссылка на профиль(и) стандарта метаданных должна включать идентификатор |
Н |
N |
Class |
CI_Citation (см. таблицу В.16) |
|
23 |
alternative MetadataReference |
Ссылка на альтернативные метаданные, например Дублинское ядро, FGDC, или на метаданные того же ресурса, но не в стандарте ИСО |
Н |
N |
Class |
CI_Citation (см. таблицу В.16) |
|
24 |
otherLocale |
Обеспечивают информацию об альтернативно используемых локализованных символьных строках |
Н |
N |
Class |
PT_Locale (см. таблицу В.18.2) |
|
25 |
metadataLinkage |
Адрес в Интернете, где находятся метаданные |
Н |
N |
Class |
CI_OnlineResource (см. таблицу В.16.6) |
|
26 |
Role name: spatialRepresentationInfo |
Цифровое представление пространственной информации в ресурсе |
Н |
N |
Association |
MD_SpatialRepresentation < (см. таблицу В.7) |
|
27 |
Role name: referenceSystemInfo |
Описание пространственных и временных систем координат, используемых в ресурсе |
Н |
N |
Association |
MD_ReferenceSystem (см. таблицу В.8) |
|
28 |
Role name: metadata ExtensionInfo |
Информация, описывающая расширения метаданных |
Н |
N |
Association |
MD_MetadataExtensionInformation (см. таблицу В.12) |
|
29 |
Role name: identificationInfo |
Базовая информация о ресурсе(ах), к которому(ым) относятся метаданные |
О |
N |
Association |
MD_Identification < (см. таблицу B.3) Примечание - Следует соблюдать осторожность в отношении использования нескольких экземпляров MD_Identification (см. приложение Е) |
|
30 |
Role name: contentInfo |
Информация о характеристиках объектов и покрытий |
Н |
N |
Association |
MD_ContentInformation < (см. таблицу В.9) |
|
31 |
Role name: distributionInfo |
Информация о дистрибьюторе и вариантах получения ресурса(ов) |
Н |
N |
Association |
MD_Distribution (см. таблицу В.11) |
|
32 |
Role name: dataQualityInfo |
Общая оценка качества ресурса |
Н |
N |
Association |
DQ_DataQuality (ГОСТ Р 57773) |
|
33 |
Role name: portrayalCatalogueInfo |
Информация о каталоге правил, определяющих графическое отображение ресурса(ов) |
Н |
N |
Association |
MD_PortrayalCatalogueReference (см. таблицу В.10) |
|
34 |
Role name: metadataConstraints |
Ограничение на доступ и использование метаданных |
Н |
N |
Association |
MD_Constraints (см. таблицу В.4) |
|
35 |
Role name: applicationSchemaInfo |
Информация о концептуальной схеме ресурса |
Н |
N |
Association |
MD_ApplicationSchemaInformation (см. таблицу В.13) |
|
36 |
Role name: metadataMaintenance |
Информация о частоте обновления метаданных и области применения этих обновлений |
Н |
1 |
Association |
MD_MaintenanceInformation (см. таблицу В.6) |
|
37 |
Role name: resourceLineage |
Информация о происхождении, источнике и производственных процессах применительно к ресурсу |
Н |
N |
Association |
LI_Lineage (см. таблицу В.5) |
|
38 |
Role name: metadataScope |
Область применения/тип ресурса, к которому относятся метаданные |
У/метаданные о ресурсе другого типа и не о наборе данных? |
N |
Association |
МD_MetadataScope (см. таблицу В.2.1) |
|
Примечание - UML-модель для этой таблицы показана на рисунках 4 и 5. | ||||||
|
N |
Имя/ролевое имя |
Определение |
Признак обязательности |
Максимум вхождений (MB) |
Тип данных |
Домен |
|
39 |
MD_MetadataScope |
Информация, касающаяся области применения ресурса |
Наследует признак ссылочного объекта |
Используется MB ссылочного объекта |
Class |
Строки 40-41 |
|
40 |
resourceScope |
Код для области применения |
О По умолчанию = "dataset" |
1 |
Class |
MD_ScopeCode < |
|
41 |
name |
Описание области применения |
Н |
1 |
CharacterString |
Free text |
|
Примечание - UML-модель для этой таблицы показана на рисунках 4 и 5. | ||||||
|
N |
Имя/ролевое имя |
Определение |
Признак обязательности |
Максимум вхождений (MB) |
Тип данных |
Домен |
|
42 |
MD_Identification |
Базовая информация, необходимая для уникальной идентификации ресурса или ресурсов |
Используется признак обязательности ссылочного объекта |
Используется MB ссылочного объекта |
Aggregated Class (MD_Metadata) < |
Строки 43-62 Примечание - Внимание! Требуется при использовании множества экземпляров этого класса (см. приложение Е) |
|
43 |
citation |
Ссылка на ресурс |
О |
1 |
Class |
CI_Citation (см. таблицу В.16) |
|
44 |
abstract |
Краткая аннотация ресурса |
О |
1 |
CharacterString |
Free text |
|
45 |
purpose |
Краткое описание намерений, с которыми ресурс был разработан |
Н |
1 |
CharacterString |
Free text |
|
46 |
credit |
Признание тем, кто внес вклад в создание ресурса |
Н |
N |
CharacterString |
Free text |
|
47 |
status |
Статус ресурса |
Н |
N |
Class |
MD_ProgressCode < |
|
48 |
pointOfContact |
Идентификация и средства коммуникации с людьми и организациями, связанными с ресурсом |
Н |
N |
Class |
CI_Responsibility (см. таблицу B.16.1) |
|
49 |
spatialRepresentationType |
Метод, использованный для пространственного представления пространственных данных |
Н |
N |
Class |
MD_SpatialRepresentationTypeCode < |
|
50 |
spatialResolution |
Фактор, который обеспечивает общее понимание плотности пространственных данных в ресурсе или описывает диапазон разрешений, в которых ресурс может быть использован. Примечание - Этот элемент должен быть повторен при описании верхнего и нижнего значения диапазона |
Н |
N |
Class |
MD_Resolution < (см. таблицу В.3.4) |
|
51 |
temporalResolution |
Наименьший период времени, выделяемый в ресурсе |
О |
N |
Class |
TM_Duration (см. В.2.4) |
|
52 |
topicCategory |
Основная тема ресурса |
У/metadataScope/resourceScope = "dataset" или "series"? |
N |
Class |
MD_TopicCategoryCode < |
|
53 |
extent |
Пространственная и временная протяженность ресурса |
У/metadataScope/resourceScope равен "dataset"? Если "да", то требуется или extent.geographicElement.EX_GeographicBoundingBox или extent.geographicElement.EX_GeographicDescription |
N |
Class |
EX_Extent (см. таблицу В.15) |
|
54 |
additionalDocumentation |
Другая документация, связанная с ресурсом. Пример - Связанные статьи, публикации, руководства, словари |
Н |
N |
Class |
CI_Citation (см. таблицу В.16) |
|
55 |
processingLevel |
Код, который идентифицирует уровень обработки, примененный создателями в системе кодирования ресурса. Пример - NOAA уровень 1В |
Н |
1 |
Class |
MD_Identifier < (см. таблицу В.17.2) |
|
56 |
Role name: resourceMaintenance |
Информация о частоте обновления ресурса и области применения этого обновления |
Н |
N |
Association |
MD_MaintenanceInformation (см. таблицу В.6) |
|
57 |
Role name: graphicOverview |
Графическое представление, которое иллюстрирует ресурс (должно включать легенду) |
Н |
N |
Association |
МD_BrowseGraphic (см. таблицу В.17.3) |
|
58 |
Role name: resourceFormat |
Описание формата ресурса |
Н |
N |
Association |
MD_Format (см. таблицу В.11.3) |
|
59 |
Role name: descriptiveKeywords |
Ключевые слова категорий, их типы и ссылки на источник |
Н |
N |
Association |
MD_Keywords (см. таблицу В.3.1) |
|
60 |
Role name: resourceSpecificUsage |
Базовая информация о специфических применениях, для которых ресурс использовался или используется различными пользователями |
Н |
N |
Association |
MD_Usage (см. таблицу В.3.5) |
|
61 |
Role name: resourceConstraints |
Информация об ограничениях, которые применяются к ресурсу |
Н |
N |
Association |
MD_Constraints (см. таблицу В.4) |
|
62 |
Role name: associatedResource |
Информация о связанных ресурсах |
Н |
N |
Association |
MD_AssociatedResource (см. таблицу В.3.6) |
|
63 |
MD_DataIdentification |
Информация, необходимая для идентификации ресурса |
Используется признак обязательности ссылочного объекта |
Используется MB ссылочного объекта |
Specified Class (MD_Identification) |
Строки 43-62 и 64-67 |
|
64 |
defaultLocale |
Язык и набор символов, используемые в ресурсе |
У/язык используется в ресурсе? |
1 |
Class |
PT_Locale |
|
65 |
otherLocale |
Альтернативные языки и наборы символов, используемые в ресурсе |
Н |
N |
Class |
PT_Locale (см. таблицу В.18.2) |
|
66 |
environmentDescription |
Описание ресурса в среде обработки, используемой производителем, включая такие элементы, как программное обеспечение, имя и размер файла |
Н |
1 |
CharacterString |
Free text |
|
67 |
supplementalInformation |
Любая другая описательная информация о ресурсе |
Н |
1 |
CharacterString |
Free text |
|
Примечания 1 UML-модель для этой таблицы приведена на рисунке 6. 2 SV_ServiceIdentification вводится в таблице В.14. | ||||||
|
N |
Имя/ролевое имя |
Определение |
Признак обязательности |
Максимум вхождений (MB) |
Тип данных |
Домен |
|
68 |
MD_Keywords |
Ключевые слова, их типы и источники. Примечание - Если описываемый ресурс является сервисом, то один экземпляр MD_Keyword должен относиться к таксономии сервиса, определенной в [10] |
Используется признак обязательности ссылочного объекта |
Используется MB ссылочного объекта |
Aggregated Class (MD_Identification) |
Строки 69-72 |
|
69 |
keyword |
Общепринятые или формализованные слова и фразы, используемые для описания объекта |
О |
N |
CharacterString |
Free text |
|
70 |
type |
Свойство, использованное для группировки подобных ключевых слов |
Н |
1 |
Class |
MD_KeywordTypeCode < |
|
71 |
thesaurusName |
Имя официально зарегистрированного тезауруса или подобного официального источника ключевых слов |
Н |
1 |
Class |
CI_Citation (см. таблицу В.16) |
|
72 |
Role name: keywordClass |
Ассоциация экземпляра MD_Keywords с MD_KeywordClass для обеспечения определяемой пользователем категоризации групп ключевых слов, которые расширяют или являются ортогональными к стандартизованным KeywordTypeCodes и ассоциированы с онтологией, которая позволяет обработку дополнительных семантических запросов. Примечание - Ссылка на тезаурус определяет коллекцию экземпляров из некоторой онтологии, но не является онтологией. Это может быть перечень мест, который включает реки, горы, страны и города, например, графство Лаконте, река Лаконте и гора Лаконте. Для пользователя при выполнении поиска будет возможно ограничение поиска только реками |
Н |
1 |
Class |
MD_KeywordClass (см. таблицу В.3.2) |
|
Примечание - UML-модель для этой таблицы приведена на рисунке 6. | ||||||
|
N |
Имя/ролевое имя |
Определение |
Признак обязательности |
Максимум вхождений (MB) |
Тип данных |
Домен |
|
73 |
MD_KeywordClass |
Спецификация класса категории ключевых слов словаря, конкретного домена, который ограничен формальной онтологией |
Используется признак обязательности ссылочного объекта |
Используется MB ссылочного объекта |
Aggregated Class (MD_Keywords) |
Строки 74-76 |
|
74 |
className |
Строка символов для маркировки категории ключевого слова на естественном языке |
O |
1 |
CharacterString |
Free text |
|
75 |
conceptIdentifier |
Понятия URI в онтологии, определенные следующим элементом (онтология) и маркированные предыдущим элементом (className) |
Н |
1 |
Class |
URI (см. B.2.9) |
|
76 |
ontology |
Ссылка, связывающая класс ключевого слова с формальным определением области знаний, для использования в семантической обработке. Примечание - Ключевые слова в ассоциированном с MD_Keywords списке ключевых слов должны быть в пределах области применения этой онтологии |
О |
1 |
Class |
CI_Citation (см. таблицу В.16) |
|
Примечание - UML-модель для этой таблицы показана на рисунке 6. | ||||||
|
N |
Имя/ролевое имя |
Определение |
Признак обязательности |
Максимум вхождений (MB) |
Тип данных |
Домен |
|
77 |
MD_Representative Fraction |
Происходит из [3]. Масштаб, где MD_Representative Fraction.denominator = 1/Scale.measure And Scale.targetUnits = Scale.sourceUnits MD_Representative Fraction |
Используется признак ссылочного объекта |
Используется MB ссылочного объекта |
Class < |
Строка 78 |
|
78 |
denominator |
Число под линией в обычной дроби |
О |
1 |
Integer |
Integer > 0 |
|
Примечание - UML-модель для этой таблицы приведена на рисунке 6. | ||||||
|
N |
Имя/ролевое имя |
Определение |
Признак обязательности |
Максимум вхождений (MB) |
Тип данных |
Домен |
|
79 |
MD_Resolution |
Уровень детальности, выраженный в виде масштаба, расстояния или угла |
Используется признак ссылочного объекта |
Используется MB ссылочного объекта |
Class < |
Строки 80-84 |
|
80 |
equlvalentScale |
Уровень детальности, выраженный в виде масштаба сопоставимой твердой копии карты или плана |
У/distance, vertical, angularDistance или levelOfDetail не задокументировано? |
1 |
Class |
MD_Representative Fraction < (см. таблицу B.3.3) |
|
81 |
distance |
Единица расстояния на горизонтальной поверхности |
У/equivalentScale, vertical, angularDistance или levelOfDetail не задокументировано? |
1 |
Class |
Расстояние (см. В.2.3) |
|
82 |
vertical |
Единица вертикального расстояния |
У/distance, equivalentScale, или angularDistance, или levelOfDetail не задокументировано? |
1 |
Class |
Расстояние (см. В.2.3) |
|
83 |
angularDistance |
Единица угловой меры |
У/distance, equivalentScale, vertical или levelOfDetail not documented? |
1 |
Class |
Угол (см. В.2.3) |
|
84 |
levelOfDetail |
Краткое текстовое описание пространственного разрешения ресурса |
У/distance, equivalentScale, vertical или angularDistance не задокументировано? |
1 |
CharacterString |
Free text |
|
Примечание - UML-модель для этой таблицы приведена на рисунке 6. | ||||||
|
N |
Имя/ролевое имя |
Определение |
Признак обязательности |
Максимум вхождений (MB) |
Тип данных |
Домен |
|
85 |
MD_Usage |
Краткое описание способов, посредством которых использовался или используется ресурс |
Используется признак ссылочного объекта |
Используется MB ссылочного объекта |
Aggregated Class (MD_Identification) |
Строки 86-92 |
|
86 |
specificUsage |
Краткое описание использования ресурса либо серии ресурсов |
О |
1 |
CharacterString |
Free text |
|
87 |
usageDateTime |
Дата и время первого использования или период использования ресурса либо серии ресурсов |
Н |
N |
Class |
TM_Primitive (см. B.2.4) |
|
88 |
userDeterminedLimitations |
Приложения, определенные пользователем, для которых ресурс или серия ресурсов не подходит |
Н |
1 |
CharacterString |
Free text |
|
89 |
userContactInfo |
Указание средств коммуникации с лицами и организациями, использующими ресурс или серию ресурсов |
Н |
N |
Class |
CI_Responsibility (см. таблицу В.16.1) |
|
90 |
response |
Комментарий к ограничениям пользователя. Пример - "Это было исправлено в версии X" |
Н |
N |
CharacterString |
Free text |
|
91 |
additionalDocumentation |
Публикации, которые описывают использование данных |
Н |
N |
Class |
CI_Citation (см. таблицу В.16) |
|
92 |
identifiedIssues |
Ссылки на описание известных источников, связанных с ресурсом вместе с предлагаемыми решениями (при наличии) |
Н |
N |
Class |
CI_Citation (см. таблицу В.16) |
|
Примечание - UML-модель для этой таблицы приведена на рисунке 6. | ||||||
|
N |
Имя/ролевое имя |
Определение |
Признак обязательности |
Максимум вхождений (MB) |
Тип данных |
Домен |
|
93 |
MD_AssociatedResource |
Информация об ассоциированном ресурсе |
Используется признак ссылочного объекта |
Используется MB ссылочного объекта |
Aggregated Class (MD_Identification) |
Строки 94-97 |
|
94 |
name |
Ссылочная информация об ассоциированном ресурсе |
У/если metadataReference не документирован? |
1 |
Class |
CI_Citation (см. таблицу В.16) |
|
95 |
associationType |
Тип отношений между ресурсами |
О |
1 |
Class |
DS AssociationTypeCode < |
|
96 |
initiativeType |
Тип инициативы, в результате которой был создан ассоциированный ресурс |
Н |
1 |
Class |
DS_InitiativeTypeCode < (см. B.3.10) |
|
97 |
metadataReference |
Ссылка на метаданные ассоциированного ресурса |
У/если имя не документировано? |
1 |
Class |
CI_Citation (см. таблицу В.16) |
|
N |
Имя/ролевое имя |
Определение |
Признак обязательности |
Максимум вхождений (MB) |
Тип данных |
Домен |
|
98 |
MD_Constraints |
Ограничения на доступ и использование ресурса или метаданных |
Используется признак обязательности ссылочного объекта |
Используется MB ссылочного объекта |
Aggregated Class (MD_Metadata and MD_Identification) |
Строки 99-104 |
|
99 |
useLimitation |
Ограничения, влияющие на пригодность для использования ресурса или метаданных. Пример - "Не использовать для навигации" |
Н |
N |
CharacterString |
Free text |
|
100 |
constraintApplicationScope |
Пространственная и/или временная протяженность и/или уровень приложения ограничительных запретов |
Н |
1 |
Class |
MD_Scope (см. таблицу В.17) |
|
101 |
graphic |
Графика/символ, указывающая(ий) на ограничение. Пример - |
Н |
N |
Class |
MD_BrowseGraphic (см. таблицу В.17.3) |
|
102 |
reference |
Ссылка на пределы и ограничения. Пример - Авторское право, лицензионное соглашение и т.п. |
Н |
N |
Class |
CI_Citation (см. таблицу В.16) |
|
103 |
releasability |
Информация, касающаяся сторон, которым ресурс может или не может предоставляться |
Н |
1 |
Class |
MD_Releasability (см. таблицу B.4.1) |
|
104 |
responsibleParty |
Сторона, ответственная за ограничения на ресурс |
Н |
N |
Class |
CI_Responsibility (см. таблицу В.16.1) |
|
105 |
MD_LegalConstraints |
Ограничения и юридические предпосылки для доступа и использования ресурса или метаданных |
Использует признак обязательности ссылочного объекта |
N |
Specified Class (MD_Constraints) |
строки 99-104 и 106-108 |
|
106 |
accessConstraints |
Ограничения на доступ применительно к обеспечению защиты конфиденциальности и интеллектуальной собственности и любые специальные ограничения на получение ресурса или метаданных |
У/useConstraints, или otherConstraints, или useLimitation, или releasability не существует? |
N |
Class |
MD_RestrictionCode < |
|
107 |
useConstraints |
Ограничения применительно к обеспечению защиты конфиденциальности и интеллектуальной собственности и любые специальные ограничения и предупреждения на использование ресурса или метаданных |
У/accessConstraints, или otherConstraints, или useLimitation, или releas ability не существует? |
N |
Class |
MD_RestrictionCode < |
|
108 |
otherConstraints |
Другие ограничения и юридические предписания для доступа и использования ресурса или метаданных |
У/accessConstraints, или useConstraints, или useLimitation, или releasability не существует и accessConstraints или useConstraints = "otherRestrictions"? |
N |
CharacterString |
Free text |
|
109 |
MD_SecurityConstraints |
Ограничения, накладываемые на ресурс или метаданные в интересах национальной безопасности или т.п. |
Используется признак обязательности ссылочного объекта |
Используется MB ссылочного объекта |
Specified Class (MD_Constraints) |
Строки 99-104 и 110-113 |
|
110 |
classification |
Имя управляющих ограничений, накладываемых на ресурс или метаданные |
О |
1 |
Class |
MD_ClassificationCode < |
|
111 |
userNote |
Объяснение применения юридических ограничений и других ограничений или юридических предписаний для получения и использования ресурса или метаданных |
Н |
1 |
CharacterString |
Free text |
|
112 |
classificationSystem |
Имя классификационной системы |
Н |
1 |
CharacterString |
Free text |
|
113 |
handlingDescription |
Дополнительная информация об ограничениях на управление ресурсом или метаданными |
Н |
1 |
CharacterString |
Free text |
|
Примечание - UML-модель для этой таблицы приведена на рисунке 8. | ||||||
|
N |
Имя/ролевое имя |
Определение |
Признак обязательности |
Максимум вхождений (MB) |
Тип данных |
Домен |
|
114 |
MD_Releasability |
Информация об ограничениях на отпуск ресурса |
Используется признак обязательности ссылочного объекта |
Используется MB ссылочного объекта |
Class |
Строки 115-117 |
|
115 |
addressee |
Сторона, которой ресурс отпускается |
У/statement не существует? |
N |
Class |
CI_Responsibility (см. таблицу В.16.1) |
|
116 |
statement |
Формулировка релиза |
У/addressee не существует? |
1 |
CharacterString |
free text |
|
117 |
disseminationConstraints |
Компонент в определении предоставления |
О |
N |
Class |
MD_RestrictionCode < |
|
Примечание - UML-модель для этой таблицы приведена на рисунке 8. | ||||||
|
N |
Имя/ролевое имя |
Определение |
Признак обязательности |
Максимум вхождений (MB) |
Тип данных |
Домен |
|
118 |
LI_Lineage |
Информация о событиях или источнике данных, использованных в создании данных, определенных областью применения или отсутствие знаний о происхождении |
Используется признак обязательности ссылочного объекта |
Используется MB ссылочного объекта |
Aggregated Class (MD_Metadata) |
Строки 119-123 |
|
119 |
statement |
Общее объяснение происхождения ресурса, насколько это известно производителю данных |
Н |
1 |
CharacterString |
Free text |
|
120 |
scope |
Тип ресурса и протяженность, на которые распространяется информация о происхождении |
Н |
1 |
Class |
MD_Scope (см. таблицу В.17) |
|
121 |
additionalDocumentation |
Ресурс. Пример - Публикация, которая описывает весь процесс создания ресурса (например, базы данных) |
Н |
N |
Class |
CI_Citation (см. таблицу В. 16) |
|
122 |
Role nave: processStep |
Информация о событиях жизненного цикла ресурса, определенная областью применения |
У/LI_Lineage.statement и source role не документированы? |
N |
Association |
LШ_ProcessStep (см. таблицу В.5.1) |
|
123 |
Role nave: source |
Информация об исходных данных, использованных при создании данных, определенных областью применения |
У/LI_Lineage.statement и processStep role документированы? |
N |
Association |
LШ_Source (см. таблицу В.5.2) |
|
Примечание - UML-модель для этой таблицы приведена на рисунке 9. | ||||||
|
N |
Имя/ролевое имя |
Определение |
Признак обязательности |
Максимум вхождений (MB) |
Тип данных |
Домен |
|
124 |
LI_ProcessStep |
Информация о событиях или трансформациях в жизненном цикле ресурса, включая процессы по его ведению |
Используется признак обязательности ссылочного объекта |
Используется MB ссылочного объекта |
Aggregated Class (LI_Lineage and LI_Source) |
Строки 125-131 |
|
125 |
description |
Описание события, включая соответствующие параметры и допустимые значения |
О |
1 |
CharacterString |
Free Text |
|
126 |
rationale |
Требования или цель этапа обработки |
Н |
1 |
CharacterString |
Free Text |
|
127 |
stepDateTime |
Дата, время, диапазон или период этапа обработки |
Н |
1 |
Class |
TM_Primitive (см. B.2.4) |
|
128 |
processor |
Идентификация и средства коммуникации с лицами и организациями, связанными с этапом обработки |
Н |
N |
Class |
CI_Responsibility (см. таблицу В.16.1) |
|
129 |
reference |
Документация на этап обработки |
Н |
N |
Class |
CI_Citation (см. таблицу В.16) |
|
130 |
scope |
Тип ресурса и/или пространственно-временная протяженность, к которым применяется этап обработки |
Н |
1 |
Class |
MD_Scope (см. таблицу В.17) |
|
131 |
Role name: source |
Информация об источнике данных, использованном при создании данных, указанном в области применения |
Н |
N |
Association |
LI_Source (см. таблицу В.5.2) |
|
Примечание - UML-модель для этой таблицы приведена на рисунке 9. | ||||||
|
N |
Имя/ролевое имя |
Определение |
Признак обязательности |
Максимум вхождений (MB) |
Тип данных |
Домен |
|
132 |
LI_Source |
Информация о ресурсе, используемом при создании ресурса, указанного в области применения |
Используется признак обязательности ссылочного объекта |
Используется MB ссылочного объекта |
Aggregated Class (LI_Lineage and LI_ProcessStep) |
Строки 133-139 |
|
133 |
description |
Подробное описание источника |
У/область применения отсутствует? |
1 |
CharacterString |
Free Text |
|
134 |
sourceSpatialResolution |
Пространственное разрешение, выраженное в виде знаменателя масштаба, расстояния, угла или уровня детализации |
Н |
1 |
Class |
MD_Resolution (см. таблицу В.3.4) |
|
135 |
sourceReferenceSystem |
Пространственная референсная система, использованная источником |
Н |
1 |
Class |
MD_ReferenceSystem (см. таблицу В.8) |
|
136 |
sourceCitation |
Рекомендуемая ссылка на источник |
Н |
1 |
Class |
CI_Citation (см. таблицу В.16) |
|
137 |
sourceMetadata |
Ссылка на метаданные источника |
Н |
N |
Class |
CI_Citation (см. таблицу В.16) |
|
138 |
scope |
Тип ресурса или пространственно-временная протяженность источника |
У/описание отсутствует? |
1 |
Class |
MD_Scope (см. таблицу В.17) |
|
139 |
Role name: sourceStep |
Информация о производственном этапе, на котором был использован источник |
Н |
N |
Association |
LI_ProcessStep (см. таблицу В.5.1) |
|
Примечание - UML-модель для этой таблицы показана на рисунке 9. | ||||||
|
N |
Имя/ролевое имя |
Определение |
Признак обязательности |
Максимум вхождений (MB) |
Тип данных |
Домен |
|
140 |
MD_MaintenanceInformation |
Информация об области применения и частоте обновления |
Используется признак обязательности ссылочного объекта |
Используется MB ссылочного объекта |
Aggregated Class (MD_Metadata and MD_Identification) |
Строки 141-146 |
|
141 |
maintenanceAndUpdateFrequency |
Частота, с которой в ресурс вносятся изменения и дополнения после того, как он был создан |
У/userDefinedMaintenanceFrequency не указан? |
1 |
Class |
MD_MaintenanceFrequencyCode < |
|
142 |
maintenanceDate |
Информация о дате, связанной с ведением ресурса |
Н |
N |
Class |
CI_Date (см. таблицу В.16.5) |
|
143 |
userDefinedMaintenanceFrequency |
Период обновления, отличающийся от установленного |
У/maintenanceAndUpdateFrequency не указан? |
1 |
Class |
TM_PeriodDuration (В.2.4) |
|
144 |
maintenanceScope |
Тип ресурса и/или протяженность, к которым применяется информация о ведении |
Н |
N |
Class |
MD_Scope (см. таблицу В.17) |
|
145 |
maintenanceNote |
Информация относительно специфических требований к ведению ресурса |
Н |
N |
CharacterString |
Free text |
|
146 |
contact |
Идентификация и средства коммуникации с лицом(ами) и организацией(ями), отвечающими за ведение ресурса |
Н |
N |
Class |
CI_Responsibility (см. таблицу В.16.1) |
|
Примечание - UML-модель для этой таблицы показана на рисунке 10. | ||||||
|
N |
Имя/ролевое имя |
Определение |
Признак обязательности |
Максимум вхождений (MB) |
Тип данных |
Домен |
|
147 |
MD_SpatialRepresentation |
Цифровой механизм, использованный для представления пространственной информации |
Используется признак обязательности ссылочного объекта |
Используется MB ссылочного объекта |
Aggregated Class (MD_Metadata) < | |
|
148 |
MD_GridSpatialRepresentation |
Информация о матричных пространственных объектах в ресурсе |
Используется признак обязательности ссылочного объекта |
Используется MB ссылочного объекта |
Specified Class (MD_SpatialRepresentation) |
Строки 149-152 |
|
149 |
numberOfDimensions |
Количество независимых пространственно-временных осей |
Н |
1 |
Integer |
Integer |
|
150 |
axisDimensionProperties |
Информация о свойствах пространственно-временных осей |
Н |
N |
Sequence (B.2.6) |
MD_Dimension < (см. таблицу B.7.1) |
|
151 |
cellGeometry |
Идентификация матричных данных в качестве точки или ячейки |
Н |
1 |
Class |
MD_CellGeometryCode < |
|
152 |
transformationParameterAvailability |
Идентификация того, существуют ли (имеются ли в наличии) параметры трансформирования между координатами снимка и географическими координатами или системой координат карты |
Н |
1 |
Boolean |
0 = нет 1 = да |
|
153 |
MD_Georectified |
Сетка, чьи ячейки регулярно распределены в географических (широта/долгота) или картографических системах координат, определенных в пространственной референсной системе (SRS), так что любая ячейка сетки может быть пространственно привязана присвоением координат сетки и точки отсчета, протяженностью ячейки и ориентацией |
Используется признак обязательности ссылочного объекта |
Используется MB ссылочного объекта |
Specified (MD_GridSpatialRepresentation) |
Строки 149-152 и 154-160 |
|
154 |
checkPointAvailability |
Указание на то, имеются ли точки с указанием географического положения для проверки точности данных геореференсной сетки (опорные точки привязки) |
О |
1 |
Boolean |
0 = нет 1 = да |
|
155 |
checkPointDescription |
Описание опорных точек геопривязки |
У/checkPointAvailability = "да"? |
1 |
CharacterString |
Free text |
|
156 |
cornerPoints |
Геолокация в системе координат, определенной пространственной референсной системой и сеточными координатами ячеек на противоположных концах сеточного покрытия вдоль двух диагоналей в сеточных пространственных изменениях. Примечание - В геотрансформированной сетке имеются четыре угловые точки; требуются по крайней мере две угловые точки вдоль одной диагонали. Первая угловая точка соответствует началу отсчета сетки |
Н |
2-4 |
Sequence (B.2.6) |
GM_Point <<Туре>> (см. В.2.5) |
|
157 |
centrePoint |
Местоположение на Земле в системе координат, определенной пространственной референсной системой и координатами сетки ячейки на полпути между противоположными концами сетки в пространственных измерениях |
Н |
1 |
Class |
GM_Point <<Туре>> (см. B.2.5) |
|
158 |
pointInPixel |
Точка в пикселе, соответствующем положению пикселя на Земле |
О |
1 |
Class |
MD_PixelOrientationCode < |
|
159 |
transformationDimensionDescription |
Общее описание трансформации |
Н |
1 |
CharacterString |
Free text |
|
160 |
transformationDimensionMapping |
Информация о том, какие оси сетки являются пространственными (картографическими) осями |
Н |
2 |
CharacterString |
Free text |
|
161 |
MD_Georeferenceable |
Сетка с ячейками, нерегулярно расположенными в любой заданной картографической проекции и системе координат, чьи отдельные ячейки могут быть геопозиционированы с использованием геолокационной информации, поставляемой с данными, но не могут быть геопозиционированы только на основе свойств сетки |
Используется признак обязательности ссылочного объекта |
Используется MB ссылочного объекта |
Specified Class (MD_GridSpatialRepresentation) |
Строки 149-152 и 162-166 |
|
162 |
controlPointAvailability |
Указание на то, имеется или нет контрольная(ые) точка(и) |
О |
1 |
Boolean |
0 = нет 1 = да |
|
163 |
orientationParameterAvailability |
Указание на то, имеются ли параметры ориентирования |
О |
1 |
Boolean |
0 = нет 1 = да |
|
164 |
orientationParameter Description |
Описание параметров, использованных для описания ориентации сенсора |
Н |
1 |
CharacterString |
Free text |
|
165 |
georeferencedParameters |
Данные, которые обеспечивают геопривязку данных сетки |
О |
1 |
Class |
Record (см. В.2.3) |
|
166 |
parameterCitation |
Ссылки на материалы, предоставляющие описание параметров |
Н |
N |
Class |
CI_Citation (см. таблицу В.16) |
|
167 |
MD_VectorSpatialRepresentation |
Информация о векторных пространственных объектах в ресурсе |
Используется признак обязательности ссылочного объекта |
Используется MB ссылочного объекта |
Specified Class (MD_SpatialRepresentation) |
Строки 168-169 |
|
168 |
topologyLevel |
Код, который указывает на степень сложности пространственных связей |
Н |
1 |
Class |
MD_TopologyLevelCode < |
|
169 |
geometricObjects |
Информация о геометрических объектах, используемых в ресурсе |
Н |
N |
Class |
MD_GeometricObjects < |
|
Примечание - UML-модель для этой таблицы показана на рисунке 11. | ||||||
|
N |
Имя/ролевое имя |
Определение |
Признак обязательности |
Максимум вхождений (MB) |
Тип данных |
Домен |
|
170 |
MD_Dimension |
Свойства осей |
Используется признак обязательности ссылочного объекта |
Используется MB ссылочного объекта |
Class < |
Строки 171-175 |
|
171 |
dimensionName |
Имя оси |
Н |
1 |
Class |
MD_DimensionNameTypeCode < |
|
172 |
dimensionSize |
Количество элементов вдоль оси |
М |
1 |
Integer |
Integer |
|
173 |
resolution |
Степень детальности в матричном наборе данных |
Н |
1 |
Class |
Measure (см. B.2.3) |
|
174 |
dimensionTitle |
Расширение/модификация имени измерения. Пример - dimensionName = "column" dimensionTitle = "Longitude" |
Н |
1 |
CharacterString |
Free text |
|
175 |
dimensionDescription |
Описание оси |
Н |
1 |
CharacterString |
Free text |
|
Примечание - UML-модель для этой таблицы показана на рисунке 11. | ||||||
|
N |
Имя/ролевое имя |
Определение |
Признак обязательности |
Максимум вхождений (MB) |
Тип данных |
Домен |
|
176 |
MD_GeometricObjects |
Количество объектов, перечисленных как тип геометрического объекта, использованных в ресурсе |
Используется признак обязательности ссылочного объекта |
Используется MB ссылочного объекта |
Class < |
Строки 177-178 |
|
177 |
geometricObjectType |
Название объектов (точечных, векторных), использованных для локализации нуль-, одно-, дву-, или трехмерных объектов в ресурсе |
О |
1 |
Class |
МD_GeometricObjectTypeCode < |
|
178 |
geometricObjectCount |
Общее количество типов точечных и векторных объектов, присутствующих в наборе данных |
Н |
1 |
Integer |
> 0 |
|
Примечание - UML-модель для этой таблицы показана на рисунке 11. | ||||||
|
N |
Имя/Ролевое имя |
Определение |
Признак обязательности |
Максимум вхождений (MB) |
Тип данных |
Домен |
|
179 |
MD_ReferenceSystem |
Информация о референсной системе |
Используется признак обязательности ссылочного объекта |
Используется MB ссылочного объекта |
Aggregated Class (MD_Metadata) |
Строки 180-181 |
|
180 |
ReferenceSystemIdentifier |
Идентификатор и код референсной системы. Пример - EPSG::4326 |
Н |
1 |
Class |
MD_Identifier (см. таблицу В.17.2) |
|
181 |
referenceSystemType |
Тип использованной референсной системы. Пример - compoundGeographic2DParametric |
Н |
1 |
Class |
MD_ReferenceSystemTypeCode < |
|
Примечание - UML-модель для этой таблицы показана на рисунке 12. | ||||||
|
N |
Имя/ролевое имя |
Определение |
Признак обязательности |
Максимум вхождений (MB) |
Тип данных |
Домен |
|
182 |
MD_ContentInformation |
Описание содержания ресурса |
Используется признак обязательности ссылочного объекта |
Используется MB ссылочного объекта |
Aggregated Class (MD_Metadata) < |
- |
|
183 |
MD_FeatureCatalogueDescription |
Информация, идентифицирующая каталог объектов или концептуальную схему |
Используется признак обязательности ссылочного объекта |
Используется MB ссылочного объекта |
Specified Class (MD_ContentInformation) |
Строки 184-188 |
|
184 |
complianceCode |
Указание на то, соответствует или нет каталог, на который дана ссылка, [5] |
Н |
1 |
Boolean |
0 = нет 1 = да |
|
185 |
locale |
Язык(и) и набор(ы) символов, использованные в каталоге |
Н |
N |
Class |
PT_Locale (см. таблицу В.18.2) |
|
186 |
includedWithDataset |
Указание на то, включен ли каталог объектов в ресурс |
Н |
1 |
Boolean |
0 = нет 1 = да |
|
187 |
featureTypes |
Поднабор типов объектов из цитируемого каталога объектов, появляющихся в ресурсе, и количество экземпляров объектов |
Н |
N |
Class |
МD_FeatureTypeInfo (см. таблицу В.9.3) |
|
188 |
featureCatalogueCitation |
Полная библиографическая ссылка на один или более внешних каталогов объектов |
У/каталог объектов не включен в ресурс и MD_FeatureCatalogue не представлен? |
N |
Class |
CI_Citation (см. таблицу В.16) |
|
189 |
MD_FeatureCatalogue |
Каталог типов объектов |
Используется признак обязательности ссылочного объекта |
Используется MB ссылочного объекта |
Specified Class (MD_ContentInformation) |
Строка 190 |
|
190 |
featureCatalogue |
Каталог типов объектов, атрибутов, операций и связей, использованный в ресурсе |
О |
N |
Class |
FC_FeatureCatalogue [5] |
|
191 |
MD_CoverageDescription |
Детали о содержании ресурса |
Используется признак обязательности ссылочного объекта |
Используется MB ссылочного объекта |
Specified Class (MD_ContentInformation) |
Строка 192-194 |
|
192 |
attributeDescription |
Описание атрибута, описываемого измененным значением |
О |
1 |
Class |
RecordType (см. B.2.3) |
|
193 |
processingLevelCode |
Идентификатор уровня обработки, примененного к ресурсу |
Н |
1 |
Class |
MD_Identifier (см. таблицу В.17.2) |
|
194 |
Role name: attributeGroup |
Информация о группе(ах) связанных атрибутов ресурса с тем же типом |
Н |
N |
Class |
MD_AttributeGroup (см. таблицу B.9.1) |
|
195 |
MD_ImageDescription |
Информация о пригодности изображения к использованию |
Use obligation/condition from referencing object |
Используется MB ссылочного объекта |
Specified Class (MD_CoverageDescription) |
Строки 192-194 и 196-206 |
|
196 |
illuminationElevationAngle |
Вертикальный угол освещенности, измеренный в градусах по часовой стрелке от заданного уровня на пересечении оптической линии визирования с земной поверхностью. Примечание - Для изображений, полученных сканированием, ссылаться на центральный пиксель изображения |
H |
1 |
Real |
90-90 |
|
197 |
illuminationAzimuthAngle |
Азимут освещенности, измеренный в градусах по часовой стрелке от истинного севера в момент, когда сделан снимок. Примечание - Для изображений, полученных сканированием, ссылаться на центральный пиксель изображения |
H |
1 |
Real |
0,00-360 |
|
198 |
imagingCondition |
Условия, влияющие на изображение |
H |
1 |
Class |
MD_ImagingConditionCode < |
|
199 |
imageQualityCode |
Код в системе кодов производителя, который указывает на качество изображения |
H |
1 |
Class |
MD_Identifier < (см. таблицу В.17.2) |
|
200 |
cloudCoverPercentage |
Облачность, покрываемая ресурсом, заслоненная облаками, выраженная в процентах от пространственной протяженности (облачность) |
Н |
1 |
Real |
0,0-100,0 |
|
201 |
compressionGenerationQuantity |
Количество циклов сжатия, выполненных над изображением |
Н |
1 |
Integer |
Integer |
|
202 |
triangulationIndicator |
Указание на то, выполнялось или нет построение нерегулярной сетки (TIN) над изображением |
Н |
1 |
Boolean |
0 = нет 1 = да |
|
203 |
radiometricCalibrationDataAvailability |
Указание на то, имеется или нет информация по фотометрической калибровке для радиометрической коррекции данных в соответствии со стандартом фотометрической калибровки |
Н |
1 |
Boolean |
0 = нет 1 = да |
|
204 |
cameraCalibrationInformationAvailability |
Указание на то, имеются ли данные калибровки камеры |
Н |
1 |
Boolean |
0 = нет 1 = да |
|
205 |
filmDistortionInformationAvailability |
Указание на то, имеется ли или нет информация о дисторсии фильма |
Н |
1 |
Boolean |
0 = нет 1 = да |
|
206 |
lensDistortionInformationAvailability |
Указание на то, имеется ли или нет информация о дисторсии линзы |
Н |
1 |
Boolean |
0 = нет 1 = да |
|
Примечание - UML-модель для этой таблицы показана на рисунке 13. | ||||||
|
N |
Имя/ролевое имя |
Определение |
Признак обязательности |
Максимум вхождений (MB) |
Тип данных |
Домен |
|
207 |
MD_AttributeGroup |
Информация о contentType для групп атрибутов для конкретного MD_RangeDimension |
Используется признак обязательности ссылочного объекта |
Используется MB ссылочного объекта |
Aggregated Class (MD_Coverage Description) |
Строки 208-209 |
|
208 |
contentType |
Тип информации, для которой представлено(ы) значение(я) |
О |
N |
Class |
MD_CoverageContentTypeCode < |
|
209 |
Role name: attribute |
Информация об атрибуте ресурса |
Н |
N |
Class |
MD_RangeDimension (см. таблицу В.9.2) |
|
Примечание - UML-модель для этой таблицы показана на рисунке 13. | ||||||
|
N |
Имя/ролевое имя |
Определение |
Признак обязательности |
Максимум вхождений (MB) |
Тип данных |
Домен |
|
210 |
MD_RangeDimension |
Информация о диапазоне значений атрибутов |
Используется признак обязательности ссылочного объекта |
Используется MB ссылочного объекта |
Aggregated Class (MD_CoverageDescription) |
Строки 211-213 |
|
211 |
sequenceIdentifier |
Уникальное(ый) имя или номер, которые определяют атрибуты, включенные в покрытие |
Н |
1 |
Class |
MemberName (см. В.2.7) |
|
212 |
description |
Описание атрибута |
Н |
1 |
CharacterString |
Free text |
|
213 |
name |
Идентификатор для каждого атрибута, включенного в ресурс. Примечание - Эти идентификаторы могут использоваться для предоставления имени для атрибута из стандартного набора имен |
Н |
N |
Class |
MD_Identifier (см. таблицу В.17.2) |
|
214 |
MD_SampleDimension |
Характеристики каждого измерения (слоя), включенного в ресурс |
Используется признак обязательности ссылочного объекта |
Используется MB ссылочного объекта |
Specified Class (MD_RangeDimension) |
Строки 211-213 и 215-225 |
|
215 |
maxValue |
Максимальное значение из значений, данных в каждом измерении, включенном в ресурс. Примечание - Ограничение для UomLength в MD_Bandclass |
Н |
1 |
Real |
real number |
|
216 |
minValue |
Минимальное значение из значений, данных в каждом измерении, включенном в ресурс. Примечание - Ограничение для UomLength в MD_Bandclass |
Н |
1 |
Real |
real number |
|
217 |
units |
Единицы данных в каждом измерении, включенном в ресурс. Примечание - Таким типом является UnitsOfMeasure, и он ограничен до UomLength в MD_Bandclass |
У/minValue, maxValue или meanValue представлены? |
1 |
Class |
UnitsOfMeasure (см. В.2.3) restricted to UomLength in the MD_Bandclass |
|
218 |
scaleFactor |
Масштабный коэффициент, который был применен к значению ячейки |
Н |
1 |
Real |
real number |
|
219 |
offset |
Физическое значение, соответствующее нулевому значению ячейки |
Н |
1 |
Real |
real number |
|
220 |
meanValue |
Среднее значение значений, данных в каждом измерении, включенном в ресурс |
Н |
1 |
Real |
real number |
|
221 |
numberOfValues |
Количество значений, использованных в тематической классификации ресурса. Пример - Количество классов в покрытии LandCoverType или количество ячеек с данными в других типах покрытий |
Н |
1 |
Integer |
Number |
|
222 |
standardDeviation |
Стандартное отклонение значений, данных в каждом измерении, включенном в ресурс |
Н |
1 |
Real |
real number |
|
223 |
otherPropertyType |
Тип другого описания атрибута (например, netcdf/переменная в ncml.xsd) |
Н |
1 |
Class |
RecordType (см. B.2.3) |
|
224 |
otherProperty |
Экземпляр otherAttributeType, который определяет атрибуты, не явно включенные в MD_CoverageType |
Н |
1 |
Class |
Record (см. B.2.3) |
|
225 |
bitsPerValue |
Максимальное количество значащих битов в несжатом представлении для значения в каждой полосе каждого пикселя |
Н |
1 |
Integer |
number |
|
226 |
MD_Band |
Диапазон длин волн в электромагнитном спектре |
Используется признак обязательности ссылочного объекта |
Используется MB ссылочного объекта |
Specified Class (MD_SampleDimension) |
Строки 211-213, 215-225 и 227-231 |
|
227 |
boundMax |
Самая большая длина волны, которую датчик способен собирать в пределах указанного диапазона полосы |
Н |
1 |
Real |
real number |
|
228 |
boundMin |
Самая короткая длина волны, которую датчик способен собирать в пределах указанного диапазона |
Н |
1 |
Real |
real number |
|
229 |
boundUnit |
Единицы, в которых выражаются длины волн датчика |
У/boundMax или boundMin представлены? |
1 |
Class |
UomLength (см. B.2.3) |
|
230 |
peakResponse |
Длина волны, ответ на которую самый высокий |
Н |
1 |
Real |
real number |
|
231 |
toneGradation |
Количество градаций яркости |
Н |
1 |
Integer |
number |
|
Примечание - UML-модель для этой таблицы показана на рисунке 13. | ||||||
|
N |
Имя/ролевое имя |
Определение |
Признак обязательности |
Максимум вхождений (MB) |
Тип данных |
Домен |
|
232 |
МD_FeatureTypeInfo |
Информация об имеющихся типах объектов |
Используется признак обязательности ссылочного объекта |
Используется MB ссылочного объекта |
Aggregated Class (MD_FeatureCatalogueDescription) |
Строки 233-234 |
|
233 |
featureTypeName |
Имя типа объекта |
О |
1 |
Class |
GenericName (см. В.2.7) |
|
234 |
featureInstanceCount |
Количество появлений экземпляров объекта для этого типа объекта |
Н |
1 |
Integer |
> 0 |
|
Примечание - UML-модель для этой таблицы показана на рисунке 13. | ||||||
|
N |
Имя/ролевое имя |
Определение |
Признак обязательности |
Максимум вхождений (MB) |
Тип данных |
Домен |
|
235 |
MD_PortrayalCatalogueReference |
Информация, идентифицирующая использованный каталог графических отображений |
Используется признак обязательности ссылочного объекта |
Используется MB ссылочного объекта |
Aggregated Class (MD_Metadata) |
Строка 236 |
|
236 |
portrayalCatalogueCitation |
Библиографическое описание каталога графических отображений, на который дана ссылка |
Н |
N |
Class |
CI_Citation (см. таблицу В.16) |
|
Примечание - UML-модель для этой таблицы показана на рисунке 14. | ||||||
|
N |
Имя/ролевое имя |
Определение |
Признак обязательности |
Максимум вхождений (MB) |
Тип данных |
Домен |
|
237 |
MD_Distribution |
Информация о дистрибьюторе и о вариантах получения ресурса |
Используется признак обязательности ссылочного объекта |
Используется MB ссылочного объекта |
Aggregated Class (MD_Metadata) |
Строки 238-241 |
|
238 |
description |
Краткое описание набора способов получения информации |
Н |
1 |
CharacterString |
Free text |
|
239 |
Role name: distributionFormat |
Предоставляет описание формата распространения данных |
Н |
N |
Class |
MD_Format (см. таблицу В.11.3) |
|
240 |
Role name: distributor |
Предоставляет информацию о поставщике |
Н |
N |
Class |
MD_Distributor (см. таблицу В.11.2) |
|
241 |
Role name: transferOptions |
Предоставляет информацию о технических средствах и носителях, на которых ресурс можно получить от дистрибьютора |
Н |
N |
Class |
MD_DigitalTransferOptions (см. таблицу В.11.1) |
|
Примечание - UML-модель для этой таблицы показана на рисунке 15. | ||||||
|
N |
Имя/ролевое имя |
Определение |
Признак обязательности |
Максимум вхождений (MB) |
Тип данных |
Домен |
|
242 |
MD_DigitalTransferOptions |
Технические средства и носители, на которых ресурс может быть получен от дистрибьютора |
Используется признак обязательности ссылочного объекта (если этот класс использован, то не менее одного атрибута должно быть представлено) |
Используется MB ссылочного объекта |
Aggregated Class (MD_Distribution and MD_Distributor) |
Строки 243-248 |
|
243 |
unitsOfDistribution |
Тайлы, слои, географические области и т.п., в которых доступны данные. Примечание - unitsOfDistribution применяется к распространению как в режиме онлайн, так и офлайн |
Н |
1 |
CharacterString |
Free text |
|
244 |
transferSize |
Предполагаемый размер единицы в указанном формате передачи, выраженный в мегабайтах. Примечание - Размер передачи > 0,0 |
Н |
1 |
Real |
> 0,0 |
|
245 |
onLine |
Информация об онлайн-источниках, из которых может быть получен ресурс |
Н |
N |
Class |
CI_OnlineResource (см. таблицу В.16.6) |
|
246 |
offLine |
Информация об офлайн-носителях, на которых может быть получен ресурс |
Н |
N |
Class |
MD_Medium (см. таблицу В.11.4) < |
|
247 |
transferFrequency |
Частота распространения |
Н |
1 |
Class |
ТМ_PeriodDuration (см. В.2.4) |
|
248 |
distributionFormat |
Формат распространения |
Н |
N |
Class |
MD_Format (см. таблицу В.11.3) |
|
Примечание - UML-модель для этой таблицы показана на рисунке 15. | ||||||
|
N |
Имя/ролевое имя |
Определение |
Признак обязательности |
Максимум вхождений (MB) |
Тип данных |
Домен |
|
249 |
MD_Distributor |
Информация о дистрибьюторе |
Используется признак обязательности ссылочного объекта |
Используется MB ссылочного объекта |
Aggregated Class (MD_Distribution and MD_Format) |
Строки 250-253 |
|
250 |
distributorContact |
Лицо, от которого можно получить ресурс. Это перечень может быть неисчерпывающим |
О |
1 |
Class |
CI_Responsibility (см. таблицу В.16.1) |
|
251 |
Role name: distributionOrderProcess |
Предоставляет информацию о том, как ресурс может быть получен, а также необходимые инструкции и информацию об оплате |
Н |
N |
Class |
МD_StandardOrderProcess (см. таблицу В.11.5) |
|
252 |
Role name: distributorFormat |
Предоставляет информацию о формате, используемом дистрибьютором |
Н |
N |
Class |
MD_Format (см. таблицу В.11.3) |
|
253 |
Role name: distributor TransferOptions |
Предоставляет информацию о технических средствах и носителях, используемых дистрибьютором |
Н |
N |
Class |
MD_DigitalTransferOptions (см. таблицу В.11.1) |
|
Примечание - UML-модель для этой таблицы показана на рисунке 15. | ||||||
|
N |
Имя/ролевое имя |
Определение |
Признак обязательности |
Максимум вхождений (MB) |
Тип данных |
Домен |
|
254 |
MD_Format |
Описание конструкции компьютерного языка, который определяет представление объектов в записи, файле, сообщении, устройстве хранения или канале передачи |
Используется признак обязательности ссылочного объекта |
Используется MB ссылочного объекта |
Aggregated Class (MD_Distribution, MD_Identification, and MD_Distributor) |
Строки 255-259 |
|
255 |
formatSpecificationCitation |
Ссылка/URL спецификации формата |
О |
1 |
Class |
CI_Citation (см. таблицу В.16) |
|
256 |
amendmentNumber |
Номер версии, изменяющей формат |
Н |
1 |
CharacterString |
Free text |
|
257 |
fileDecompressionTechnique |
Рекомендации алгоритмов или процессов, которые могут быть применены для чтения или развертки ресурсов, для которых применены методы сжатия |
Н |
1 |
CharacterString |
Free text |
|
258 |
medium |
Среда, используемая форматом |
Н |
N |
Class |
MD_Medium (см. таблицу В.11.4) |
|
259 |
Role name: formatDistributor |
Обеспечивает информацию о дистрибьюторе формата |
Н |
N |
Class |
MD_Distributor (см. таблицу B.11.2) |
|
Примечание - UML-модель для этой таблицы показана на рисунке 15. | ||||||
|
N |
Имя/ролевое имя |
Определение |
Признак обязательности |
Максимум вхождений (MB) |
Тип данных |
Домен |
|
260 |
MD_Medium |
Информация о средствах, на которых может храниться (resourceFormat) или распространяться ресурс |
Используется признак обязательности ссылочного объекта (если используется этот класс, то должно быть указано не менее одного атрибута) |
Используется MB ссылочного объекта |
Class < |
Строки 261-267 |
|
261 |
name |
Имя средства, на котором может храниться (resourceFormat) или распространяться ресурс |
Н |
1 |
Class |
CI_Citation (см. таблицу В.16) |
|
262 |
density |
Плотность, с которой записаны данные |
Н |
1 |
Real |
> 0,0 |
|
263 |
densityUnits |
Единицы измерения для записи плотности |
Н |
1 |
CharacterString |
Free text |
|
264 |
volumes |
Количество элементов на носителе |
Н |
1 |
Integer |
> 0 |
|
265 |
mediumFormat |
Метод, использованный для записи на носитель |
Н |
N |
Class |
MD_MediumFormatCode < |
|
266 |
mediumNote |
Описание других ограничений или требований для использования носителя |
Н |
1 |
CharacterString |
Free text |
|
267 |
identifier |
Уникальный идентификатор для экземпляра MD_Medium |
Н |
1 |
Class |
MD_Identifier (см. таблицу В.17.2) |
|
Примечание - UML-модель для этой таблицы показана на рисунке 15. | ||||||
|
N |
Имя/ролевое имя |
Определение |
Признак обязательности |
Максимум вхождений (MB) |
Тип данных |
Домен |
|
268 |
MD_StandardOrder Process |
Общие пути, которыми ресурс может быть получен, и соответствующие инструкции и информация о плате |
Используется признак обязательности ссылочного объекта (если используется этот класс, то должно быть указано не менее одного атрибута) |
Используется MB ссылочного объекта |
Aggregated Class (MD_Distributor) |
Строки 269-274 |
|
269 |
fees |
Тарифы и условия для получения ресурса, включая денежные единицы [как указано в ОК МК (ИСО 4217) 003-97] 014-2000 |
Н |
1 |
CharacterString |
Free text |
|
270 |
plannedAvailableDateTime |
Дата и время, когда ресурс будет доступен |
Н |
1 |
Class |
DateTime (см. B.2.2) |
|
271 |
orderingInstructions |
Общие инструкции, условия и услуги, предоставляемые дистрибьютором |
Н |
1 |
CharacterString |
Free text |
|
272 |
turnaround |
Типичное время для выполнения заказа |
Н |
1 |
CharacterString |
Free text |
|
273 |
orderOptionsType |
Описание записи параметров заказа |
Н |
1 |
Class |
RecordType (см. B.2.3) |
|
274 |
orderOptions |
Варианты запроса/покупки |
Н |
1 |
Class |
Record (см. B.2.3) |
|
Примечание - UML-модель для этой таблицы показана на рисунке 15. | ||||||
|
N |
Имя/ролевое имя |
Определение |
Признак обязательности |
Максимум вхождений (MB) |
Тип данных |
Домен |
|
275 |
MD_MetadataExtensionInformation |
Информация, описывающая расширение метаданных |
Используется признак обязательности ссылочного объекта |
Используется MB ссылочного объекта |
Aggregated Class (MD_Metadata) |
Строки 276-277 |
|
276 |
extensionOnLineResource |
Информация об онлайн-источниках, содержащих имя профиля сообщества, элементы расширенных метаданных и информацию для всех новых элементов метаданных |
Н |
N |
Class |
CI_OnlineResource (см. таблицу В.16.6) |
|
277 |
Role name: extended ElementInformation |
Содержит информацию о новом элементе метаданных, не найденном в ИСО 19115, который необходим для описания ресурса |
Н |
N |
Class |
MD_ExtendedElementInformation (см. таблицу В.12.1) |
|
Примечание - Модель UML для этой таблицы показана на рисунке 16. | ||||||
|
N |
Имя/ролевое имя |
Определение |
Признак обязательности |
Максимум вхождений (MB) |
Тип данных |
Домен |
|
278 |
MD_ExtendedElementInformation |
Новый элемент метаданных, не найденный в ИСО 19115, который необходим для описания пространственных данных |
Используется признак обязательности ссылочного объекта |
Используется MB ссылочного объекта |
Aggregated Class (MD_MetadataExtensionInformation) |
Строки 279-291 |
|
279 |
name |
Имя расширенного элемента метаданных |
У/dataType не "codelist", "enumeration" или "codelistElement"? |
1 |
CharacterString |
Free text |
|
280 |
definition |
Определение расширенного элемента |
О |
1 |
CharacterString |
Free text |
|
281 |
obligation |
Признак обязательности расширенного элемента |
У/dataType не "codelist", "enumeration" или "codelistElement"? |
1 |
Class |
MD_ObligationCode < |
|
282 |
condition |
Условие, при котором расширенный элемент становится обязательным |
У/obligation = "Conditional"? |
1 |
CharacterString |
Free text |
|
283 |
dataType |
Код, который определяет тип значения, указанного в расширенном элементе |
О |
1 |
Class |
MD_DatatypeCode < |
|
284 |
maximumOccurrence |
Максимум вхождений расширенного элемента |
У/dataType не "codelist", "enumeration" или "codelistElement"? |
1 |
CharacterString |
N or any integer |
|
285 |
domainValue |
Допустимые значения, которые могут быть назначены для расширенного элемента |
У/dataType не "codelist", "enumeration" или "codelistElement"? |
1 |
CharacterString |
Free text |
|
286 |
parentEntity |
Имя сущности(ей) метаданных, под которым этот расширенный элемент метаданных может появиться. Примечание - Имя(ена) может(гут) быть стандартным(и) элементом(ами) метаданных или других расширенных элементов метаданных |
О |
N |
CharacterString |
Free text |
|
287 |
rule |
Указывает, как расширенный элемент относится к другим существующим элементам и сущностям |
О |
1 |
CharacterString |
Free text |
|
288 |
rationale |
Причина создания расширенного элемента |
Н |
1 |
CharacterString |
Free text |
|
289 |
source |
Имя лица или организации, создающих расширенный элемент |
О |
N |
Class |
CI_Responsibility (см. таблицу В.16.1) |
|
290 |
conceptName |
Имя элемента (item) |
У/datatype равно "codelist", "enumeration" или "codelistElement"? |
1 |
CharacterString |
Free text |
|
291 |
code |
Нейтральный идентификатор языка |
У/datatype равно "codelist", "enumeration" или "codelistElement"? |
1 |
CharacterString |
Домен не установлен |
|
Примечание - UML-модель для этой таблицы показана на рисунке 16. | ||||||
|
N |
Имя/ролевое имя |
Определение |
Признак обязательности |
Максимум вхождений (MB) |
Тип данных |
Домен |
|
292 |
MD_ApplicationSchemaInformation |
Схема приложения, использованная для определения и предоставления структуры ресурса, то есть модель и/или словарь данных, представляющий ресурс |
Используется признак обязательности ссылочного объекта |
Используется MB ссылочного объекта |
Aggregated Class (MD_Metadata) |
Строки 293-299 |
|
293 |
name |
Имя использованной схемы приложения |
О |
1 |
Class |
CI_Citation (см. таблицу В.16) |
|
294 |
schemaLanguage |
Идентификация использованного языка |
О |
1 |
CharacterString |
Free text |
|
295 |
constraintLanguage |
Формальный язык, использованный для схемы приложения |
О |
1 |
CharacterString |
Free text |
|
296 |
schemaAscii |
Полная схема приложения в виде ASCIL-файла |
Н |
1 |
CharacterString |
Free text |
|
297 |
graphicsFile |
Полная схема приложения в виде графического файла |
Н |
1 |
Class |
CI_OnlineResource (см. таблицу В.16.6) |
|
298 |
softwareDevelopmentFile |
Полная схема приложения в виде файла разработки программного обеспечения |
Н |
1 |
Class |
CI_OnlineResource (см. таблицу В.16.6) |
|
299 |
softwareDevelopmentFileFormat |
Формат разработки программного обеспечения, использованный для файла разработки программного обеспечения прикладной схемы |
Н |
1 |
CharacterString |
Free text |
|
Примечание - UML-модель для этой таблицы показана на рисунке 17. | ||||||
|
N |
Имя/ролевое имя |
Определение |
Признак обязательности |
Максимум вхождений (MB) |
Тип данных |
Домен |
|
300 |
SV_ServiceIdentification |
Идентификация возможностей, которые поставщик сервисов делает доступными для пользователей сервисов через набор интерфейсов, которые определяют поведение. Примечание - См. [10] для дополнительной информации |
Используется признак обязательности ссылочного объекта |
Используется MB ссылочного объекта |
Specified Class (MD_Identification) |
Строки 43-62 и 301-311 |
|
301 |
serviceType |
Имя типа сервиса. Пример - 'Поиск', 'отображение', 'загрузка', 'преобразование' или 'вызов' |
О |
1 |
Class |
GenericName (см. В.2.7) |
|
302 |
serviceTypeVersion |
Версия сервиса, которая поддерживает поиск, основанный на версии serviceType |
Н |
N |
CharacterString |
Домен не установлен |
|
303 |
accessProperties |
Информация о наличии сервисов, включая: - тариф; - дату и время планируемого наличия; - инструкции по заказу; - изменение |
Н |
1 |
Class |
MD_StandardOrderProcess (см. таблицу В.11.5) |
|
304 |
couplingType |
Тип стыковки между сервисами и связанные даты (если существует) |
У/существует связанный ресурс? |
1 |
Class |
SV_CouplingType < |
|
305 |
coupledResource |
Дальнейшее описание стыковочных данных в случае тесно связанных сервисов |
У/существует связанный ресурс? |
N |
Class |
SV_CoupledResource (см. таблицу В.14.4) |
|
306 |
operatedDataset |
Предоставляет ссылку на ресурс, над которым действует сервис. Примечание - Для одного ресурса может использоваться только operatedDataset или operatesOn (но никогда оба для одного и того же ресурса) |
Н |
N |
Class |
CI_Citation (см. таблицу В.16) |
|
307 |
profile |
Профиль, к которому относится сервис |
Н |
N |
Class |
CI_Citation (см. таблицу В.16) |
|
308 |
serviceStandard |
Стандарт, к которому относится сервис |
Н |
N |
Class |
CI_Citation (см. таблицу В.16) |
|
309 |
Role name: containsOperations |
Содержит информацию об операциях, которые включает сервис |
Н |
N |
Association |
SV_OperationMetadata (см. таблицу В.14.1) |
|
310 |
Role name: operatesOn |
Содержит информацию о ресурсе, над которым действует сервис. Примечание - Могут использоваться как operatedDataset, так и operatesOn (но не оба для одного и того же ресурса) |
Н |
N |
Association |
MD_DataIdentification (см. таблицу В.3) |
|
311 |
Role name: containsChain |
Содержит информацию о цепочке, применяемой сервисом |
Н |
N |
Association |
SV_OperationChainMetadata (см. таблицу В.14.2) |
|
Примечание - UML-модель для этой таблицы показана на рисунке 18. | ||||||
|
N |
Имя/ролевое имя |
Определение |
Признак обязательности |
Максимум вхождений (MB) |
Тип данных |
Домен |
|
312 |
SV_OperationMetadata |
Описывает ключ одного и только одного метода, предоставляемого сервисом |
Используется признак обязательности ссылочного объекта |
Используется MB ссылочного объекта |
Aggregated Class (MD_ServiceIdentification) |
Строки 313-319 |
|
313 |
operationName |
Уникальный идентификатор для этого интерфейса |
О |
1 |
CharacterString |
Домен не установлен |
|
314 |
distributedComputingPlatform |
Распространяемые компьютерные платформы, на которых операция может быть выполнена |
О |
N |
Class |
DCPIist < |
|
315 |
operationDescription |
Описание в виде свободного текста цели и результата операции |
Н |
1 |
CharacterString |
Free text |
|
316 |
invocationName |
Имя, используемое для вызова этого интерфейса в контексте DCP. Это имя идентично для всех DCP |
Н |
1 |
CharacterString |
Free text |
|
317 |
connectPoint |
Дескриптор для доступа к интерфейсу сервиса |
О |
N |
Class |
CI_OnlineResource (см. таблицу В.16.6) |
|
318 |
Role name: parameters |
Параметры, которые необходимы для этого интерфейса в последовательности |
Н |
N |
Association |
SV_Parameter (см. таблицу В.14.3) |
|
319 |
Role name: dependsOn |
Список операций, которые должны быть выполнены немедленно до того, как будет вызвана текущая операция, структурированный в виде списка для сбора альтернативных предшествующих путей и наборов для сбора параллельных предшествующих путей |
Н |
N |
Association |
SV_OperationMetadata (см. таблицу В.14.1) |
|
Примечание - UML-модель для этой таблицы показана на рисунке 18. | ||||||
|
N |
Имя/ролевое имя |
Определение |
Признак обязательности |
Максимум вхождений (MB) |
Тип данных |
Домен |
|
320 |
SV_OperationChainMetadata |
Информация о цепочке операций |
Используется признак обязательности ссылочного объекта |
Используется MB ссылочного объекта |
Aggregated Class (SV_ServiceIdentification) |
Строки 321-323 |
|
321 |
name |
Имя, использованное сервисом для этой цепочки |
О |
1 |
CharacterString |
Free text |
|
322 |
description |
Описательное объяснение сервисов в цепочке и результат на выходе |
Н |
1 |
CharacterString |
Free text |
|
323 |
Role name: operation |
Информация (упорядоченная) об операциях, применяемых цепочкой |
О |
N |
Class |
SV_OperationMetadata (см. таблицу В.14.1) |
|
Примечание - UML-модель для этой таблицы показана на рисунке 18. | ||||||
|
N |
Имя/ролевое имя |
Определение |
Признак обязательности |
Максимум вхождений (MB) |
Тип данных |
Домен |
|
324 |
SV_Parameter |
Информация о параметрах |
Используется признак обязательности ссылочного объекта |
Используется MB ссылочного объекта |
Aggregated Class (SV_ServiceIdentification) |
Строки 325-329 |
|
325 |
name |
Имя, используемое сервисом для этого параметра |
О |
1 |
Class |
MemberName (см. B.2.7) |
|
326 |
direction |
Указание на то, является ли параметр входным для сервиса, выходным или и тем, и другим |
О |
1 |
Class |
SV_ParameterDirection < |
|
327 |
description |
Описательное объяснение роли параметра |
Н |
1 |
CharacterString |
Free text |
|
328 |
optionality |
Указание на то, является ли параметр обязательным |
О |
1 |
Boolean |
0 = нет 1 = да |
|
329 |
repeatability |
Указание на то, может ли использоваться более одного значения параметра |
О |
1 |
Boolean |
0 = нет 1 = да |
|
Примечание - UML-модель для этой таблицы показана на рисунке 18. | ||||||
|
N |
Имя/ролевое имя |
Определение |
Признак обязательности |
Максимум вхождений (MB) |
Тип данных |
Домен |
|
330 |
SV_CoupledResource |
Связи, указанные operationName (обязательный атрибут из SV_OperationMetadata), с ресурсом, идентифицированным посредством идентификатора |
Используется признак обязательности ссылочного объекта |
Используется MB ссылочного объекта |
Aggregated Class (SV_ServiceIdentification) |
Строки 331-334 |
|
331 |
scopedName |
Идентификатор области ресурса в контексте данного экземпляра сервиса. Примечание - Имя ресурса (то есть набора данных), как оно используется экземпляром сервиса. Пример - Имя слоя или имя типа объекта |
Н |
1 |
Class |
ScopedName (см. B.2.7) |
|
332 |
resourceReference |
Ссылка на ресурс, над которым действует сервис. Примечание - Для одного ресурса используется либо resource, либо resourceReference (никогда оба для одного и того же ресурса) |
Н |
N |
Class |
CI_Citation (см. таблицу В.16) |
|
333 |
Role name: resource |
Прочно связанный ресурс. Примечания 1 Этот атрибут обеспечивается ссылкой. 2 Для одного ресурса используется либо resource, либо resourceReference (никогда оба для одного и того же ресурса) |
Н |
N |
Class |
МD_DataIdentification (см. таблицу В.3) |
|
334 |
Role name: operation |
Операция сервиса. Примечание - Этот атрибут обеспечивается ссылкой |
Н |
1 |
Class |
SV_OperationMetadata (см. таблицу В.14.1) |
|
Примечание - UML-модель для этой таблицы показана на рисунке 18. | ||||||
|
N |
Имя/ролевое имя |
Определение |
Признак обязательности |
Максимум вхождений (MB) |
Тип данных |
Домен |
|
335 |
EX_Extent |
Пространственно-временная протяженность ресурса |
Используется признак обязательности ссылочного объекта |
Используется MB ссылочного объекта |
< |
Строки 336-339 |
|
336 |
description |
Пространственно-временная протяженность ссылающегося объекта |
У/geographicElement и temporalElement и verticalElement не документированы? |
1 |
CharacterString |
Free text |
|
337 |
Role name: geographicElement |
Содержит пространственный компонент пространственно-временной протяженности ссылающегося объекта |
У/description и temporalElement и verticalElement не документированы? |
N |
Association |
EX_GeographicExtent < (см. таблицу В.15.1) |
|
338 |
Role name: temporalElement |
Содержит временной компонент пространственно-временной протяженности ссылающегося объекта |
У/description и geographicElement и verticalElement не документированы? |
N |
Association |
EX_TemporalExtent (см. таблицу В.15.2) |
|
339 |
Role name: verticalElement |
Содержит вертикальный компонент пространственно-временной протяженности ссылающегося объекта |
У/description и geographicElement и temporalElement не документированы? |
N |
Association |
EX_VerticalExtent (см. таблицу В.15.3) |
|
Примечание - UML-модель для этой таблицы показана на рисунке 19. | ||||||
|
N |
Имя/ролевое имя |
Определение |
Признак обязательности |
Максимум вхождений (MB) |
Тип данных |
Домен |
|
340 |
EX_GeographicExtent |
Пространственная область ресурса |
Используется признак обязательности ссылочного объекта |
Используется MB ссылочного объекта |
Aggregated Class (EX_Extent and EX_SpatialTemporalExtent) < |
Строка 341 |
|
341 |
extentTypeCode |
Указание на то, включает ли пространственный элемент область, покрытую данными, или область, где нет данных |
Н По умолчанию = 1 |
1 |
Boolean |
0 = не включает 1 = включает |
|
342 |
EX_BoundingPolygon |
Ограничивающий геометрический объект, который локализует ресурс, выраженный набором координат (х, у). Примечания 1 Если используется полигон, то он должен быть замкнут (первая и последняя точки совпадают). 2 Этот тип может использоваться и для представления других типов геометрии, например, точки, линии |
Используется признак обязательности ссылочного объекта |
Используется MB ссылочного объекта |
Specified Class (EX_GeographicExtent) |
Строки 341 и 343 |
|
343 |
polygon |
Наборы точек, определяющих контуры полигонов или любых других GM_Object geometry (точка, линия или полигон) |
О |
N |
Class |
GM_Object (см. B.2.5) |
|
344 |
EX_GeographicBoundingBox |
Пространственное положение ресурса. Примечание - Это только приблизительная ссылка, поэтому указание системы координат не требуется и обеспечивается только с точностью до двух знаков после запятой |
Используется признак обязательности ссылочного объекта |
Используется MB ссылочного объекта |
Specified Class (EX_GeographicExtent) |
Строки 341 и 345-348 |
|
345 |
westBoundLongitude |
Самая западная координата границы протяженности ресурса, выраженная в долготе в десятичных градусах (положительный Запад) |
О |
1 |
Decimal |
- 180,0 <= West Bounding Longitude Value <= 180,0 |
|
346 |
eastBoundLongitude |
Самая восточная координата границы протяженности ресурса, выраженная в долготе в десятичных градусах (положительный Восток) |
О |
1 |
Decimal |
- 180,0 <= East Bounding Longitude Value <= 180,0 |
|
347 |
southBoundLatitude |
Самая южная координата границы протяженности ресурса, выраженная в широте в десятичных градусах (положительный Юг) |
О |
1 |
Decimal |
- 90,0 <= South Bounding Latitude Value <= 90,0; South Bounding Latitude Value <= North bounding Latitude Value |
|
348 |
northBoundLatitude |
Самая северная координата границы протяженности ресурса, выраженная в широте в десятичных градусах (положительный Север) |
О |
1 |
Decimal |
- 90,0 <= North Bounding Latitude Value <= 90,0; North Bounding Latitude Value >= South Bounding Latitude Value |
|
349 |
EX_GeographicDescription |
Описание географической области с использованием идентификаторов |
Используется признак обязательности ссылочного объекта |
Используется MB ссылочного объекта |
Specified Class (EX_GeographicExtent) |
Строки 341 и 350 |
|
350 |
geographicIdentifier |
Идентификаторы, использованные для представления географической области. Примечание - Пространственные идентификаторы описаны в [7] |
О |
1 |
Class |
MD_Identifier (см. таблицу В.17.2) |
|
Примечание - UML-модель для этой таблицы показана на рисунке 19. | ||||||
|
N |
Имя/ролевое имя |
Определение |
Признак обязательности |
Максимум вхождений (MB) |
Тип данных |
Домен |
|
351 |
EX_TemporalExtent |
Временной период, который покрывает содержание ресурса |
Используется признак обязательности ссылочного объекта |
Используется MB ссылочного объекта |
Aggregated Class (EX_Extent) |
Строка 352 |
|
352 |
extent |
Период для содержания ресурса |
О |
1 |
Class |
TM_Primitive (см. B.2.4) |
|
353 |
EX_SpatialTemporalExtent |
Протяженность относительно даты/времени и пространственных границ |
Используется признак обязательности ссылочного объекта |
Используется MB ссылочного объекта |
Specified Class (EX_TemporalExtent) |
Строки 352 и 354-355 |
|
354 |
verticalExtent |
Компонент вертикальной протяженности |
Н |
1 |
Class |
EX_VerticalExtent (см. таблицу В.15.3) |
|
355 |
Role name: spatialExtent |
Компонент пространственной протяженности из составной пространственной и временной протяженности |
О |
N |
Association |
EX_GeographicExtent < (см. таблицу В.15.1) |
|
Примечание - UML-модель для этой таблицы показана на рисунке 19. | ||||||
|
N |
Имя/ролевое имя |
Определение |
Признак обязательности |
Максимум вхождений (MB) |
Тип данных |
Домен |
|
356 |
EX_VerticalExtent |
Вертикальный домен ресурса |
Используется признак обязательности ссылочного объекта |
Используется MB ссылочного объекта |
Aggregated Class (EX_Extent) |
Строки 357-360 |
|
357 |
minimumValue |
Самое низкое значение высоты, содержащееся в ресурсе |
О |
1 |
Real |
Real |
|
358 |
maximumValue |
Самое высокое значение высоты, содержащееся в ресурсе |
О |
1 |
Real |
Real |
|
359 |
Role name: verticalCRS |
Предоставляет информацию о системе высот, в которой измеряются максимальные и минимальные значения высоты. Примечание - Информация о CRS включает в себя единицы измерения |
У/вертикальная ICRSId не документирована? |
1 |
Class |
SC_VerticalCRS < |
|
360 |
verticalCRSId |
Определяет систему высот, используемую для минимальных и максимальных значений |
У/вертикальная ICRSId не документирована? |
1 |
Class |
MD_ReferenceSystem (см. таблицу В.8) |
|
Примечание - UML-модель для этой таблицы показана на рисунке 19. | ||||||
|
N |
Имя/ролевое имя |
Определение |
Признак обязательности |
Максимум вхождений (MB) |
Тип данных |
Домен |
|
361 |
CI_Citation |
Стандартизованная ссылка на ресурс |
Используется признак обязательности ссылочного объекта |
Используется MB ссылочного объекта |
Class |
Строки 362-375 |
|
362 |
title |
Имя, под которым известен ресурс, на который дается ссылка |
О |
1 |
CharacterString |
Free text |
|
363 |
alternateTitle |
Короткое имя или имя на другом языке, под которым известна ссылочная информация. Например - "DCW" - альтернативное название для "Digital Chart of the World" |
Н |
N |
CharacterString |
Free text |
|
364 |
date |
Дата ресурса, на который ссылаются |
Н |
N |
Class |
CI_Date (см. таблицу В.16.5) |
|
365 |
edition |
Версия ресурса, на который ссылаются |
Н |
1 |
CharacterString |
Free text |
|
366 |
editionDate |
Дата издания |
Н |
1 |
Class |
DateTime (см. B.2.2) |
|
367 |
identifier |
Значение, однозначно определяющее объект в пределах области имен |
Н |
N |
Class |
MD_Identifier (см. таблицу В.17.2) |
|
368 |
citedResponsibleParty |
Роли, имя, контакты и расположение лица или организации, которая отвечает за ресурс |
Н |
N |
Class |
CI_Responsibility (см. таблицу В.16.1) |
|
369 |
presentationForm |
Форма, в которой ресурс представлен |
Н |
N |
Class |
CI_PresentationFormCode < |
|
370 |
series |
Информация о серии или агрегированный ресурс, частью которого является ресурс |
Н |
1 |
Class |
CI_Series (см. таблицу В.16.7) |
|
371 |
otherCitationDetails |
Другая информация, которая необходима для полной ссылки и нигде не указана |
Н |
N |
CharacterString |
Free text |
|
372 |
ISBN |
Международный стандартный номер книги |
Н |
1 |
CharacterString |
Домен не определен |
|
373 |
ISSN |
Международный стандартный номер серии |
Н |
1 |
CharacterString |
Домен не определен |
|
374 |
onlineResource |
Онлайн-ссылка на ресурс |
Н |
N |
Class |
CI_OnlineResource (см. таблицу В.16.6) |
|
375 |
graphic |
Графическое обозначение или логотип ресурса, на которые ссылаются |
Н |
N |
Class |
MD_BrowseGraphic (см. таблицу В.17.3) |
|
Примечание - UML-модель для этой таблицы приведена на рисунках 20 и 21. | ||||||
|
N |
Имя/ролевое имя |
Определение |
Признак обязательности |
Максимум вхождений (MB) |
Тип данных |
Домен |
|
376 |
CI_Responsibility |
Информация о стороне и ее роли |
Используется признак обязательности ссылочного объекта |
Используется MB ссылочного объекта |
Class |
Строки 377-379 |
|
377 |
role |
Функция, выполняемая ответственной стороной |
О |
1 |
Class |
CI_RoleCode < |
|
378 |
extent |
Пространственная или временная протяженность роли |
Н |
N |
Class |
EX_Extent (см. таблицу В.15) |
|
379 |
Role name: party |
Информация о стороне |
О |
N |
Association |
CI_Party < (см. таблицу В.16.2) |
|
Примечание - UML-модель для этой таблицы приведена на рисунках 20 и 21. | ||||||
|
N |
Имя/ролевое имя |
Определение |
Признак обязательности |
Максимум вхождений (MB) |
Тип данных |
Домен |
|
380 |
CI_Party |
Информация о физическом лице и/или организации |
Используется признак обязательности ссылочного объекта |
Используется MB ссылочного объекта |
Class < |
Строки 381-382 |
|
381 |
name |
Имя стороны (физическое лицо или организация) |
У/logo и positionName не документированы? |
1 |
CharacterString |
Free text |
|
382 |
contactInfo |
Контактная информация стороны |
Н |
N |
Class |
CI_Contact (см. таблицу В.16.4) |
|
383 |
CI_Individual |
Информация о стороне, если сторона - физическое лицо |
Используется признак обязательности ссылочного объекта |
Используется MB ссылочного объекта |
Specified Class (CI_Party) |
Строки 381-382 и 384 |
|
384 |
positionName |
Должность физического лица в организации |
У/name и logo не документированы? |
1 |
CharacterString |
Free text |
|
385 |
CI_Organisation |
Информация о стороне, если сторона - организация |
Используется признак обязательности ссылочного объекта |
Используется MB ссылочного объекта |
Specified Class (CI_Party) |
Строки 381-382 и 386-387 |
|
386 |
logo |
Графическое обозначение организации |
У/name или positionName не документированы? |
N |
Class |
MD_BrowseGraphic (см. таблицу В.17.3) |
|
387 |
Role name: individual |
Лицо в указанной организации |
Н |
N |
Association |
CI_Individual (см. таблицу В.16.2) |
|
Примечание - UML-модель для этой таблицы приведена на рисунках 20 и 21. | ||||||
|
N |
Имя/ролевое имя |
Определение |
Признак обязательности |
Максимум вхождений (MB) |
Тип данных |
Домен |
|
388 |
CI_Address |
Местоположение ответственного физического лица или организации |
Используется признак обязательности ссылочного объекта |
Используется MB ссылочного объекта |
Class |
Строки 389-394 |
|
389 |
deliveryPoint |
Адрес местоположения. Пример - Номер улицы и имя, номер апартаментов |
Н |
N |
CharacterString |
Free text |
|
390 |
city |
Город местоположения |
Н |
1 |
CharacterString |
Free text |
|
391 |
administrativeArea |
Штат, провинция местоположения |
Н |
1 |
CharacterString |
Free text |
|
392 |
postalCode |
ZIP или другой почтовый код |
Н |
1 |
CharacterString |
Домен не определен |
|
393 |
country |
Страна |
Н |
1 |
CharacterString |
Домен не определен |
|
394 |
electronicMailAddress |
Электронная почта физического лица или организации |
Н |
N |
CharacterString |
Домен не определен |
|
Примечание - UML-модель для этой таблицы приведена на рисунках 20 и 21. | ||||||
|
N |
Имя/ролевое имя |
Определение |
Признак обязательности |
Максимум вхождений (MB) |
Тип данных |
Домен |
|
395 |
CI_Contact |
Информация о контактах с ответственным физическим лицом и/или организацией |
Используется признак обязательности ссылочного объекта |
Используется MB ссылочного объекта |
Class |
Строки 396-401 |
|
396 |
phone |
Номер телефона, по которому доступна организация или физическое лицо |
Н |
N |
Class |
CI_Telephone (см. таблицу В.16.8) |
|
397 |
address |
Физический и электронный адрес, по которым доступны физическое лицо или организация |
Н |
N |
Class |
CI_Address (см. таблицу В.16.3) |
|
398 |
onlineResource |
Онлайн-информация, которая может быть использована для контакта с физическим лицом или организацией |
Н |
N |
Class |
CI_OnlineResource (см. таблицу В.16.6) |
|
399 |
hoursOfService |
Период времени (включая временную зону), когда заинтересованные лица могут контактировать с физическим лицом или организацией |
Н |
N |
CharacterString |
Free text |
|
400 |
contactInstructions |
Дополнительные инструкции, как и когда контактировать с физическим лицом или организацией |
Н |
1 |
CharacterString |
Free text |
|
401 |
contactType |
Тип контакта |
Н |
1 |
CharacterString |
Free text |
|
Примечание - UML-модель для этой таблицы приведена на рисунках 20 и 21. | ||||||
|
N |
Имя/ролевое имя |
Определение |
Признак обязательности |
Максимум вхождений (MB) |
Тип данных |
Домен |
|
402 |
CI_Date |
Базовая дата и событие, используемое для его описания |
Используется признак обязательности ссылочного объекта |
Используется MB ссылочного объекта |
Class < |
Строки 403-404 |
|
403 |
date |
Базовая дата для описываемого ресурса |
О |
1 |
Class |
DateTime (см. В.2.2) |
|
404 |
dateType |
Событие, использованное для базовой даты |
О |
1 |
CodeList |
CI_DateTypeCode < |
|
Примечание - UML-модель для этой таблицы приведена на рисунках 20 и 21. | ||||||
|
N |
Имя/ролевое имя |
Определение |
Признак обязательности |
Максимум вхождений (MB) |
Тип данных |
Домен |
|
405 |
CI_OnlineResource |
Информация об онлайн-источниках, с помощью которых можно получить ресурс, спецификацию или имя профиля сообщества и расширенные элементы метаданных |
Используется признак обязательности ссылочного объекта |
Используется MB ссылочного объекта |
Class < |
Строки 406-412 |
|
406 |
linkage |
Местонахождение (адрес) для интерактивного доступа, используя унифицированный указатель ресурсов (URL)/универсального кода ресурса (URI) для адреса или аналогичные адресные схемы, такие как http://www.statkart.no/ИСОtc211 |
О |
1 |
CharacterString |
Текст ограничен URL (см. IETF RFC 3986) |
|
407 |
protocol |
Используемый протокол связи. Пример - ftp, http get KVP, http POST и др. |
Н |
1 |
CharacterString |
Домен не определен |
|
408 |
applicationProfile |
Имя профиля приложения, который может использоваться с интернет-ресурсом |
Н |
1 |
CharacterString |
Free text |
|
409 |
name |
Имя интернет-ресурса |
Н |
1 |
CharacterString |
Free text |
|
410 |
description |
Детальное текстовое описание, чем является или что делает интернет-ресурс |
Н |
1 |
CharacterString |
Free text |
|
411 |
function |
Код для функции, которую выполняет интернет-ресурс |
Н |
1 |
Codelist |
CI_OnLineFunctionCode < |
|
412 |
protocolRequest |
Запрос, используемый для доступа к ресурсу в зависимости от протокола (главный образом, для POST-запросов). Пример - POST/XML - |
H |
1 |
CharacterString |
Домен не определен |
|
Примечание - UML-модель для этой таблицы приведена на рисунках 20 и 21. | ||||||
|
N |
Имя/ролевое имя |
Определение |
Признак обязательности |
Максимум вхождений (MB) |
Тип данных |
Домен |
|
413 |
CI_Series |
Информация о серии или ресурсе-агрегате, к которому принадлежит ресурс |
Используется признак обязательности ссылочного объекта |
Используется MB ссылочного объекта |
Class |
Строки 414-416 |
|
414 |
name |
Название серии или ресурса-агрегата, для которых ресурс является частью |
Н |
1 |
CharacterString |
Free text |
|
415 |
issueIdentification |
Информация, идентифицирующая выпуск серии |
Н |
1 |
CharacterString |
Free text |
|
416 |
page |
Подробная информация о том, на каких страница была опубликована статья |
Н |
1 |
CharacterString |
Free text |
|
Примечание - Модель UML для этой таблицы приведена на рисунках 20 и 21. | ||||||
|
N |
Имя/ролевое имя |
Определение |
Признак обязательности |
Максимум вхождений (MB) |
Тип данных |
Домен |
|
417 |
CI_Telephone |
Телефонный номер для контакта с физическим лицом или организацией |
Используется признак обязательности ссылочного объекта |
Используется MB ссылочного объекта |
Class < |
Строки 418-419 |
|
418 |
number |
Номер телефона, по которому можно обратиться к ответственному лицу или организации |
О |
1 |
CharacterString |
Домен не определен |
|
419 |
numberType |
Тип номера телефона |
Н |
1 |
Class |
CI_TelephoneTypeCode < |
|
Примечание - UML-модель для этой таблицы приведена на рисунках 20 и 21. | ||||||
|
N |
Имя/ролевое имя |
Определение |
Признак обязательности |
Максимум вхождений (MB) |
Тип данных |
Домен |
|
420 |
< |
Целевой ресурс и физическая протяженность, для которых сообщается информация |
Используется признак обязательности ссылочного объекта |
Используется MB ссылочного объекта |
Class |
Строки 421-423 |
|
421 |
level |
Целевой ресурс |
О |
1 |
Class |
MD_ScopeCode < |
|
422 |
extent |
Информация о горизонтальной, вертикальной и временной протяженности ресурса, определенная областью применения |
Н |
N |
Class |
EX_Extent (см. таблицу В.15) |
|
423 |
levelDescription |
Подробное описание/перечень элементов, определенных уровнем (level) |
Н |
N |
Codelist |
MD_ScopeDescription < (см. таблицу В.17.1) |
|
Примечание - UML-модель для этой таблицы приведена на рисунке 22. | ||||||
|
N |
Имя/ролевое имя |
Определение |
Признак обязательности |
Максимум вхождений (MB) |
Тип данных |
Домен |
|
424 |
MD_ScopeDescription |
Описание класса информации, охватываемого информацией |
Используется признак обязательности ссылочного объекта |
Используется MB ссылочного объекта |
Class < |
Строки 425-430 |
|
425 |
attributes |
Экземпляры типов атрибутов, к которым относится информация |
У/features, featureInstances, attributeInstances, dataset и other не документированы? |
1 |
Set CharacterString (см. В.2.6) |
Домен не определен |
|
426 |
features |
Экземпляры типов объектов, к которым относится информация |
У/attributes, featureInstances, attributeInstances, dataset и other не документированы? |
1 |
Set CharacterString (см. B.2.6) |
Домен не определен |
|
427 |
featureInstances |
Экземпляры объектов, к которым применяется информация |
У/attributes, features, attributeInstances, dataset и other не документированы? |
1 |
Set CharacterString (см. B.2.6) |
Домен не определен |
|
428 |
attributeInstances |
Экземпляры атрибутов, к которым относится информация |
У/attributes, features, featureInstances, dataset и other не документированы? |
1 |
Set CharacterString (см. B.2.6) |
Домен не определен |
|
429 |
dataset |
Набор данных, к которому относится информация |
У/attributes, features, featureInstances, attributeInstances и other не документированы? |
1 |
CharacterString |
Домен не определен |
|
430 |
other |
Класс информации, не попадающей в другие категории, к которым относится информация |
У/attributes, features, featureInstances, attributeInstances и dataset не документированы? |
1 |
CharacterString |
Free text |
|
Примечание - UML-модель для этой таблицы приведена на рисунке 22. | ||||||
|
N |
Имя/ролевое имя |
Определение |
Признак обязательности |
Максимум вхождений (MB) |
Тип данных |
Домен |
|
431 |
< |
Значение, однозначно идентифицирующее объект в пространстве имен |
Используется признак обязательности ссылочного объекта |
Используется MB ссылочного объекта |
Class |
Строки 432-436 |
|
432 |
authority |
Лицо или сторона, ответственные за поддержание этого пространства имен |
Н |
1 |
Class |
CI_Citation (см. таблицу В.16) |
|
433 |
code |
Буквенно-цифровое значение, идентифицирующее экземпляр в пространстве имен. Примечание - Следует избегать символов, которые не являются законными в URL. Пример - EPSG::4326 |
О |
1 |
CharacterString |
Домен не определен |
|
434 |
codeSpace |
Идентификатор или пространство имен, в которых код действителен |
Н |
1 |
CharacterString |
Домен не определен |
|
435 |
version |
Идентификатор версии для пространства имен |
Н |
1 |
CharacterString |
Домен не определен |
|
436 |
description |
Описание на естественном языке смысла значения кода. Пример - Для codeSpace = EPSG, код = 4326, описание = WGS-84 |
Н |
1 |
CharacterString |
Free text |
|
Примечание - UML-модель для этой таблицы приведена на рисунке 22. | ||||||
|
N |
Имя/ролевое имя |
Определение |
Признак обязательности |
Максимум вхождений (MB) |
Тип данных |
Домен |
|
437 |
MD_BrowseGraphic |
Графическое изображение, которое является иллюстрацией ресурса. Примечание - Должно включать в себя легенду для графики. |
Используется признак обязательности ссылочного объекта |
Используется MB ссылочного объекта |
Aggregated Class (MD_Identification) |
Строки 438-442 |
|
437 |
MD_BrowseGraphic |
Пример - Логотип набора данных, логотип организации, графика ограничения доступа |
Используется признак обязательности ссылочного объекта |
Используется MB ссылочного объекта |
Aggregated Class (MD_Identification) |
Строки 438-442 |
|
438 |
fileName |
Имя файла, который содержит графический элемент, который обеспечивает иллюстрацию ресурса |
О |
1 |
CharacterString |
Домен не определен |
|
439 |
fileDescription |
Текстовое описание иллюстрации |
Н |
1 |
CharacterString |
Free text |
|
440 |
fileType |
Формат, в котором закодирована иллюстрация. Пример - EPS, GIF, JPEG, РВМ, PS, TIFF, PDF |
Н |
1 |
CharacterString |
Домен не определен |
|
441 |
imageConstraints |
Ограничение доступа и/или использование графического просмотра |
Н |
N |
Class |
MD_Constraints (см. таблицу В.4) |
|
442 |
linkage |
Ссылка для просмотра графического отображения |
Н |
N |
Class |
CI_OnlineResource (см. таблицу В.16.6) |
|
Примечание - Модель UML для этой таблицы приведена на рисунке 22. | ||||||
|
N |
Имя/ролевое имя |
Определение |
Признак обязательности |
Максимум вхождений (MB) |
Тип данных |
Домен |
|
443 |
PT_FreeText |
Тип данных многоязычного свободного текста. Примечание - Элемент метаданных, чей тип данных CharacterString и домен - свободный текст могут быть альтернативно выражены с помощью подтипа PT_Free-Text типа CharacterString. Экземпляр текста выступает в качестве обычной строки символов, за исключением того, что она выполняет дополнительный перевод значения строки символов в разных локалях |
Используется признак обязательности ссылочного объекта |
Используется MB ссылочного объекта |
Specified class (Character String) |
Строка 444 |
|
444 |
Role name: textGroup |
Предоставляет список локализованных строк символов, выражающих значение свободного текста (последовательности символов) в данной локали |
О |
N |
Association |
LocalisedCharacterString (см. таблицу В.18.1) |
|
Примечание - UML-модель для этой таблицы приведена на рисунке 23. | ||||||
|
N |
Имя/ролевое имя |
Определение |
Признак обязательности |
Максимум вхождений (MB) |
Тип данных |
Домен |
|
445 |
LocalisedCharacterString |
Выражение свободного текста в заданной локали |
Используется признак обязательности ссылочного объекта |
Используется MB ссылочного объекта |
Specified class (CharacterString) |
Строка 446 |
|
446 |
Role name: locale |
Определяет языковой стандарт, в котором выражается значение (последовательность символов) локализованной строки символов |
О |
1 |
Class |
PT_Locale (см. таблицу В.18.2) |
|
Примечание - UML-модель для этой таблицы приведена на рисунке 23. | ||||||
|
N |
Имя/ролевое имя |
Определение |
Признак обязательности |
Максимум вхождений (MB) |
Тип данных |
Домен |
|
447 |
PT_Locale |
Описание локали |
Используется признак обязательности ссылочного объекта |
Используется MB ссылочного объекта |
Class |
Строки 448-450 |
|
448 |
language |
Обозначение локального языка |
О |
1 |
Class |
LanguageCode < |
|
449 |
country |
Обозначение конкретной страны локального языка |
Н |
1 |
Class |
CountryCode < |
|
450 |
characterEncoding |
Обозначение набора символов, используемого для кодирования текстового значения локали |
О |
1 |
Class |
MD_CharacterSetCode < |
|
Примечание - UML-модель для этой таблицы приведена на рисунке 23. | ||||||
|
N |
Имя/ролевое имя |
Определение |
Признак обязательности |
Максимум вхождений (MB) |
Тип данных |
Домен |
|
451 |
PT_LocaleContainer |
Контейнер локализованных символьных строк. Примечание - Обеспечивает средство для того, чтобы изолировать локализованные строки, относящиеся к данной локали |
Н |
N |
Class |
Строки 452-456 |
|
452 |
description |
Обозначение языка локали |
О |
1 |
CharacterString |
Free text |
|
453 |
locale |
Локаль, в котором выражены локализованные строки контейнера |
О |
1 |
Class |
PT_Locale (см. таблицу В.18.2) |
|
454 |
date |
Дата создания или пересмотра контейнера локали |
О |
N |
Class |
CI_Date (см. таблицу B.16.5) |
|
455 |
responsibleParty |
Ответственные стороны контейнера локали |
О |
N |
Class |
CI_Responsibility (см. таблицу В.16.1) |
|
456 |
Role name: localisedString |
Предоставляет список локализованной строки символов, выражающий лингвистическую передачу набора текстовой информации в данной локали |
О |
N |
Association |
LocalisedCharacterString (см. таблицу В.18.1) |
|
Примечание - UML-модель для этой таблицы приведена на рисунке 24. | ||||||
В.2 Классы с внешними ссылками
В.2.1 Введение
Существует несколько классов, на которые ссылается настоящий стандарт и которые задокументированы в других стандартах. Эти сущности, на которые имеются внешние ссылки, объяснены в В.2.2-В.2.9.
В.2.2 Информация о Date и DateTime
Дата - дает значение для года, месяца и дня. Кодировка даты - это строка, которая должна соответствовать формату для даты, указанному в ГОСТ ИСО 8601. Данный класс описан в полном объеме в [3].
Примечание 1 - Точность даты можно определить, показывая сочетание века плюс год, плюс месяц, плюс день; например, YY (век), YYYY (год), ГГГГ-ММ (год, месяц), ГГГГ-ММ-ДД или ГГГГММДД (год, месяц и день).
DateTime: комбинация даты и типа времени (час, минута и секунда). Кодировка DateTime должна соответствовать ГОСТ ИСО 8601. Этот класс описан в полном объеме в [3].
Примечание 2 - Хотя определение DateTime позволяет более точные временные обозначения, менее точные значения также могут быть использованы. Например, YY (век), YYYY (год), YYYY-MM (год, месяц), YYYY-MM-DD или YYYYMMDD (год, месяц, день), YYYY-MM-ДДТчч (год, месяц, день, час), YYYY-MM-ДДТчч: мм (год, месяц, день, час, минута), YYYY-MM-ДДТчч: мм: ss.d или YYYYMMDDThhmmss.d (год, месяц, день, час, минута, секунда и десятичные секунд). Следует также добавить часовой пояс, например, YYYY-M-ДДТчч: мм: ss.d + чч: мм.
Примечание 3 - DateTime наследует как от Date, так и от Time, а это значит, что:
- свойство DateTime может быть создано как Date или как DateTime;
- свойство Time может быть создано как Time или как DateTime.
В.2.3 Информация о Distance (расстоянии), angle (угле), measure (мере), number (числе), record (записи), RecordType (типе записи), scale (масштабе) и UomLength (единице длины)
Distance (расстояние): этот класс описан в полном объеме в [3].
Angle (угол): величина вращения, необходимого, чтобы одна линия или плоскость совпала с другой, как правило, измеряется в радианах или градусах. Этот класс описан в полном объеме в [3].
Measure (мера): результат выполнения действия или процесса по установлению протяженности, размеров или количества какой-либо сущности. Этот класс описан в полном объеме в [3].
Number (число): абстрактный класс, от которого могут быть образованы подтипы того или иного числового типа (действительное - real, целое - integer, десятичное - decimal, действительное с плавающей точкой двойной точности - double, действительное с плавающей точкой - float). Этот класс описан в полном объеме в [3].
Record (запись): этот класс описан в полном объеме в [3].
RecordType (тип записи): этот класс описан в полном объеме в [3].
Scale (масштаб): этот класс описан в полном объеме в [3].
UnitOfMeasure (единица меры): этот класс описан в полном объеме в [3].
UomLength (единица длины): любая из измерительных систем для измерения длины, расстояния между двумя сущностями. Этот класс описан в полном объеме в [3].
В.2.4 Информация о PeriodDuration (продолжительности периода) и temporal primitive (временном примитиве)
TM_PeriodDuration (продолжительность периода): продолжительность периода, определенного ГОСТ ИСО 8601. Этот класс полностью задокументирован в [4].
TM_Duratio (длительность): продолжительность времени, как указано в ГОСТ ИСО 8601. Этот класс полностью задокументирован в [4].
TM_Primitive (примитив): абстрактный класс, представляющий неделимый элемент геометрии или топологии. Этот класс полностью задокументирован в [4].
В.2.5 Информация о Point (точке) и Object (объекте)
GM_Point: 0-мерный геометрический примитив, представляющий позицию, но не имеющий протяженности. Этот класс полностью задокументирован в [2].
GM_Object: корневой класс таксономии геометрического объекта, поддерживает интерфейсы, общие для всех пространственно-привязанных геометрических объектов. Этот класс полностью задокументированы в [2].
В.2.6 Информация о Set (наборе) и Sequence (последовательности)
Set (набор): конечная коллекция объектов, где каждый объект появляется в коллекции только один раз. Набор не должен содержать дублированных экземпляров. Порядок элементов набора не установлен. Этот класс полностью задокументирован в [3].
Sequence (последовательность): последовательность относится к коллекции с последовательно упорядоченными элементами. Последовательности могут быть повторены и использованы в виде списка или массива. Этот класс полностью задокументирован в [3].
В.2.7 Информация о Typename (типе имени)
AttributeName: этот класс полностью задокументирован в [3].
GenericName: этот класс полностью задокументирован в [3].
MemberName: этот класс полностью задокументирован в [3].
ScopedName: этот класс полностью задокументирован в [3].
В.2.8 Информация о Vertical coordinate reference system (вертикальной системе координат)
SC_CRS: набор параметров, описывающих отношение гравитационных высот к Земле. Этот класс полностью задокументирован в [8] и [9].
В.2.9 Стандарты протоколов сети Интернет
Uniform Resource Identifier (URI): Generic syntax - универсальный идентификатор ресурса: общий синтаксис. Этот класс полностью задокументирован в [11].
В.3 CodeLists (списки кодов) и enumeration (перечисления)
В.3.1 Введение
Классы стереотипов <
В.3.2 CI_DateTypeCode <
|
N |
Имя понятия на английском (на русском) языке |
Код |
Определение |
|
CI_DateTypeCode (код типа даты) |
Определение того, когда произошло данное событие | ||
|
1 |
creation (создание) |
creation |
Дата определяет, когда ресурс создан |
|
2 |
publication (публикация) |
publication |
Дата определяет, когда ресурс издан |
|
3 |
revision (пересмотр) |
revision |
Дата определяет, когда ресурс исследован, улучшен или изменен |
|
4 |
expiry (истечение) |
expiry |
Дата определяет, когда истекает срок действия ресурса |
|
5 |
lastUpdate (последнее обновление) |
lastUpdate |
Дата определяет, когда ресурс обновлен |
|
6 |
lastRevision (последний пересмотр) |
lastRevision |
Дата определяет, когда ресурс последний раз пересмотрен |
|
7 |
nextUpdate (следующее обновление) |
nextUpdate |
Дата определяет, когда ресурс будет обновлен в следующий раз |
|
8 |
unavailable (недоступен) |
unavailable |
Дата определяет, когда ресурс стал недоступен |
|
9 |
inForce (действующий) |
inForce |
Дата определяет, когда ресурс введен в действие |
|
10 |
adopted (одобрено) |
adopted |
Дата определяет, когда ресурс одобрен |
|
11 |
deprecated (устаревший) |
deprecated |
Дата определяет, когда ресурс стал устаревшим |
|
12 |
superseded (вытесненный) |
superseded |
Дата определяет, когда ресурс удален или заменен на другой ресурс |
|
13 |
validityBegins (вступление в силу) |
validityBegins |
Время, при котором данные считаются вступившими в силу. Примечание - Между созданием и вводом в действие может быть значительное время |
|
14 |
validityExpires (истечение срока действия) |
validityExpires |
Время, когда данные больше не считаются действительными |
|
15 |
released (выпущенный) |
released |
Дата, когда ресурс обнародован |
|
16 |
distribution (распространение) |
distribution |
Дата определяет, когда распространен экземпляр ресурса |
В.3.3 CI_OnLineFunctionCode <
|
N |
Имя понятия на английском (на русском) языке |
Код |
Определение |
|
CI_OnLineFunctionCode (код онлайн-функции) |
Функция, выполняемая ресурсом | ||
|
1 |
download (загрузка) |
download |
Онлайн-инструкции для передачи данных из одного устройства хранения или системы на другое |
|
2 |
information (информация) |
information |
Онлайн-информация о ресурсе |
|
3 |
offlineAccess (офлайн-доступ) |
offlineAccess |
Онлайн-инструкции для запроса ресурса у провайдера |
|
4 |
order (заказ) |
order |
Процесс онлайн-заказа для получения ресурса |
|
5 |
search (поиск) |
search |
Интерфейс онлайн-поиска для поиска информации о ресурсе |
|
6 |
completeMetadata (полные метаданные) |
completeMetadata |
Предоставляемые полные метаданные |
|
7 |
browseGraphic (графический браузер) |
browseGraphic |
Предоставляемый графический браузер |
|
8 |
upload (загрузка) |
upload |
Предоставленные возможности онлайн-загрузки ресурса |
|
9 |
emailService (электронная почта) |
emailService |
Предоставляемый сервис электронной почты |
|
10 |
browsing (просмотр) |
browsing |
Предоставляемый онлайн-просмотр |
|
11 |
fileAccess (доступ к файлу) |
fileAccess |
Предоставляемый онлайн-доступ к файлу |
В.3.4 CI_PresentationFormCode <
|
N |
Имя понятия на английском (на русском) языке |
Код |
Определение |
|
CI_PresentationFormCode (код формы представления) |
Форма представления данных | ||
|
1 |
documentDigital (цифровой документ) |
documentDigital |
Цифровое представление, в основном текстовых элементов (может также содержать иллюстрации) |
|
2 |
documentHardcopy (печатный документ) |
documentHardcopy |
Представление, в основном текстовых элементов (может также содержать иллюстрации, на бумаге, фотографическом материале или другом носителе |
|
3 |
imageDigital (цифровое изображение) |
imageDigital |
Образ естественных или искусственных явлений, объектов и деятельности, полученный посредством зондирования в визуальном или другом сегменте электромагнитного спектра датчиками типа тепловых инфракрасных, радара с высоким разрешением и хранящийся в цифровом формате |
|
4 |
imageHardcopy (изображение на твердом носителе) |
imageHardcopy |
Образ естественных или искусственных явлений, объектов и деятельности, полученный посредством зондирования в визуальном или другом сегменте электромагнитного спектра датчиками типа тепловых инфракрасных, радара с высоким разрешением и воспроизведенный на бумаге, фотографическом материале или другом носителе для использования непосредственно человеком |
|
5 |
mapDigital (цифровая карта) |
mapDigital |
Карта, представленная в растровом или векторном формате |
|
6 |
mapHardcopy (печатная карта) |
mapHardcopy |
Карта, напечатанная на бумаге, фотографическом материале или другом носителе, для использования непосредственно человеком |
|
7 |
modelDigital (цифровая модель) |
modelDigital |
Многомерное цифровое представление объекта, процесса и т.д. |
|
8 |
modelHardcopy (физическая модель) |
modelHardcopy |
Трехмерная физическая модель |
|
9 |
profileDigital (цифровой профиль) |
profileDigital |
Вертикальное поперечное сечение в цифровой форме |
|
10 |
profileHardcopy (напечатанный профиль) |
profileHardcopy |
Вертикальное поперечное сечение, напечатанное на бумаге и т.д. |
|
11 |
tableDigital (цифровая таблица) |
tableDigital |
Цифровое представление фактов или цифр, представленное в систематическом виде, особенно в колонках |
|
12 |
tableHardcopy (таблица в виде твердой копии) |
tableHardcopy |
Цифровое представление фактов или цифр, представленное в систематическом виде, особенно в колонках, напечатанных на бумаге, фотографическом материале или другом носителе |
|
13 |
videoDigital (цифровая видеозапись) |
videoDigital |
Цифровая видеозапись |
|
14 |
videoHardcopy (аналоговая видеозапись) |
videoHardcopy |
Видеозапись на пленку |
|
15 |
audioDigital (цифровая аудиозапись) |
audioDigital |
Цифровая аудиозапись |
|
16 |
audioHardcopy (аналоговая аудиозапись) |
audioHardcopy |
Аудиозапись, поставляемая аналоговыми способами, например, на магнитной ленте |
|
17 |
multimediaDigital (мультимедийный цифровой) |
multimediaDigital |
Представление информации одновременно с помощью различных цифровых режимов для текста, звука, изображения |
|
18 |
multimediaHardcopy (мультимедийный аналоговый) |
multimediaHardcopy |
Одновременное представление информации с помощью различных аналоговых средств для текста, звука, изображения |
|
19 |
physicalObject (физический объект) |
physicalSample |
Физический объект. Пример - Горный или минеральный образец, микроскопический срез |
|
20 |
diagramDigital (цифровая диаграмма) |
diagramDigital |
Информация, представленная графически диаграммами, такими как круговая диаграмма, гистограмма и другой тип диаграмм, и записанная в цифровом формате |
|
21 |
diagramHardcopy (диаграмма на твердой копии) |
diagramHardcopy |
Информация, представленная графически диаграммами, такими как круговая диаграмма, гистограмма и другой тип диаграмм и записанная на бумаге, фотоматериале или других средствах |
В.3.5 CI_RoleCode <
|
N |
Имя понятия на английском (на русском) языке |
Код |
Определение |
|
CI_RoleCode (код роли) |
Функция, выполняемая ответственным субъектом | ||
|
1 |
resourceProvider (провайдер ресурса) |
resourceProvider |
Субъект, который поставляет ресурс |
|
2 |
custodian (попечитель) |
custodian |
Субъект, который принимает на себя ответственность и подотчетен за данные, обеспечивает содержание и обслуживание ресурса |
|
3 |
owner (владелец) |
owner |
Субъект, владеющий ресурсом |
|
4 |
user (пользователь) |
user |
Субъект, использующий ресурс |
|
5 |
distributor (дистрибьютор) |
distributor |
Субъект, распространяющий ресурс |
|
6 |
originator (создатель) |
originator |
Субъект, создавший ресурс |
|
7 |
pointOfContact (контакт) |
pointOfContact |
Субъект, с которым можно связаться для того, чтобы получить сведения о ресурсе или его приобретении |
|
8 |
principalInvestigator (главный исследователь) |
principalInvestigator |
Главный субъект, ответственный за сбор информации и проведение исследований |
|
9 |
processor (обработчик) |
processor |
Субъект, который обработал данные таким образом, что модифицировал ресурс |
|
10 |
publisher (издатель) |
publisher |
Субъект, опубликовавший ресурс |
|
11 |
author (автор) |
author |
Субъект - автор ресурса |
|
12 |
sponsor (спонсор) |
sponsor |
Субъект, который выступает от имени ресурса |
|
13 |
coAuthor (соавтор) |
coAuthor |
Субъект - соавтор ресурса |
|
14 |
collaborator (соучастник) |
collaborator |
Субъект, который помогает в создании ресурса, но не является главным разработчиком |
|
15 |
editor (редактор) |
editor |
Субъект, который рассматривает или изменяет ресурс для улучшения содержания |
|
16 |
mediator (медиатор) |
mediator |
Класс сущности, который является посредником доступа к ресурсу и для которого ресурс предназначен или полезен |
|
17 |
rightsHolder (владелец прав) |
rightsHolder |
Субъект, владеющий или управляющий правами на этот ресурс |
|
18 |
contributor (участник) |
contributor |
Субъект, вкладывающийся в ресурс |
|
19 |
funder (финансист) |
funder |
Субъект, обеспечивающий финансовую поддержку ресурса |
|
20 |
stakeholder (акционер) |
stakeholder |
Субъект, заинтересованный в ресурсе или использовании ресурса |
В.3.6 CI_TelephoneTypeCode <
|
N |
Имя понятия на английском (на русском) языке |
Код |
Определение |
|
CI_TelephoneTypeCode (код типа телефона) |
Тип телефона | ||
|
1 |
voice (голос) |
voice |
Телефон обеспечивает голосовой сервис |
|
2 |
facsimile (факсимиле) |
fax |
Телефон обеспечивает факсимильный сервис |
|
3 |
sms (CMC) |
sms |
Телефон обеспечивает СМС-сервис |
В.3.7 CountryCode <
Используется ОК (МК (ИСО 3166) 004-97) 025-2001.
В.3.8 DS_AssociationTypeCode <
|
N |
Имя понятия на английском (на русском) языке |
Код |
Определение |
|
DS_AssociationTypeCode (код типа ассоциации) |
Обоснование корреляции двух наборов данных | ||
|
1 |
crossReference (перекрестная ссылка) |
crossReference |
Ссылка с одного набора данных на другой |
|
2 |
largerWorkCitation (ссылка на главный набор данных) |
largerWorkCitation |
Ссылка на главный набор данных, частью которого является конкретный набор данных |
|
3 |
partOfSeamlessDatabase (часть бесшовной базы) |
partOfSeamlessDatabase |
Часть того же самого структурированного набора данных, который находится в компьютере (бесшовного) |
|
4 |
stereoMate (стереопара) |
stereoMate |
Часть набора изображений, которые при совместном использовании представляют трехмерные изображения |
|
5 |
isComposedOf (состоит из) |
isComposedOf |
Ссылка на ресурсы, которые являются частью этого ресурса |
|
6 |
collectiveTitle (общее название) |
collectiveTitle |
Общее название для коллекции ресурсов Примечание - Заголовок определяет элементы серии коллективно, в сочетании с информацией о том, какие тома доступны в цитируемом источнике |
|
7 |
series (комплект) |
series |
Связанные ресурсы посредством общего наследия, такого как общая спецификация, использованная для создания |
|
8 |
dependency (зависимость) |
dependency |
Связанные зависимостью |
|
9 |
revisionOf (пересмотр) |
revisionOf |
Ресурс является пересмотром связанного ресурса |
В.3.9 DCPList <
|
N |
Имя понятия на английском языке |
Код |
Определение |
|
DCPList |
Класс информации, к которому обращается ссылающаяся сущность | ||
|
1 |
XML (XML) |
XML |
Extensible Markup Language |
|
2 |
CORBA (CORBA) |
CORBA |
Common Object Request Broker Architecture |
|
3 |
JAVA (JAVA) |
JAVA |
Объектно-ориентированный язык программирования |
|
4 |
COM (COM) |
COM |
Component Object Model |
|
5 |
SQL (SQL) |
SQL |
Structured Query Language |
|
6 |
SOAP (SOAP) |
SOAP |
Simple Object Access Protocol |
|
7 |
Z3950 |
Z3950 |
Протокол Z3950 [12] |
|
8 |
HTTP (HTTP) |
HTTP |
HyperText Transfer Protocol |
|
9 |
FTP (FTP) |
FTP |
FileTransferProtocol |
|
10 |
WebServices (WebServices) |
WebServices |
Webservice |
B.3.10 DS_InitiativeTypeCode <
|
N |
Имя понятия на английском (на русском) языке |
Код |
Определение |
|
DS_InitiativeTypeCode (код типа инициативы) |
Тип действия агрегации, в котором ресурсы связаны | ||
|
1 |
campaign (кампания) |
campaign |
Серия организованных спланированных действий |
|
2 |
collection (коллекция) |
collection |
Совокупность ресурсов, собранных для определенной цели |
|
3 |
exercise (упражнение) |
exercise |
Специальное выполнение функции или группы функций |
|
4 |
experiment (эксперимент) |
experiment |
Процесс, предназначенный для определения, является ли что-либо действующим или действительным |
|
5 |
investigation (расследование) |
investigation |
Поиск или систематическое изучение |
|
6 |
mission (миссия) |
mission |
Специальная операция системы сбора данных |
|
7 |
sensor (датчик) |
sensor |
Устройство или часть оборудования, которые обнаруживают или записывают |
|
8 |
operation (операция) |
operation |
Действие, которое является частью серии действий |
|
9 |
platform (платформа) |
platform |
Транспортное средство или другая база, несущие на себе датчик |
|
10 |
process (обработка) |
process |
Метод последовательного совершения ряда шагов |
|
11 |
program (программа) |
program |
Специально спланированная деятельность |
|
12 |
project (проект) |
project |
Организованное начинание в области исследований или разработки |
|
13 |
study (изучение) |
study |
Обследование или исследование |
|
14 |
task (задача) |
task |
Часть работы |
|
15 |
trial (испытание) |
trial |
Процесс испытания для обнаружения или демонстрации чего-либо |
В.3.11 LanguageCode <
Для представления кодов наименований языков используют ГОСТ 7.75.
В.3.12 MD_CellGeometryCode <
|
N |
Имя понятия на английском (на русском) языке |
Код |
Определение |
|
MD_CellGeometryCode (код геометрии ячейки) |
Код, указывающий геометрию, представленную значением ячейки сетки | ||
|
1 |
point (точка) |
point |
Каждая ячейка представляет точку |
|
2 |
area (площадь) |
area |
Каждая ячейка представляет площадь |
|
3 |
voxel (воксель) |
voxel |
Каждая ячейка представляет объемное измерение на регулярной сетке в трехмерном пространстве |
|
4 |
stratum (слой) |
stratum |
Диапазон высоты для вертикального профиля отдельной точки |
В.3.13 MD_ClassificationCode <
|
N |
Имя понятия на английском (на русском) языке |
Код |
Определение |
|
MD_ClassificationCode (код классификации) |
Название грифа, ограничивающего пользование ресурсом | ||
|
1 |
unclassified (незакрытый) |
unclassified |
Допускается всеобщее раскрытие |
|
2 |
restricted (ограниченный) |
restricted |
Не для общего пользования |
|
3 |
confidential (конфиденциальный) |
confidential |
Только для лиц, допущенных к информации |
|
4 |
secret (секрет) |
secret |
Хранится или означает хранение в частном порядке, в тайне, скрытно от всех, кроме избранной группы лиц |
|
5 |
topSecret (совершенно секретно) |
topSecret |
Высшая степень секретности |
|
6 |
sensitiveButUnclassified (чувствительный, но не ограниченный) |
SBU |
Несмотря на отсутствие ограничений, требуется строгий контроль за распространением |
|
7 |
forOfficialUseOnly (для служебного использования) |
forOfficialUseOnly |
Несекретная информация, которая будет использоваться только для официальных целей, установленных уполномоченным органом |
|
8 |
protected (защищенный) |
protected |
Информация, которая может причинить вред |
|
9 |
limitedDistribution (ограниченное распространение) |
limitedDistribution |
Распространение ограничено уполномоченным органом |
В.3.14 MD_CharacterSetCode <
Используется IANA Character Set register: http://www.iana.org/assignments/character-sets. Это официальные названия для наборов символов, которые могут быть приведены в Интернете и на которые могут быть ссылки в интернет-документации. Эти имена выражаются в ANSI_Х3.4-1968, который обычно называют US-ASCII или просто ASCII.
В.3.15 MD_CoverageContentTypeCode <
|
N |
Имя понятия на английском (на русском) языке |
Код |
Определение |
|
MD_CoverageContentTypeCode (код типа содержания покрытия) |
Конкретный тип информации, представленный в ячейке | ||
|
1 |
image (образ) |
image |
Имеющее смысл численное представление физического параметра, не являющееся фактическим значением физического параметра |
|
2 |
thematicClassification (тематическая классификация) |
thematicClassification |
Значение кода без количественного значения, используемое для представления физического количества |
|
3 |
physicalMeasurement (физическое измерение) |
physicalMeasurement |
Значение в физических единицах измеряемого количества |
|
4 |
auxillaryInformation (вспомогательная информация) |
auxillaryInformation |
Данные, обычно физические измерения, используемые для поддержки расчета первичного physicalmeasurement покрытия в наборе данных. Пример - Сетка оптической толщины аэрозолей, используемая при вычислении температуры поверхности моря |
|
5 |
qualityInformation (информация о качестве) |
qualityInformation |
Данные, используемые для характеристики качества жизни physicalMeasurement покрытия в наборе данных. Примечание - Как правило, включены в gmi:QE_coverageresult |
|
6 |
referenceInformation (информация о системе отсчета) |
referenceInformation |
Информация о координатной основе, используемая для поддержки вычислений или использования physicalMeasurement покрытия в наборе данных. Пример - Сетки широты и долготы, используемые для геолокации физических измерений |
|
7 |
modelResult (результат моделирования) |
modelResult |
Ресурсы со значениями, полученными с использованием модели, а не в результате наблюдения или вычислений по наблюдениям |
|
8 |
coordinate (координаты) |
coordinate |
Данные, используемые для указания значений осей координат |
В.3.16 MD_DatatypeCode <
|
N |
Имя понятия на английском (на русском) языке |
Код |
Определение |
|
MD_DatatypeCode (код типа данных) |
Тип данных элемента или сущности | ||
|
1 |
class (класс) |
class |
Описание набора объектов, использующих одни и те же атрибуты, операции, методы, отношения и поведение |
|
2 |
codelist (список кодов) |
codelist |
Гибкое перечисление, полезное для представления и ведения длинного списка величин |
|
3 |
enumeration (перечисление) |
enumeration |
Тип данных, экземпляры которых составляют перечень именованных буквенных значений, нерасширяемый |
|
4 |
codelistElement (элемент списка кодов) |
codelistElement |
Разрешенное значение для списка кодов или перечисления |
|
5 |
abstractClass (абстрактный класс) |
abstractClass |
Класс, который не может быть выделен непосредственно |
|
6 |
aggregateClass (агрегированный класс) |
aggregateClass |
Класс, который состоит из классов, соединенных отношениями агрегата |
|
7 |
specifiedClass (указанный класс) |
specifiedClass |
Подкласс, который может быть заменен своим суперклассом |
|
8 |
datatypeClass (класс типа данных) |
datatypeClass |
Класс с несколькими операциями или без операций, главная цель которых состоит в том, чтобы сохранять абстрактное состояние абстракта другого класса для передачи, хранения, кодирования или постоянного хранения |
|
9 |
interfaceClass (связующий класс) |
interfaceClass |
Именованный набор операций, характеризующих поведение элемента |
|
10 |
unionClass (unionclass) |
unionClass |
Класс, описывающий выбор одного из указанных типов |
|
11 |
metaClass (метакласс) |
metaClass |
Класс, экземпляры которого являются классами |
|
12 |
typeClass (класс типов) |
typeClass |
Класс, используемый для спецификации домена экземпляров (объектов), вместе с операциями, применимыми к объектам. Тип может иметь атрибуты и ассоциации |
|
13 |
CharacterString (символьная строка) |
CharacterString |
Текстовая информация |
|
14 |
integer (целое число) |
integer |
Цифровое поле |
|
15 |
association (ассоциация) |
association |
Семантическое отношение между двумя классами, в которых между их экземплярами имеются связи |
В.3.17 MD_DimensionNameTypeCode <
|
N |
Имя понятия на английском (на русском) языке |
Код |
Определение |
|
MD_DimensionNameTypeCode (код типа наименования размерности) |
Название пространственного измерения | ||
|
1 |
row (ряд) |
row |
Ось ординат y |
|
2 |
column (колонка) |
column |
Ось абсцисс х |
|
3 |
vertical (вертикальный) |
vertical |
Вертикальная ось z |
|
4 |
track (трек) |
track |
Вдоль направления движения точки сканирования |
|
5 |
crossTrack (поперечное направление) |
crossTrack |
Поперек направления движения точки сканирования |
|
6 |
line (линия) |
line |
Линия сканирования датчика |
|
7 |
sample (образец) |
sample |
Элемент вдоль линии сканирования |
|
8 |
time (время) |
time |
Продолжительность |
В.3.18 MD_GeometricObjectTypeCode <
|
N |
Имя понятия на английском (на русском) языке |
Код |
Определение |
|
MD_GeometricObjectTypeCode (код типа геометрического объекта) |
Название точечных или векторных объектов, используемых для определения нуль-, одно-, двух- или трехмерных пространственных местоположений в наборе данных | ||
|
1 |
complex (сложный) |
complex |
Набор геометрических примитивов, границы которых могут быть представлены как объединение других примитивов |
|
2 |
composite (композитный) |
composite |
Связанный набор кривых, объемных тел или поверхностей |
|
3 |
curve (кривая) |
curve |
Ограниченный, одномерный геометрический примитив, представляющий непрерывное изображение линии |
|
4 |
point (точка) |
point |
Нульмерный геометрический примитив, представляющий положение, но не имеющий протяжения |
|
5 |
solid (монолит) |
solid |
Ограниченный, связанный, трехмерный геометрический примитив, представляющий непрерывное изображение региона пространства |
|
6 |
surface (поверхность) |
surface |
Ограниченный, связанный двухмерный геометрический примитив, представляющий непрерывное изображение региона плоскости |
В.3.19 MD_ImagingConditionCode <
|
N |
Имя понятия на английском (на русском) языке |
Код |
Определение |
|
MD_ImagingConditionCode (код условий получения изображения) |
Код, указывающий условия, которые могут повлиять на изображение | ||
|
1 |
blurredImage (расплывчатое изображение) |
blurredImage |
Часть изображения расплывчатая |
|
2 |
cloud (облачность) |
cloud |
Часть изображения закрыта слоем облачности |
|
3 |
degradingObliquity (наклон эклиптики) |
degradingObliquity |
Острый угол между плоскостью эклиптики (плоскость земной орбиты) и плоскостью небесного экватора |
|
4 |
fog (туман) |
fog |
Часть изображения не видна из-за тумана |
|
5 |
heavySmokeOrDust (сильно задымленный или запыленный) |
heavySmokeOrDust |
Часть изображения не видна из-за сильного дыма или пыли |
|
6 |
night (ночь) |
night |
Съемка производилась ночью |
|
7 |
rain (дождь) |
rain |
Съемка производилась в дождь |
|
8 |
semiDarkness (полумрак) |
semiDarkness |
Съемка производилась в условиях полутьмы - сумерек |
|
9 |
shadow (тень) |
shadow |
Часть изображения закрыта тенью |
|
10 |
snow (снег) |
snow |
Часть изображения закрыта снегом |
|
11 |
terrainMasking (затенение объектом) |
terrainMasking |
Данные в определенной точке не собраны по причине наличия топографических объектов, скрывающих предмет(ы) от собирающего информацию датчика |
В.3.20 MD_KeywordTypeCode <
|
N |
Имя понятия на английском (на русском) языке |
Код |
Определение |
|
MD_KeywordTypeCode (код типа ключевого слова) |
Методы, используемые для группировки подобных ключевых слов | ||
|
1 |
discipline (дисциплина) |
discipline |
Ключевое слово, которое определяет ветвь инструкции или специальную отрасль знания |
|
2 |
place (место) |
place |
Ключевое слово, определяющее положение |
|
3 |
stratum (слой) |
stratum |
Ключевое слово, определяющее слой (или слои) осадочного вещества или уровни в упорядоченной системе |
|
4 |
temporal (временной) |
temporal |
Ключевое слово, определяющее период, связанный с ресурсом |
|
5 |
theme (тема) |
theme |
Ключевое слово, определяющее конкретный предмет или тему |
|
6 |
dataCentre (центр обработки данных) |
dataCentre |
Ключевое слово, определяющее репозиторий или архив, который управляет и распределяет данные |
|
7 |
featureType (тип объекта) |
featureType |
Ключевое слово, определяющее ресурс, содержащий коллекцию экземпляров объектов с общими характеристиками |
|
8 |
instrument (инструмент) |
instrument |
Ключевое слово, определяющее устройство, используемое для измерения или сравнения физических свойств |
|
9 |
platform (платформа) |
platform |
Ключевое слово, определяющее конструкцию, на которой установлен инструмент |
|
10 |
process (обработка) |
process |
Ключевое слово, определяющее последовательность действий или природных событий |
|
11 |
project (проект) |
project |
Ключевое слово, определяющее усилия, предпринятые для создания или изменения продукта или услуги |
|
12 |
service (сервис) |
service |
Ключевое слово, определяющее деятельность, выполняемую одной стороной, в пользу другой |
|
13 |
product (продукт) |
product |
Ключевое слово, определяющее тип продукта |
|
14 |
subTopicCategory (подкатегория) |
subTopicCategory |
Уточнение категории темы для целей классификации географических данных |
|
15 |
taxon (таксон) |
taxon |
Ключевое слово, определяющее таксономию ресурса |
В.3.21 MD_MaintenanceFrequencyCode <
|
N |
Имя понятия на английском (на русском) языке |
Код |
Определение |
|
MD_MaintenanceFrequencyCode (код частоты обновления) |
Периодичность внесения добавлений или удаления информации из данных после их первого производства | ||
|
1 |
continual (постоянный) |
continual |
Данные обновляются систематически и часто |
|
2 |
daily (ежедневно) |
daily |
Данные обновляются каждый день |
|
3 |
weekly (еженедельно) |
weekly |
Данные обновляются еженедельно |
|
4 |
fortnightly (раз в 2 нед.) |
fortnightly |
Данные обновляются каждые 2 нед. |
|
5 |
monthly (ежемесячно) |
monthly |
Данные обновляются каждый месяц |
|
6 |
quarterly (ежеквартальный) |
quarterly |
Данные обновляются каждые 3 мес. |
|
7 |
biannually (полугодичный) |
biannually |
Данные обновляются каждые полгода |
|
8 |
annually (ежегодно) |
annually |
Данные обновляются раз в год |
|
9 |
asNeeded (по мере необходимости) |
asNeeded |
Данные обновляются по необходимости |
|
10 |
irregular (нерегулярный) |
irregular |
Данные обновляются с интервалами разной длительности |
|
11 |
notPlanned (не запланированный) |
notPlanned |
Обновление данных не планируется |
|
12 |
unknown (неизвестный) |
unknown |
Частота обновления данных неизвестна |
|
13 |
periodic (периодический) |
periodic |
Ресурс обновляется с регулярным интервалом |
|
14 |
semimonthly (раз в полмесяца) |
semimonthly |
Ресурс обновляется дважды в месяц |
|
15 |
biennially (двухгодичный) |
biennially |
Ресурс обновляется каждые 2 года |
В.3.22 MD_MediumFormatCode <
|
N |
Имя понятия на английском языке |
Код |
Определение |
|
MD_MediumFormatCode (код формата среды) |
Метод, используемый для записи на носитель | ||
|
1 |
cpio |
cpio |
Копирование на/из (формат файла и команды UNIX) |
|
2 |
tar |
tar |
Архив на ленте |
|
3 |
highSierra |
highSierra |
Файловая система high sierra |
|
4 |
iso9660 |
iso9660 |
Обработка информации - том и структура файла CD-ROM |
|
5 |
iso9660RockRidge |
iso9660RockRidge |
Протокол обмена rockridge (UNIX) |
|
6 |
iso9660AppleHFS |
iso9660AppleHFS |
Иерархическая файловая система (Macintosh) |
|
7 |
udf |
udf |
Универсальный формат диска |
В.3.23 MD_ObligationCode <
|
N |
Имя понятия на английском (на русском) языке |
Код |
Определение |
|
MD_ObligationCode (код признака обязательности) |
Обязательность элемента или объекта | ||
|
1 |
mandatory (обязательный) |
mandatory |
Элемент требуется всегда |
|
2 |
optional (необязательный) |
optional |
Элемент не требуется (не является обязательным) |
|
3 |
conditional (условный) |
conditional |
Элемент требуется при выполнении определенного условия |
В.3.24 MD_PixelOrientationCode <
|
N |
Имя понятия на английском (на русском) языке |
Код |
Определение |
|
MD_PixelOrientationCode (код ориентации пикселя) |
Точка пикселя, соответствующая положению пикселя на Земле | ||
|
1 |
centre (центр) |
centre |
Точка посередине между нижним левым и верхним правым пикселем |
|
2 |
lowerLeft (нижний левый) |
lowerLeft |
Угол пикселя, ближайший к началу координат; если два угла находятся на одинаковом расстоянии от начала координат, то тот из них, у которого значение "х" наименьшее |
|
3 |
lowerRight (нижний правый) |
lowerRight |
Следующий угол против часовой стрелки от нижнего левого угла |
|
4 |
upperRight (верхний правый) |
upperRight |
Следующий угол по часовой стрелке от нижнего правого угла |
|
5 |
upperLeft (верхний левый) |
upperLeft |
Следующий угол по часовой стрелке от верхнего правого угла |
В.3.25 MD_ProgressCode <
|
N |
Имя понятия на английском (на русском) языке |
Код |
Определение |
|
MD_ProgressCode (код хода выполнения) |
Статус ресурса | ||
|
1 |
completed (завершенный) |
completed |
Производство данных закончено |
|
2 |
historicalArchive (исторический архив) |
historicalArchive |
Данные хранятся на автономном устройстве хранения |
|
3 |
obsolete (устаревший) |
obsolete |
Данные более не соответствуют действительности |
|
4 |
onGoing (постоянный) |
onGoing |
Данные обновляются непрерывно |
|
5 |
planned (планируемый) |
planned |
Установлена дата, к которой данные будут созданы или обновлены |
|
6 |
required (требуемый) |
required |
Данные должны быть сгенерированы или обновлены |
|
7 |
underDevelopment (в разработке) |
underDevelopment |
Данные в настоящее время находятся в процессе создания |
|
8 |
final (окончательный) |
final |
Процесс завершен, и никакие изменения не допускаются |
|
9 |
pending (в ожидании) |
pending |
В стадии рассмотрения |
|
10 |
retired (в отставке) |
retired |
Элемент не рекомендуется для использования. Он не был заменен другим элементом |
|
11 |
superseded (вытесненный) |
superseded |
Заменен новым |
|
12 |
tentative (предварительный) |
tentative |
Временные изменения, прежде чем ресурс станет окончательным или полным |
|
13 |
valid (действительный) |
valid |
Приемлемый при определенных условиях |
|
14 |
accepted (принято) |
accepted |
Согласован спонсором |
|
15 |
notAccepted (не принят) |
notAccepted |
Отклонен спонсором |
|
16 |
withdrawn (отозван) |
withdrawn |
Исключен из рассмотрения |
|
17 |
proposed (предложенный) |
proposed |
Предложение о необходимости принять в разработку |
|
18 |
deprecated (устаревший) |
deprecated |
Ресурс заменен и станет устаревшим, использование только для исторических целей |
В.3.26 MD_ReferenceSystemTypeCode <
|
N |
Имя понятия на английском (на русском) языке |
Код |
Определение |
|
MD_ReferenceSystemTypeCode (код типа системы координат) |
Определяет тип используемой системы координат | ||
|
1 |
compoundEngineeringParametric (объединенная прикладная параметрическая) |
compoundEngineeringParametric |
Объединенная пространственно-параметрическая система координат, содержащая прикладную систему координат и параметрическую систему отсчета. Пример - [local] х, у, давление |
|
2 |
compoundEngineeringParametricTemporal (объединенная прикладная параметрическая временная) |
compoundEngineeringParametricTemporal |
Объединенная пространственно-параметрическая временная система координат, содержащая прикладную, параметрическую и временную систему координат. Пример - [local] х, у, давление, время |
|
3 |
compoundEngineeringTemporal (объединенная прикладная временная) |
compoundEngineeringTemporal |
Объединенная пространственно-временная система координат, содержащая прикладную и временную системы координат. Пример - [local] х, у, время |
|
4 |
compoundEngineeringVertical (объединенная прикладная вертикальная) |
compoundEngineeringVertical |
Объединенная пространственная система координат, содержащая горизонтальную прикладную систему координат и вертикальную систему координат. Пример - [local] х, у, высота |
|
5 |
compoundEngineeringVerticalTemporal (объединенная прикладная вертикальная временная) |
compoundEngineeringVerticalTemporal |
Объединенная пространственно-временная система координат, содержащая прикладную, вертикальную и временную системы координат. Пример - [local] х, у, высота, время |
|
6 |
compoundGeographic2DParametric (объединенная географическая 2D-параметрическая) |
compoundGeographic2DParametric |
Объединенная пространственно-параметрическая система координат, содержащая двухмерную географическую горизонтальную систему координат и параметрическую систему отсчета. Пример - Широта, долгота, давление |
|
7 |
compoundGeographic2DParametricTemporal (объединенная географическая 2D-параметрическая временная) |
compoundGeographic2DParametricTemporal |
Объединенная пространственно-параметрическая временная система координат, содержащая двухмерную горизонтальную географическую параметрическую и временную координатные системы. Пример - Широта, долгота, давление, время |
|
8 |
compoundGeographic2DTemporal (объединенная географическая 2D-временная) |
compoundGeographic2DTemporal |
Объединенная пространственно-временная система координат, содержащая двухмерную горизонтальную географическую систему координат и систему отсчета времени. Пример - Широта, долгота, время |
|
9 |
compoundGeographic2DVertical (объединенная географическая 2D-вертикальная) |
compoundGeographic2DVertical |
Объединенная система координат, в которой одна составляющая система координат является горизонтальной геодезической координатной системой отсчета и одна является вертикальной системой координат. Пример - Широта, долгота, [связанная с силой тяжести] высота или глубина |
|
10 |
compoundGeographic2DVerticalTemporal (объединенная географическая 2D-вертикальная временная) |
compoundGeographic2DVerticalTemporal |
Объединенная пространственно-временная система координат, содержащая двухмерную горизонтальную географическую, вертикальную и временную системы координат. Пример - Широта, долгота, высота, время |
|
11 |
compoundGeographic3DTemporal (объединенная географическая 3D-временная) |
compoundGeographic3DTemporal |
Объединенная пространственно-временная система координат, содержащая трехмерную географическую и временную системы координат. Пример - Широта, долгота, эллипсоидальная высота, время |
|
12 |
compoundProjected2DParametric (объединенная в проекции 2D-параметрическая) |
compoundProjected2DParametric |
Объединенная пространственно-параметрическая система координат, содержащая горизонтальную систему координат в проекции и параметрическую систему отсчета. Пример - Широта, долгота, плотность |
|
13 |
compoundProjected2DParametricTemporal (объединенная в проекции 2D-параметрическая временная) |
compoundProjected2DParametricTemporal |
Объединенная пространственно-параметрическая-временная система координат, содержащая горизонтальную в проекции, параметрическую и временную системы координат. Пример - Широта, долгота, плотность, время |
|
14 |
compoundProjectedTemporal (объединенная в проекции временная) |
compoundProjectedTemporal |
Объединенная пространственно-временная система координат, содержащая горизонтальную систему координат в проекции и временную координатную систему. Пример - Широта, долгота, время |
|
15 |
compoundProjectedVertical (объединенная в проекции вертикальная) |
compoundProjectedVertical |
Объединенная пространственная система координат, содержащая горизонтальную в проекции систему координат и вертикальную систему координат Пример - Широта, долгота, [связанная с силой тяжести] высота или глубина |
|
16 |
compoundProjectedVerticalTemporal (объединенная в проекции вертикальная временная) |
compoundProjectedVerticalTemporal |
Объединенная пространственно-временная система координат, содержащая горизонтальную в проекции, вертикальную и временную системы координат. Пример - Широта, долгота, высота, время |
|
17 |
engineering (прикладная) |
engineering |
Система координат, основанная на прикладной точке отсчета (точка отсчета, описывающая отношения систем координат к локальной системе). Пример - [local] х, у |
|
18 |
engineeringDesign (прикладной проект) |
engineeringDesign |
Прикладная система координат, в которой указано базовое представление движущегося объекта. Пример - [local] х, у |
|
19 |
engineeringImage (прикладное изображение) |
engineeringImage |
Система координат, основанная на точке отсчета изображения (прикладное начало отсчета, которое определяет взаимосвязь системы координат и изображения). Пример - Строка, столбец |
|
20 |
geodeticGeocentric (геодезические геоцентрические) |
geodeticGeocentric |
Геодезические CRS, имеющие декартову трехмерную систему координат. Пример - [Геоцентрической] х, у, z |
|
21 |
geodeticGeographic2D (геодезические географические 2D) |
geodeticGeographic2D |
Геодезические CRS, имеющие эллипсоидальную двухмерную системы координат. Пример - Широта, долгота |
|
22 |
geodeticGeographic3D (геодезические географические 3D) |
geodeticGeographic3D |
Геодезические CRS, имеющие эллипсоидальную 3D-систему координат. Пример - Широта, долгота, высота эллипсоидальная |
|
23 |
geographicIdentifier (географический идентификатор) |
geographicIdentifier |
Пространственная привязка в виде обозначения или кода, который определяет местоположение. Пример - Почтовый код |
|
24 |
linear (линейный) |
linear |
Система координат, которая идентифицирует местоположение с помощью ссылки на сегмент линейного географического объекта и расстояния вдоль этого отрезка от заданной точки. Пример - х км вдоль дороги |
|
25 |
parametric (параметрический) |
parametric |
Система координат, основанная на параметрической точке отсчета (datum) (точка отсчета, описывающая взаимосвязь с параметрической системой координат с объектом). Пример - Давление |
|
26 |
projected (проецируемый) |
projected |
Система координат, полученная из двухмерной геодезической системы координат путем применения картографической проекции. Пример - Широта, долгота |
|
27 |
temporal (временной) |
temporal |
Система отсчета, относительно которой измеряется время. Пример - Время |
|
28 |
vertical (вертикальный) |
vertical |
Одномерная система координат, основанная на вертикальной точке отсчета (точка отсчета, описывающая связь гравитационной высоты или глубины к Земле). Пример - [Гравитационно-связанные] высота или глубина |
В.3.27 MD_RestrictionCode <
|
N |
Имя понятия на английском (на русском) языке |
Код |
Определение |
|
MD_RestrictionCode (код ограничения) |
Ограничение(я), налагаемое(ые) на доступ к данным или их использование | ||
|
1 |
copyright (авторские права) |
copyright |
Исключительное право публикации, производства или продажи прав на литературную, драматическую, музыкальную или художественную работу или использование торговой марки или ярлыка, предоставленное законом на определенный срок автору, композитору, художнику, распространителю |
|
2 |
patent (патент) |
patent |
Правительство предоставило исключительное право на изготовление, реализацию, использование или лицензирование изобретения или открытия |
|
3 |
patentPending (ожидание патента) |
patentPending |
Произведенная или проданная информация, ожидающая патентования |
|
4 |
trademark (товарный знак) |
trademark |
Название, символ или другой способ идентификации продукции, официально зарегистрированный и юридически ограниченный к использованию только собственником или производителем |
|
5 |
licence (лицензия) |
licence |
Официальное разрешение на какую-либо деятельность |
|
6 |
intellectualPropertyRights (права интеллектуальной собственности) |
intellectualPropertyRights |
Права на получение финансовой выгоды от неосязаемой собственности или от контроля за распространением неосязаемой собственности, являющейся результатом творческой деятельности |
|
7 |
restricted (ограниченный) |
restricted |
Не подлежит свободному распространению или открытию для широкой публики |
|
8 |
otherRestrictions (прочие ограничения) |
otherRestrictions |
Ограничения не указаны |
|
9 |
unrestricted (неограниченный) |
unrestricted |
Ограничений не существует |
|
10 |
licenceUnrestricted (неограниченная лицензия) |
licenceUnrestricted |
Не требуется формального разрешения для использования ресурса |
|
11 |
licenceEndUser (лицензия конечного пользователя) |
licenceEndUser |
Формальное разрешение, необходимое для использования ресурса лицом, которое может отличаться от лица, которое заказывает или покупает его |
|
12 |
licenceDistributor (лицензия дистрибьютора) |
licenceDistributor |
Официальное разрешение, необходимое для физического или юридического лица для коммерциализации и распространения ресурсов |
|
13 |
private (частный) |
private |
Защита прав личности или организации от наблюдения, вторжений или внимания других людей |
|
14 |
statutory (установленный законом) |
statutory |
Предписанный законом |
|
15 |
confidential (конфиденциальный) |
confidential |
Не доступный для общественности. Примечание - Содержит информацию, которая может нанести ущерб коммерческим, промышленным или национальным интересам |
|
16 |
sensitiveButUnclassified (чувствительный, но не ограниченный) |
SBU |
Несмотря на отсутствие ограничений, требуется строгий контроль за распространением |
|
17 |
in-confidence (в конфиденциальном порядке) |
in-confidence |
Конфиденциально |
В.3.28 MD_ScopeCode <
|
N |
Имя понятия на английском (на русском) языке |
Код |
Определение |
|
MD_ScopeCode (код области применения) |
Класс информации, к которому относится указываемый объект | ||
|
1 |
attribute (атрибут) |
attribute |
Информация относится к значению атрибута |
|
2 |
attributeType (тип атрибута) |
attributeType |
Информация относится к характеристике объекта |
|
3 |
collectionHardware (коллекция аппаратного обеспечения) |
collectionHardware |
Информация относится к классу коллекции аппаратного обеспечения |
|
4 |
collectionSession (коллекция сессии) |
collectionSession |
Информация относится к коллекции сессии |
|
5 |
dataset (набор данных) |
dataset |
Информация относится к набору данных |
|
6 |
series (комплект) |
series |
Информация относится к сериям |
|
7 |
nonGeographicDataset (негеографический набор данных) |
nonGeographicDataset |
Информация относится к негеографическим данным |
|
8 |
dimensionGroup (группа пространственных измерений) |
dimensionGroup |
Информация относится к группе пространственных измерений |
|
9 |
feature (пространственный объект) |
feature |
Информация относится к объекту |
|
10 |
featureType (тип объекта) |
featureType |
Информация относится к типу объекта |
|
11 |
propertyType (тип свойства) |
propertyType |
Информация относится к типу свойства |
|
12 |
fieldSession (полевая сессия) |
fieldSession |
Информация относится к полевой сессии |
|
13 |
software (программное обеспечение) |
software |
Информация относится к компьютерной программе или процедуре |
|
14 |
service (сервис) |
service |
Информация относится к области предоставления провайдером сервисов пользователю через ряд интерфейсов, определяющих поведение, например, порядок пользования |
|
15 |
model (модель) |
model |
Информация относится к копии или имитации существующего или гипотетического объекта |
|
16 |
tile (тайл) |
tile |
Информация относится к тайлу, пространственному поднабору пространственных данных |
|
17 |
metadata (метаданные) |
metadata |
Информация относится к метаданным |
|
18 |
initiative (инициатива) |
initiative |
Информация относится к инициативе |
|
19 |
sample (образец) |
sample |
Информация относится к образцу (выборке) |
|
20 |
document (документ) |
document |
Информация относится к документу |
|
21 |
repository (репозиторий) |
repository |
Информация относится к репозиторию |
|
22 |
aggregate (агрегат) |
aggregate |
Информация относится к агрегированному ресурсу |
|
23 |
product (продукт) |
product |
Метаданные, описывающие спецификацию информационного продукта, в соответствии с ГОСТ Р 57657 |
|
24 |
collection (коллекция) |
collection |
Информация относится к неструктурированному набору |
|
25 |
coverage (покрытие) |
coverage |
Информация относится к покрытию |
|
26 |
application (приложение) |
application |
Информационный ресурс, размещенный на конкретном наборе технических средств и доступный через сеть |
В.3.29 MD_SpatialRepresentationTypeCode <
|
N |
Имя понятия на английском (на русском) языке |
Код |
Определение |
|
MD_SpatialRepresentationTypeCode (код типа пространственного представления) |
Метод, используемый для представления пространственных данных в наборе | ||
|
1 |
vector (вектор) |
vector |
Для представления пространственных данных используется векторная форма |
|
2 |
grid (сетка) |
grid |
Для представления пространственных данных используется растровая форма |
|
3 |
textTable (текстовый, табличный) |
textTable |
Для представления пространственных данных используются текстовые или табличные формы |
|
4 |
tin (тин) |
tin |
Триангуляционная нерегулярная сеть |
|
5 |
stereoModel (стереомодель) |
stereoModel |
Трехмерный вид, созданный пересекающимися гомогенными лучами накладывающейся пары изображений |
|
6 |
video (видео) |
video |
Сцена из видеозаписи |
В.3.30 MD_TopicCategoryCode <
|
N |
Имя понятия на английском (на русском) языке |
Код |
Определение |
|
MD_TopicCategoryCode (код тематической категории) |
Тематическая классификация пространственных данных высокого уровня для содействия группировке и поиску имеющихся пространственных наборов данных. Примечания 1 Может также использоваться для группирования ключевых слов. Приведенные примеры не являются исчерпывающими. 2 Подразумевается, что основные категории друг друга перекрывают, и дело пользователя - выбрать из них наиболее подходящую | ||
|
1 |
farming (сельское хозяйство) |
farming |
Животноводство и растениеводство. Пример - Сельское хозяйство, ирригация, аквакультура, плантации, стада, паразиты и болезни растений и скота |
|
2 |
biota (биота) |
biota |
Флора и фауна в естественной среде. Пример - Дикие животные, растительность, биологические науки, экология, целина, морские животные, водно-болотные угодья, местообитание |
|
3 |
boundaries (границы) |
boundaries |
Юридическое описание земли. Пример - Политические и административные границы |
|
4 |
climatologyMeteorologyAtmosphere (климат метеорология атмосфера) |
climatologyMeteorologyAtmosphere |
Процессы и феномены в атмосфере. Пример - Облачность, погода, климат, атмосферные условия, изменение климата, осадки |
|
5 |
economy (экономика) |
economy |
Экономическая деятельность, условия и занятость. Пример - Труд, доходы, коммерция, промышленность, туризм и экотуризм, лесное хозяйство, рыболовство, коммерческая и экономическая охота, разведка и добыча полезных ископаемых, например, минералов, нефти и газа |
|
6 |
elevation (высота) |
elevation |
Высота над уровнем моря или ниже уровня моря. Пример - Высота, батиметрия, цифровые модели возвышенности, склон, отвалы |
|
7 |
environment (окружающая среда) |
environment |
Экологические ресурсы, защита и консервация. Пример - Экологическое загрязнение, хранение и переработка отходов, оценка влияния на экологию, мониторинг экологического риска, запасы природных ресурсов, ландшафт |
|
8 |
geoscientificInformation (науки о земле) |
geoscientificInformation |
Информация о науках о земле. Пример - Геофизические объекты и процессы, геология, минералы, науки о составе, структуре и происхождении скальных пород, риск землетрясений, вулканическая деятельность, оползни, почва, вечная мерзлота, гидрогеология, эрозия |
|
9 |
health (здоровье) |
health |
Здравоохранение и услуги здравоохранения, экология и безопасность человека. Пример - Болезни и заболевания, факторы, влияющие на здоровье, гигиена, злоупотребление алкоголем, душевное и физическое здоровье |
|
10 |
imageryBaseMapsEarthCover (базовые изображения поверхности земли) |
imageryBaseMapsEarthCover |
Базовые карты. Пример - Карты земель, топографические карты, изображения, несекретные изображения, аннотации |
|
11 |
intelligenceMilitary (военная информация) |
intelligenceMilitary |
Военные базы, структуры, деятельность. Пример - Казармы, полигоны, военные перевозки, сбор информации |
|
12 |
inlandWaters (внутренние воды) |
inlandWaters |
Объекты внутренних вод, дренажные системы и их характеристики. Пример - Реки и ледники, соленые озера, планы использования воды, дамбы, потоки, наводнения, качество воды, гидрографические карты |
|
13 |
location (место нахождения) |
location |
Информация и услуги по определению места положения. Пример - Адреса, геодезические сети, контрольные точки, почтовые зоны и услуги, названия мест |
|
14 |
oceans (океаны) |
oceans |
Объекты и характеристики соленых вод (исключая внутренние воды). Пример - Приливы, приливные волны, информация о побережье, рифы |
|
15 |
planningCadastre (кадастр) |
planningCadastre |
Информация, используемая для принятия решений по будущему использованию земли. Пример - Карты использования земли, карты зонирования, кадастровые исследования, землевладение |
|
16 |
society (общество) |
society |
Характеристики общества и культур. Пример - Поселения, антропология, археология, образование, традиционная религия, традиции и обычаи, демографические данные, места отдыха и отдых, оценка социального влияния, преступность и правоохрана, демографическая информация |
|
17 |
structure (сооружения) |
structure |
Искусственные постройки. Пример - Здания, музеи, церкви, фабрики, жилые дома, монументы, магазины, башни |
|
18 |
transportation (транспорт) |
transportation |
Средства и способы перевозки людей и товаров. Пример - Дороги, аэропорты, взлетно-посадочные полосы, судоходные линии, туннели, морские карты, места стоянок транспорта или судов, аэронавигационные карты, железные дороги |
|
19 |
utilitiesCommunication (коммуникации) |
utilitiesCommunication |
Энергия, вода и системы хранения отходов, инфраструктура и услуги связи. Пример - Гидроэлектростанции, геотермальные, солнечные и ядерные источники энергии, система очистки и распределения воды, сбор и слив сточных вод, распределение электроэнергии и газа, передача данных, связь, радио, коммуникационные сети |
|
20 |
extraTerrestrial (экстерриториальный) |
extraTerrestrial |
Регион, расположенный более чем в 100 км над поверхностью земли |
|
21 |
disaster (катастрофа) |
disaster |
Информация, связанная с катастрофами. Пример - Место катастрофы, зоны эвакуации, центр по предотвращению стихийных бедствий, деятельности по оказанию помощи |
В.3.31 MD_TopologyLevelCode <
|
N |
Имя понятия на английском (на русском) языке |
Код |
Определение |
|
MD_TopologyLevelCode (код уровня топологии) |
Степень сложности пространственных отношений | ||
|
1 |
geometryOnly (геометрия только) |
geometryOnly |
Геометрические объекты без каких-либо дополнительных структур, описывающие топологию |
|
2 |
topology1D (топология 1D) |
topology1D |
Одномерный топологический комплекс, обычно называемый топологией "цепочка - узел" |
|
3 |
planarGraph (планарный граф) |
planarGraph |
Одномерный топологический планарный комплекс (планарный граф - это граф, который может быть нарисован в плане таким образом, что, за исключением как у вершины, никакие две его стороны не пересекаются) |
|
4 |
fullPlanarGraph (полный планарный граф) |
fullPlanarGraph |
Двухмерный топологический планарный комплекс (двухмерный топологический комплекс в картографической двухмерной среде обычно называют "полная топология") |
|
5 |
surfaceGraph (поверхностный граф) |
surfaceGraph |
Одномерный топологический комплекс, изоморфный к поднабору поверхности (геометрический комплекс является изоморфным к топологическому комплексу, если их элементы находятся в отношении один к одному, пространственно и границами предотвращая отношение одного к другому) |
|
6 |
fullSurfaceGraph (полный поверхностный граф) |
fullSurfaceGraph |
Двухмерный топологический комплекс, который является изоморфным к поднабору поверхности |
|
7 |
topology3D (топология 3D) |
topology3D |
Трехмерный топологический комплекс (топологический комплекс является набором топологических примитивов, закрытых в границах операций) |
|
8 |
fullTopology3D (полная топология 3D) |
fullTopology3D |
Полное покрытие трехмерного Евклидова координатного пространства |
|
9 |
abstract (абстрактный) |
abstract |
Топологический комплекс без определенной геометрической реализации |
В.3.32 SV_CouplingType <
|
N |
Имя понятия на английском (на русском) языке |
Код |
Определение |
|
SV_CouplingType (тип взаимосвязи) |
Класс информации, к которому принадлежит ссылающаяся сущность | ||
|
1 |
loose (слабая связь) |
loose |
Экземпляр сервиса слабо связан с экземпляром данных, то есть класс MD_DataIdentification не нужно описывать |
|
2 |
mixed (смешанная связь) |
mixed |
Экземпляр сервиса смешанно связан с экземпляром данных, то есть MD_DataIdentification описывает связанный экземпляр данных и дополнительно экземпляр сервиса может работать с другими экземплярами внешних данных |
|
3 |
tight (тесная связь) |
tight |
Экземпляр сервиса тесно связан с экземпляром данных, то есть класс MD_DataIdentification должен быть описан |
В.3.33 SV_ParameterDirection <
|
N |
Имя понятия на английском (на русском) языке |
Код |
Определение |
|
SV_ParameterDirection (параметрическое направление) |
Класс информации, к которому обращается ссылающаяся сущность | ||
|
1 |
in (входной) |
in |
Параметр является входным параметром для экземпляра сервиса |
|
2 |
out (выходной) |
out |
Параметр является выходным параметром для экземпляра сервиса |
|
3 |
in/out (входной и выходной) |
in/out |
Параметр является входным и выходным параметром для экземпляра сервиса |
Приложение С
(обязательное)
С.1 Введение
В разделе 6 и приложении В определены стандартные метаданные и связанные с ними структуры, обслуживающие различные цифровые пространственные данные. Определения и значения доменов имеют достаточно общий характер, чтобы удовлетворять потребности в метаданных различных дисциплин. Однако само разнообразие информации означает, что универсальные метаданные могут не обеспечить все случаи применения. В данном приложении изложены правила определения и применения дополнительных метаданных, удовлетворяющих индивидуальные запросы пользователя.
С.2 Типы расширений
Допускаются следующие типы расширений:
1) добавление нового раздела метаданных;
2) создание нового кодового списка метаданных для замены области действующего элемента метаданных со значением области "свободный текст";
3) создание новых элементов кодового списка метаданных (расширение кодового списка);
4) добавление нового элемента метаданных;
5) добавление нового объекта метаданных;
6) наложение более строгого обязательства на существующий элемент метаданных;
7) наложение еще большего ограничения на домен существующего элемента метаданных.
С.3 Создание расширения
Перед созданием расширенных метаданных, в целях подтверждения отсутствия подходящих метаданных в рамках настоящего стандарта, должны быть тщательно рассмотрены действующие метаданные. Для каждого раздела расширенных метаданных определяются значения объекта или элемента, имени, краткого имени, определения, обязательства, условия максимальной частоты, типа данных и области. Для определения структуры и схемы должны быть сформированы отношения (см. приложение А).
С.4 Правила создания расширения
При создании расширений следуют определенным правилам:
1) Элементы расширенных метаданных не должны использоваться для замены имени, определения или типа данных существующего элемента.
2) Расширенные метаданные могут быть определены как классы и включать в качестве своих компонентов элементы расширенных и существующих метаданных.
3) В расширении разрешается наложение на элементы существующих метаданных более строгих признаков обязательности в отличие от требований настоящего стандарта. (Те элементы метаданных, которые являются необязательными в настоящем стандарте, могут стать обязательными в расширении.)
4) В расширении разрешается иметь элементы метаданных с областями, которые являются более строгими, чем этого требует настоящий стандарт. (Элементы метаданных, области которых в настоящем стандарте имеют свободный текст, в профиле могут иметь закрытый список соответствующих значений.)
5) Расширению разрешается ограничивать использование значения областей, разрешенных стандартом. (Если стандарт содержит пять значений в области существующего элемента метаданных, то в расширении может быть указано, что его область содержит три значения. Расширение требует от пользователя выбора одного из трех значений области.)
6) Расширению разрешено расширять количество значений в кодовом списке.
7) Расширению запрещено все, что не разрешено настоящим стандартом.
С.5 Групповой профиль
Если планируется добавить информацию в большом объеме, в том числе создавая много элементов метаданных в объекте метаданных, специфическом для предметной области или приложения, то рекомендуется координировать предлагаемое расширение через пользовательские группы и создать групповой профиль.
Настоящий стандарт определяет почти 300 элементов метаданных, большая часть которых не является обязательными. Они определены в явном виде, чтобы пользователи могли правильно понять, что они описывают. Индивидуальные группы, страны или организации могут разработать "групповые профили" настоящего стандарта, выбирая те элементы метаданных, которые будут обязательными. Данный элемент метаданных (например, "цена" набора данных) может быть определен как "обязательный", конкретной группой, желающей в целях повышения управляемости производством разработать элементы метаданных, устанавливающие статус наборов данных своей системы. Однако эти дополнительные элементы останутся неизвестными за пределами группы, если не будут опубликованы. Групповой профиль устанавливает размеры полей и областей для всех элементов метаданных. Если система группы использует 32 символа для заголовка набора данных, а другая система использует 8 символов, то эти системы не будут совместимы друг с другом. Стандартизация выбранных областей в группе важна с точки зрения повышения эффективности поиска и управления системой. Более подробная информация о групповых профилях приведена в [13].
На рисунке С.1 показано отношение между компонентами минимально обязательных метаданных (Minimum mandatory components), полным набором метаданных (Comprehensive metadata), определенным в настоящем стандарте, и национальными, региональными и специфическими для области или организации групповыми профилями (Community profile).

Рисунок С.1 - Групповой профиль метаданных
Внутренний круг содержит минимальный набор необходимых компонентов метаданных. Всеобщие метаданные включают минимум обязательных компонентов плюс полный набор компонентов, определенных в настоящем стандарте. Групповой профиль содержит минимальные обязательные компоненты метаданных, но не обязательно все другие компоненты метаданных. Дополнительно он может содержать расширения метаданных (затененная область), которые определяются в соответствии с приведенными далее в настоящем приложении правилами расширения метаданных.
С.6 Правила создания профиля
При создании профилей следуют определенным правилам:
1) Перед созданием профиля пользователь должен проверить зарегистрированные профили.
2) Профиль должен соответствовать правилам определения расширения.
3) Профиль не должен изменять имя, определение или тип данных элемента метаданных.
4) Профиль должен включать:
- ядро метаданных, собранных для цифрового пространственного набора данных;
- все обязательные элементы метаданных во всех обязательных разделах;
- все условные элементы метаданных во всех обязательных секциях, если набор данных соответствует условию, требуемому разделом;
- все обязательные элементы метаданных во всех условных секциях, если набор данных соответствует тому условию, которое требует раздел;
- все условные элементы метаданных во всех условных разделах, если набор данных отвечает условию, требуемому элементом метаданных и разделом.
5) Отношения, предусмотренные в моделях в подразделах 6.2-6.6, должны быть определены в UML или других языках моделирования так, чтобы могли быть определены структура и схема.
6) Метаданные должны создаваться для расширений и/или профилей.
7) Профиль должен быть доступен каждому, кто получает метаданные, созданные в соответствии с данным профилем.
Приложение D
(справочное)
D.1 Примеры метаданных
В данном разделе приведены четыре примера:
- первый - предназначен для набора данных "Лицензии на разведку полезных ископаемых";
- второй - иллюстрирует, как иерархические данные могут изменяться во времени;
- третий - иллюстрирует расширение стандарта метаданных;
- четвертый - пример использования мультиязыков в элементе метаданных.
D.2 Пример 1. Лицензии на разведку полезных ископаемых
Этот пример предоставлен в формате с вкладками структуры (выделены полужирным шрифтом) и значениями элементов, в котором показана иерархическая структура метаданных настоящего стандарта, основанная на схеме реализации, которая регулирует порядок элементов в экземпляре документа метаданных.
(MD_Metadata)
metadataIdentifier: (MD_Identifier)
code: ANZSA1000001233
characterSet: (MD_CharacterSetCode) utf8
contact: (CI_Responsibility)
role: (CI_RoleCode) author
party: (CI_Organisation)
name: Department of Primary Industries and Resources SA
dateInfo: (CI_Date)
date:
DateTime: 20000803
dateType: (CI_DateTypeCode) creation
metadataStandard: (CI_Citation)
title: ISO 19115-1
version: Draft International Standard
referenceSystemInfo: (MD_ReferenceSystem)
referenceSystemIdentifier: (RS_Identifier)
code: GDA 94
codeSpace: DIPR
identificationInfo: (MD_DataIdentification)
citation: (CI_Citation)
title: Лицензии на разработку полезных ископаемых
date: (CI_Date)
date: 1930-01
dateType: (CI_DateTypeCode) creation
onlineResource: (CI_OnlineResource)
linkage: (URL) https:/info.pir.sa.gov.au/geometa/migs/MIGS_Down_cat.jsp
abstract: расположение всех текущих минеральных лицензий на разведку, выданных на основании Горного закона 1971 года. Лицензии на разведку обеспечивают эксклюзивные права владения на разведку минеральных ресурсов сроком не более 5 лет. Комментарий по поводу заявки на получение лицензии на разведку запрашивают из многочисленных источников до ее предоставления. Программы разведки подпадают под строгие условия, связанные с окружающей средой и наследием. Эксплуатация выявленных ресурсов должна быть произведена по отдельным договорам аренды добычи полезных ископаемых.
purpose: набор данных был разработан для записи информации, необходимой для выполнения Горного закона 1971 года.
status: (MD_ProgressCode) продолжающийся
pointOfContact: (CI_Responsibility)
role: (CI_RoleCode) originator
party: (CI_Organisation)
name: Department of Primary Industries and Resources SA
individual: (CI_Individual)
positionName: GIS Coordinator
contactInfo: (CI_Contact)
phone: (CI_Telephone)
voice: 61 8 8463 3306
facsimile: 61 8 8463 3268
address: (CI_Address)
deliveryPoint: GPO Box 167
city: Adelaide
administrativeArea: South Australia
postalCode: 5001
country: Australia
electronicMailAddress: pirsa.spatial@saugov.sa.gov.au
onlineResource: (CI_OnlineResource)
linkage: (URL) http://www.pir.sa.gov.au
resourceMaintenance: (MD_MaintenanceInformation)
maintenanceAndllpdateFrequency: (MD_MaintenanceFrequencyCode) daily
resourceFormat: (MD_Format)
name: ArcInfo Export 8.0.2
version: 8.0.2
resourceFormat: (MD_Format)
name: MapInfo
version: 6
resourceFormat: (MD_Format)
name: DXF
version: 14
descriptiveKeywords: (MD_Keywords)
keyword: BOUNDARIES Administrative
keyword: INDUSTRY Mining Exploration
keyword: MINERALS Exploration
thesaurusName: (CI_Citation)
title: ANZLIC Search Words
date: (CI_Date)
date: 1996-07
dateType: (CI_DateTypeCode) публикация
resourceSpecificUsage: (MD_Usage)
specificUsage: Использовался для правительства, промышленности и широкой общественности с современным статусом и с распространением по всему штату.
userContactInfo: (CI_Responsibility) 1
role: (CI_RoleCode) originator
party:
individual: (CI_Individual)
positionName: GIS Coordinator
resourceConstraints: (MD_Constraints)
useLimitation: Данные не должны использоваться в масштабе крупнее 1:50000.
spatialRepresentationType: (MD_SpatialRepresentationTypeCode) сетка
spatialResolution: (MD_Resolution)
equivalentScale: (MD_RepresentativeFraction)
denominator: 50000
language: eng
characterSet: (MD_CharacterSetCode) ucs2
topicCategory: (MD_TopicCategoryCode) границы
topicCategory: (MD_TopicCategoryCode) геонаучная информация
extent: (EX_Extent)
description: South Australia
geographicElement: (EX_GeographicBoundingBox)
westBoundLongitude: (Decimal) 129,0
eastBoundLongitude: (Decimal) 141,0
southBoundLatitude: (Decimal) -38,5
northBoundLatitude: (Decimal) -26,0
resourceLineage: (LI_Lineage)
scope: (DQ_Scope)
level: (MD_ScopeCode) dataset
statement: история исходных данных. Границы лицензии разведки были получены из официальных документов горного регистра лицензий. Границам лицензии юридически предписано следовать линиям широты и долготы. Регистр существует с 1930 года. Шаги обработки: координаты, введенные с клавиатуры из документов лицензии. Линии проверяются для удаления повторяющихся дуг. Данные, скорректированные для точного соответствия государственной границе и береговой линии. В тех случаях, когда это уместно, кадастровые участки удалены из лицензии полигонов. Связанные атрибутивные данные также собираются из документов лицензии.
D.3 Пример 2. Уровни метаданных
На первый взгляд может показаться, что существует слишком много поддерживаемых уровней метаданных. В большинстве случаев это не соответствует действительности, так как только в исключительных случаях метаданные определяются на более низких уровнях. Если значения метаданных не изменяются, то метаданные объединяются на высоком уровне. Предполагается, что данная ситуация будет наиболее распространенной, при этом дополнительные уровни метаданных определяются только по мере того, как исходные данные обновляются в течение некоторого времени.
При заполнении нижних уровней иерархии метаданных записываются только значения пересмотренных метаданных. Так, если распространитель данных остается прежний, то и нет необходимости переносить вниз эту структуру.
Для того чтобы разъяснить эту концепцию, можно рассмотреть пример, который показывает жизненный цикл типичного набора пространственных данных.
1) Имеется поставщик пространственных данных, создающий векторные картографические данные для трех административных областей (А, В и С). Первоначально векторное картографирование было выполнено с использованием общей серии бумажных карт, преобразованных в векторный формат. Основная часть метаданных для этих исходных данных может быть представлена на одном уровне (комплект наборов данных). Эти метаданные будут описывать качество, ссылки, источник, обработку данных для трех административных областей. Таким образом, метаданные могут быть размещены исключительно на уровне Dataset Series (комплекта набора данных):
комплект наборов данных - административные районы А, В и С:
- метаданные на метаданные (область применения = комплект);
- идентификация;
- ссылки и ответственный субъект;
- протяженность;
- ограничения;
- качество данных;
- поддержание;
- пространственное представление;
- референсная система;
- содержание;
- каталог графического отображения;
- распространение;
- расширение метаданных;
- схема приложения.
2) Через некоторое время становится доступным векторное картографирование административного района А. Метаданные тогда будут расширены для административного района А для описания новых значений данных. Эти значения будут заменять значения, заданные для комплекта набора данных, но только для административной области А. Метаданные для В и С останутся без изменений. Эти новые метаданные будут записаны для уровня набора данных. Таким образом, дополнительные метаданные требуются на уровне набора данных для описания новых данных административной области А. Минимальный уровень метаданных, требуемый для отражения этого изменения, будет таким:
комплект наборов данных - административные районы А, В и С:
- метаданные на метаданные (область применения = комплект);
- идентификация;
- ссылки и ответственный субъект;
- протяженность;
- ограничения;
- качество данных;
- поддержание;
- пространственное представление;
- референсная система;
- содержание;
- каталог графического отображения;
- распространение;
- расширение метаданных;
- схема приложения.
Плюс дополнительный набор для административного района А:
- метаданные на метаданные (область применения = набор данных - административный район А);
- идентификация набора данных;
- ссылки и ответственный субъект;
- протяженность.
3) В конечном итоге дополнительные данные становятся доступными для административной области А с полным повторным обследованием дорожной сети. Это подразумевает новые метаданные для затронутых типов объектов. Эти метаданные будут представлены на уровне типа объекта для административной области А. Все другие метаданные, относящиеся к другим типам объектов, останутся неизменными. Изменяются только метаданные для дорог в административной области А. Эти метаданные для дороги записываются на уровне типа объекта. Таким образом, дополнительные метаданные требуются на уровне типа объекта для описания новых данных о дорогах административной области А. Минимальный уровень метаданных, необходимых для отражения этого изменения, будет следующим:
комплект наборов данных - административные районы А, В и С:
- метаданные на метаданные (область = комплект);
- идентификация;
- ссылки и ответственный субъект;
- протяженность;
- ограничения;
- качество данных;
- поддержание;
- пространственное представление;
- референсная система;
- содержание;
- каталог графического отображения;
- распространение;
- расширение метаданных;
- схема приложения.
Плюс дополнительный набор для административного района А:
- метаданные на метаданные (область применения = набор данных - административный район А);
- идентификация набора данных;
- ссылки и ответственный субъект;
- протяженность.
Плюс дополнительный набор для объекта дорожной сети:
- метаданные на метаданные (область применения = тип объекта - административный район А - дорожная сеть);
- идентификация набора данных;
- ссылки и ответственный субъект.
4) Выявлены аномалии в съемке дорог, все зазоры для административного района А были обследованы с точностью до метра. Они вновь были пересняты с точностью до дециметра. Это повторное обследование предполагает новые метаданные для затронутых типов атрибута "Overhead Clearance". Все другие метаданные для административной области А остаются неизменными. Эти метаданные для Overhead Clearance' записываются на уровне типа атрибута. Таким образом, дополнительные метаданные требуются на уровне типа атрибута для описания новых данных Overhead Clearance' административной области А. Минимальный уровень метаданных, необходимых для отражения этого изменения, будет следующим:
комплект наборов данных - административные районы А, В и С:
- метаданные на метаданные (область = комплект);
- идентификация;
- ссылки и ответственный субъект;
- протяженность;
- ограничения;
- качество данных;
- поддержание;
- пространственное представление;
- референсная система;
- содержание;
- каталог графического отображения;
- распространение;
- расширение метаданных;
- схема приложения.
Плюс дополнительный набор для административного района А:
- метаданные на метаданные (область применения = набор данных - административный район А);
- идентификация набора данных;
- ссылки и ответственный субъект;
- протяженность.
Плюс дополнительный набор для объекта дорожной сети:
- метаданные на метаданные (область применения = тип объекта - административный район А - дорожная сеть);
- идентификация набора данных;
- ссылки и ответственный субъект.
Плюс дополнительный набор для типа атрибута Overhead Clearance:
- метаданные на метаданные (область применения = тип атрибута - административный район А - overhead clearance);
- идентификация набора данных;
- ссылки и ответственный субъект;
- качество данных.
5) Новый мост построен в административном районе А. Эти новые данные отражаются в пространственных данных для административного района А и новые метаданные требуются для записи этого нового объекта. Все другие метаданные для административного района А остаются неизменными. Эти новые метаданные объекта записываются на уровне экземпляра объекта. Таким образом, требуются дополнительные метаданные на уровне Feature instance (экземпляра объекта) для описания нового моста. Минимальный объем метаданных, необходимых для отражения этого изменения, будет следующим:
комплект наборов данных - административные районы А, В и С:
- метаданные на метаданные (область = комплект);
- идентификация;
- ссылки и ответственный субъект;
- протяженность;
- ограничения;
- качество данных;
- поддержание;
- пространственное представление;
- референсная система;
- содержание;
- каталог графического отображения;
- распространение;
- расширение метаданных;
- схема приложения.
Плюс дополнительный набор для административного района А:
- метаданные на метаданные (область применения = набор данных - административный район А);
- идентификация набора данных;
- ссылки и ответственный субъект;
- протяженность.
Плюс дополнительный набор для объекта дорожной сети:
- метаданные на метаданные (область применения = тип объекта - административный район А - дорожная сеть);
- идентификация набора данных;
- ссылки и ответственный субъект.
Плюс дополнительный набор для типа атрибута Overhead Clearance:
- метаданные на метаданные (область применения = тип атрибута - административный район А - Overhead Clearance);
- идентификация набора данных;
- ссылки и ответственный субъект;
- качество данных.
Плюс дополнительный набор для экземпляра объекта "новый мост":
- метаданные на метаданные (область применения = экземпляр объекта - административный район А - новый мост);
- идентификация набора данных;
- ссылки и ответственный субъект;
- протяженность.
6) Атрибут Overhead Clearance нового моста был неправильно записан и изменен. Этот новый атрибут требует новых метаданных для описания изменения. Все другие метаданные для административного района А остаются неизменными. Новый атрибут метаданных записан на уровне Attribute instance (экземпляра атрибута). Таким образом, дополнительные метаданные требуются на уровне экземпляра атрибута для описания нового Overhead Clearance. Минимальный объем метаданных, необходимых для отражения этого изменения, будет следующим:
комплект наборов данных - административные районы А, В и С:
- метаданные на метаданные (область = комплект);
- идентификация;
- ссылки и ответственный субъект;
- протяженность;
- ограничения;
- качество данных;
- поддержание;
- пространственное представление;
- референсная система;
- содержание;
- каталог графического отображения;
- распространение;
- расширение метаданных;
- схема приложения.
Плюс дополнительный набор для административного района А.
- метаданные на метаданные (область применения = набор данных - административный район А);
- идентификация набора данных;
- ссылки и ответственный субъект;
- протяженность.
Плюс дополнительный набор для объекта дорожной сети:
- метаданные на метаданные (область применения = тип объекта - административный район А - дорожная сеть);
- идентификация набора данных;
- ссылки и ответственный субъект.
Плюс дополнительный набор для типа атрибута Overhead Clearance:
метаданные на метаданные (область применения = тип атрибута - административный район А - Overhead Cearance);
- идентификация набора данных;
- ссылки и ответственный субъект;
- качество данных.
Плюс дополнительный набор для экземпляра объекта "новый мост":
- метаданные на метаданные (область применения = экземпляр объекта - административный район А - новый мост);
- идентификация набора данных;
- ссылки и ответственный субъект;
- протяженность.
Плюс дополнительный набор для экземпляра атрибута Overhead Clearance нового моста:
- метаданные на метаданные (область = экземпляр атрибута - административный район А - Новый мост - Over head Clearance);
- идентификация набора данных;
- ссылки и ответственный субъект;
- качество данных.
D.4 Пример 3. Пример расширения метаданных
Этот пример иллюстрирует добавление новых объектов метаданных и расширенный список кодов, которые могут быть использованы для документирования иерархической классификации на основе таксономии. На рисунке D.1 представлена UML-модель информации о расширении; в таблице D.1 приведены записи словаря данных для расширенных сущностей и элементов.

Рисунок D.1 - Пример расширенных данных
|
Имя |
Определение |
Признак обязательности |
Тип данных |
Значение домена |
Максимум вхождений |
Родительская сущность |
Правило |
Обоснование |
Источник |
|
Role name: theTaxonomySystem |
Информация о таксонах (1 или более), включенных в набор данных, в том числе ключевые слова, информация о таксономической системе и покрытии, таксономической системе классификации |
Н |
Association |
- |
1 |
MD_Identification |
New Metadata package |
Для обеспечения документирования таксономической информации |
National Biological Information Infrastructure (NBII) - национальная инфраструктура биологической информации |
|
TaxonomySystem |
Документация таксономических источников, процедур и подходов |
Н |
Class |
- |
1 |
MD_Identification |
New Metadata package as a class to MD_Identification |
Набор элементов данных, содержащихся в этом классе элементов, представляет собой попытку обеспечить лучшую документацию по созданию таксономических источников, процедур и подходов |
National Biological Information Infrastructure (NBII) - национальная инфраструктура биологической информации |
|
classificationSystemAuthority |
Информация об используемой системе классификации или основании |
О |
Class |
CI_Citation |
N |
TaxonomySystem |
New Metadata class |
Система классификации и любые модификации, сделанные в ней, представляют собой значительную часть информации, касающейся данных, подлежащих документированию |
National Biological Information Infrastructure (NBII) - национальная инфраструктура биологической информации |
|
classificationSystem Modifications |
Описание изменений или исключений, сделанных в используемой классификации системы или основании |
У/таксономическая классификация модифицированная? |
CharacterString |
Free text |
1 |
classification System Authority |
New Metadata attribute |
Много раз используется стандартная система, но для специфических таксонов и групп сделаны исключения. Этот элемент позволяет описать исключения или модификации |
National Biological Information Infrastructure (NBII) - национальная инфраструктура биологической информации |
|
generalTaxonomicScope |
Описание ряда таксонов, рассматриваемых в наборе данных или коллекции. Пример - Все сосудистые растения были идентифицированы относительно семейства или вида, мхи и лишайники - как мох или лишайник |
Н |
CharacterString |
Free text |
1 |
TaxonomySystem |
New Metadata attribute |
Чтобы обеспечить возможности документирования таксонов, рассматриваемых в наборе данных или коллекции, посредством описания в виде свободного текста. Это особенно важно для наборов данных или коллекций, содержащих примеры многих таксономических уровней |
National Biological Information Infrastructure (NBII) - национальная инфраструктура биологической информации |
|
identificationReference |
Информацию о любых неофициальных материалах (например, полевые справочники), пригодных для восстановления реального процесса |
О |
Class |
CI_Citation |
N |
TaxonomySystem |
New Metadata class |
Эта информация может быть полезна для тех, кто использует набор данных и, возможно, расширяет его, следуя аналогичной процедуре |
National Biological Information Infrastructure (NBII) - национальная инфраструктура биологической информации |
|
observer |
Информация о личности(ях), ответственного(ых) за идентификацию образцов или наблюдений и т.д. |
Н |
Class |
CI_Responsibility |
N |
TaxonomySystem |
New Metadata class |
Если есть вопросы по идентификации образцов или полевых наблюдений, это представляет создатель данных |
National Biological Information Infrastructure (NBII) - национальная инфраструктура биологической информации |
|
identificationTaxonomicProcedures |
Описание методов, используемых для таксономической идентификации. Может включать в себя обработку образца, сравнение с музейными материалами, ключи и ключевые персонажи, химические или генетические анализы и т.д. |
О |
CharacterString |
Free text |
1 |
TaxonomySystem |
New Metadata attribute |
- |
National Biological Information Infrastructure (NBII) - национальная инфраструктура биологической информации |
|
identificationTaxonomicCompleteness |
Информация о пропорции и подходах к неидентифицированным материалам (то есть материалам, посланным экспертами, и пока еще не определенным); оценке важности и идентификации ошибочных идентификаций, неопределенных определений, синонимов или других неправильных использований; некорректной трактовке таксонов или требующих дальнейшей работы и экспертизы в поле |
Н |
CharacterString |
Free text |
1 |
TaxonomySystem |
New Metadata attribute |
- |
National Biological Information Infrastructure (NBII) - национальная инфраструктура биологической информации |
|
Role name: theVouchers |
Информация о ваучере |
Используемый ваучер |
Association |
- |
- |
- |
- |
- |
- |
|
Role name: theTaxonomicClassification |
Информация о таксономической классификации |
О |
- |
- |
1 |
- |
- |
- |
- |
|
Vouchers |
Информация о типах образца, хранилище, а также лицах, которые идентифицировали ваучеры |
Использует признак обязательности ссылающегося объекта |
Class |
- |
N |
Taxonomic System |
New Metadata class |
- |
National Biological Information Infrastructure (NBII) - национальная инфраструктура биологической информации |
|
specimen |
Слово или фраза, описывающая тип собранного образца. Пример - "Образец гербария", "образцы крови", "фотографии" - свободный текст |
О |
CharacterString |
free text |
1 |
Vouchers |
New Metadata attribute |
- |
National Biological Information Infrastructure (NBII) - национальная инфраструктура биологической информации |
|
repository |
Информация о кураторе или контактном лице и/или органе, ответственном за образцы |
О |
Class |
CI_Responsibility |
1 |
Vouchers |
New Metadata class |
Если по какой-либо причине на образцы нужно сослаться, информация о том, где они в настоящее время размещаются и кто несет ответственность за них, должна храниться вместе с документацией набора данных. Если они не были заархивированы, это должно быть отмечено |
National Biological Information Infrastructure (NBII) - национальная инфраструктура биологической информации |
|
TaxonomicClassification |
Информация о диапазоне таксонов, рассматриваемых в наборе данных или коллекции. Примечание - Рекомендуется предоставлять информацию начиная с таксономического уровня царства к уровню, который отражает документируемый набор данных или коллекцию. Уровни, царство, отдел/тип, класс, порядок, семейство, род и виды должны быть включены в ряды по мере необходимости |
О |
Class |
1 |
Taxonomic Classification |
New Metadata class |
Для того чтобы обеспечить возможность точно описать таксоны, встречающиеся в наборе данных или коллекции. Это может быть достигнуто с использованием иерархической структуры, от царства вплоть до соответствующего таксономического уровня |
National Biological Information Infrastructure (NBII) - национальная инфраструктура биологической информации | |
|
commonName |
Спецификация применимых общих имен. Примечание - Эти общие имена могут быть общим описанием группы организмов. Пример - Насекомые, позвоночные, злаки, водоплавающие птицы, сосудистые растения и т.д. |
Н |
CharacterString |
free text |
N |
Taxonomic Classification |
New Metadata attribute |
Для того чтобы обеспечить возможность точно описать таксоны в наборе данных или коллекции |
National Biological Information Infrastructure (NBII) - национальная инфраструктура биологической информации |
|
taxonRank Name |
Наименование таксономического ранга в соответствии с Taxon_Rank_Value (см. пример, включенный в определение Taxonomic_Classification). Пример - Царство, отдел, тип, подтип, надкласс, класс, подкласс, суперпорядок, порядок, подпорядок, надсемейство, семейство, подсемейство, триба, род, вид |
О |
CharacterString |
free text |
1 |
Taxonomic Classification |
New Metadata attribute |
Для того чтобы обеспечить возможность точно описать таксоны в наборе данных или коллекции |
National Biological Information Infrastructure (NBII) - национальная инфраструктура биологической информации |
|
taxonRankValue |
Имя, представляющее таксономический ранг описываемого таксона. Примечание - Пример, включенный в определение Taxonomic_Classification |
О |
CharacterString |
Free text |
1 |
Taxonomic Classification |
New Metadata attribute |
Для того чтобы обеспечить возможность точно описать таксоны в наборе данных или коллекции |
National Biological Information Infrastructure (NBII) - национальная инфраструктура биологической информации |
|
hierarchialClass |
Количество рекурсивных множеств таксономической системы классификации |
Н |
Class |
Taxonomic Classification |
N |
Taxonomic Classification |
New Metadata attribute |
Для того чтобы обеспечить возможность указать количество рекурсивных таксономических систем классификации |
National Biological Information Infrastructure (NBII) - национальная инфраструктура биологической информации |
D.5 Пример 4. Многоязычный свободный текст в элементах метаданных
В таблице D.2 приведен пример Free text элемента метаданных useLimitation, как это может быть представлено на четырех языках и тремя различными наборами символов (см. рисунок D.2). Элемент метаданных useLimitation, используемый в примере, приведен в В.2.4.
|
N |
Имя/ролевое имя |
Определение |
Признак обязательности |
Максимум вхождений |
Тип данных |
Домен |
|
99 |
useLimitation |
Ограничение, влияющее на пригодность для использования ресурса или метаданных. Пример - "Не использовать для навигации" |
Н |
N |
CharacterString |
Free text |
|
Пример многоязычности в отношении свободного текста элемента метаданных useLimitation (ограничение использования) | |||
|
Код языка (необязательно) |
Код страны (необязательно) |
Код набора символов (необязательно) |
Простой текст (обязательно) |
|
eng (English) (см. примечание) |
UK (United Kingdom) (см. примечание) |
017 (ISO/IEC 8859-15) (см. примечание) |
Weight restriction on bridges:Lorries exceeding five metric tonnes gross weight are not permitted on bridges (ограничение веса на мостах: грузовые автомобили полной массой более пяти тонн не допускаются на мостах) |
|
fre (French) |
Fr |
017 (ISO/IEC 8859-15) |
Limitation de poids sur les ponts: Les camions dont le poids total excede 5 tonnes metriques ne sont pas autorises a circuler sur les ponts |
|
ara (Arabic) |
011 (ISO/IEC 8859-6) |
| |
|
zho (Chinese) |
029 (GB 18030) |
| |
|
Примечание - Если English, United Kingdom и ISO/IEC 8859-15 были бы определены как значения по умолчанию для всего файла метаданных, то в этом случае не было бы необходимости их указывать. | |||
Рисунок D.2 - Пример многоязычности
Приложение Е
(справочное)
Е.1 Предисловие
Содержание настоящего стандарта определяет сущности и элементы метаданных, необходимые для описания всех типов ресурсов. Настоящий стандарт определяет типы данных для элементов и зависимости между сущностями в модели UML. Эта модель метаданных определяет содержание, но не форму реализации или кодирования.
Основная цель в управлении метаданными состоит в том, чтобы способствовать эффективному нахождению и оценке, доступу к ресурсам, обеспечению полноты и точности документирования ресурсов, обеспечивать повторное использование и сохранение. Оперативное использование метаданных требует реализации программного обеспечения, которое зависит от стандартизированных методов кодирования, для того чтобы обеспечить обмен метаданными между системами управления данными, представления метаданных во множестве форм и языков для пользователей и приложений и гарантировать средства для оценки соответствия опубликованных метаданных.
Метаданные были первоначально задуманы, исходя из предположения, что набор данных может быть описан единственной сущностью MD_Metadata. В результате набор данных является по умолчанию областью применения сущностей MD_Metadata. Однако стало очевидным, что реальные наборы данных существуют вдоль спектра от простого до сложного и что документация для более сложных наборов данных может потребовать многократных контейнеров MD_Metadata для точного описания.
Данное приложение рассматривает подходы к сборке сущностей метаданных для описания ресурсов с различными степенями сложности. Поскольку представленная спецификация - модель содержания, а не спецификация реализации, это рассмотрение имеет дело с сущностями метаданных и элементами, а не элементами XML и атрибутами или таблицами базы данных и полями, которые могли быть использованы для реализации модели.
Настоящее приложение включает четыре пункта: Е.2 имеет дело с простыми ресурсами; Е.3 - с более сложными ресурсами; Е.4 - со сложными ресурсами, которые комбинируют доступ к данным, структуру данных и содержание; Е.5 приводит использование MD_Scope для метаданных, описывающих агрегаты, серии и другие типы ресурсов.
Е.2 Простые ресурсы
Простой ресурс часто может быть описан единственной сущностью MD_Metadata, требующей совсем немного за пределами единичных вложений базовых сущностей. Самые простые случаи понятны, например: таблица измерений, проводимых в единственном сеансе единственным оператором, использующим ту же процедуру или геологическую карту единственного автора, единственного микроскопического электронного изображения обратного рассеяния горного тонкого среза, единственного файла спутникового снимка. Это обычно строго определенные ресурсы, которые описаны единственными записями метаданных; каждый такой ресурс хорошо описывается единственной сущностью MD_Metadata без использования других ресурсов метаданных.
Пример - Пример D.2 в приложении D - это пример метаданных для такого ресурса.
Е.3 Комплексные ресурсы
Определение того, что составляет набор данных, отражает институциональную и программную среды инициирующей организации и режимов доступа и использования данных. Понятие описания связанных вместе ресурсов как единого поддающегося обнаружению агрегата полезно для описания метаданных более сложных совокупностей данных.
Общие метаданные могут быть применены к ряду связанных элементов в совокупной записи метаданных. Много совокупных ресурсов могут быть представлены как совокупность частей. Например, база данных, которая состоит из совокупности таблиц, в которой каждая включает совокупность полей, каждая состоит из совокупности экземпляров данных, представленных строками в таблице. Метаданные, которые описывают такие агрегированные ресурсы включением отношений между частями, а также классификаторов, указывающих разряд или позицию в иерархии, могут помочь в фильтрации или целеуказании пользовательских запросов к требуемому уровню детализации. Для агрегированных ресурсов, которые связаны, например, общим содержанием, целевой функцией или протяженностью, метаданными или контактами ресурса, информацией о качестве или информацией о распределении, запись агрегированных метаданных может содержать повторенные метаданные. Программное обеспечение для поддержки этих повторных метаданных в системе каталогизации может упростить ввод данных, обновление и создание отчетов. При необходимости к общим метаданным могут быть добавлены конкретные метаданные, которые при реализации запроса могут добавить или переопределить обобщенное описание ресурса. Такие процедуры нормализации - общепринятая практика в системах реляционных баз данных, чтобы уменьшить избыточность метаданных, которыми управляют на сайте, но могут быть расширены для XML-кодирования метаданных для доставки пользователям с использованием внутренних ссылок в документе экземпляра метаданных, и при помощи разрешаемого URls обеспечить внешние ключи между документами метаданных и реестрами метаданных.
Коды области применения используются в экземплярах MD_Metadata для указания отношения ресурса, описанного таким экземпляром, к содержанию агрегированного ресурса, например, ранга в части целой иерархии (см. Е.5).
Рассмотрим набор данных, который состоит из наблюдаемых или смоделированных параметров определенного количества высот или глубин, и связанный набор данных, который обеспечивает граничные условия на поверхности или производные значения этих параметров, усредненных по всем уровням. Первый использует трехмерное MD_SpatialRepresentation, второй - двухмерное MD_SpatialRepresentation. У этих двух ресурсов есть отличающийся, но связанный MD_ContentInformation - те же свойства, но различные измерительные процедуры. Возможно также некоторое изменение в качестве данных или информации о распространении для этих двух наборов данных, но при этом большая часть метаданных, описывающих их, была бы одинаковой. Настоящий стандарт позволяет множественность объектов MD_SpatialRepresentation и MD_ContentInformation в единственном объекте MD_Metadata, таким образом, допустимо организовать метаданные, описывающие эти ресурсы, как показано в Case 1 на рисунке Е.1. Этот подход использует единственную сущность MD_Metadata, которая содержит 2D-объект MD_SpatialRepresentation, 3Dобъект MD_SpatialRepresentation и единственный объект MD_ContentInformation, который содержит все параметры. Такое размещение включает требуемую информацию, но нельзя сказать, какие параметры доступны для двухмерных и какие для трехмерных объектов и аналогично для другого распределения или информации о качестве, которые могут варьировать между двухмерными усредненными данными и трехмерными отдельно измеренными данными. Эта неоднозначность не может быть разрешена разделением параметров в два класса MD_ContentInformation, как показано в Case 2 на рисунке Е.1. Нельзя определить, с каким классом MD_SpatialRepresentation какой из классов MD_ContentInformation связан.
Настоящий стандарт предоставляет два альтернативных решения, чтобы разрешить эту неоднозначность.
Первый подход - группировка на более высоком уровне, используя конкретную сущность DS_Series, которая является подтипом абстрактного DS_Aggregate (см. Case 3 на рисунке Е.1). Три объекта MD_Metadata, каждый с различной областью применения, включены в сущность DS_Series. Объект с областью scope = series содержит общие метаданные для всей совокупности. Объект с областью применения, равной dimensionGroup, содержится в сущности DS_Dataset и содержит сущности 2D и 3D MD_SpatialRepresentation вместе с соответствующими сущностями MD_ContentInformation.

Рисунок E.1 - Области применения метаданных
Второй подход - это представление каждого параметра с отдельной, автономной сущностью MD_Metadata и использование сущности MD_AssociatedResource для указания ассоциации между ресурсами (используя элемент имени) и между записями метаданных, описывающими ресурсы (metadataReference) (см. рисунок Е.2).
Первый подход представляет собой записи метаданных для документации ресурса и архива, создающие пакет метаданных, который может сопровождать связанный набор данных. Информация, дублированная через различные сущности MD_Metadata, может быть внесена в одну из сущностей и включена ссылкой в других экземплярах в пакете.
Второй подход может быть более подходящим в приложениях каталога, в которых пользователь ищет данные для определенного пользовательского сценария и, вероятно, предпочтет один из наборов данных, но не оба. В этом случае полная сущность MD_Metadata - это сущность, с которой работает большинство поисковых приложений каталога при использовании метаданных ИСО. Более сложные кодировки метаданных, включающие подтипы DS_Aggregate и включение содержания ссылкой (или неявное наследование для необязательных элементов), требуют, чтобы более сложное клиентское программное обеспечение было предоставлено пользователям. Использование ассоциаций с явной семантикой (использующий MD_AssociatedResource) обеспечивает модель, позволяющую пользователям перемещаться между связанными ресурсами в поисковом контексте.

Примечание - Элемент ассоциации TypeCode может быть использован для указания природы отношений.
Рисунок Е.2 - Ассоциация MD_AssociatedResource между метаданными для связанных ресурсов
В типе ассоциации, описанной выше, неоднозначность существует везде, где отдельный класс включает множество повторяемых атрибутов. Настоящий стандарт применим ко многим из этих ситуаций. Например, в исходном стандарте объекты MD_Metadata могли включать многократные hierarchyLevels и многократные hierarchyLevelNames без механизма для соединения определенного уровня с именем. С этим связано добавление объекта MD_Scope, который связывает определенное имя с определенным resourceScope. К другим неоднозначностям должны быть адресованы многократные экземпляры родительского класса.
Другая возможная иерархия метаданных показана на рисунке Е.3. В этом случае пространственный набор данных описан как совокупность типов объектов и типов атрибутов с совокупностью экземпляров объектов и атрибутов. Снова требуется комбинация всех метаданных для описания полной совокупности. Такой подход мог бы использоваться, чтобы задокументировать базу данных, в которой сущности DS_Dataset могли бы описать отдельные таблицы (область применения = набор данных или featureType), определение атрибутов (столбцы) в таблицах и отдельные экземпляры атрибута. На практике документацию на уровне экземпляра объекта обычно применяют к многократным экземплярам объекта (или строки таблицы) в наборе данных, в этом случае ассоциация обычно реализуется внешними ключами (ссылки) от отдельных функций к применяемой сущности MD_Metadata.

Рисунок Е.3 - Агрегация метаданных для описания составного набора данных
Е.4 Связанные наборы данных и сервисы: Multiple MD_Identification Objects
Описание ресурсов стало более сложным с увеличивающимся использованием веб-сервисов для обслуживания данных. Это приложение представляет несколько альтернативных подходов к адресации привязки между набором данных и сервисом, который обеспечивает доступ к набору данных. Относительные достоинства таких подходов должны быть определены на основе прикладных требований определенных практических сообществ. Технические выборы для реализации, сделанные такими сообществами, должны быть задокументированы в профили, чтобы сделать метаданные интероперабельными в этом сообществе.
Один подход - использование соглашений с элементами содержания CI_OnlineResource, включенными в MD_Distribution/MD_DigitalTransferOptions, чтобы предоставить основную информацию о связи, обычно ссылаясь на документы описаний сервисов, такие как Web Services Description Language (WSDL), Web Application Description Language (WADL), OGC GetCapabilities, OpenSearchDescription и т.д., которые определены протоколом каждого сервиса. Этот подход основан на логике, что клиенты, которые могут использовать данную спецификацию сервиса, наиболее вероятно, будут в состоянии проанализировать и интерпретировать специфичное для сервиса самоописание, чем описание сервиса в [10]. Этот подход используется для метаданных, описывающих пространственные сервисы Open Geospatial Consortium, такие как Web Map Service (WMS), Web Feature Service (WFS), сервисы Web Coverage Service (WCS) (например, INSPIRE, Esri CSWArcMap Client), обслуживающие отдельные объекты или слои, но его ограничения для описания нестандартных или более сложных ресурсобазированных сервисов с большим разнообразием данных и опций запросов вызвали разработку [10], чтобы обеспечить более устойчивую модель для описания сервисов.
Другой подход - идентификационные элементы сервисов, описанные в [10], могут быть объединены с приведенными в настоящем стандарте, чтобы описать сервисы вместе с данными, которым они служат. Настоящий стандарт поддерживает включение любого количества объектов MD_DataIdentification и SV_ServiceIdentification в одном MD_Metadataentity. Эта возможность полезна:
1) для метаданных, описывающих ресурс, который сильно связан с одним или более сложными сервисами для доступа к ресурсу;
2) метаданных, описывающих сервис, который служит нескольким ресурсам.
В этих ситуациях прочной связи единственный объект MD_Metadata включал бы:
1) единственный объект MD_DataIdentification с множественными объектами SV_ServiceIdentification или
2) единственный объект SV_ServiceIdentification с множественными объектами MD_DataIdentification.
В любом случае MD_Metadata включал бы объекты MD_Scope для набора данных и сервиса, и намерение объекта MD_Metadata будет состоять в том, чтобы указать, что набор данных и сервис обрабатываются как единый неделимый ресурс. Этот подход в настоящее время используется для наборов данных, к которым получает доступ THREDDS (Thematic Realtime Environmental Distributed Data Services - Тематические экологические распределенные сервисы передачи данных в реальном времени), предоставляемый University Corporation for Atmospheric Research (UCAR - Университетская корпорация атмосферных исследований) в Баулдере, Колорадо, США.
Записи, которые включают множественные объекты MD_Identification, могли вызвать неоднозначное толкование относительно того, какие метаданные в записи связаны с различными объектами. На рисунке Е.4 исследована эта неоднозначность в случае с объектами идентификации данных и сервисов. Все объекты, включая DQ_DataQuality и ниже по обе стороны рисунка Е.4, могут быть непосредственно связаны с отдельными объектами MD_DataIdentification и SV ServiceIdentification. Объекты выше DQ_DataQuality связаны с объектом MD_Metadata таким образом, что они применяются ко всем объектам MD_Identification, включенным в запись. Объекты справа описывают содержание данных, то каким образом они были собраны и как они распространяются. Объекты более тесно связаны с набором данных, чем сервис. Это, вероятно, разумно, когда несколько сервисов доступны для того же набора данных (Case 1). В случае для единственного сервиса, служащего множественным наборам данных, это не работало бы, если только все наборы данных не имеют общее содержание, одинаковую информацию о сборе и о распространении.
В настоящем приложении не рассматриваются ситуации, которые включают множественные объекты MD_DataIdentification без объектов SV_ServiceIdentification или множественные объекты SV_ServiceIdentification без объектов MD_DataIdentification. Представляется, что в этом случае должны быть использованы классы DS_Aggregate с множественными объектами MD_Metadata, как рассматривалось выше.

Рисунок Е.4 - Ассоциации в записях с множественными объектами MD_Identification
Е.5 Область применения метаданных
Е.5.1 Введение
MD_Scope используется для того, чтобы описать охват и/или тип ресурса, который описывается записью метаданных или классом. Он включает MD_ScopeCode как краткий индикатор области применения, который может быть полезным в приложениях поиска и представления MD_ScopeDescription, чтобы обеспечить больше деталей.
Значения в списке MD_ScopeCodeList намеренно обобщены, а детализация этого приложения оставлена конкретному сообществу. Для того чтобы способствовать функциональной совместимости, использование кодов области применения должно быть тщательно задокументировано в любом практическом сообществе. В разделе Е.5 в общих чертах представлены возможные варианты применения кодов из списка кодов MD_ScopeCode и связанных кодов, включенных в [14], как часть списка MX_ScopeCode. Эти примеры приведены для того, чтобы обеспечить разумные начальные точки, и, конечно, не являются исчерпывающими.
Е.5.2 Метаданные агрегата и комплектов (необязательные)
Агрегат - это универсальный контейнер для набора связанных ресурсов. Создание агрегата и серийных метаданных - это дополнительная функция, которая позволяет провайдерам данных создавать высокоуровневую информацию для общего описания данных и поиска. Это подразумевает, что элементы метаданных агрегата совместно используются и наследуются всеми элементами. Такой тип метаданных может быть достаточен для начальной характеристики имеющихся ресурсов, но может быть не достаточен для подробной оценки определенных наборов данных.
Все комплекты - это агрегаты, но не все агрегаты являются комплектами. Отношения между ресурсами, включенными в агрегат, более специфичны, чем ресурсы в комплекте. Настоящий стандарт включает коды области применения для нескольких типов агрегатов:
- series - это универсальный набор ресурсов, которые имеют одни и те же характеристики темы, исходную дату, разрешения и/или методологию. Точное определение того, что составляет комплект, определяет провайдер данных;
- productionSeries - это набор ресурсов, созданных с использованием одинаковых процессов. Элементы productionSeries, как предполагается, имеют общие историю обработки и происхождение;
- platformSeries - это набор ресурсов, полученных в результате наблюдения с единой платформы. Элементы platformSeries, как предполагается, совместно используют ту же геопространственную геометрию. Метаданные для платформы, которые содержат несколько датчиков, могут содержать несколько подмножеств, каждое из которых является sensorSeries;
- sensorSeries - это набор ресурсов, полученных в результате использования единственного датчика;
- transferAggregate - это ряд ресурсов, собранных в целях передачи. Элементы могли быть связаны в виде результатов оперативного запроса или по любой другой причине, определенной провайдером или пользователем;
- otherAggregate - это ряд ресурсов, связанных по причине, не упомянутой в других кодах области применения.
Е.5.3 Метаданные набора данных (значение по умолчанию)
В целях настоящего стандарта набор данных должен быть экземпляром результата обработки непротиворечивых данных, сгенерированных или предоставленных дистрибьютором данных. Набор данных может быть составлен из идентифицированных типов объектов и экземпляров объектов, типов атрибутов и экземпляров атрибутов, как показано на рисунке Е.3.
Метаданные из информации о серии и наборе данных могут быть объединены, чтобы представить пользователю образ метаданных на уровне абстракции набора данных. Метаданные, для которых не указана область применения, интерпретируются как метаданные набора данных по умолчанию.
Е.5.4 Метаданные географического объекта и атрибута (необязательные)
Многие пространственные наборы данных - это коллекции объектов, которые имеют единые наборы атрибутов. Настоящий стандарт предоставляет описания типов объектов и типов атрибутов, а также конкретных экземпляров объектов и атрибутов. Для того чтобы описать эти общности, могут быть использованы следующие понятия ScopeCode и ScopeDescription:
- featureType (тип объекта) - конструкции, известные как объекты и сгруппированные на основе общих характеристик. Сервисы пространственных данных могут поддерживать метаданные типа объекта при их наличии и сделать такие метаданные доступными для запроса или извлечения. Метаданные типа объекта вместе с метаданными экземпляра объекта, типа атрибута и экземпляра атрибута будут сгруппированы в наборы данных, как определено в пункте Е.5.3. Примеры записей метаданных типа объекта могут включать все мосты или все станции наблюдения в наборе данных;
- featureInstance (экземпляр объекта) - пространственные конструкции (объекты), имеющие прямое соответствие с объектами реального мира. Сервисы пространственных данных могут по выбору поддерживать метаданные экземпляра объекта при их наличии и сделать такие метаданные доступными для запроса или извлечения. Метаданные экземпляра объекта вместе с метаданными типа объекта, типа атрибута и экземпляра атрибута будут сгруппированы в наборы данных, как определено в пункте Е.5.3. Однако, как правило, метаданные экземпляра объекта связаны непосредственно с объектом, например как атрибут объекта в базе данных, и не обязательно выделяются в отдельном наборе метаданных согласно полной совместимой схеме. Примером записей метаданных экземпляра объекта могут быть Сиднейская гавань, мост Золотые Ворота или определенная платформа наблюдения;
- attributeType/propertyType (тип атрибута/тип свойства) - цифровые параметры, которые описывают общий аспект сгруппированных пространственных примитивов (0-, 1-, 2-, и 3-мерные геометрические объекты). Сервисы пространственных данных могут выборочно поддерживать метаданные типа атрибута при их наличии и сделать такие метаданные доступными для запроса или извлечения. Метаданные типа атрибута вместе с метаданными типа объекта, экземпляра объекта и метаданные экземпляра атрибута будут сгруппированы в наборы данных, как указано в пункте Е.5.3. Примеры записей метаданных типа атрибута могут включать верхний клиренс, связанный с мостами, или экологические параметры, измеренные датчиком на платформе наблюдения;
- attributeInstance (экземпляры атрибута) - цифровые параметры, которые описывают определенный аспект экземпляра объекта. Сервисы пространственных данных могут выборочно поддерживать метаданные экземпляра атрибута при их наличии и сделать такие метаданные доступными для запроса или извлечения. Метаданные экземпляра атрибута вместе с метаданными типа объекта, экземпляра объекта и типа атрибута будут сгруппированы в наборы данных, как определено в пункте Е.5.3. Однако обычно метаданные экземпляра атрибута объекта связывают непосредственно с атрибутом объекта, например как атрибут атрибута объекта в базе данных, и не обязательно выделяются в отдельном наборе метаданных, как предусмотрено полной совместимой схемой. Примеры записей метаданных экземпляра атрибута могут включать верхний клиренс, связанный с определенным мостом через дорогу, или значение экологического параметра, измеренного датчиком в определенное время.
Е.5.5 Метаданные о сеансе сбора/полевого сбора данных (необязательные)
Есть ряд возможных подходов к описанию ресурсов, которые включают многократные сеансы сбора данных (в лабораторных или полевых условиях). Если не требуются особые метаданные, определенные для какого-либо сеанса, многократный EX_SpatialTemporalExtents может использоваться для того, чтобы описать, где и когда имели место сеансы сбора/полевых наблюдений. В тех случаях, когда сеансы неоднородные, требуются определенные метаданные для каждого сеанса. В этом случае общие метаданные для всего набора могут быть описаны на совокупном уровне и определенные метаданные могут быть включены в объекты MD_Metadata с одной из нескольких областей применения:
- collectionSession/fieldSession - данные, которые имеют общий набор метаданных, описывающих определенное событие сбора в лаборатории или в поле;
- sample (выборка) - метаданные, связанные с определенным физическим экземпляром;
- collectionHardware - элементы из ГОСТ Р 57656 могут быть использованы для описания инструментов и платформ, использованных для сбора данных и последующей обработки этих данных. Кроме того, метаданные для аппаратных средств, использованных для сбора, должны описать пространственно/временную протяженность, в отношении которой аппаратные средства использовались, и представить информацию о качестве, которая, в частности, связана с этими аппаратными средствами.
Е.5.6 Метаданные группы размерности (необязательные)
Метаданные группы размерности должны быть использованы в наборах, которые включают поднаборы с различной размерностью. Например, многомерное атмосферное покрытие может включать измерения или результаты моделирования для параметров на нескольких высотах, трехмерный набор данных, а также среднее значение параметра на всех высотах, двухмерный набор данных. Трехмерные океанские модели могут также включать эталонные наборы данных для поверхности или морского дна. В этих ситуациях каждый dimensionGroup мог быть описан как отдельный объект MD_Metadata в единственном DS_Dataset (см. case 3 на рисунке Е.1).
Е.5.7 Метаданные модели (необязательные)
Результаты моделирования - важная часть среды данных о состоянии окружающей среды. Весьма значимо понимание источников наблюдения данных, алгоритмов обработки и версий, которые используются для получения этих результатов. ГОСТ Р 57656 значительно расширяет возможности настоящего стандарта в части происхождения и должен учитываться для использования в этих ситуациях. У метаданных, которые описывают результаты моделирования, имеется область применения = модель (scope = model).
Е.5.8 Метаданные о сервисах (необязательные)
В настоящее время разработан международный стандарт для описания сервисов [10]. Настоящий стандарт описывает объект SV_ServiceIdentification, который включает элементы для описания сервисов и связанных операций. Объекты MD_Metadata, которые включают объекты SV_ServiceIdentification, должны включать область применения = сервис (scope = service).
Е.5.9 Метаданные о программном обеспечении
В ГОСТ Р 57656 были добавлены элементы для описания программного обеспечения и обработки, использованной для создания продукта из ряда наблюдений. Добавленные элементы включают также СI_Citations. Для описания программного обеспечения должны использоваться скорее эти ссылки, а не MD_Metadata с областью применения = программное обеспечение (scope = software).
Е.5.10 Метаданные о тайлах (необязательные)
Многие крупные наборы данных дистанционного зондирования разделены на множество тайлов, для того чтобы упростить доступ и передачу поднаборов из подмножеств. У метаданных для этих тайлов область применения = тайл (scope = tile).
Е.5.11 Метаданные о метаданных (необязательные)
Метаданные, описывающие другие метаданные, будут иметь область применения = метаданные (scope = metadata).
Е.5.12 Метаданные об инициативе (необязательные)
Список DS_InitiativeTypeCode включает значения для описания многих типов данных, набора наблюдения и управленческих инициатив. Этот список кодов используется, чтобы описать агрегации таким образом, что aggregateDataSetIdentifier мог идентифицировать запись метаданных, которая описывает любой из этих типов инициатив. Область применения = инициатива (scope = initiative) обеспечивает общий тип для всех этих инициатив. Он может использоваться, чтобы описать проект или программу, которая может производить другие ресурсы. Отмечают также использование DS_InitiativeType для описания MD_AssociatedResource.
Е.5.13 Метаданные о документе (необязательные)
CI_Citation обеспечивает четкий механизм для цитирования документа, но есть много ситуаций, в которых было бы лучше предоставить более подробные описания других аспектов документа. Метаданные с областью применения = документ (scope = document) обеспечивают для этого определенный механизм.
Е.5.14 Метаданные о репозитарии (необязательные)
Метаданные о репозитарии могут включать контактную информацию и широкие описания типов данных, содержащихся в репозитарии. Они могут также включать информацию о качестве соответствия репозитария различным стандартам. Метаданные с областью применения = репозитарии (scope = repository) обеспечивают механизм для описания этих фасетов репозитария.
Приложение F
(обязательное)
F.1 Метаданные обнаружения ресурса
Элементы метаданных, перечисленные в таблицах F.1 и F.2, предназначены для использования при управлении продуктом и/или каталогами метаданных на сервисы, а также метаданными, которые представлены, чтобы упростить обнаружение. Не все элементы метаданных обязательные, признак обязательности установлен в настоящем стандарте.
F.2 Метаданные для обнаружения несервисных географических ресурсов
Элементы метаданных, используемые для обнаружения ресурсов, отличных от сервисов, идентифицированы в таблице F.1.
|
Элемент метаданных |
Признак обязательности/максимум вхождений |
Комментарий | |
|
Metadata reference information: MD_Metadata.metadataIdentifier |
H/1 |
Уникальный идентификатор для метаданных | |
|
Resource title: (MD_Metadata.identificationInfo > MD_DataIdentification.citation > CI_Citation.title) |
O/1 |
Название, под которым известен ресурс | |
|
Resource reference date: (MD_Metadata.idenitificationInfo > MD_DataIdentification.citation > CI_Citation.date) |
Н/N |
Дата, которая используется для идентификации ресурса | |
|
Resource identifier: (MD_Metadata.identificationInfo > MD_DataIdentification.citation > CI_Citation.identifier > MD_Identifier) |
Н/N |
Уникальный идентификатор для ресурса | |
|
Resource point of contact: (MD_Metadata.identificationInfo > MD_DataIdentification.pointOfContact > CI_Responsibility) |
Н/N |
Лицо, должность или организация, ответственные за ресурс | |
|
Geographic location: (MD_Metadata.identificationInfo > MD_DataIdentification.extent > EX_Extent.geographicElement > EX_Geographic Extent > EX_GeographicBoundingBox-orEX_Geographic Description) |
У - не равен "не обязательный набор"/N |
Географическое описание или координаты (широта/долгота), которые описывают расположение ресурса | |
|
Resource language: (MD_Metadata.identificationInfo > MD_DataIdentification.defaultLocale > PT_Locale) |
У - обязательный, если язык используется в ресурсе/N |
Язык и набор символов, используемые в ресурсе (если используется язык) | |
|
Resource topic category: (MD_Metadata.identificationInfo > MD_DataIdentification.topicCategory > MD_TopicCategoryCode) |
У - не равен "набор или комплект не обязательны"/N |
Подборка из 20 элементов в перечислении MD_TopicCatagory, которые описывают тему ресурса | |
|
Spatial resolution: (MD_Metadata.identificationInfo > MD_Identification.spatialResolution > MD_Resolution.equivalentScale MD_Resolution.distance, MD_Resolution.vertical, or MD_Resolution.angularDistance, or MD_Resolution.levelOfDetail) |
Н/N |
Номинальный масштаб и/или пространственное разрешение ресурса | |
|
Resource type: (MD_Metadata.metadataScope > MD_Scope.resourceScope) |
У - не равен набору данных/1 |
Код ресурса, идентифицирующий тип ресурса, например набор данных, набор, приложение (см. MD_ScopeCode), которые описывают метаданные | |
|
Resource abstract: (MD_Metadata.identificationInfo > MD_DataIdentification.abstract) |
O/1 |
Краткое описание содержания ресурса | |
|
Extent information for the dataset (additional): (MD_Metadata.identificationInfo > MD_Identification.extent > EX_Extent > EX_TemporalExtent or EX_VerticalExtent) |
Н/N |
Временная или вертикальная протяженность ресурса | |
|
Resource lineage: (MD_Metadata > resourceLineage > LI_Lineage) |
Н/N |
Описание источника(ов) и процесса(ов) производства, используемых в создании ресурса | |
|
Resource on-line Link: (MD_Metadata.identificationInfo > MD_DataIdentification.citation > СI_Citation.onlineResource > CI_OnlineResource) |
Н/N |
Ссылка (URL) в метаданных для ресурса | |
|
Keywords: (MD_Metadata.identificationInfo > MD_DataIdentification > descriptiveKeywords > MD_Keywords) |
Н/N |
Слова или фразы, описывающие ресурс, который будет индексироваться и разыскиваться | |
|
Constraints on resource access and use: (MD_Metadata.identificationInfo > MD_DataIdentification > MD_Constraints.useLimitations and/or MD_LegalConstraints and/or MD_SecurityConstraints) |
Н/N |
Ограничения на доступ и использование ресурса | |
|
Metadata date stamp: (MD_Metadata.dateInfo) |
О/N |
Ссылочная(ые) дата(ы) для метаданных, особенно дата создания | |
|
Metadata point of contact: (MD_Metadata.contact > CI_Responsibility) |
О/N |
Сторона, ответственная за метаданные | |
F.3 Метаданные для обнаружения сервисов
Элементы метаданных, используемые для обнаружения сервисных ресурсов, идентифицированы в таблице F.2.
|
Элемент метаданных |
Признак обязательности/максимум вхождений |
Комментарий |
|
Metadata reference information: MD_Metadata.metadataIdentifier |
H/1 |
Уникальный идентификатор для метаданных |
|
Service title: (MD_Metadata.identificationInfo > SV_ServiceIdentification.citation > CI_Citation.title) |
O/1 |
Заголовок, под которым известен сервис |
|
Reference date: (MD_Metadata.identificationInfo > SV_ServiceIdentification.citation > CI_Citation.date) |
H/1 |
Дата, которая используется, чтобы идентифицировать сервис |
|
Resource identifier: (MD_Metadata.identificationInfo > SV_ServiceIdentification.citation > CI_Citation.identifier > MD_Identifier) |
Н/N |
Идентификатор для сервиса |
|
Responsible party: (MD_Metadata.identificationInfo > SV_ServiceIdentification.pointOfContact > CI_Responsibility) |
Н/N |
Лицо, должность или организация, ответственные за сервис |
|
Geographic location: (MD_Metadata.identificationInfo > SV_ServiceIdentification.extent > EX_Extent.geographicElement > EX_GeographicExtent > EX_GeographicBoundingBox -orEX_GeographicDescription) |
O/1 |
Если сервис касается географической области, географических координат (широта/долгота) или географического газетира, расположение сервиса должно быть указано |
|
Service topic category: (MD_Metadata.identificationInfo > SV_ServiceIdentification.topicCategory > MD_TopicCategoryCode) |
Н/N |
Выборка из 20 элементов в "перечислении MD_TopicCatagory", которые описывают тему ресурса. Если сервис о географической области, то должна быть обеспечена категория темы сервиса |
|
Resource abstract: (MD_Metadata.identificationInfo > SV_ServiceIdentification.abstract) |
O/1 |
Краткое описание содержания сервиса |
|
On-line Link: (MD_Metadata.identificationInfo > SV_ServiceIdentification.citation > CI_Citation.onlineResource > CI_OnlineResource) |
Н/N |
Ссылка URL для сервиса |
|
Keywords: MD_Metadata.identificationInfo > SV_ServiceIdentification > MD_Keywords) |
Н/N |
Слова или фразы, описывающие сервис, который будет индексироваться и разыскиваться |
|
Constraints on access and use: MD_Metadata > SV_ServiceIdentification > MD_Constraints.useLimitations and/or MD_LegalConstraints and or MD_SecurityConstraints |
Н/N |
Ограничения на доступ и использование сервиса |
|
Metadata date stamp: (MD_Metadata.dateInfo) |
О/N |
Дата создания метаданных |
|
Metadata point of contact: (MD_Metadata.contact > CI_Responsibility) |
О/N |
Сторона, ответственная за метаданные |
|
Resource type: (MD_Metadata.metadataScope > MD_Scope.resourceScope) |
O/1 |
Код ресурса, идентифицирующий тип ресурса, например сервис, набор, приложение (см. MD_ScopeCode), который описывает метаданные |
|
Coupled Resource: (MD_Metadata > SV_ServiceIdentification.coupled Resource > SV_CoupledResource) |
У - если существует coupledResource/N |
Идентификатор и имя набора данных, с которыми сервис связан |
|
Coupled resource type: (MD_Metadata > SV_ServiceIdentification.couplingType > SV_CouplingType) |
У - если существует coupledResource/1 |
Описывает плотность связи с ресурсом |
Приложение ДА
(справочное)
Таблица ДА.1
|
N пп |
Имя понятия на английском языке |
Перевод |
Определение |
|
1 |
abstract |
Абстрактный |
Топологический комплекс без какой-либо определенной геометрической реализации |
|
2 |
abstractClass |
Абстрактный класс |
Класс, который не может быть выделен непосредственно |
|
3 |
accepted |
Принято |
Согласован спонсором |
|
4 |
adopted |
Одобрено |
Дата определяет, когда ресурс был одобрен |
|
5 |
aggregate |
Агрегат |
Информация относится к агрегированному ресурсу |
|
6 |
aggregateClass |
Агрегированный класс |
Класс, который состоит из классов, соединенных отношениями агрегата |
|
7 |
annually |
Ежегодно |
Данные обновляются один раз в год |
|
8 |
application |
Приложение |
Информационный ресурс, размещенный на конкретном наборе технических средств и доступный через сеть |
|
9 |
area |
Площадь |
Каждая ячейка представляет площадь |
|
10 |
asNeeded |
По мере необходимости |
Данные обновляются по необходимости |
|
11 |
association |
Ассоциация |
Семантическое отношение между двумя классами, в которых между их экземплярами имеются связи |
|
12 |
attribute |
Атрибут |
Информация относится к атрибуту класса |
|
13 |
attributeType |
Тип атрибута |
Информация относится к характеристике объекта |
|
14 |
audioDigital |
Цифровая аудиозапись |
Цифровая аудиозапись |
|
15 |
audioHardcopy |
Аналоговая аудиозапись |
Аудиозапись, поставляемая аналоговыми способами, например, на магнитной ленте |
|
16 |
author |
Автор |
Сторона - автор ресурса |
|
17 |
auxillaryInformation |
Вспомогательная информация |
Данные, обычно физические измерения, используемые для поддержки расчета первичного physicalmeasurement покрытия в наборе данных. Пример - Сетка оптической толщины аэрозолей, используемая при вычислении температуры поверхности моря |
|
18 |
biannually |
Полугодичный |
Данные обновляются каждые 6 мес. |
|
19 |
biennially |
Двухгодичный |
Ресурс обновляется каждые 2 года |
|
20 |
biota |
Биота |
Флора и фауна в естественной среде. Примеры - Дикие животные, растительность, биологические науки, экология, целина, морские животные, водно-болотные угодья, местообитание |
|
21 |
blurredImage |
Расплывчатое изображение |
Часть изображения расплывчата |
|
22 |
boundaries |
Границы |
Юридическое описание земли. Пример - Политические и административные границы |
|
23 |
browseGraphic |
Графический браузер |
Предоставляемый графический браузер |
|
24 |
browsing |
Просмотр |
Предоставляемый онлайн-просмотр |
|
25 |
campaign |
Кампания |
Серия организованных спланированных действий |
|
26 |
centre |
Центр |
Точка посередине между нижним левым и верхним правым пикселем |
|
27 |
CharacterString |
Символьная строка |
Текстовая информация |
|
28 |
class |
Класс |
Описание набора объектов, использующих одни и те же атрибуты, операции, методы, отношения и поведение |
|
29 |
climatologyMeteorologyAtmosphere |
Климат, метеорология, атмосфера |
Процессы и феномены в атмосфере. Пример - Облачность, погода, климат, атмосферные условия, изменение климата, осадки |
|
30 |
cloud |
Облачность |
Часть изображения закрыта слоем облачности |
|
31 |
coAuthor |
Соавтор |
Сторона - соавтор ресурса |
|
32 |
codelist |
Список кодов |
Гибкое перечисление, полезное для представления и ведения длинного списка величин |
|
33 |
codelistElement |
Элемент списка кодов |
Разрешенное значение для списка кодов или перечисления |
|
34 |
collaborator |
Партнер |
Сторона, которая помогает в создании ресурса, но не является главным разработчиком |
|
35 |
collection |
Коллекция |
Совокупность ресурсов, собранных для определенной цели (см. В.3.10) |
|
36 |
collection |
Коллекция |
Информация относится к неструктурированному набору (см. В.3.28) |
|
37 |
collectionHardware |
Коллекция аппаратного обеспечения |
Информация относится к классу коллекции аппаратного обеспечения |
|
38 |
collectionSession |
Коллекция сессии |
Информация относится к коллекции сессии |
|
39 |
collectiveTitle |
Общее название |
Общее название для коллекции ресурсов. Примечание - Заголовок определяет элементы серии коллективно, в сочетании с информацией о том, какие тома доступны в цитируемом источнике |
|
40 |
column |
Колонка |
Ось абсцисс х |
|
41 |
СОМ |
COM |
Component Object Model |
|
42 |
completed |
Завершенный |
Производство данных закончено |
|
43 |
completeMetadata |
Полные метаданные |
Предоставляемые полные метаданные |
|
44 |
complex |
Сложный |
Набор геометрических примитивов, границы которых могут быть представлены как объединение других примитивов |
|
45 |
composite |
Композитный |
Связанный набор кривых, объемных тел или поверхностей |
|
46 |
compoundEngineeringParametric |
Объединенная прикладная параметрическая |
Объединенная пространственно-параметрическая система координат, содержащая прикладную систему координат и параметрическую систему отсчета. Пример - [local] х, у, давление |
|
47 |
compoundEngineeringParametricTemporal |
Объединенная прикладная параметрическая временная |
Объединенная пространственно-параметрическая временная система координат, содержащая прикладную, параметрическую и временную систему координат. Пример - [local] х, у, давление, время |
|
48 |
compoundEngineeringTemporal |
Объединенная прикладная временная |
Объединенная пространственно-временная система координат, содержащая прикладную и временную системы координат. Пример - [local] х, у, время |
|
49 |
compoundEngineeringVertical |
Объединенная прикладная вертикальная |
Объединенная пространственная система координат, содержащая горизонтальную прикладную систему координат и вертикальную систему координат. Пример - [local] х, у, высота |
|
50 |
compoundEngineeringVerticalTemporal |
Объединенная прикладная вертикальная временная |
Объединенная пространственно-временная система координат, содержащая прикладную, вертикальную и временную системы координат. Пример - [local] х, у, высота, время |
|
51 |
compoundGeographic2DParametric |
Объединенная географическая 2D-параметрическая |
Объединенная пространственно-параметрическая система координат, содержащая двухмерную географическую горизонтальную систему координат и параметрическую систему отсчета. Пример - Широта, долгота, давление |
|
52 |
compoundGeographic2DParametricTemporal |
Объединенная географическая 2D-параметрическая временная |
Объединенная пространственно-параметрическая-временная система координат, содержащая двухмерную горизонтальную географическую параметрическую и временную координатные системы. Пример - Широта, долгота, давление, время |
|
53 |
compoundGeographic2DTemporal |
Объединенная географическая 2D-временная |
Объединенная пространственно-временная система координат, содержащая двухмерную горизонтальную географическую систему координат и систему отсчета времени. Пример - Широта, долгота, время |
|
54 |
compoundGeographic2DVertical |
Объединенная географическая 2D-вертикальная |
Объединенная система координат, в которой одна составляющая система координат является горизонтальной геодезической координатной системой отсчета и одна - вертикальной системой координат. Пример - Широта, долгота, высота, [связанная с силой тяжести] или глубина |
|
55 |
compoundGeographic2DVerticalTemporal |
Объединенная географическая 2D-вертикальная временная |
Объединенная пространственно-временная система координат, содержащая двухмерную горизонтальную географическую, вертикальную и временную системы координат. Пример - Широта, долгота, высота, время |
|
56 |
compoundGeographic3DTemporal |
Объединенная географическая 3D-временная |
Объединенная пространственно-временная система координат, содержащая трехмерную географическую и временную системы координат. Пример - Широта, долгота, эллипсоидальная высота, время |
|
57 |
compoundProjected2DParametric |
Объединенная в проекции 2D-парметрическая |
Объединенная пространственно-параметрическая система координат, содержащая горизонтальную систему координат в проекции и параметрическую систему отсчета. Пример - Широта, долгота, плотность |
|
58 |
compoundProjected2DParametricTemporal |
Объединенная в проекции 2D-параметрическая временная |
Объединенная пространственно-параметрическая временная система координат, содержащая горизонтальную в проекции, параметрическую, временную системы координат. Пример - Широта, долгота, плотность, время |
|
59 |
compoundProjectedTemporal |
Объединенная в проекции временная |
Объединенная пространственно-временная система координат, содержащая горизонтальную систему координат в проекции и временную координатную систему. Пример - Широта, долгота, время |
|
60 |
compoundProjectedVertical |
Объединенная в проекции вертикальная |
Объединенная пространственная система координат, содержащая горизонтальную в проекции систему координат и вертикальную систему координат. Пример - Широта, долгота, высота, [связанная с силой тяжести] или глубина |
|
61 |
compoundProjectedVerticalTemporal |
Объединенная в проекции вертикальная временная |
Объединенная пространственно-временная система координат, содержащая горизонтальную в проекции, вертикальную и временную системы координат. Пример - Широта, долгота, высота, время |
|
62 |
conditional |
Условный |
Элемент требуется при выполнении определенного условия |
|
63 |
confidential |
Конфиденциальный |
Только для лиц, допущенных к информации (см. В.3.13) |
|
64 |
confidential |
Конфиденциальный |
Не доступный для общественности. Примечание - Содержит информацию, которая может нанести ущерб коммерческим, промышленным или национальным интересам (см. В.3.27) |
|
65 |
continual |
Постоянный |
Данные обновляются систематически и часто |
|
66 |
contributor |
Участник |
Сторона, вкладывающаяся в ресурс |
|
67 |
coordinate |
Координаты |
Данные, используемые для указания значений осей координат |
|
68 |
copyright |
Авторские права |
Исключительное право публикации, производства или продажи прав на литературную, драматическую, музыкальную или художественную работу или использование торговой марки либо ярлыка, предоставленное законом на определенный срок автору, композитору, художнику, распространителю |
|
69 |
CORBA |
CORBA |
Common Object Request Broker Architecture |
|
70 |
coverage |
Покрытие |
Информация относится к покрытию |
|
71 |
cpio |
cpio |
Копирование на/из (формат файла и команды UNIX) |
|
72 |
creation |
Создание |
Дата определяет, когда именно ресурс был создан |
|
73 |
crossReference |
Перекрестная ссылка |
Ссылка с одного набора данных на другой |
|
74 |
crossTrack |
Поперечное направление |
Поперек направления движения точки сканирования |
|
75 |
curve |
Кривая |
Ограниченный, одномерный геометрический примитив, представляющий непрерывное изображение линии |
|
76 |
custodian |
Попечитель |
Сторона, которая принимает на себя ответственность и подотчетна за данные, обеспечивает содержание и обслуживание ресурса |
|
77 |
daily |
Ежедневно |
Данные обновляются каждый день |
|
78 |
dataCentre |
Центр обработки данных |
Ключевое слово определяет репозиторий или архив, который управляет и распределяет данные |
|
79 |
dataset |
Набор данных |
Информация относится к набору данных |
|
80 |
datatypeClass |
Класс типа данных |
Класс с несколькими операциями или без операций, главная цель которых состоит в том, чтобы сохранять абстрактное состояние другого класса для передачи, хранения, кодирования или постоянного хранения |
|
81 |
degradingObliquity |
Наклон эклиптики |
Острый угол между плоскостью эклиптики (плоскость земной орбиты) и плоскостью небесного экватора |
|
82 |
dependency |
Зависимость |
Связанные зависимостью |
|
83 |
deprecated |
Устаревший |
Дата определяет, когда ресурс стал устаревшим (см. В.3.2) |
|
84 |
deprecated |
Устаревший |
Ресурс заменен и станет устаревшим, использование только для исторических целей (из таблицы В.3.25) |
|
85 |
diagramDigital |
Цифровая диаграмма |
Информация, представленная графически диаграммами, такими как круговая диаграмма, гистограмма и другой тип диаграмм и записанная в цифровом формате |
|
86 |
diagramHardcopy |
Диаграмма на твердой копии |
Информация, представленная графически диаграммами, такими как круговая диаграмма, гистограмма и другой тип диаграмм и записанная на бумаге, фотоматериале или других средствах |
|
87 |
dimensionGroup |
Группа пространственных измерений |
Информация относится к группе пространственных измерений |
|
88 |
disaster |
Катастрофа |
Информация, связанная с катастрофами. Пример - Место катастрофы, зоны эвакуации, центр по предотвращению стихийных бедствий, деятельности по оказанию помощи |
|
89 |
discipline |
Дисциплина |
Ключевое слово, которое определяет ветвь инструкции или специальную отрасль знания |
|
90 |
distribution |
Распространение |
Дата определяет, когда был распространен экземпляр ресурса |
|
91 |
distributor |
Дистрибьютор |
Сторона, распространяющая ресурс |
|
92 |
document |
Документ |
Информация относится к документу |
|
93 |
documentDigital |
Цифровой документ |
Цифровое представление, в основном текстовых элементов (может также содержать иллюстрации) |
|
94 |
documentHardcopy |
Печатный документ |
Представление, в основном текстовых элементов (может также содержать иллюстрации), на бумаге, фотографическом материале или другом носителе |
|
95 |
download |
Загрузка |
Онлайн-инструкции для передачи данных из одного устройства хранения или системы на другое |
|
96 |
economy |
Экономика |
Экономическая деятельность, условия и занятость. Пример - Труд, доходы, коммерция, промышленность, туризм и экотуризм, лесное хозяйство, рыболовство, коммерческая и экономическая охота, разведка и добыча полезных ископаемых, например, минералов, нефти и газа |
|
97 |
editor |
Редактор |
Сторона, которая рассматривает или изменяет ресурс для улучшения содержания |
|
98 |
elevation |
Высота |
Высота над уровнем или ниже уровня моря. Пример - Высота, батиметрия, цифровые модели возвышенности, склон, отвалы |
|
99 |
emailService |
Электронная почта |
Предоставляемый сервис электронной почты |
|
100 |
engineering |
Прикладная |
Система координат, основанная на прикладной точке отсчета (точка отсчета, описывающая отношения систем координат к локальной системе). Пример - [local] х, у |
|
101 |
engineeringDesign |
Прикладной проект |
Прикладная система координат, в которой указано базовое представление движущегося объекта. Пример - [local] х, у |
|
102 |
engineeringImage |
Прикладное изображение |
Система координат, основанная на точке отсчета изображения (прикладное начало отсчета, которое определяет взаимосвязь системы координат и изображения). Пример - строка, столбец |
|
103 |
enumeration |
Перечисление |
Тип данных, экземпляры которых составляют перечень именованных буквенных значений, нерасширяемый |
|
104 |
environment |
Окружающая среда |
Экологические ресурсы, защита и консервация. Пример - Экологическое загрязнение, хранение и переработка отходов, оценка влияния на экологию, мониторинг экологического риска, запасы природных ресурсов, ландшафт |
|
105 |
exercise |
Упражнение |
Специальное выполнение функции или группы функций |
|
106 |
experiment |
Эксперимент |
Процесс, предназначенный для определения, является ли что-либо действующим или действительным |
|
107 |
expiry |
Истечение |
Дата определяет, когда истекает срок действия ресурса |
|
108 |
extraTerrestrial |
Экстерриториальный |
Регион, расположенный более чем в 100 км над поверхностью земли |
|
109 |
facsimile |
Факсимиле |
Телефон обеспечивает факсимильный сервис |
|
110 |
farming |
Сельское хозяйство |
Животноводство и растениеводство. Пример - Сельское хозяйство, ирригация, аквакультура, плантации, стада, паразиты и болезни растений и скота |
|
111 |
feature |
Пространственный объект |
Информация относится к объекту |
|
112 |
featureType |
Тип объекта |
Ключевое слово определяет ресурс, содержащий коллекцию экземпляров объектов с общими характеристиками (см. В.3.20) |
|
113 |
featureType |
Тип объекта |
Информация относится к типу объекта (см. В.3.28) |
|
114 |
fieldSession |
Полевая сессия |
Информация относится к полевой сессии |
|
115 |
fileAccess |
Доступ к файлу |
Предоставляемый онлайн-доступ к файлу |
|
116 |
final |
Окончательный |
Процесс завершен, и никакие изменения не допускаются |
|
117 |
fog |
Туман |
Часть изображения не видна из-за тумана |
|
118 |
forOfficialUseOnly |
Для служебного использования |
Несекретная информация, которая будет использоваться только для официальных целей, установленных уполномоченным органом |
|
119 |
fortnightly |
Один раз в 2 нед. |
Данные обновляются каждые 2 нед. |
|
120 |
FTP |
FTP |
FileTransferProtocol |
|
121 |
fullPlanarGraph |
Полный пленарный граф |
Двухмерный топологический планарный комплекс (двухмерный топологический комплекс в картографической двухмерной среде обычно называют "полная топология") |
|
122 |
fullSurfaceGraph |
Полный поверхностный граф |
Двухмерный топологический комплекс, который является изоморфным к поднабору поверхности |
|
123 |
fullTopology3D |
Полная 3D-топология |
Полное покрытие трехмерного Эвклидова координатного пространства |
|
124 |
funder |
Финансист |
Сторона, обеспечивающая финансовую поддержку ресурса |
|
125 |
geodeticGeocentric |
Геодезические геоцентрические |
Геодезические CRS, имеющие декартову трехмерную систему координат. Пример - [Геоцентрической] X, Y, Z |
|
126 |
geodeticGeographic2D |
2D-геодезические географические |
Геодезические CRS, имеющие эллипсоидальную двухмерную систему координат. Пример - Широта, долгота |
|
127 |
geodeticGeographic3D |
3D-геодезические географические |
Геодезические CRS, имеющие эллипсоидальную трехмерную систему координат. Пример - Широта, долгота, высота эллипсоидальные |
|
128 |
geographicIdentifier |
Географический идентификатор |
Пространственная привязка видеобозначения или кода, который определяет местоположение. Пример - Почтовый код |
|
129 |
geometryOnly |
Геометрия только |
Геометрические объекты без дополнительных структур, описывающие топологию |
|
130 |
geoscientificInformation |
Науки о земле |
Информация о науках о земле. Пример - Геофизические объекты и процессы, геология, минералы, науки о составе, структуре и происхождении скальных пород, риск землетрясений, вулканическая деятельность, оползни, почва, вечная мерзлота, гидрогеология, эрозия |
|
131 |
grid |
Сетка |
Для представления пространственных данных используется растровая форма |
|
132 |
health |
Здоровье |
Здравоохранение и услуги здравоохранения, экология и безопасность человека. Пример - Болезни и заболевания, факторы, влияющие на здоровье, гигиена, злоупотребление алкоголем, душевное и физическое здоровье |
|
133 |
heavySmokeOrDust |
Сильно задымленный или запыленный |
Часть изображения не видна из-за сильного дыма или пыли |
|
134 |
highSierra |
highSierra |
Файловая система highSierra |
|
135 |
historicalArchive |
Исторический архив |
Данные хранятся на офлайн-устройстве хранения |
|
136 |
HTTP |
HTTP |
HyperText Transfer Protocol |
|
137 |
image |
Образ |
Имеющее смысл численное представление физического параметра, не являющееся фактическим значением физического параметра |
|
138 |
imageDigital |
Цифровое изображение |
Образ естественных или искусственных явлений, объектов и деятельности, полученный посредством зондирования в визуальном или другом сегменте электромагнитного спектра датчиками типа тепловых инфракрасных, радара с высоким разрешением и хранящийся в цифровом формате |
|
139 |
imageHardcopy |
Изображение на твердом носителе |
Образ естественных или искусственных явлений, объектов и продуктов деятельности, полученный посредством зондирования в визуальном или другом сегменте электромагнитного спектра датчиками типа тепловых инфракрасных, радара с высоким разрешением и воспроизведенный на бумаге, фотографическом материале или другом носителе для использования непосредственно пользователем |
|
140 |
imageryBaseMapsEarthCover |
Базовые изображения поверхности земли |
Базовые карты. Пример - Карты земного покрытия, топографические карты, изображения, несекретные изображения, аннотации |
|
141 |
in |
Входной |
Параметр является входным параметром для экземпляра сервиса |
|
142 |
in/out |
Входной и выходной |
Параметр является входным и выходным параметром для экземпляра сервиса |
|
143 |
in-confidence |
В конфиденциальном порядке |
Конфиденциально |
|
144 |
inForce |
Действующий |
Дата определяет, когда ресурс был введен в действие |
|
145 |
information |
Информация |
Онлайн-информация о ресурсе |
|
146 |
initiative |
Инициатива |
Информация относится к инициативе |
|
147 |
inlandWaters |
Внутренние воды |
Объекты внутренних вод, дренажные системы и их характеристики. Пример - Реки и ледники, соленые озера, планы использования воды, дамбы, потоки, наводнения, качество воды, гидрографические карты |
|
148 |
instrument |
Инструмент |
Ключевое слово определяет устройство, используемое для измерения или сравнения физических свойств |
|
149 |
integer |
Целое число |
Цифровое поле |
|
150 |
intellectualPropertyRights |
Права интеллектуальной собственности |
Права на получение финансовой выгоды от неосязаемой собственности или от контроля за распространением неосязаемой собственности, являющейся результатом творческой деятельности |
|
151 |
intelligenceMilitary |
Военная информация |
Военные базы, структуры, деятельность. Пример - Казармы, полигоны, военные перевозки, сбор информации |
|
152 |
interfaceClass |
Связующий класс |
Именованный набор операций, характеризующих поведение элемента |
|
153 |
investigation |
Расследование |
Поиск или систематическое изучение |
|
154 |
irregular |
Нерегулярный |
Данные обновляются с интервалами разной длительности |
|
155 |
isComposedOf |
Состоит из |
Ссылка на ресурсы, которые являются частью этого ресурса |
|
156 |
iso9660 |
- |
Обработка информации - том и структура файла CD-ROM |
|
157 |
iso9660AppleHFS |
- |
Иерархическая файловая система (Macintosh) |
|
158 |
iso9660RockRidge |
- |
Протокол обмена rockridge (UNIX) |
|
159 |
JAVA |
JAVA |
Объектно-ориентированный язык программирования |
|
160 |
largerWorkCitation |
Ссылка на главный набор данных |
Ссылка на главный набор данных, частью которого является данный набор данных |
|
161 |
lastRevision |
Последний пересмотр |
Дата определяет, когда ресурс был последний раз пересмотрен |
|
162 |
lastUpdate |
Последнее обновление |
Дата определяет, когда ресурс был обновлен |
|
163 |
licence |
Лицензия |
Официальное разрешение на определенную деятельность |
|
164 |
licenceDistributor |
Лицензия дистрибьютора |
Официальное разрешение, необходимое для физического или юридического лица для коммерциализации и распространения ресурсов |
|
165 |
licenceEndUser |
Лицензия конечного пользователя |
Формальное разрешение, необходимое для использования ресурса лицом, которое может отличаться от лица, которое заказывает или покупает его |
|
166 |
licenceUnrestricted |
Неограниченная лицензия |
Не требуется формального разрешения для использования ресурса |
|
167 |
limitedDistribution |
Ограниченное распространение |
Распространение ограничено уполномоченным органом |
|
168 |
line |
Линия |
Линия сканирования датчика |
|
169 |
linear |
Линейный |
Система координат, которая идентифицирует местоположение с помощью ссылки на сегмент линейного географического объекта и расстояния вдоль этого отрезка от заданной точки. Пример - X км вдоль дороги |
|
170 |
location |
Место нахождения |
Информация и услуги по определению места положения. Пример - Адреса, геодезические сети, контрольные точки, почтовые зоны и услуги, названия мест |
|
171 |
loose |
Слабая связь |
Экземпляр сервиса слабо связан с экземпляром данных, то есть класс MD_DataIdentification не нужно описывать |
|
172 |
lowerLeft |
Нижний левый |
Угол пикселя, ближайший к началу координат; если два находятся на одинаковом расстоянии от начала координат, то тот из них, у которого значение "х" наименьшее |
|
173 |
lowerRight |
Нижний правый |
Следующий угол против часовой стрелки от нижнего левого угла |
|
174 |
mandatory |
Обязательный |
Элемент требуется всегда |
|
175 |
mapDigital |
Цифровая карта |
Карта, представленная в растровом или векторном формате |
|
176 |
mapHardcopy |
Печатная карта |
Карта, напечатанная на бумаге, фотографическом материале или другом носителе для использования непосредственно пользователем |
|
177 |
mediator |
Медиатор |
Класс сущности, который является посредником доступа к ресурсу и для которого ресурс предназначен или полезен |
|
178 |
metaClass |
Метакласс |
Класс, экземпляры которого являются классами |
|
179 |
metadata |
Метаданные |
Информация относится к метаданным |
|
180 |
mission |
Миссия |
Специальная операция системы сбора данных |
|
181 |
mixed |
Смешанная связь |
Экземпляр сервиса смешанно связан с экземпляром данных, то есть MD_DataIdentification описывает связанный экземпляр данных и дополнительно экземпляр сервиса может работать с другими экземплярами внешних данных |
|
182 |
model |
Модель |
Информация относится к копии или имитации существующего или гипотетического объекта |
|
183 |
modelDigital |
Цифровая модель |
Многомерное цифровое представление объекта, процесса и т.д. |
|
184 |
modelHardcopy |
Физическая модель |
Трехмерная физическая модель |
|
185 |
modelResult |
Результат моделирования |
Ресурсы со значениями, полученными с использованием модели, а не в результате наблюдения или вычислений по наблюдениям |
|
186 |
monthly |
Ежемесячно |
Данные обновляются каждый месяц |
|
187 |
multimediaDigital |
Мультимедийный цифровой |
Представление информации одновременно с помощью различных цифровых режимов для текста, звука, изображения |
|
188 |
multimediaHardcopy |
Мультимедийный аналоговый |
Представление информации одновременно с помощью различных аналоговых средств для текста, звука, изображения |
|
189 |
nextUpdate |
Следующее обновление |
Дата определяет, когда ресурс будет обновлен в следующий раз |
|
190 |
night |
Ночь |
Съемка производилась ночью |
|
191 |
nonGeographicDataset |
Негеографический набор данных |
Информация относится к негеографическим данным |
|
192 |
notAccepted |
Не принят |
Отклонен спонсором |
|
193 |
notPlanned |
Незапланированный |
Обновление данных не планируется |
|
194 |
obsolete |
Устаревший |
Данные более не соответствуют действительности |
|
195 |
oceans |
Океаны |
Объекты и характеристики соленых вод (исключая внутренние воды). Пример - Приливы, приливные волны, информация о побережье, рифы |
|
196 |
offlineAccess |
Офлайн-доступ |
Онлайн-инструкции для запроса ресурса у провайдера |
|
197 |
onGoing |
Постоянный |
Данные обновляются непрерывно |
|
198 |
operation |
Операция |
Действие, которое является частью серии действий |
|
199 |
optional |
Необязательный |
Элемент не требуется (не является обязательным) |
|
200 |
order |
Заказ |
Процесс онлайн-заказа для получения ресурса |
|
201 |
originator |
Создатель |
Сторона, создавшая ресурс |
|
202 |
otherRestrictions |
Прочие ограничения |
Ограничения не указаны |
|
203 |
out |
Выходной |
Параметр является выходным параметром для экземпляра сервиса |
|
204 |
owner |
Владелец |
Сторона, владеющая ресурсом |
|
205 |
parametric |
Параметрический |
Система координат, основанная на параметрической точке отсчета (datum) (точка отсчета, описывающая взаимосвязь с параметрической системы координат с объектом). Пример - Давление |
|
206 |
partOfSeamlessDatabase |
Часть бесшовной базы |
Часть того же самого структурированного набора данных, который находится в компьютере (бесшовного) |
|
207 |
patent |
Патент |
Правительство предоставило исключительное право на изготовление, реализацию, использование или лицензирование изобретения или открытия |
|
208 |
patentPending |
Ожидание патента |
Произведенная или реализованная информация, ожидающая патентования |
|
209 |
pending |
В ожидании |
В стадии рассмотрения |
|
210 |
periodic |
Периодический |
Ресурс обновляется с регулярным интервалом |
|
211 |
physicalMeasurement |
Физическое измерение |
Значение в физических единицах измеряемого количества |
|
212 |
physicalObject |
Физический объект |
Физический объект. Пример - Горный или минеральный образец, микроскопический срез |
|
213 |
place |
Место |
Ключевое слово, определяет положение |
|
214 |
planarGraph |
Планарный граф |
Одномерный топологический планарный комплекс (планарный граф - это граф, который может быть нарисован в плане таким образом, что, за исключением как у вершины, никакие две его стороны не пересекаются) |
|
215 |
planned |
Планируемый |
Установлена дата, к которой данные будут созданы или обновлены |
|
216 |
planningCadastre |
Кадастр |
Информация, используемая для принятия решений по будущему использованию земли. Пример - Карты использования земли, карты зонирования, кадастровые исследования, землевладение |
|
217 |
platform |
Платформа |
Транспортное средство или другая база, несущие на себе датчик (см. В.3.10) |
|
218 |
platform |
Платформа |
Ключевое слово определяет конструкцию, на которой установлен инструмент (см. В.3.20) |
|
219 |
point |
Точка |
Каждая ячейка представляет точку (см. В.3.12) |
|
220 |
point |
Точка |
Нольмерный геометрический примитив, представляющий положение, но не имеющий протяжения (см. В.3.18) |
|
221 |
pointOfContact |
Контакт |
Сторона, с которой можно связаться для того, чтобы узнать о ресурсе или приобрести ресурс |
|
222 |
principalInvestigator |
Главный исследователь |
Главная сторона, ответственная за сбор информации и проведение исследований |
|
223 |
private |
Частный |
Защита прав личности или организации от наблюдения, вторжений или внимания других лиц |
|
224 |
process |
Обработка |
Метод выполнения чего-либо путем совершения ряда шагов (см. В.3.10) |
|
225 |
process |
Процесс |
Ключевое слово определяет последовательность действий или природных событий (см. В.3.20) |
|
226 |
processor |
Обработчик |
Сторона, которая обработала данные таким образом, что модифицировала ресурс |
|
227 |
product |
Продукт |
Ключевое слово определяет тип продукта (см. В.3.20) |
|
228 |
product |
Продукт |
Метаданные, описывающие спецификацию информационного продукта (см. В.3.28) |
|
229 |
profileDigital |
Цифровой профиль |
Вертикальное поперечное сечение в цифровой форме |
|
230 |
profileHardcopy |
Профиль напечатанный |
Вертикальное поперечное сечение, напечатанное на бумаге и т.д. |
|
231 |
program |
Программа |
Специально спланированная деятельность |
|
232 |
project |
Проект |
Организованное начинание в области исследований или разработки (см. В.3.10) |
|
233 |
project |
Проект |
Ключевое слово определяет усилия, предпринятые для создания или изменения продукта или услуги (см. В.3.20) |
|
234 |
projected |
Проецируемый |
Система координат, полученная из двухмерной геодезической системы координат путем применения картографической проекции. Пример - Широта, долгота |
|
235 |
propertyType |
Тип свойства |
Информация относится к типу свойства |
|
236 |
proposed |
Предложенный |
Предложение о необходимости предпринять разработку |
|
237 |
protected |
Защищенный |
Информация, которая может причинить вред |
|
238 |
publication |
Публикация |
Дата определяет, когда ресурс был издан |
|
239 |
publisher |
Издатель |
Сторона, опубликовавшая ресурс |
|
240 |
qualityInformation |
Информация о качестве |
Данные, используемые для характеристики качества жизни physicalMeasurement покрытия в наборе данных. Примечание - Как правило, включены в gmi:QE_coverageresult |
|
241 |
quarterly |
Ежеквартальный |
Данные обновляются каждые 3 мес. |
|
242 |
rain |
Дождь |
Съемка производилась в дождь |
|
243 |
referenceInformation |
Информация о системе отсчета |
Информация о координатной основе для поддержки вычислений или использования physicalMeasurement покрытия в наборе данных. Пример - Сетки широты и долготы, используемые для геолокации физических измерений |
|
244 |
released |
Выпущенный |
Дата, когда ресурс обнародован |
|
245 |
repository |
Репозиторий |
Информация относится к репозиторию |
|
246 |
required |
Требуемый |
Данные должны быть сгенерированы или обновлены |
|
247 |
resourceProvider |
Провайдер ресурса |
Сторона, которая поставляет ресурс |
|
248 |
restricted |
Ограниченный |
Не для общего пользования (см. В.3.13) |
|
249 |
restricted |
Ограниченный |
Не подлежит свободному распространению или открытию для широкой публики (см. В.3.27) |
|
250 |
retired |
В отставке |
Элемент не рекомендуется для использования. Он не был заменен другим элементом |
|
251 |
revision |
Пересмотр |
Дата определяет, когда ресурс был исследован, улучшен или изменен |
|
252 |
revisionOf |
Пересмотр |
Ресурс является пересмотром связанного ресурса |
|
253 |
rightsHolder |
Владелец прав |
Сторона, владеющая или управляющая правами на этот ресурс |
|
254 |
row |
Ряд |
Ось ординат у |
|
255 |
sample |
Образец |
Элемент вдоль линии сканирования (см. В.3.17) |
|
256 |
sample |
Образец |
Информация относится к образцу (выборке) (см. В.3.28) |
|
257 |
search |
Поиск |
Интерфейс онлайн-поиска для поиска информации о ресурсе |
|
258 |
secret |
Секрет |
Хранится или означает хранение в частном порядке, в тайне, скрытно от всех, кроме избранной группы лиц |
|
259 |
semiDarkness |
Полумрак |
Съемка производилась в условиях полутьмы - сумерек |
|
260 |
semimonthly |
Один раз в полмесяца |
Ресурс обновляется дважды в месяц |
|
261 |
sensitiveButUnclassified |
Чувствительный, но не ограниченный |
Несмотря на отсутствие ограничений, требуется строгий контроль за распространением |
|
262 |
sensor |
Датчик |
Устройство или часть оборудования, которая обнаруживает или записывает |
|
263 |
series |
Комплект |
Связанные посредством общего наследия, такого как общая спецификация, использованная для создания (см. В.3.8) |
|
264 |
series |
Комплект |
Информация относится к сериям (см. В.3.28) |
|
265 |
service |
Сервис |
Ключевое слово определяет деятельность, выполняемую одной стороной в пользу другой (см. В.3.20) |
|
266 |
service |
Сервис |
Информация относится к области предоставления провайдером сервисов пользователю через ряд интерфейсов, определяющих поведение, например, порядок пользования (см. В.3.28) |
|
267 |
shadow |
Тень |
Часть изображения закрыта тенью |
|
268 |
sms |
CMC |
Телефон обеспечивает СМС-сервис |
|
269 |
snow |
Снег |
Часть изображения закрыта снегом |
|
270 |
SOAP |
SOAP |
Simple Object Access Protocol |
|
271 |
society |
Общество |
Характеристики общества и культур. Пример - Поселения, антропология, археология, образование, традиционная религия, традиции и обычаи, демографические данные, места отдыха и отдых, оценка социального влияния, преступность и правоохранительная деятельность, демографическая информация |
|
272 |
software |
Программное обеспечение |
Информация относится к компьютерной программе или процедуре |
|
273 |
solid |
Монолит |
Ограниченный, связанный, трехмерный геометрический примитив, представляющий непрерывное изображение региона пространства |
|
274 |
specifiedClass |
Указанный класс |
Подкласс, который может быть заменен своим суперклассом |
|
275 |
sponsor |
Спонсор |
Сторона, которая выступает от имени ресурса |
|
276 |
SQL |
SQL |
Structured Query Language |
|
277 |
stakeholder |
Акционер |
Сторона, заинтересованная в ресурсе или использовании ресурса |
|
278 |
statutory |
Установленный законом |
Предписанный законом |
|
279 |
stereoMate |
Стереопара |
Часть набора изображений, которые при совместном использовании представляют трехмерные изображения |
|
280 |
stereoModel |
Стереомодель |
Трехмерный вид, созданный пересекающимися гомогенными лучами накладывающейся пары изображений |
|
281 |
stratum |
Слой |
Диапазон высоты для вертикального профиля отдельной точки (см. В.3.12) |
|
282 |
stratum |
Слой |
Ключевое слово определяет слой (или слои) осадочного вещества или уровни в упорядоченной системе (см. В.3.20) |
|
283 |
structure |
Сооружения |
Искусственные постройки. Пример - Здания, музеи, церкви, фабрики, жилые дома, монументы, магазины, башни |
|
284 |
study |
Изучение |
Обследование или исследование |
|
285 |
subTopicCategory |
Подкатегория |
Уточнение категории темы для целей классификации географических данных |
|
286 |
superseded |
Вытесненный |
Дата определяет, когда ресурс был удален или заменен на другой ресурс (см. В.3.2) |
|
287 |
superseded |
Вытесненный |
Заменен новым (см. В.3.25) |
|
288 |
surface |
Поверхность |
Ограниченный, связанный, двухмерный геометрический примитив, представляющий непрерывное изображение региона плоскости |
|
289 |
surfaceGraph |
Поверхностный граф |
Одномерный топологический комплекс, изоморфный к поднабору поверхности (геометрический комплекс является изоморфным к топологическому комплексу, если их элементы находятся в отношении один к одному, пространственно и границами предотвращая отношение одного к другому) |
|
290 |
tableDigital |
Цифровая таблица |
Цифровое представление фактов или цифр в систематическом виде, особенно в колонках |
|
291 |
tableHardcopy |
Таблица в виде твердой копии |
Цифровое представление фактов или цифр в систематическом виде, особенно в колонках, напечатанных на бумаге, фотографическом материале или другом носителе |
|
292 |
task |
Задача |
Часть работы |
|
293 |
taxon |
Таксон |
Ключевое слово определяет таксономию ресурса |
|
294 |
temporal |
Временной |
Ключевое слово, которое определяет период, связанный с ресурсом (см. В.3.20) |
|
295 |
temporal |
Временной |
Система отсчета, относительно которой измеряется время. Пример - Время (см. В.3.26) |
|
296 |
tentative |
Предварительный |
Временные изменения, вероятно, прежде чем ресурс станет окончательным или полным |
|
297 |
terrainMasking |
Затенение объектом |
Данные в определенной точке не собраны по причине наличия топографических объектов, скрывающих предмет(ы) интереса от собирающего информацию датчика |
|
298 |
textTable |
Текстовый, табличный |
Для представления пространственных данных использованы текстовые или табличные формы |
|
299 |
thematicClassification |
Тематическая классификация |
Значение кода без количественного значения, используемое для представления физического количества |
|
300 |
theme |
Тема |
Ключевое слово, которое определяет конкретный предмет или тему |
|
301 |
tight |
Тесная связь |
Экземпляр сервиса тесно связан с экземпляром данных, то есть класс MD_DataIdentification должен быть описан |
|
302 |
tile |
Тайл |
Информация относится к тайлу, пространственному поднабору пространственных данных |
|
303 |
time |
Время |
Продолжительность |
|
304 |
tin |
Тин |
Триангуляционная нерегулярная сеть |
|
305 |
topology1D |
Одномерная топология |
Одномерный топологический комплекс, обычно называемый топологией "цепочка - узел" |
|
306 |
topology3D |
Трехмерная топология |
Трехмерный топологический комплекс (топологический комплекс является набором топологических примитивов, закрытых в границах операций) |
|
307 |
topSecret |
Совершенно секретно |
Высшая степень секретности |
|
308 |
track |
Трек |
Вдоль направления движения точки сканирования |
|
309 |
trademark |
Товарный знак |
Название, символ или другой способ идентификации продукции, официально зарегистрированный и юридически ограниченный к использованию только собственником или производителем |
|
310 |
transportation |
Транспорт |
Средства и способы перевозки людей и товаров. Пример - Дороги, аэропорты, взлетно-посадочные полосы, судоходные линии, туннели, морские карты, места стоянок транспорта или судов, аэронавигационные карты, железные дороги |
|
311 |
trial |
Испытание |
Процесс испытания для обнаружения или демонстрации |
|
312 |
typeClass |
Класс типов |
Класс, используемый для спецификации домена экземпляров (объектов) вместе с операциями, применимыми к объектам. Тип может иметь атрибуты и ассоциации |
|
313 |
udf |
udf |
Универсальный формат диска |
|
314 |
unavailable |
Недоступен |
Дата определяет, когда ресурс стал недоступен |
|
315 |
unclassified |
Незакрытый |
Допускается всеобщее раскрытие |
|
316 |
underDevelopment |
В разработке |
Данные в настоящее время находятся в процессе создания |
|
317 |
unionClass |
unionclass |
Класс, описывающий выбор одного из указанных типов |
|
318 |
unknown |
Неизвестный |
Частота обновления данных неизвестна |
|
319 |
unrestricted |
Неограниченный |
Ограничений не существует |
|
320 |
upload |
Загрузка |
Предоставленные возможности загрузки онлайн-ресурса |
|
321 |
upperLeft |
Верхний левый |
Следующий угол по часовой стрелке от верхнего правого угла |
|
322 |
upperRight |
Верхний правый |
Следующий угол по часовой стрелке от нижнего правого угла |
|
323 |
user |
Пользователь |
Сторона, использующая ресурс |
|
324 |
utilitiesCommunication |
Коммуникации |
Энергия, вода и системы хранения отходов, инфраструктура и услуги связи. Пример - Гидроэлектростанции, геотермальные, солнечные и ядерные источники энергии, система очистки и распределения воды, сбор и слив сточных вод, распределение электроэнергии и газа, передача данных, связь, радио, коммуникационные сети |
|
325 |
valid |
Действительный |
Приемлемый при определенных условиях |
|
326 |
validityBegins |
Вступление в силу |
Время, при котором данные считаются вступившими в силу. Примечание - между созданием и вводом в действие может пройти значительное время |
|
327 |
validityExpires |
Истечение срока действия |
Время, когда данные больше не считаются действительными |
|
328 |
vector |
Вектор |
Для представления пространственных данных используется векторная форма |
|
329 |
vertical |
Вертикальный |
Вертикальная ось z (см. В.3.17) |
|
330 |
vertical |
Вертикальный |
Одномерная система координат, основанная на вертикальной точке отсчета (точка отсчета, описывающая связь гравитационной высоты или глубины к Земле) Пример - [Гравитационно-связанные] высота или глубина (см. В.3.26) |
|
331 |
video |
Видео |
Сцена из видеозаписи |
|
332 |
videoDigital |
Цифровая видеозапись |
Цифровая видеозапись |
|
333 |
videoHardcopy |
Аналоговая видеозапись |
Видеозапись на пленку |
|
334 |
voice |
Голос |
Телефон обеспечивает голосовой сервис |
|
335 |
voxel |
Воксель |
Каждая ячейка представляет собой объемное измерение на регулярной сетке в трехмерном пространстве |
|
336 |
WebServices |
WebServices |
Webservice |
|
337 |
weekly |
Еженедельно |
Данные обновляются еженедельно |
|
338 |
withdrawn |
Отозван |
Исключен из рассмотрения |
|
339 |
XML |
XML |
Extensible Markup Language |
Приложение ДБ
(справочное)
Таблица ДБ.1
|
Структура настоящего стандарта |
Структура международного стандарта ИСО 19115-1 |
|
- |
Пункт 6.11 |
|
Приложение А |
Приложение А |
|
Приложение В |
Приложение В |
|
Приложение С |
Приложение С |
|
Приложение D |
Приложение D |
|
Приложение Е |
Приложение Е |
|
Приложение F |
Приложение F |
|
- |
Приложение G |
|
Приложение ДА |
- |
|
Приложение ДБ |
- |
|
Приложение ДВ |
- |
|
Рисунок D.2 |
Таблица D.3 |
|
Примечание - Сопоставление структуры стандартов приведено, начиная с пункта 6.11, так как предыдущие разделы стандартов и их структурные элементы (за исключением предисловия) идентичны. | |
Приложение ДВ
(справочное)
Таблица ДВ.1
|
Обозначение ссылочного национального стандарта |
Степень соответствия |
Обозначение и наименование ссылочного международного стандарта |
|
ГОСТ Р 57657 |
MOD |
ISO 19131:2007 "Географическая информация. Спецификация информационного продукта" |
|
ГОСТ Р 57656 |
MOD |
ISO 19115-2:2009 "Географическая информация. Метаданные. Часть 2. Расширение для изображения матричных данных" |
|
ГОСТ Р 57773 |
MOD |
ISO 19157:2013 "Географическая информация. Качество данных" |
|
ГОСТ 7.75-97 |
NEQ |
ISO 639 (все части) "Коды для представления названий языков" |
|
ОК [МК (ИСО 3166) 004-97] 025-2001 |
NEQ |
ISO 3166 (все части) "Коды для представления названий стран и единиц их административно-территориального деления" |
|
ОК [МК (ИСО 4217) 003-97] 014-2000 |
NEQ |
ISO 4217:2008 "Коды для представления валют и фондов" |
|
ГОСТ ИСО 8601-2001 |
MOD |
ISO 8601:2004 "Элементы данных и форматы для обмена информацией. Обмен информацией. Представление дат и времени" |
|
Примечание - В настоящей таблице использованы следующие условные обозначения степени соответствия стандартов: - MOD - модифицированные стандарты; - NEQ - неэквивалентные стандарты | ||
Библиография
|
[1] |
ISO 19109:2015 Географическая информация. Правила для схемы приложений (Geographic information - Rules for application schema) |
|
[2] |
ISO 19107:2003 Географическая информация. Пространственная схема (Geographic information - Spatial schema) |
|
[3] |
ISO/TS 19103:2015 Географическая информация. Язык концептуальной схемы (Geographic information - Conceptual schema language) |
|
[4] |
ISO 19108:2002 Географическая информация. Временная схема (Geographic information - Temporal schema) |
|
[5] |
ISO 19110:2016 Географическая информация. Методология каталогизации объектов (Geographic information - Methodology for feature cataloguing) |
|
[6] |
ISO 19157:2013 Географическая информация. Качество данных (Geographic information - Data Quality) |
|
[7] |
ISO 19112:2003 Географическая информация. Пространственная привязка по географическим идентификаторам (Geographic information - Spatial referencing by geographic identifiers) |
|
[8] |
ISO 19111:2007 Географическая информация. Пространственная привязка по координатам (Geographic information - Spatial referencing by coordinates) |
|
[9] |
ISO 19111-2:2009 Географическая информация. Пространственная привязка по координатам. Часть 2. Расширение для параметрических значений (Geographic information - Spatial referencing by coordinates - Part 2: Extension for parametric values) |
|
[10] |
ISO 19119 Географическая информация. Сервисы (Geographic information - Services) |
|
[11] |
IETR RFC 3986:2005 Универсальный идентификатор ресурса (URI). Общий синтаксис [Uniform Resource Identifier (URI): Generic Syntax] |
|
[12] |
ISO 23950:1998 Информация и документация. Поиск информации (Z 39.50). Определение службы приложений и спецификации протокола (Information and documentation - Information retrieval (Z39.50) - Application service definition and protocol specification) |
|
[13] |
ISO 19106:2004 Географическая информация. Профили (Geographic information - Profiles) |
|
[14] |
ISO/TS 19139:2007 Географическая информация. Метаданные. Реализация XML (Geographic information - Metadata - XML schema implementation) |




