ГОСТ Р 71176-2023 ВЫСОКОЭФФЕКТИВНЫЕ ФИЛЬТРЫ ОЧИСТКИ ВОЗДУХА EPA, HEPA И ULPA. Часть 1. КЛАССИФИКАЦИЯ, МЕТОДЫ ИСПЫТАНИЙ, МАРКИРОВКА
Утв. и введен в действие Приказом Федерального агентства по техническому регулированию и метрологии от 26 декабря 2023 г. N 1667-ст
High efficiency air filters EPA, HEPA and ULPA. Part 1. Classification, performance testing, marking
ОКС 91.140.30
Дата введения - 1 ноября 2024 года
Взамен ГОСТ Р ЕН 1822-1-2010
Предисловие
1 ПОДГОТОВЛЕН Обществом с ограниченной ответственностью "Чистые технологии" (ООО "Чистые технологии") на основе собственного перевода на русский язык немецкоязычной версии стандарта, указанного в пункте 4
2 ВНЕСЕН Техническим комитетом по стандартизации ТК 184 "Обеспечение промышленной чистоты"
3 Утвержден и введен в действие Приказом Федерального агентства по техническому регулированию и метрологии от 26 декабря 2023 г. N 1667-ст
4 Настоящий стандарт идентичен европейскому стандарту ЕН 1822-1:2019 "Высокоэффективные фильтры очистки воздуха EPA, HEPA и ULPA. Часть 1. Классификация, методы испытаний, маркировка" (EN 1822-1:2019 "High efficiency air filters (EPA, HEPA and ULPA) - Part 1: Classification, performance testing, marking", IDT).
При применении настоящего стандарта рекомендуется использовать вместо ссылочных международных (европейских) стандартов соответствующие им национальные и межгосударственные стандарты, сведения о которых приведены в дополнительном приложении ДА.
Дополнительная сноска в тексте стандарта, выделенная курсивом, приведена для пояснения текста стандарта
5 ВЗАМЕН ГОСТ Р ЕН 1822-1-2010
Правила применения настоящего стандарта установлены в статье 26 Федерального закона от 29 июня 2015 г. N 162-ФЗ "О стандартизации в Российской Федерации". Информация об изменениях к настоящему стандарту публикуется в ежегодном (по состоянию на 1 января текущего года) информационном указателе "Национальные стандарты", а официальный текст изменений и поправок - в ежемесячном информационном указателе "Национальные стандарты". В случае пересмотра (замены) или отмены настоящего стандарта соответствующее уведомление будет опубликовано в ближайшем выпуске ежемесячного информационного указателя "Национальные стандарты". Соответствующая информация, уведомление и тексты размещаются также в информационной системе общего пользования - на официальном сайте Федерального агентства по техническому регулированию и метрологии в сети Интернет (www.rst.gov.ru)
Введение
Настоящий стандарт устанавливает методы испытаний фильтров на предприятии-изготовителе и заменяет ЕН 1822-1-2010. Методы испытаний фильтров на месте эксплуатации установлены в ИСО 14644-3.
Комплекс международных стандартов на высокоэффективные фильтры очистки воздуха включает в себя:
- ЕН 1822-1-2019;
- ИСО 29463-2:2011;
- ИСО 29463-3:2011;
- ИСО 29463-4:2011;
- ИСО 29463-5:2011.
По сравнению с ЕН 1822-1-2010 внесены следующие изменения:
a) даны ссылки на ИСО 29463-2, ИСО 29463-3, ИСО 29463-4 и ИСО 29463-5;
b) исключен раздел по контролю целостности фильтров с помощью фотометра аэрозолей (метод сканирования);
c) выполнены редакционные правки по тексту.
Настоящий стандарт устанавливает требования к высокоэффективным и сверхвысокоэффективным фильтрам очистки воздуха по частицам EPA, HEPA и ULPA, применяемым в системах вентиляции и кондиционирования воздуха и в технологических системах, например в чистых помещениях и фармацевтической промышленности.
Настоящий стандарт содержит методику определения эффективности фильтров с использованием контрольного аэрозоля с жидкими частицами (или аэрозоля с твердыми частицами) и счетчика частиц и устанавливает классификацию фильтров по показателям эффективности (локальной и интегральной).
В настоящем стандарте использованы нормативные ссылки на следующие стандарты [для датированных ссылок применяют только указанное издание ссылочного стандарта, для недатированных последнее издание (включая все изменения]:
EN ISO 29463-2:2018, High-efficiency filters and filter media for removing particles in air - Part 2: Aerosol production, measuring equipment and particle-counting (Высокоэффективные фильтры и фильтрующие материалы для удержания частиц из воздуха. Часть 2. Генерирование аэрозолей, измерительные приборы, статистические методы обработки)
EN ISO 29463-3-2018, High-efficiency filters and filter media for removing particles in air - Part 3: Testing flat sheet filter media (Высокоэффективные фильтры и фильтрующие материалы для удержания частиц из воздуха. Часть 3. Испытания плоских фильтрующих материалов)
EN ISO 29463-4:2018, High-efficiency filters and filter media for removing particles in air - Part 4: Test method for determining leakage of filter elements - Scan method [Высокоэффективные фильтры и фильтрующие материалы для удержания частиц из воздуха. Часть 4. Обнаружение утечек в фильтрующих элементах (метод сканирования)]
EN ISO 29463-5:2018, High-efficiency filters and filter media for removing particles in air - Part 5: Test method for filter elements (Высокоэффективные фильтры и фильтрующие материалы для удержания частиц из воздуха. Часть 5. Определение эффективности фильтрующих элементов)
EN 14799, Air filters for general cleaning - Terminology (Фильтры воздушные для общей очистки воздуха. Терминология)
EN ISO 5167-1, Measurement of fluid flow by means of pressure differential devices inserted in circular cross-section conduits running full - Part 1: General principles and requirements (Измерение потока текучей среды с помощью устройств для измерения перепада давления, помещенных в заполненные трубопроводы круглого сечения. Часть 1. Общие принципы и требования)
ISO 2859-1, Sampling procedures for inspection by attributes - Part 1: Sampling schemes indexed by acceptance quality limit (AOL) for lot-by-lot inspection (Статистические методы. Процедуры выборочного контроля по альтернативному признаку. Часть 1. Планы выборочного контроля последовательных партий на основе приемлемого уровня качества)
В настоящем стандарте применены термины и определения по ЕН 14799, а также следующие термины с соответствующими определениями:
3.1 номинальный расход воздуха (nominal air volume flow rate): Объем воздуха, проходящего через фильтр в единицу времени, при котором проводят испытания фильтра.
3.2 площадь лицевой поверхности (superficial face area): Площадь поперечного сечения фильтрующего элемента, через который проходит поток воздуха.
3.3 номинальная скорость воздуха на лицевой поверхности фильтрующего материала (nominal filter medium face velocity): Отношение номинального расхода воздуха к эффективной площади фильтрующего материала.
В настоящем стандарте использованы следующие обозначения и сокращения:
dp - диаметр частицы;
E - эффективность;
P - проскок;
p - давление;
RH - относительная влажность воздуха;
T - температура;
σg - стандартное геометрическое отклонение;
CNC - счетчик ядер конденсации;
DEHS - диэтилгексилсебацинат;
DMA - дифференциальный электрический анализатор подвижности;
DMPS - дифференциальный измеритель размера частиц;
DOP - диоктилфталат;
MPPS - размер наиболее проникающих частиц (размер частиц, для которых эффективность фильтрации минимальна);
OPC - оптический счетчик частиц;
PAO - полиальфаолефин;
PSL - полистирольный латекс (сферические твердые частицы).
Фильтры классифицируют по их эффективности или проскоку частиц на группы и классы.
Фильтры подразделяют на следующие группы:
- группа E - EPA-фильтры - эффективные фильтры очистки воздуха от частиц (Efficient Particulate Air filter);
- группа H - HEPA-фильтры - высокоэффективные фильтры очистки воздуха от частиц (High Efficient Particulate Air filter);
- группа U - ULPA-фильтры - фильтры очистки воздуха с ультранизким проскоком (Ultra Low Penetration Air filter).
Фильтры каждой группы разделяют на классы в зависимости от значений их эффективности (интегральной и локальной) (см. 6.5). Для каждой группы существуют незначительные отличия в методах испытаний.
Группу E фильтров подразделяют на три класса:
- E10;
- E11;
- E12.
Группу H фильтров подразделяют на два класса:
- H13;
- H14.
Группу U фильтров подразделяют на три класса:
- U15;
- U16;
- U17.
Во избежание неправильного монтажа фильтры должны иметь соответствующие конструкцию и маркировку.
Конструкция фильтра должна исключать утечки через уплотнения при его правильной установке.
Если по какой-либо причине размеры не позволяют проверить фильтр при стандартных условиях испытаний, допускается сгруппировать два или более фильтров одного(ой) типа или модели, чтобы убедиться в отсутствии утечек в такой группе фильтров.
Материалы, из которых изготовлен фильтр, должны выдерживать нормальные условия эксплуатации, быть устойчивыми к воздействию возможных значений температуры и относительной влажности воздуха, а также к коррозии.
Конструкция фильтра должна обеспечивать его устойчивость к механическим воздействиям, возможным в процессе эксплуатации.
Пыль и волокна, отделяющиеся от фильтрующего материала в поток воздуха, не должны создавать риск для персонала или оборудования, попадающих под воздействие отфильтрованного воздуха.
Испытания следует проводить при номинальном расходе воздуха, указанном изготовителем фильтра.
Перепад давлений на фильтре определяют для номинального расхода воздуха.
Процесс фильтрации характеризуется эффективностью или проскоком в точке MPPS.
После проведения успешных испытаний по разделу 7 каждому фильтру, основываясь на интегральной (группа E) или интегральной и локальной (группы H и U) эффективности или проскоке в точке MPPS, должен быть присвоен класс в соответствии с таблицей 1.
Фильтры из фильтрующего материала, способного к электризации, классифицируют в соответствии с данными, приведенными в таблице 1, основываясь на эффективности или проскоке в разряженном состоянии по ИСО 29463-5:2018 (приложение C).
|
Класс фильтра |
Интегральное значение, % |
Локальное значение a, b, % | ||
|
Эффективность |
Проскок |
Эффективность |
Проскок | |
|
E10 |
≥ 85 |
≤ 15 |
- c |
- c |
|
E11 |
≥ 95 |
≤ 5 |
- c |
- c |
|
E12 |
≥ 99,5 |
≤ 0,5 |
- c |
- c |
|
H13 |
≥ 99,95 |
≤ 0,05 |
≥ 99,75 |
≤ 0,25 |
|
H14 |
≥ 99,995 |
≤ 0,005 |
≥ 99,975 |
≤ 0,025 |
|
U15 |
≥ 99,9995 |
≤ 0,0005 |
≥ 99,9975 |
≤ 0,0025 |
|
U16 |
≥ 99,99995 |
≤ 0,00005 |
≥ 99,99975 |
≤ 0,00025 |
|
U17 |
≥ 99,999995 |
≤ 0,000005 |
≥ 99,9999 |
≤ 0,0001 |
|
a См. 7.5.2 и ИСО 29463-4. b Локальное значение менее указанного в таблице может быть согласовано между поставщиком и покупателем. c Фильтры группы E (классы E10, E11 и E12) не могут и не должны быть испытаны на проскок (утечку) для их классификации. | ||||
Примечание - ИСО 29463-1:2017, разработанный ИСО/ТК 142, содержит классификацию высокоэффективных фильтров (по интегральной и локальной эффективности) аналогично ЕН 1822-1. В таблице A.1 дано сопоставление классификаций по ЕН 1822-1 и ИСО 29463-1:2017.
Подробное описание установок для испытаний приведено в ИСО 29463-3, ИСО 29463-4 и ИСО 29463-5. Требования к приборам и материалам установлены в ИСО 29463-2.
Воздух в испытательном канале должен иметь следующие параметры:
- температура - (23 ± 5) °C;
- относительная влажность - менее 75%.
Температура должна оставаться постоянной в течение всего периода испытаний с отклонениями в пределах ± 2 °C, относительная влажность воздуха - с отклонениями в пределах ± 5%.
Используемый при испытаниях воздух должен пройти предварительную фильтрацию, чтобы при отсутствии подачи аэрозоля концентрация частиц, определенная счетчиком частиц, была менее 352 000 частиц/м3 1. Температура испытуемого образца должна быть равной температуре воздуха, используемого при испытании.
--------------------------------
1 Пояснение ТК 184: размеры частиц - ≥ 0,5 мкм.
Для испытаний EPA-, HEPA- и ULPA-фильтров следует применять контрольные аэрозоли, состоящие из жидких частиц. Для испытания на проскок (утечку) могут быть использованы в качестве альтернативы аэрозоли с твердыми частицами (см. ИСО 29462-4:2018, приложение E). Такими аэрозолями являются аэрозоли DEHS, PAO и PLS. Более подробные данные приведены в ИСО 29463-2:2018 (4.1).
По согласованию между поставщиком и покупателем допускается использовать другие контрольные аэрозоли, если указанные в настоящем стандарте являются неприемлемыми.
Концентрация и распределение частиц по размерам должны оставаться неизменными в течение всего периода испытаний. Для контроля утечки и испытаний эффективности фильтров средний диаметр частиц контрольного аэрозоля должен быть близок к размеру наиболее проникающих частиц (MPPS) для фильтрующего материала.
Процесс испытаний EPA-, HEPA- и ULPA-фильтров состоит из трех этапов, каждый из которых допускается проводить независимо от других.
Следует определить эффективность контрольных образцов плоского фильтрующего материала для разных размеров частиц при номинальной скорости прохождения воздуха через фильтр. По кривой зависимости эффективности фильтра от размера частиц определяют размер наиболее проникающих частиц (MPPS), при котором эффективность фильтрующего материала будет минимальной (см. 7.5.1).
Испытания фильтров групп H и U проводят на предмет отсутствия утечки индивидуально при номинальном расходе воздуха. Фильтры группы H испытывают на проскок (утечку) методом эталонного сканирования или на масляную струйку (см. ИСО 29563-4:2018, приложение A). Фильтры H13 допускается испытывать по ИСО 29463-4:2018 (приложение F). Испытания фильтров группы U проводят на утечку только методом MPPS-сканирования по ИСО 29463-4 (см. 7.5.2).
Используя MPPS-аэрозоль (тот же, что и на этапе 2), при номинальном расходе воздуха определяют интегральное значение эффективности фильтра.
Для фильтров группы E интегральную эффективность определяют на статистической основе (ИСО 29463-5:2018, 4.2). Для фильтров групп H и U интегральную эффективность определяют для каждого отдельного фильтра, исключая фильтры, испытанные по ИСО 29463-4:2018 (приложение A), для которых испытания на статистической основе допустимы (см. 7.5.3).
Не допускается применение фотометра аэрозолей для испытаний на проскок (утечку) методом сканирования.
На основе данных об интегральной эффективности, а для фильтров групп H и U также на основе данных о локальной эффективности (отсутствии существенной утечки) фильтры классифицируют в соответствии с 6.5. Классификация действительна только при соблюдении определенных условий испытаний.
При проведении всех трех этапов испытаний допускается использовать монодисперсные или полидисперсные аэрозоли. Метод счета частиц может применяться для определения общего числа частиц (CNC) или для получения их распределения по размерам (OPC).
Поскольку методы определения общего числа частиц не дают информации об их размерах, они могут быть использованы для определения фракционной интегральной эффективности на этапе 1 испытаний только с монодисперсным аэрозолем с известным размером частиц.
При определении минимальной интегральной эффективности плоского фильтрующего материала (этап 1) метод с использованием монодисперсных аэрозолей следует рассматривать в качестве базового (эталонного). При использовании полидисперсных аэрозолей на этапах 2 и 3 следует установить корреляцию с эталонным методом.
При испытании своей продукции производители фильтров могут использовать данные поставщика фильтрующего материала о проведении испытаний этапа 1 вместо того, чтобы проводить их самим, если эти данные полностью прослеживаемы и оформлены документально, а также если испытания проведены в соответствии с настоящим стандартом и прежде всего с ИСО 29463-3.
Следует также иметь в виду, что в каждом случае ответственность за соблюдение настоящего стандарта несет производитель фильтров, который должен обеспечивать прослеживаемость данных и четкое ведение документации. Это может быть выполнено за счет системы обеспечения качества, например по ИСО 9000, в том числе аудитов поставщиков и проверок результатов измерений, проведенных третьей стороной, для поставщиков фильтрующих материалов. Проверку данных о фильтрующих материалах следует выполнять с помощью общепринятых статистических методов, таких как выборочный контроль с "пропуском партий" по ИСО 2859-1 или аналогичные альтернативные методы.
7.5.1.1 Основные положения
Следует построить кривые эффективности образцов плоского фильтрующего материала для состояния, полученного в производстве, и для разряженного состояния (см. ИСО 29463-5:2018, приложение C). Если при этом будет установлено, что материал имеет существенный заряд, то классификация фильтров должна быть выполнена по данным эффективности или проскока для незаряженного материала по ИСО 29463-5:2018 (приложение C) как по интегральной, так и локальной эффективности.
7.5.1.2 Образцы для испытаний
Испытаниям подвергают не менее пяти образцов плоского фильтрующего материала, на которых не должно быть изгибов, отверстий и других дефектов. Размеры образцов должны быть не менее 200 x 200 мм.
7.5.1.3 Оборудование для испытаний
Схема установки для испытаний фильтрующих материалов показана на рисунке 1. Аэрозоль формируется генератором, затем проходит через кондиционер (например, для испарения растворителя) и нейтрализатор, после чего смешивается с воздухом, прошедшим очистку, и подается на фильтр.
Пробы отбирают из потока воздуха до и после фильтра. Часть потока воздуха направляется на счетчик частиц. Проба воздуха (отбираемая до фильтра) направляется в разбавитель, в котором концентрация частиц снижается до значения, соответствующего техническим характеристикам счетчика частиц.
При использовании метода счета общего числа частиц (CNC) перед нейтрализатором устанавливают анализатор дисперсного состава аэрозоля (DMA) для отделения (квази-) монодисперсной фракции с необходимым размером частиц из исходного полидисперсного аэрозоля.
Если используется метод оценки распределения частиц по размерам (OPC), то получают распределение частиц до и после испытуемого образца.
Вместо одного счетчика частиц, который последовательно определяет концентрацию аэрозоля до и после испытуемого образца, допускается применять два счетчика с одинаковой конструкцией оптической системы (длина волны источника света, угол рассеивания света и т.д.) одновременно для обоих измерений. При применении двух счетчиков частиц следует убедиться в корреляции их показаний для того же аэрозоля в допустимых пределах.
Контрольный аэрозоль, пройдя точки отбора проб, расположенные после испытуемого образца, направляется в вытяжной фильтр и удаляется из оборудования насосом. Установка комплектуется приборами для измерения (и регулирования) расхода воздуха и перепада давления на образце.
Полученные данные фиксируются и анализируются с помощью компьютера.
Установка может работать при избыточном давлении. В этом случае вытяжной насос не требуется и воздух, прошедший очистку, подается от линии сжатого воздуха. При необходимости измерение и регулирование расхода воздуха могут проводиться до испытуемого образца.
Подробное описание установки приведено в ИСО 29463-3, методы контроля приведены в ИСО 29462-2.
7.5.1.4 Порядок проведения испытаний
Испытуемый образец помещают в фильтродержатель цилиндрической формы так, чтобы площадь поперечного сечения открытой поверхности образца была 100 см2. Скорость потока воздуха у поверхности фильтра должна быть номинальной.
Поток воздуха должен обеспечить равномерное перемешивание контрольного аэрозоля. График кривой зависимости эффективности от размера частиц строят в логарифмическом масштабе не менее чем по шести точкам, распределенным приблизительно равномерно.

Рисунок 1 - Схема установки для испытаний фильтрующих материалов
С помощью анализатора размеров частиц оценивают не менее чем шесть видов квазимонодисперсных аэрозолей с соответствующими средними размерами частиц и определяют концентрацию аэрозоля перед испытуемым образцом и после него. В качестве альтернативного метода допускается использовать распределение частиц полидисперсного аэрозоля перед фильтром и за ним по крайней мере для шести размеров частиц.
В каждом случае в диапазоне размеров частиц должен находиться размер наиболее проникающих частиц - точка MPPS.
7.5.1.5 Оценка результатов испытаний
По результатам испытаний пяти образцов строят кривую зависимости фракциональной эффективности от размера частиц и определяют минимальную эффективность. Пример кривой приведен на рисунке 2.
Затем вычисляют среднеарифметические значения:
- минимальной эффективности;
- размера наиболее проникающих частиц (MPPS);
- перепада давлений.
Размером наиболее проникающих частиц считают средний размер частиц контрольного аэрозоля при определении локальной (испытание на утечку) (см. 7.5.2) и интегральной эффективности (см. 7.5.3).
7.5.2.1 Общие положения
Испытание на утечку (определение локальной эффективности) проводят для фильтров групп H и U (см. таблицу 1). Эталонным (основным) методом и основой для данного испытания является сканирование с помощью счетчика частиц по ИСО 29463-4.
Испытания фильтров группы H проводят на утечку, используя один из трех методов по ИСО 29463-4: метод сканирования (эталонный), метод контроля "на масляную струйку" ("масляная нить") (см. ЕН 1822-4:2009, приложение A) или метод контроля на эффективность удержания частиц размерами от 0,3 до 0,5 мкм (см. ИСО 29463-4:2018, приложение F, только для фильтров класса H13).
Испытания фильтров группы U проводят на утечку только методом MPPS-сканирования, приведенным в ИСО 29463-4.
Все испытания на утечку следует проводить при номинальном потоке воздуха через испытуемый фильтр.
Для форм фильтров, используемых в высокотурбулентных потоках воздуха (таких как V-образные или цилиндрические фильтры), для которых указанный метод сканирования не может быть применен, испытания на утечку проводят двумя альтернативными методами: методом контроля на масляную струйку (см. ИСО 29463-4:2018, приложение A) или методом контроля эффективности удержания частиц размерами от 0,3 до 0,5 мкм (см. ИСО 29463-4:2018, приложение F).
Метод контроля на масляную струйку позволяет определить пределы локального проскока для классификации фильтров группы H (H13 и H14). Метод контроля эффективности удержания частиц размерами от 0,3 до 0,5 мкм позволяет определить пределы локального проскока для классификации только фильтров класса H13. Для фильтров более высоких классов эти два альтернативных метода могут быть недостаточно чувствительными для определения локального проскока (см. таблицу 1). Поэтому фильтры более высоких классов, испытанные любым из этих двух методов, должны иметь на ярлыке и в протоколе испытаний маркировку "испытан на утечку альтернативным методом A" или "испытан на утечку альтернативным методом F", показывающую, что проведено испытание на утечку с меньшей точностью.
7.5.2.2 Испытуемый образец
Для проведения испытаний на проскок (утечку) фильтрующий элемент герметично закрепляют в корпусе и устанавливают в линию воздушного потока в соответствии с установленными требованиями.

Рисунок 2 - Кривые зависимости фракционной эффективности E и фракционного проскока P фильтрующего материала сверхвысокой эффективности (ULPA) от диаметра dp частиц для двух различных скоростей потока через материал (пример)
7.5.2.3 Установка для определения эффективности
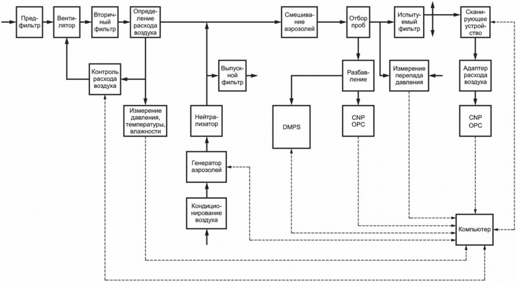
Схема расположения отдельных элементов установки для сканирования представлена на рисунке 3. Прошедший через предфильтр воздух подается с помощью вентилятора на вторичный фильтр (см. 7.2). Расход воздуха следует измерять с помощью калиброванного измерительного прибора в соответствии с требованиями ЕН ИСО 5167-1 или с помощью другого калиброванного прибора. Расход воздуха должен поддерживаться постоянным с помощью регулятора скорости его потока.
Нейтрализованный контрольный аэрозоль вводят в канал после расходомера; аэрозоль должен быть равномерно распределен по поперечному сечению канала. Контрольный аэрозоль может быть введен перед расходомером, если это не вносит помехи в процесс измерения.
Перед испытуемым фильтром часть потока поступает на разбавитель, а затем через него на счетчик частиц (оптический или конденсационный). Для контроля распределения частиц по размерам может быть также использована система DMPS (см. ЕН ИСО 29463-2).
После испытуемого фильтра устанавливают сканирующее устройство с одним или большим числом механически перемещаемых пробоотборников, с помощью которых можно исследовать всю поверхность фильтра. Пробоотборники должны быть соединены со счетчиками частиц через адаптеры, регулирующие нужный объем пробы (скорость отбора проб).
Параметры воздушного потока, перепада давления на фильтре, расположение пробоотборника и скорость отбора проб счетчиками частиц следует фиксировать и обрабатывать на компьютере.
Подробное описание стендовой установки приведено в ИСО 29463-4, требования к аэрозолям и приборам приведены в ИСО 29463-2.
7.5.2.4 Порядок проведения испытаний
При проведении испытаний скорость воздушного потока через образец должна быть номинальной. Контрольный аэрозоль, средний диаметр частиц которого должен соответствовать размеру наиболее проникающих частиц (MPPS, см. 7.5.1.5), должен быть распределен равномерно по всей поверхности поперечного сечения образца.
При определении концентрации аэрозоля за фильтром пробы отбирают с помощью одного или нескольких пробоотборников, перемещая их вдоль поверхности фильтра с определенной скоростью. Полученные значения концентрации аэрозоля после фильтра сравнивают с его концентрацией перед фильтром.
Сканирование поверхности фильтра следует выполнять перекрывающимися движениями пробоотборника без пропусков.
7.5.2.5 Обработка результатов
Предельно допустимое значение числа частиц после фильтра может быть получено исходя из характеристик испытаний (см. ИСО 29463-4), допустимой локальной эффективности (см. таблицу 1) и результатов статистической обработки полученных данных (см. ИСО 29473-2).
Если результаты испытаний не превышают допустимых значений во всех точках, фильтр считают выдержавшим испытание на утечку.

Рисунок 3 - Схема установки для испытаний фильтров на проскок (утечку)
7.5.3.1 Общие положения
Интегральная эффективность фильтрующего элемента может быть определена одним из следующих методов:
- определением средней концентрации частиц в потоке до фильтра и после него при неподвижном положении пробоотборников (статический метод);
- непрерывной регистрацией концентрации частиц перед фильтром и после него при проведении испытания на проскок (утечку), когда пробоотборник до фильтра находится в неподвижном положении, и при сканировании после фильтра, когда пробоотборник передвигается вдоль всей поверхности фильтра (метод сканирования).
7.5.3.2 Определение эффективности статическим методом
7.5.3.2.1 Испытуемый образец
Испытаниям подвергают образец, прошедший испытание на проскок (утечку) по 7.5.2.
7.5.3.2.2 Установка для определения эффективности
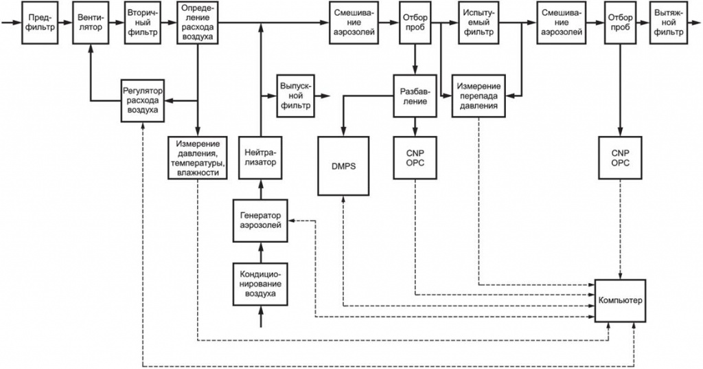
Определение интегральной эффективности фильтрующего элемента проводится на установке, в основном идентичной той, на которой выполняли испытание на проскок (утечку) (см. рисунок 4). После испытуемого фильтра находится камера смешивания аэрозоля, обеспечивающая однородную концентрацию аэрозоля по всему поперечному сечению канала. За ней располагаются стационарный пробоотборник и вытяжной фильтр. Из пробоотборника проба направляется в счетчик частиц.
Подробное описание данного метода приведено в ИСО 29463-5, требования к аэрозолям и приборам приведены в ИСО 29463-2.
7.5.3.2.3 Порядок проведения испытаний
Испытание фильтра проводят при номинальном расходе воздуха с контрольным аэрозолем, который использовался при испытании на проскок (утечку). Концентрацию частиц определяют в потоке перед фильтром и после него. Проба воздуха с контрольным аэрозолем, отобранная перед фильтром, поступает в разбавитель, где его концентрация снижается до значения, соответствующего техническим характеристикам счетчика частиц (см. ИСО 29463-2).
Перепад давления на фильтре должен быть зафиксирован до начала распыления аэрозоля.
7.5.3.2.4 Обработка результатов
Интегральную эффективность рассчитывают по величине концентрации частиц до и после испытуемого фильтра (см. ИСО 29463-2 и ИСО 29463-5).
7.5.3.3 Определение эффективности методом сканирования
Интегральную эффективность также определяют путем расчета с использованием данных о концентрации частиц, полученных при испытании на проскок (утечку) (см. 7.5.2) с неподвижным положением пробоотборника в потоке до фильтра и сканировании пробы после фильтра или при неподвижном положении пробоотборника после фильтра (см. ИСО 29463-4 и ИСО 29463-5).

Рисунок 4 - Схема установки для испытания фильтров на эффективность статическим методом
EPA-, HEPA- или ULPA-фильтры классифицируют по таблице 1. Основанием для присвоения класса являются данные об интегральной эффективности (проскоке), полученные после испытания по 7.5.3, а также данные для фильтров групп H и U о локальной эффективности (отсутствии существенной утечки), полученные после испытания по 7.5.2.
Результаты испытаний должны быть указаны в паспорте каждого фильтра (протоколе испытаний) и обеспечивать полную информацию об объекте испытания (фильтрующий материал или фильтр) и параметрах испытания (воздушных потоках, методике испытания, используемых аэрозоле и счетчике частиц).
Подробные требования к протоколам испытаний зависят от вида испытания и установлены в соответствующей части ИСО 29463: в ИСО 29463-3 - для проведения испытаний фильтрующего материала, в ИСО 29463-4 - для проведения испытания на утечку фильтров и в ИСО 29463-5 - для определения эффективности фильтров.
Протоколы испытаний для фильтрующего материала по ИСО 29463-3 предназначены для внутреннего пользования и должны составлять часть документации системы контроля качества компании. Протоколы испытаний для фильтров групп H и U должны составлять часть документации, поставляемой вместе с фильтром. Для фильтров групп H и U в протоколах испытаний рекомендуют объединять информацию, указанную в ИСО 29463-4 и ИСО 29463-5, и выпускать объединенный протокол испытаний со всей требуемой информацией.
9.1 Фильтр должен иметь маркировку, содержащую следующие данные:
a) наименование, торговую марку или другое обозначение предприятия-изготовителя;
b) тип и серийный номер фильтра;
c) ссылку на настоящий стандарт;
d) класс фильтра (см. таблицу 1);
e) номинальный расход воздуха, при котором проводилась классификация фильтра.
9.2 Если порядок монтажа фильтра в воздуховод неочевиден, то необходимо также указать в маркировке направление потока воздуха (например, "верх", "направление потока" и др.).
9.3 Маркировка должна быть отчетливой и по возможности долговечной.
Приложение A
(справочное)
Ниже приведена классификация высокоэффективных фильтров по ЕН 1822-1 и ИСО 29463-1. Аналогично разделению в ЕН 1822-1 выполнено разделение фильтров на группы и классы по интегральной и локальной эффективности.
В таблице A.1 приведено соответствие классификаций по ЕН 2822-1 и ИСО 29463-1:2017.
|
ЕН 1822-1 |
ИСО 29463-1:2017 | ||||
|
Класс и группа фильтра |
Интегральное значение |
Класс и группа фильтра |
Интегральное значение | ||
|
Эффективность, % |
Проскок, % |
Эффективность, % |
Проскок, % | ||
|
E10 |
≥ 85 |
≤ 15 | |||
|
E11 |
≥ 95 |
≤ 5 |
ИСО 15E |
≥ 95 |
≤ 5 |
|
ИСО 20E |
≥ 99 |
≤ 1 | |||
|
E12 |
≥ 99,5 |
≤ 0,5 |
ИСО 25E |
≥ 99,5 |
≤ 0,5 |
|
ИСО 30E |
≥ 99,9 |
≤ 0,1 | |||
|
H13 |
≥ 99,95 |
≤ 0,05 |
ИСО 35H a |
≥ 99,95 |
≤ 0,05 |
|
ИСО 40H a |
≥ 99,99 |
≤ 0,01 | |||
|
H14 |
≥ 99,995 |
≤ 0,005 |
ИСО 45H a |
≥ 99,995 |
≤ 0,005 |
|
ИСО 50U |
≥ 99,999 |
≤ 0,001 | |||
|
U15 |
≥ 99,999 5 |
≤ 0,000 5 |
ИСО 55U |
≥ 99,9995 |
≤ 0,000 5 |
|
ИСО 60U |
≥ 99,999 9 |
≤ 0,000 1 | |||
|
U16 |
≥ 99,999 95 |
≤ 0,000 05 |
ИСО 65U |
≥ 99,999 95 |
≤ 0,000 05 |
|
ИСО 70U |
≥ 99,999 99 |
≤ 0,000 01 | |||
|
U17 |
≥ 99,999 995 |
≤ 0,000 005 |
ИСО 75U |
≥ 99,999 995 |
≤ 0,000 005 |
|
a Для фильтров группы H приведены значения локальной эффективности для частиц в точке MPPS. При использовании фотометра для обнаружения утечек или теста на масляную струйку следует применять другие значения. | |||||
Приложение ДА
(справочное)
Таблица ДА.1
|
Обозначение ссылочного международного, европейского стандарта |
Степень соответствия |
Обозначение и наименование соответствующего национального, межгосударственного стандарта |
|
EN ISO 29463-2:2018 |
- |
* |
|
EN ISO 29463-3:2018 |
- |
* |
|
EN ISO 29463-4:2018 |
- |
* |
|
EN ISO 29463-5:2018 |
- |
* |
|
EN 14799 |
IDT |
ГОСТ Р ЕН 14799-2013 "Фильтры воздушные для общей очистки воздуха. Термины и определения" |
|
EN ISO 5167-1 |
IDT |
ГОСТ 8.586.5-2005 "Государственная система обеспечения единства измерений. Измерение расхода и количества жидкостей и газов с помощью стандартных сужающих устройств. Часть 1. Методика выполнения измерений" |
|
ISO 2859-1 |
- |
* |
|
* Соответствующий национальный стандарт отсутствует. До его принятия рекомендуется использовать перевод на русский язык данного международного стандарта. Примечание - В настоящей таблице использовано следующее условное обозначение степени соответствия стандартов: - IDT - идентичные стандарты. | ||
Библиография
|
[1] |
EN ISO 14644-3 |
Cleanrooms and associated controlled environments - Part 3: Test methods |
|
[2] |
EN ISO 9000 |
Quality management systems - Fundamentals and Vocabulary |


