ГОСТ Р 71054-2023 ТРАНЗИСТОРЫ БИПОЛЯРНЫЕ. СИСТЕМА ПАРАМЕТРОВ
Утв. и введен в действие Приказом Федерального агентства по техническому регулированию и метрологии от 30 октября 2023 г. N 1284-ст
Bipolar transistors. Parameters system
ОКС 31.080.30
Дата введения - 1 марта 2024 года
Введен впервые
Предисловие
1 РАЗРАБОТАН Акционерным обществом "Российский научно-исследовательский институт "Электронстандарт" (АО "РНИИ "Электронстандарт")
2 ВНЕСЕН Техническим комитетом по стандартизации ТК 303 "Электронная компонентная база, материалы и оборудование"
3 УТВЕРЖДЕН И ВВЕДЕН В ДЕЙСТВИЕ Приказом Федерального агентства по техническому регулированию и метрологии от 30 октября 2023 г. N 1284-ст
4 ВВЕДЕН ВПЕРВЫЕ
Правила применения настоящего стандарта установлены в статье 26 Федерального закона от 29 июня 2015 г. N 162-ФЗ "О стандартизации в Российской Федерации". Информация об изменениях к настоящему стандарту публикуется в ежегодном (по состоянию на 1 января текущего года) информационном указателе "Национальные стандарты", а официальный текст изменений и поправок - в ежемесячном информационном указателе "Национальные стандарты". В случае пересмотра (замены) или отмены настоящего стандарта соответствующее уведомление будет опубликовано в ближайшем выпуске ежемесячного информационного указателя "Национальные стандарты". Соответствующая информация, уведомление и тексты размещаются также в информационной системе общего пользования - на официальном сайте Федерального агентства по техническому регулированию и метрологии в сети Интернет (www.rst.gov.ru)
Настоящий стандарт распространяется на вновь разрабатываемые и модернизируемые биполярные транзисторы (далее - транзисторы) и устанавливает состав параметров и типовых характеристик транзисторов, подлежащих включению в общие технические условия и технические условия (ТУ) при их разработке или пересмотре.
Настоящий стандарт следует применять для выбора параметров при разработке технических заданий (ТЗ) на научно-исследовательские и опытно-конструкторские работы (ОКР), программ испытаний опытных образцов.
Настоящий стандарт предназначен для применения предприятиями, организациями и другими субъектами научной и хозяйственной деятельности независимо от форм собственности и подчинения, а также федеральными органами исполнительной власти Российской Федерации, участвующими в разработке, производстве, эксплуатации транзисторов в соответствии с действующим законодательством.
В настоящем стандарте использована нормативная ссылка на следующий стандарт:
ГОСТ 20003 Транзисторы биполярные. Термины, определения и буквенные обозначения параметров
Примечание - При пользовании настоящим стандартом целесообразно проверить действие ссылочных стандартов в информационной системе общего пользования - на официальном сайте Федерального агентства по техническому регулированию и метрологии в сети Интернет или по ежегодному информационному указателю "Национальные стандарты", который опубликован по состоянию на 1 января текущего года, и по выпускам ежемесячного информационного указателя "Национальные стандарты" за текущий год. Если заменен ссылочный стандарт, на который дана недатированная ссылка, то рекомендуется использовать действующую версию этого стандарта с учетом всех внесенных в данную версию изменений. Если заменен ссылочный стандарт, на который дана датированная ссылка, то рекомендуется использовать версию этого стандарта с указанным выше годом утверждения (принятия). Если после утверждения настоящего стандарта в ссылочный стандарт, на который дана датированная ссылка, внесено изменение, затрагивающее положение, на которое дана ссылка, то это положение рекомендуется применять без учета данного изменения. Если ссылочный стандарт отменен без замены, то положение, в котором дана ссылка на него, рекомендуется применять в части, не затрагивающей эту ссылку.
В настоящем стандарте применены термины по ГОСТ 20003, а также следующие термины с соответствующими определениями:
3.1 модуль коэффициента обратной передачи напряжения в схеме с общей базой на высокой частоте |S12б|: Абсолютное значение отношения амплитуд напряжений отраженной волны на входе к падающей волне на выходе транзистора в схеме с общей базой при согласованной нагрузке.
3.2 выходная мощность в тестовом режиме P'вых: Выходная мощность в режиме с пониженным напряжением питания и сниженной входной мощностью, обеспечивающем безопасность при неоднократных измерениях.
3.3 коэффициент полезного действия коллектора в тестовом режиме η'K: Коэффициент полезного действия коллектора в режиме с пониженным напряжением питания и сниженной входной мощностью, обеспечивающем безопасность при неоднократных измерениях.
3.4 коэффициент усиления по мощности в тестовом режиме K'ур: Коэффициент усиления в режиме с пониженным напряжением питания и сниженной входной мощностью, обеспечивающем безопасность при неоднократных измерениях.
3.5 максимальный коэффициент усиления по мощности K'уРmax: Коэффициент усиления по мощности в условиях настройки входного и выходного трактов сверхвысоких частот, соответствующих области наибольших значений коэффициента усиления по мощности.
3.6 максимально допустимый импульсный ток базы IБ.и max: Максимально допустимый импульсный ток базы при заданной скважности и длительности импульса.
3.7 максимально допустимое напряжение питания Uп max: Напряжение источника питания транзистора, превышение которого не допускается при заданном режиме эксплуатации транзистора.
3.8 ток вторичного пробоя Iвп: Постоянный ток коллектора на границе развития вторичного пробоя в активном режиме при заданном напряжении коллектор - эмиттер.
3.9 импульсный ток вторичного пробоя Iвп.и: Импульсный ток коллектора на границе развития вторичного пробоя в активном режиме при заданных напряжении коллектор - эмиттер, скважности и длительности импульса.
3.10 напряжение вторичного пробоя Uвп: Постоянное напряжение между выводами коллектора и эмиттера на границе развития вторичного пробоя в активном режиме при заданном токе коллектора.
3.11 импульсное напряжение вторичного пробоя Uвп.и: Импульсное напряжение между выводами коллектора и эмиттера на границе развития вторичного пробоя в активном режиме при заданном токе коллектора, скважности и длительности импульса.
3.12 средняя рассеиваемая мощность коллектора в непрерывном динамическом режиме PК.ср: Средняя мощность, рассеиваемая на коллекторе, вычисляемая по формуле
PК.ср = IК·Uп + Pвх - Pвых, (1)
где IК - постоянный ток коллектора;
Uп - напряжение питания;
Pвх - входная мощность;
Pвых - выходная мощность.
3.13 импульсная рассеиваемая мощность коллектора в импульсном динамическом режиме PК.и: Средняя мощность, рассеиваемая на коллекторе, вычисляемая по формуле
PК.и = IК.и·Uп.и + Pвх.и - Pвых.и, (2)
где IК.и - импульсный ток коллектора;
Uп.и - импульсное напряжение питания;
Pвх.и - входная импульсная мощность;
Pвых.и - выходная импульсная мощность.
3.14 граничная мощность Pгр: Уровень выходной мощности транзистора, при достижении которого значение коэффициента усиления по мощности падает на 1 дБ по отношению к его значению на малом сигнале.
3.15 тепловое сопротивление переход - корпус RТ п-кор: Отношение разницы температуры источника и температуры корпуса к мощности рассеивания, вызвавшей этот перегрев (при отсутствии концентрации тока).
3.16 максимально допустимая температура перехода tп max: Максимально допустимая температура перехода, при которой обеспечивается заданная надежность транзистора (гарантированная в ТУ) при длительной работе.
3.17 максимально допустимая температура окружающей среды tс max: Максимально допустимая температура окружающей среды, при которой обеспечивается заданная надежность транзистора (гарантированная в ТУ) при длительной работе.
3.18 максимально допустимая температура корпуса tкор max: Максимально допустимая температура корпуса, при которой обеспечивается заданная надежность транзистора (гарантированная в ТУ) при длительной работе.
3.19 минимально допустимая температура окружающей среды tс min: Минимально допустимая температура окружающей среды, при которой обеспечивается заданная надежность транзистора (гарантированная в ТУ) при длительной работе.
3.20 максимально допустимый коэффициент стоячей волны по напряжению KстU max: Наибольшее значение коэффициента стоячей волны по напряжению в нагрузке, при котором обеспечивается устойчивая работа транзистора в режиме усиления мощности.
3.21 область безопасной работы; ОБР: Область допустимых электрических режимов при эксплуатации транзистора.
Транзисторы подразделяют на классификационные группы в соответствии с таблицей 1.
Таблица 1
|
Наименование классификационной группы |
Обозначение классификационной группы |
|
Усилительные: |
1 |
|
сверхвысокочастотные |
1а |
|
сверхвысокочастотные малошумящие |
1б |
|
мощные высоковольтные |
1в |
|
мощные высокочастотные линейные |
1г |
|
сверхвысокочастотные линейные |
1д |
|
Генераторные: |
2 |
|
- высокочастотные |
2а |
|
- сверхвысокочастотные непрерывного и импульсного режима без цепей согласования и согласованные по входу |
2б |
|
- сверхвысокочастотные с согласующими цепями по входу и выходу для непрерывного режима |
2в |
|
- сверхвысокочастотные импульсные с согласующими цепями по входу и выходу |
2г |
|
- сверхвысокочастотные широкополосные для непрерывного режима |
2д |
|
- сверхвысокочастотные импульсные широкополосные |
2е |
|
Мощные переключательные и импульсные: |
3 |
|
- переключательные мощные |
3а |
|
- импульсные мощные |
3б |
|
Прочие |
4 |
|
Примечание - Для классификационной группы 4 по согласованию с заказчиком состав параметров выбирают исходя из данных, приведенных в таблице 2. | |
5.1 Состав параметров и способы задания норм на транзисторы приведены в таблице 2.
Таблица 2
|
Наименование параметра |
Буквенное обозначение параметра |
Параметры, подлежащие обязательному включению в ТЗ, ТУ |
Способ задания нормы |
Обозначение классификационной группы |
Пункт примечания таблицы |
|
1 Электрические параметры | |||||
|
1.1 Обратный ток коллектора |
IКБО |
+ |
ОП |
1, 2, 3 |
3, 4 |
|
1.1.1 Обратный ток коллектор - эмиттер |
IКЭО |
+ |
ОП |
3 |
3 - 6 |
|
IКЭR |
1, 2, 3 |
2 - 7 | |||
|
IКЭК |
2, 3 |
3, 4, 7 | |||
|
IКЭХ |
3 |
3 - 6 | |||
|
1.2 Обратный ток эмиттера |
IЭБО |
+ |
ОП |
1, 2, 3 |
4 |
|
1.3 Критический ток |
Iкр |
+ |
ОП |
2б |
6, 8 |
|
1.4 Пробивное напряжение коллектор - база |
UКБО проб |
+ |
ОП |
1в, 2 |
4 |
|
1.5 Пробивное напряжение эмиттер - база |
UЭБО проб |
+ |
ОП |
1в, 2 |
4, 7 |
|
1.6 Граничное напряжение |
UКЭО гр |
+ |
ОП |
1а, 1в, 3 |
9 |
|
1.7 Напряжение насыщения коллектор - эмиттер |
UКЭ нас |
+ |
ОП |
3б |
10 |
|
1в, 3а |
- | ||||
|
1.8 Напряжение насыщения база - эмиттер |
UБЭ нас |
+ |
ОП |
1в, 3 |
- |
|
1.9 Статический коэффициент передачи тока |
h21Э |
+ |
ОП |
1а, 1б |
- |
|
1г, 2а |
- | ||||
|
Р |
1в, 3 |
10 | |||
|
1.10 Граничная частота коэффициента передачи тока |
fгр |
+ |
ОП |
1г, 1д, 2а, 2б |
9, 11 |
|
3а |
6 | ||||
|
1в |
11 | ||||
|
1а |
- | ||||
|
1.11 Постоянная времени цепи обратной связи на высокой частоте |
τs |
+ |
ОП |
1а |
6, 12 |
|
2б |
6, 8, 12 | ||||
|
1.12 Модуль коэффициента обратной передачи напряжения в схеме с общей базой на высокой частоте |
|S12б| |
+ |
ОП |
2б |
6, 12 |
|
1.13 Минимальный коэффициент шума |
Kш min |
+ |
ОП |
1б |
- |
|
1.14 Оптимальный коэффициент шума |
Kш опт |
+ |
ОП |
1б |
6 |
|
1.15 Оптимальный коэффициент усиления по мощности |
KуP опт |
+ |
ОП |
1а, 1б |
14, 28 |
|
1.16 Выходная мощность |
Pвых |
+ |
ОП |
2а, 2в, 2г, 2д, 2е |
13, 14, 28 |
|
ОП, ОПМ |
2б |
13, 14, 15, 28 | |||
|
1.17 Выходная импульсная мощность |
Pвых.и |
+ |
ОП |
2г, 2е |
13, 14, 28 |
|
ОП, ОПМ |
2б |
13, 14, 15, 28 | |||
|
1.18 Выходная мощность в тестовом режиме |
P'вых |
+ |
ОП |
2в, 2д |
13 |
|
1.19 Выходная импульсная мощность в тестовом режиме |
P'вых.и |
+ |
ОП |
2г, 2е |
13 |
|
1.20 Выходная мощность в пике огибающей |
Pвых.п.о |
+ |
ОП |
1г |
14 |
|
1.21 Коэффициент полезного действия |
η |
+ |
ОП |
1г, 1д, 2 |
3, 13, 14 |
|
1.21.1 Коэффициент полезного действия коллектора |
ηК |
+ |
ОП |
1г, 1д, 2 |
3, 14 |
|
1.22 Коэффициент полезного действия в тестовом режиме |
η' |
+ |
ОП |
2в, 2г |
13 |
|
1.23 Коэффициент полезного действия коллектора в тестовом режиме |
η'К |
+ |
ОП |
2в, 2г |
13 |
|
1.24 Коэффициент усиления по мощности |
KуP |
+ |
ОП |
1д, 2 |
14, 16 |
|
1.25 Коэффициент усиления по мощности в тестовом режиме |
K'уР |
+ |
ОП |
2в, 2г |
6, 13, 16 |
|
1.26 Коэффициент усиления по мощности в пике огибающей |
KуPп.о |
+ |
ОП |
1г |
13, 14 |
|
1.27 Время рассасывания |
tрас |
+ |
ОП |
3 |
- |
|
1.28 Время нарастания |
tнар |
+ |
ОП |
3б |
6 |
|
1.29 Время спада |
tсп |
+ |
ОП |
3 |
- |
|
1.30 Время включения |
tвкл |
+ |
ОП |
3 |
6 |
|
1.31 Время выключения |
tвыкл |
+ |
НР |
3 |
6 |
|
1.32 Коэффициент комбинационных составляющих третьего порядка |
M3 |
+ |
ОП |
1г |
14 |
|
1.33 Коэффициент комбинационных составляющих пятого порядка |
M5 |
+ |
ОП |
1г |
14 |
|
1.34 Максимальный коэффициент усиления по мощности |
KуP max |
+ |
НР |
1б |
6 |
|
1.35 Входное полное сопротивление на большом сигнале |
Zвх |
+ |
НР |
1г |
6, 17 |
|
2 Параметры режима эксплуатации | |||||
|
2.1 Верхняя частота рабочего диапазона |
fвд |
+ |
Н |
2 |
- |
|
2.2 Нижняя частота рабочего диапазона |
fнд |
+ |
Н |
1г, 2а, 2б, 2в, 2г |
- |
|
2.3 Нижняя частота рабочей полосы |
fнп |
+ |
Н |
2д, 2е |
- |
|
2.4 Верхняя частота рабочей полосы |
fвп |
+ |
Н |
2д, 2е |
6 |
|
2.5 Центральная частота рабочей полосы |
fцп |
- |
Н |
2д, 2е |
6 |
|
2.6 Максимально допустимый постоянный ток коллектора |
IК max |
+ |
- |
1, 2а, 2б, 2в |
18 |
|
2д, 3, 1д |
- | ||||
|
2.7 Максимально допустимый импульсный ток коллектора |
IК.и max |
+ |
- |
1, 2г, 2е, 3 |
18, 19 |
|
- |
2б, 2в, 2д |
7, 17 | |||
|
2.8 Максимально допустимый постоянный ток базы |
IБ max |
+ |
- |
1в, 1г, 3 |
- |
|
2.9 Максимально допустимый импульсный ток базы |
IБ.и max |
+ |
- |
3 |
18, 19 |
|
2.10 Максимально допустимое постоянное напряжение эмиттер - база |
UЭБ max |
+ |
- |
1а, 1д, 2, 3 |
18 |
|
2.11 Максимально допустимое постоянное напряжение коллектор - эмиттер |
UКЭR max |
+ |
- |
1, 2, 3 |
3, 5, 18 |
|
UКЭК max |
+ |
- |
1в, 2, 3 |
3, 5, 18 | |
|
UКЭХ max |
+ |
- |
1в, 3 |
3, 5, 18 | |
|
2.11.1 Максимально допустимое постоянное напряжение коллектор - база |
UКБ max |
+ |
- |
1, 2, 3, 4 |
3, 18 |
|
2.12 Максимально допустимое импульсное напряжение коллектор - эмиттер |
UКЭR.и max |
+ |
- |
2г, 2е |
- |
|
UКЭК.и max |
+ |
- |
2г, 2е, 3 |
3, 18 | |
|
UКЭХ.и max |
+ |
- |
3б |
3, 18 | |
|
2.12.1 Максимально допустимое импульсное напряжение коллектор - база |
UКБ.и max |
+ |
- |
3 |
3, 18 |
|
2.13 Максимально допустимое напряжение питания |
Uп max |
+ |
- |
1г, 2 |
18, 26 |
|
2.14 Ток вторичного пробоя |
Iвп |
+ |
- |
1в, 3 |
3, 6, 9 |
|
2.14.1 Импульсный ток вторичного пробоя |
Iвп.и |
+ |
- |
1в, 3 |
3, 6, 9 |
|
2.15 Напряжение вторичного пробоя |
Uвп |
+ |
- |
1в, 3 |
3, 6, 9 |
|
2.15.1 Импульсное напряжение вторичного пробоя |
Uвп.и |
+ |
- |
1в, 3 |
3, 6, 9 |
|
2.16 Максимально допустимая постоянная рассеиваемая мощность коллектора |
PК max |
+ |
- |
1, 2, 3 |
3, 18 |
|
2.16.1 Максимально допустимая средняя рассеиваемая мощность коллектора в непрерывном динамическом режиме |
PК.ср max |
+ |
- |
1г, 2а, 2б, 2в, 2д |
3, 18 |
|
2.16.2 Максимально допустимая средняя рассеиваемая мощность коллектора в импульсном динамическом режиме |
PК.и max |
+ |
- |
2г, 2е |
3, 18, 19 |
|
2.17 Максимально допустимая импульсная рассеиваемая мощность |
Pи max |
+ |
- |
3 |
6, 18, 20 |
|
2.18 Максимально допустимая средняя СВЧ (ВЧ) мощность, подаваемая на вход транзистора |
Pвх.ср max |
+ |
- |
1б, 2а |
6, 18, 21 |
|
2.19 Максимально допустимая импульсная СВЧ (ВЧ) мощность, подаваемая на вход транзистора |
Pвх.и max |
+ |
- |
1б |
6, 18, 21 |
|
2.20 Граничная мощность |
Pгр |
+ |
- |
1а, 1б |
6, 17, 18 |
|
- |
1д |
17, 18 | |||
|
2.21 Максимально допустимая длительность импульса |
τи max |
+ |
- |
2б |
7 |
|
- |
2г, 2е |
6, 18 | |||
|
2.22 Минимально допустимая скважность |
Qmin |
+ |
- |
2б |
7 |
|
2г, 2е |
6, 18 | ||||
|
2.23 Тепловое сопротивление переход - корпус |
RТ п-кор |
+ |
- |
1в, 1г, 1д, 2, 3 |
3, 22 |
|
2.23.1 Импульсное тепловое сопротивление переход - корпус |
RТ.и п-кор |
+ |
- |
1в, 2г, 2е, 3 |
3, 6, 22 |
|
2.24 Тепловое сопротивление переход - окружающая среда |
RТ п-с |
+ |
- |
1а, 1б |
- |
|
2.25 Максимально допустимая температура перехода |
tп max |
+ |
- |
1, 2, 3 |
- |
|
2.26 Максимально допустимая температура окружающей среды |
tс max |
+ |
- |
1а, 1б, 1д |
- |
|
2.27 Минимально допустимая температура окружающей среды |
tс min |
+ |
- |
1, 2, 3 |
- |
|
2.28 Максимально допустимая температура корпуса |
tкор max |
+ |
- |
1в, 1г, 1д, 2, 3 |
5 |
|
2.29 Максимально допустимый коэффициент стоячей волны по напряжению |
Kст U max |
+ |
- |
1г, 2 |
6, 23, 24 |
|
2.30 Область безопасной работы |
ОБР |
+ |
- |
1в, 1д, 2, 3 |
27 |
|
3 Параметры эквивалентной схемы | |||||
|
3.1 Емкость коллекторного перехода |
CК |
+ |
ОП |
1, 2, 3 |
6, 9, 25 |
|
3.2 Емкость эмиттерного перехода |
CЭ |
+ |
ОП |
1, 2, 3 |
6, 9, 25 |
|
3.3 Емкость коллектор - база |
CКБ |
+ |
Н |
1д |
6 |
|
3.4 Емкость эмиттер - база |
CЭБ |
+ |
Н |
1д |
6 |
|
3.5 Емкость коллектор - эмиттер |
CКЭ |
+ |
Н |
1д, 2б |
6 |
|
3.6 Активная емкость коллектора |
CК1 |
+ |
Н |
1а, 1б, 2б |
6 |
|
3.7 Пассивная емкость коллектора |
CК2 |
+ |
Н |
1а, 1б, 2б |
6 |
|
3.8 Конструктивная емкость эмиттер - корпус |
C1 |
+ |
Н |
1а, 1б, 2а, 2б |
6, 25 |
|
3.9 Конструктивная емкость коллектор - корпус |
C2 |
+ |
Н |
1а, 1б, 2а, 2б |
6, 25 |
|
3.10 Конструктивная емкость база - корпус |
C3 |
+ |
Н |
1а, 1б, 2а, 2б |
6, 25 |
|
3.11 Входное сопротивление в режиме малого сигнала в схеме с общей базы |
r11б |
+ |
ОП |
1а |
6 |
|
3.12 Омическое сопротивление базы |
r'б |
+ |
НР |
2в |
6, 12 |
|
3.13 Эквивалентное последовательное сопротивление коллектора |
rК |
+ |
Н |
2б |
6 |
|
3.14 Последовательное активное сопротивление эмиттера |
Δr |
+ |
Н |
1г, 1д, 2б |
6 |
|
3.15 Индуктивность эмиттера |
LЭ |
+ |
Н |
1а, 1б, 1г, 1д, 2а, 2б |
6 |
|
3.16 Индуктивность базы |
LБ |
+ |
Н |
1а, 1б, 1г, 1д, 2а, 2б |
6 |
|
3.17 Индуктивность коллектора |
LК |
+ |
Н |
1а, 1б, 1г, 1д, 2а, 2б |
6 |
|
Примечания 1 Для указания способа задания норм на параметры применены следующие обозначения: - Н - номинальное значение параметра; - НР - номинальное значение параметра с односторонним или двухсторонним допускаемым отклонением (предельным отклонением); - Р - двухсторонние границы значения параметра без указания номинального значения; - ОП - односторонний предел значения параметра без указания номинального значения; - ОПМ - односторонний предел медианного значения параметра в проверяемой выборке. 2 Знаком "+" обозначают параметры, подлежащие обязательному включению в состав параметров ТУ. 3 В ТУ включают один из параметров, приведенных в данном пункте. 4 В ТУ включают один из двух параметров, определяющих пробивные свойства переходов: обратный ток при максимально допустимом обратном напряжении или пробивное напряжение. 5 Для транзисторов, работающих в схеме с общим эмиттером. 6 Параметр включают в справочные данные ТУ. 7 Для транзисторов импульсного режима со скважностью более 10. 8 В ТУ в технически обоснованных случаях вместо параметров fгр, τК, Iкр задают параметры P'вых, K'уР, η'К. 9 Минимальное (максимальное) значение параметра гарантируют, указывая в форме одностороннего предела (ОП). 10 Для импульсных транзисторов в ТУ включают один из двух параметров: h21Э либо UКЭ нас. 11 Допускается вместо параметра fгр задавать параметры |h21Э| либо arg(h21б), измеряемые на высокой частоте. 12 В ТУ включают один из двух параметров: τs либо |S12б|. Допускается вместо них задавать параметр r'б. 13 Если параметры мощности, коэффициента усиления по мощности и коэффициента полезного действия коллектора взаимосвязаны, в ТУ задают один или два параметра. 14 Параметр относится к параметрам, требующим осуществления сложных и трудоемких измерений, и его измеряют при нормальной температуре. 15 Обозначение ОПМ включают только в ТУ и в ТЗ на ОКР. 16 Параметр не задают, если выходную мощность контролируют в автогенераторном режиме, а также в тех случаях, когда выходную мощность контролируют при фиксированном уровне мощности возбуждения. 17 Параметр включают в ТУ по согласованию между изготовителем, потребителем и заказчиком транзисторов. Допускается проведение измерений на предприятиях - потребителях транзисторов. 18 Значения параметра приводят для всего диапазона температуры при эксплуатации (при необходимости указывают закон изменения). 19 Параметр устанавливают с учетом допускаемых пределов τи max и Qmax. 20 Параметр приводят, если не указана область безопасной работы. 21 Испытания, необходимые для нормирования значений параметров Pвх.ср max и Pвх.и max, допускается проводить потребителям, для чего предприятие - изготовитель разработки представляет им транзисторы. 22 Параметр не задают, если в ТУ указана зависимость PК max = f(tк), PК.ср max = f(tк) или PК.и max = f(tкор). 23 Параметр вводят для транзисторов, допускающих работу на рассогласованную нагрузку. 24 Задают для транзисторов с нормированными входными сопротивлениями. 25 Для бескорпусных транзисторов или транзисторов, корпус которых соединен с заземляемым электродом, емкости указывают по отношению к заземляемому электроду. 26 Параметр приводят в разделе ТУ "Указания по эксплуатации". 27 Параметр включают в справочные данные. 28 Параметры Pвых и Pвых.и при всех категориях испытаний, включая приемо-сдаточные, измеряют совместно с параметрами P'вых и P'вых.и. | |||||
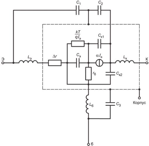
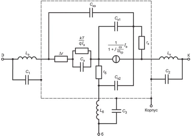
5.2 Состав электрических параметров, устанавливаемый стандартом для сверхвысокочастотных (СВЧ) транзисторов, основан на эквивалентных схемах замещения, приведенных в приложении А. Эквивалентные схемы замещения приводят в справочных данных ТУ на транзисторы конкретных типов.
5.3 Состав типовых характеристик транзисторов приведен в таблице 3.
Таблица 3
|
Наименование типовой характеристики |
Обозначение типовой характеристики |
Типовые характеристики, подлежащие обязательному включению в ТУ (справочные данные) |
Обозначение классификационной группы |
Пункт примечания таблицы |
|
1 Выходные вольт-амперные характеристики в схеме с общим эмиттером |
IК = f(UКЭ) |
+ |
1а, 1б, 1г, 2а, 2б, 3 |
2 |
|
2 Входные вольт-амперные характеристики в схеме с общим эмиттером |
IБ = f(UБЭ) |
+ |
1а, 1б, 1г, 2а, 2б, 3 |
2 |
|
3 Входные вольт-амперные характеристики в схеме с общей базой |
IЭ = f(UБЭ) |
+ |
1а, 1б, 1г, 2а, 2б, 3 |
- |
|
4 Зависимость максимально допустимого постоянного напряжения коллектор - эмиттер от сопротивления в цепи база - эмиттер |
UКЭ max = f(RБЭ) |
+ |
1, 2, 3 |
2 |
|
5 Зависимость статического коэффициента передачи тока при заданном постоянном напряжении на коллекторе от тока коллектора |
h21Э = f(IК) |
+ |
1а, 1в, 1г, 2а, 3, 4 |
4 |
|
6 Зависимость напряжения насыщения коллектор - эмиттер при заданном соотношении между током коллектора и током базы от тока коллектора |
UКЭ нас = f(IК) |
+ |
1в, 3, 4 |
4 |
|
7 Зависимость напряжения насыщения коллектор - эмиттер при заданном токе коллектора от тока базы |
UКЭ нас = f(IБ) |
+ |
1в, 3 |
4 |
|
8 Зависимость напряжения насыщения база - эмиттер при заданном соотношении между током коллектора и током базы от тока коллектора |
UБЭ нас = f(IБ) |
+ |
1в, 3 |
- |
|
9 Начальный участок выходных характеристик в схеме с общим эмиттером |
IК нач = f(UКЭ) |
+ |
1в, 3 |
- |
|
10 Зависимость модуля коэффициента передачи тока на высокой частоте при заданном постоянном напряжении коллектора от тока коллектора |
|h21Э| = f(IК) |
+ |
1а, 1в, 1г, 2а, 3, 4 |
- |
|
11 Зависимость времени включения при постоянном напряжении коллектор - эмиттер от тока коллектора |
tвкл = f(IК) |
+ |
3 |
1 |
|
11.1 Зависимость времени задержки при постоянном напряжении коллектор - эмиттер от тока коллектора |
tзд = f(IК) |
+ |
3 |
1 |
|
11.2 Зависимость времени нарастания при постоянном напряжении коллектор - эмиттер от тока коллектора |
tнар = f(IК) |
+ |
3 |
1 |
|
12 Зависимость времени рассасывания при постоянном напряжении коллектор - эмиттер от тока коллектора |
tрас = f(IК) |
+ |
3 |
1 |
|
12.1.1 Зависимость времени выключения при постоянном напряжении коллектор - эмиттер от тока коллектора |
tвыкл = f(IК) |
+ |
3 |
1 |
|
13 Зависимость времени спада при постоянном напряжении коллектор - эмиттер и при заданном соотношении между насыщающим и запирающим током базы от тока коллектора |
tсп = f(IК) |
+ |
3 |
- |
|
14 Зависимость статического коэффициента передачи тока при постоянном напряжении коллектора и постоянном токе коллектора (эмиттера) от температуры корпуса |
h21Э = f(tкор) |
+ |
1в, 1г, 3 |
- |
|
15 Зависимость обратных токов коллектор - эмиттер при постоянном напряжении коллектор - эмиттер от температуры корпуса (температуры окружающей среды) |
IКЭО, IКЭR, IКЭХ = f(tкор) |
+ |
1, 2, 3 |
2 |
|
IКЭК = f(tкор) |
+ |
2г, 2е |
- | |
|
16 Зависимость максимально допустимого постоянного напряжения коллектор - эмиттер от температуры корпуса |
UКЭR = f(tкор) |
+ |
1в, 3 |
2 |
|
17 Зависимость обратного тока коллектор - эмиттер от напряжения при коротком замыкании эмиттер - база |
IКЭК = f(UКЭ) |
+ |
2б, 2г, 2е |
3 |
|
18 Зависимость обратного тока коллектор - эмиттер от сопротивления эмиттер - база |
IКЭR = f(RЭБ) |
+ |
1д |
- |
|
19 Зависимость максимально допустимой постоянной рассеиваемой мощности коллектора от температуры корпуса |
PК max = f(tкор) |
+ |
1в, 1г, 2 |
6 |
|
20 Зависимость выходной мощности от входной |
Pвых = f(Pвх) |
+ |
1г, 2 |
7 |
|
21 Зависимость выходной мощности от напряжения питания |
Pвых = f(UП) |
+ |
2 |
- |
|
22 Зависимость выходной мощности в пике огибающей от входной мощности в пике огибающей |
Pвых.п.о = f(Pвх.п.о) |
+ |
1г |
- |
|
23 Зависимость выходной мощности в пике огибающей от напряжения питания |
Pвых.п.о = f(UП) |
+ |
1г |
- |
|
24 Зависимость выходной мощности от температуры корпуса |
Pвых = f(tкор) |
+ |
2 |
5 |
|
25 Зависимость граничной мощности от напряжения питания |
Pгр = f(UП) |
+ |
1а, 1б, 1д |
5 |
|
26 Зависимость граничной мощности от тока коллектора |
Pгр = f(IК) |
+ |
1а, 1б, 1д |
5 |
|
27 Зависимость максимально допустимой средней рассеиваемой мощности коллектора от температуры корпуса |
PК.ср max = f(tкор) |
+ |
2в, 2г, 2е |
- |
|
28 Зависимость коэффициента комбинационных составляющих третьего порядка от выходной мощности в пике огибающей |
M3 = f(Pвых.п.о) |
+ |
1г |
- |
|
29 Зависимость постоянной времени цепи обратной связи на высокой частоте от тока коллектора |
τК = f(IК) |
+ |
1а |
- |
|
30 Зависимость емкости коллекторного перехода от напряжения коллектор - база |
CК = f(UКБ) |
+ |
1а, 1в, 1г, 1д, 2а, 2б, 3 |
- |
|
31 Зависимость теплового сопротивления переход - корпус от длительности импульса (для одиночных импульсов) |
RT п-кор = f(τи) |
+ |
2г, 2е, 3 |
- |
|
32 Зависимость минимального коэффициента шума от напряжения коллектор - база |
KШ min = f(UКБ) |
+ |
1б |
- |
|
33 Зависимость минимального коэффициента шума от тока коллектора |
KШ min = f(IК) |
+ |
1б |
- |
|
34 Зависимость минимального коэффициента шума от частоты |
KШ min = f(f) |
+ |
1б |
- |
|
35 Зависимость оптимального коэффициента усиления по мощности от напряжения коллектор - база |
KуP опт = f(UКБ) |
+ |
1б |
- |
|
36 Зависимость оптимального коэффициента усиления по мощности от тока коллектора |
KуP опт = f(IК) |
+ |
1б |
- |
|
37 Зависимость оптимального коэффициента усиления по мощности от частоты |
KуP опт = f(f) |
+ |
1б |
- |
|
38 Зависимость коэффициента усиления по мощности от частоты |
KуP = f(f) |
+ |
2д, 2е |
- |
|
39 Зависимость коэффициента усиления по мощности от напряжения коллектор - эмиттер |
KуP = f(UКЭ) |
+ |
1д |
7 |
|
40 Зависимость коэффициента усиления по мощности от тока коллектора |
KуP = f(IК) |
+ |
1д |
7 |
|
41 Зависимость коэффициента усиления по мощности от входной мощности |
KуP = f(Pвх) |
+ |
2 |
- |
|
42 Зависимость коэффициента усиления по мощности от напряжения питания |
KуP = f(Uп) |
+ |
2 |
- |
|
43 Зависимость граничной частоты от напряжения коллектор - база |
fгр = f(UКБ) |
+ |
1д |
- |
|
44 Зависимость граничной частоты от тока коллектора |
fгр = f(IК) |
+ |
1д |
- |
|
45 Зависимость коэффициента полезного действия коллектора от напряжения коллектор - эмиттер |
ηК = f(UКЭ) |
+ |
1д |
7 |
|
46 Зависимость коэффициента полезного действия коллектора от тока коллектора |
ηК = f(IК) |
+ |
- |
7 |
|
47 Зависимость коэффициента полезного действия коллектора от входной мощности |
ηК = f(Pвх) |
+ |
2 |
- |
|
48 Зависимость коэффициента полезного действия коллектора от напряжения питания |
ηК = f(Uп) |
+ |
2 |
- |
|
49 Зависимость коэффициента полезного действия коллектора от частоты при постоянной мощности, подаваемой на вход транзистора для заданного напряжения питания |
ηК = f(f) |
+ |
2д, 2е |
7 |
|
Примечания 1 В ТУ включают один из параметров, приведенных в данном пункте. 2 Для транзисторов, работающих в схеме с общим эмиттером. 3 Для транзисторов импульсного режима со скважностью более 10. 4 Для импульсных транзисторов в ТУ включают один из двух параметров: h21Э либо UКЭ нас. 5 Типовую характеристику включают в ТУ по согласованию между изготовителем, потребителем и заказчиком транзисторов. Допускается проведение измерений на предприятиях - потребителях транзисторов. 6 Допускается приводить аналитическую зависимость через RТ п-кор. 7 Допускается приводить зависимость Pвых = f(f) при заданных значениях Pвх. | ||||
5.4 Параметры-критерии годности транзисторов при различных видах испытаний приведены в таблице 4.
Таблица 4
|
Наименование параметра - критерия годности |
Контроль на соответствие требованиям | ||||||||||||||||||||||
|
к конструкции |
стойкости к внешним воздействующим факторам |
надежности |
на воздействие специальных факторов |
к упаковке |
Примечание | ||||||||||||||||||
|
Виды испытаний | |||||||||||||||||||||||
|
проверка пайки выводов |
на виброустойчивость |
на вибропрочность |
на ударную прочность |
на воздействие одиночных ударов |
на воздействие линейного ускорения |
на воздействие акустического шума |
на воздействие повышенной температуры среды при эксплуатации |
на воздействие пониженной температуры среды при эксплуатации |
на воздействие изменения температуры окружающей среды |
на воздействие атмосферных конденсированных осадков (инея и росы) |
длительное |
кратковременное |
на воздействие атмосферного пониженного давления |
на воздействие повышенного давления |
на воздействие плесневых грибов |
на воздействие соляного тумана |
на энергоциклы |
на безотказность |
на сохраняемость | ||||
|
на воздействие повышенной влажности воздуха | |||||||||||||||||||||||
|
Статический коэффициент передачи тока |
1а, 1б, 1в, 1г, 2а, 3 |
1а, 1б, 1в, 1г, 2а, 3 |
1а, 1б, 1в, 1г, 2а, 3 |
1а, 1б, 1в, 1г, 2а, 3 |
1а, 1б, 1в, 1г, 2а, 3 |
1а, 1б, 1в, 1г, 2а, 3 |
1а, 1б, 1в, 1г, 2а, 3 |
1а, 1б, 1в, 1г, 2а, 3 |
1а, 1б, 1в, 1г, 2а, 3 |
1а, 1б, 1в, 1г, 2а, 3 |
1а, 1б, 1в, 1г, 2а, 3 |
1а, 1б, 1в, 1г, 2а, 3 |
1а, 1б, 1в, 1г, 2а, 3 |
1а, 1б, 1в, 1г, 2а, 3 |
1а, 1б, 1в, 1г, 2а, 3 |
1а, 1б, 1в, 1г, 2а, 3 |
1а, 1б, 1в, 1г, 2а, 3 |
3 |
1а, 1б, 1в, 1г, 2а, 3 |
1а, 1б, 1в, 1г, 2а, 3 |
1а, 1б, 1в, 1г, 2а, 3 |
1а, 1б, 1в, 1г, 2а, 3 |
2, 4, 5, 11 |
|
Граничная частота коэффициента передачи тока |
1г, 1д, 2а, 2б |
1г, 1д, 2а, 2б |
1г, 1д, 2а, 2б |
1г, 1д, 2а, 2б |
1г, 1д, 2а, 2б |
1г, 1д, 2а, 2б |
1г, 1д, 2а, 2б |
1г, 1д, 2а, 2б |
1г, 1д, 2а, 2б |
1г, 1д, 2а, 2б |
1г, 1д, 2а, 2б |
1г, 1д, 2а, 2б |
1г, 1д, 2а, 2б |
1г, 1д, 2а, 2б |
1г, 1д, 2а, 2б |
1г, 1д, 2а, 2б |
1г, 1д, 2а, 2б |
- |
1г, 1д, 2а, 2б |
1г, 1д, 2а, 2б |
1г, 1д, 2а, 2б |
1г, 1д, 2а, 2б |
1, 6, 7, 8 |
|
Обратный ток коллектора |
1а, 1б, 1в, 2, 3 |
1а, 1б, 1в, 2, 3 |
1а, 1б, 1в, 2, 3 |
1а, 1б, 1в, 2, 3 |
1а, 1б, 1в, 2, 3 |
1а, 1б, 1в, 2, 3 |
1а, 1б, 1в, 2, 3 |
1а, 1б, 1в, 2, 3 |
1а, 1б, 1в, 2, 3 |
1а, 1б, 1в, 2, 3 |
1а, 1б, 1в, 2, 3 |
1а, 1б, 1в, 2, 3 |
1а, 1б, 1в, 2, 3 |
1а, 1б, 1в, 2, 3 |
1а, 1б, 1в, 2, 3 |
1а, 1б, 1в, 2, 3 |
1а, 1б, 1в, 2, 3 |
3 |
1а, 1б, 1в, 2, 3 |
1а, 1б, 1в, 2, 3 |
1а, 1б, 1в, 2, 3 |
1а, 1б, 1в, 2, 3 |
4, 11 |
|
Обратный ток коллектор - эмиттер |
1г, 1д |
1г, 1д |
1г, 1д |
1г, 1д |
1г, 1д |
1г, 1д |
1г, 1д |
1г, 1д |
1г, 1д |
1г, 1д |
1г, 1д |
1г, 1д |
1г, 1д |
1г, 1д |
1г, 1д |
1г, 1д |
1г, 1д |
- |
1г, 1д |
1г, 1д |
1г, 1д |
1г, 1д |
- |
|
Критический ток |
2б |
2б |
2б |
2б |
2б |
2б |
2б |
2б |
2б |
2б |
2б |
2б |
2б |
2б |
2б |
2б |
2б |
- |
2б |
2б |
2б |
2б |
1, 6, 7, 8 |
|
Минимальный коэффициент шума |
- |
- |
- |
- |
- |
- |
- |
1б |
1б |
1б |
1б |
- |
1б |
1б |
- |
- |
- |
- |
1б |
1б |
- |
- |
7, 9 |
|
Обратный ток эмиттера |
- |
- |
- |
- |
- |
- |
- |
2б, 2в, 2г, 2д, 2е |
2б, 2в, 2г, 2д, 2е |
2б |
- |
- |
- |
- |
- |
- |
- |
- |
2б, 2в, 2г, 2д, 2е |
2б, 2в, 2г, 2д, 2е |
2б, 2в, 2г, 2д, 2е |
- |
4 |
|
Граничное напряжение |
- |
- |
- |
- |
- |
- |
- |
3а |
3а |
- |
- |
- |
- |
- |
- |
- |
- |
3а |
- |
- |
- |
- |
7, 11 |
|
Напряжение насыщения коллектор - эмиттер |
- |
- |
- |
- |
- |
- |
- |
1в, 3 |
1в, 3 |
1в, 3 |
- |
- |
- |
- |
- |
- |
- |
3 |
3 |
3 |
1в, 3 |
- |
2, 11 |
|
Граничная мощность |
- |
- |
- |
- |
- |
- |
- |
- |
- |
- |
- |
- |
- |
- |
- |
- |
- |
- |
1а, 1б |
1а, 1б |
1а, 1б |
- |
3 |
|
Выходная мощность в тестовом режиме |
2в, 2г, 2д, 2е |
2в, 2г, 2д, 2е |
2в, 2г, 2д, 2е |
2в, 2г, 2д, 2е |
2в, 2г, 2д, 2е |
2в, 2г, 2д, 2е |
2в, 2г, 2д, 2е |
2в, 2г, 2д, 2е |
2в, 2г, 2д, 2е |
2в, 2г, 2д, 2е |
2в, 2г, 2д, 2е |
2в, 2г, 2д, 2е |
2в, 2г, 2д, 2е |
2в, 2г, 2д, 2е |
2в, 2г, 2д, 2е |
2в, 2г, 2д, 2е |
2в, 2г, 2д, 2е |
- |
2в, 2г, 2д, 2е |
2в, 2г, 2д, 2е |
2в, 2г, 2д, 2е |
2в, 2г, 2д, 2е |
7, 10 |
|
Коэффициент полезного действия коллектора в тестовом режиме |
2в, 2г, 2д, 2е |
2в, 2г, 2д, 2е |
2в, 2г, 2д, 2е |
2в, 2г, 2д, 2е |
2в, 2г, 2д, 2е |
2в, 2г, 2д, 2е |
2в, 2г, 2д, 2е |
2в, 2г, 2д, 2е |
2в, 2г, 2д, 2е |
2в, 2г, 2д, 2е |
2в, 2г, 2д, 2е |
2в, 2г, 2д, 2е |
2в, 2г, 2д, 2е |
2в, 2г, 2д, 2е |
2в, 2г, 2д, 2е |
2в, 2г, 2д, 2е |
2в, 2г, 2д, 2е |
- |
2в, 2г, 2д, 2е |
2в, 2г, 2д, 2е |
2в, 2г, 2д, 2е |
2в, 2г, 2д, 2е |
7, 10 |
|
Коэффициент усиления по мощности в тестовом режиме |
2в, 2г, 2д, 2е |
2в, 2г, 2д, 2е |
2в, 2г, 2д, 2е |
2в, 2г, 2д, 2е |
2в, 2г, 2д, 2е |
2в, 2г, 2д, 2е |
2в, 2г, 2д, 2е |
2в, 2г, 2д, 2е |
2в, 2г, 2д, 2е |
2в, 2г, 2д, 2е |
2в, 2г, 2д, 2е |
2в, 2г, 2д, 2е |
2в, 2г, 2д, 2е |
2в, 2г, 2д, 2е |
2в, 2г, 2д, 2е |
2в, 2г, 2д, 2е |
2в, 2г, 2д, 2е |
- |
2в, 2г, 2д, 2е |
2в, 2г, 2д, 2е |
2в, 2г, 2д, 2е |
2в, 2г, 2д, 2е |
7, 10 |
|
Тепловое сопротивление переход - корпус |
2в, 2г, 2д, 2е |
2в, 2г, 2д, 2е |
2в, 2г, 2д, 2е |
2в, 2г, 2д, 2е |
2в, 2г, 2д, 2е |
2в, 2г, 2д, 2е |
2в, 2г, 2д, 2е |
2в, 2г, 2д, 2е |
2в, 2г, 2д, 2е |
2в, 2г, 2д, 2е |
2в, 2г, 2д, 2е |
2в, 2г, 2д, 2е |
2в, 2г, 2д, 2е |
2в, 2г, 2д, 2е |
2в, 2г, 2д, 2е |
2в, 2г, 2д, 2е |
2в, 2г, 2д, 2е |
3 |
2в, 2г, 2д, 2е |
2в, 2г, 2д, 2е |
2в, 2г, 2д, 2е |
2в, 2г, 2д, 2е |
- |
|
Примечания 1 В ТУ в технически обоснованных случаях вместо параметров fгр, τs, Iкр задают параметры P'вых, K'уР, η'К. 2 Для импульсных транзисторов в ТУ включают один из двух параметров: h21Э либо UКЭ нас. 3 Параметр включают в ТУ по согласованию между изготовителем, потребителем и заказчиком. Допускается проведение измерений на предприятиях - потребителях транзисторов. 4 Испытание транзисторов при пониженной и повышенной температуре проводят по специально установленным нормам. 5 Допускается использование параметра |h21Э| вместо h21Э. 6 В качестве параметров - критериев годности допускается либо два параметра fгр и Iкр, либо один из них. 7 Параметр контролируют только после испытаний. В процессе испытаний и дистанционно параметр не измеряют. 8 При несоответствии параметров - критериев годности параметрам fгр и Iкр нормам, установленным при испытаниях, транзисторы проверяют по значениям Pвых, KуP, ηК на соответствие нормам, установленным для приемо-сдаточных испытаний. В случае соответствия этим нормам транзисторы считают выдержавшими испытания. 9 При объединении нескольких видов испытаний в единую последовательность контроль Kш min проводят только после последнего испытания. 10 Проверку параметров P'вых, P'вых.и, K'уР, η'К проводят по окончании всех испытаний, объединенных в одну группу, одновременно с параметрами Pвых, Pвых.и, KуP, ηК по методике, обеспечивающей защищенность результатов испытаний от выходов из строя приборов при измерениях. 11 Для транзисторов на мягком припое и с пластмассовой заливкой. | |||||||||||||||||||||||
Принадлежность параметров-критериев годности к различным видам испытаний указана обозначением соответствующих классификационных групп.
5.5 В технически обоснованных случаях по согласованию с заказчиком состав параметров и типовых характеристик транзисторов, регламентированный настоящим стандартом, при составлении конкретных документов на транзисторы допускается расширять или сокращать.
Приложение А
(справочное)

Примечание -
, где
h21э - статический коэффициент передачи тока;
j - комплексная мнимая единица;
ω - низкая частота;
ωгр - граничная низкая частота;
Iэ - ток эмиттера.
Рисунок А.1 - Эквивалентная схема замещения усилительного СВЧ транзистора

Примечание -
, где
j - комплексная мнимая единица;
ω - низкая частота;
ωгр - граничная низкая частота;
Iэ - ток эмиттера.
Рисунок А.2 - Эквивалентная схема замещения генераторного СВЧ транзистора в активном режиме

Рисунок А.3 - Эквивалентная схема замещения генераторного СВЧ транзистора в режиме отсечки


