ГОСТ Р 60.0.7.4-2020 РОБОТЫ И РОБОТОТЕХНИЧЕСКИЕ УСТРОЙСТВА. МЕТОДЫ МАТЕМАТИЧЕСКОГО МОДЕЛИРОВАНИЯ И ВИРТУАЛИЗАЦИИ ИСПЫТАНИЙ БАЗОВЫХ ЭЛЕМЕНТОВ РОБОТОТЕХНИЧЕСКИХ КОМПЛЕКСОВ НА ЭЛЕКТРОМАГНИТНЫЕ ВОЗДЕЙСТВИЯ ПРИ ПРОЕКТИРОВАНИИ
Утв. и введен в действие Приказом Федерального агентства по техническому регулированию и метрологии от 28 декабря 2020 г. N 1403-ст
Robots and robotic devices. Methods of mathematical modeling and virtualization of tests of basic elements of robotic complexes on electromagnetic influences at the design
ОКС 35.020
Дата введения - 1 марта 2021 года
Введен впервые
Предисловие
1 РАЗРАБОТАН Обществом с ограниченной ответственностью "Научно-исследовательский институт "АСОНИКА" (ООО "НИИ "АСОНИКА")
2 ВНЕСЕН Техническим комитетом по стандартизации ТК 141 "Робототехника"
3 УТВЕРЖДЕН И ВВЕДЕН В ДЕЙСТВИЕ Приказом Федерального агентства по техническому регулированию и метрологии от 28 декабря 2020 г. N 1403-ст
4 ВВЕДЕН ВПЕРВЫЕ
Правила применения настоящего стандарта установлены в статье 26 Федерального закона от 29 июня 2015 г. N 162-ФЗ "О стандартизации в Российской Федерации". Информация об изменениях к настоящему стандарту публикуется в ежегодном (по состоянию на 1 января текущего года) информационном указателе "Национальные стандарты", а официальный текст изменений и поправок - в ежемесячном информационном указателе "Национальные стандарты". В случае пересмотра (замены) или отмены настоящего стандарта соответствующее уведомление будет опубликовано в ближайшем выпуске ежемесячного информационного указателя "Национальные стандарты". Соответствующая информация, уведомление и тексты размещаются также в информационной системе общего пользования - на официальном сайте Федерального агентства по техническому регулированию и метрологии в сети Интернет (www.gost.ru)
Введение
Целью стандартов комплекса "Роботы и робототехнические устройства" является повышение интероперабельности роботов и их компонентов, а также снижение затрат на их разработку, производство и обслуживание за счет стандартизации и унификации процессов, интерфейсов и параметров.
Стандарты комплекса "Роботы и робототехнические устройства" представляют собой совокупность отдельно издаваемых стандартов. Стандарты данного комплекса относятся к одной из следующих тематических групп: "Общие положения, основные понятия, термины и определения", "Технические и эксплуатационные характеристики", "Безопасность", "Виды и методы испытаний", "Механические интерфейсы", "Электрические интерфейсы", "Коммуникационные интерфейсы", "Методы моделирования и программирования", "Методы построения траектории движения (навигация)", "Конструктивные элементы". Стандарты любой тематической группы могут относиться как ко всем роботам и робототехническим устройствам, так и к отдельным группам объектов стандартизации - промышленным роботам в целом, промышленным манипуляционным роботам, промышленным транспортным роботам, сервисным роботам в целом, сервисным манипуляционным роботам и сервисным мобильным роботам.
Настоящий стандарт относится к тематической группе "Методы моделирования и программирования" и определяет технологию математического моделирования на электронной вычислительной машине (ЭВМ) электромагнитных воздействий на базовые элементы робототехнических комплексов (БЭ РТК).
Применение моделирования БЭ РТК на ранних этапах проектирования до изготовления опытного образца позволит избежать или значительно сократить количество отказов РТК на этапе испытаний, уменьшая тем самым возможные итерации по доработке схем и конструкций, затраты на разработку РТК при одновременном повышении качества и надежности, в том числе в критических режимах работы, делая РТК конкурентоспособными на отечественном и международном рынке.
Применение моделирования на этапах эскизного, технического проекта, а также на этапе разработки рабочей конструкторской документации позволяет заранее определить большинство возможных отказов РТК; проверить состояние изделия при критических режимах работы (при натурных испытаниях зачастую не проверяются критические режимы вследствие отсутствия технической возможности, либо вследствие дороговизны из-за возможных отказов испытуемых изделий); избежать множества итераций по доработке и испытаниям опытного образца, которые значительно увеличивают сроки и стоимость разработки; установить датчики во всех точках конструкции РТК и контролировать их поведение, что невозможно при натурных испытаниях.
1.1 Настоящий стандарт распространяется на роботов и робототехнические устройства.
1.2 Настоящий стандарт устанавливает методы математического моделирования и виртуализации испытаний базовых элементов робототехнических комплексов (электронных блоков и узлов) на внешние электромагнитные воздействия, которые могут быть как непреднамеренными (индустриальные помехи, грозовые разряды), так и преднамеренными (электромагнитный терроризм), на ранних этапах проектирования до изготовления опытного образца.
1.3 Настоящий стандарт не распространяется на рассмотрение всех проблем проектирования и обеспечения надежности робототехнических комплексов.
В настоящем стандарте использованы нормативные ссылки на следующие стандарты:
ГОСТ 2.103 Единая система конструкторской документации. Стадии разработки
ГОСТ 2.119 Единая система конструкторской документации. Эскизный проект
ГОСТ 2.120 Единая система конструкторской документации. Технический проект
ГОСТ 16504 Система государственных испытаний продукции. Испытания и контроль качества продукции. Основные термины и определения
Примечание - При пользовании настоящим стандартом целесообразно проверить действие ссылочных стандартов в информационной системе общего пользования - на официальном сайте Федерального агентства по техническому регулированию и метрологии в сети Интернет или по ежегодному информационному указателю "Национальные стандарты", который опубликован по состоянию на 1 января текущего года, и по выпускам ежемесячного информационного указателя "Национальные стандарты" за текущий год. Если заменен ссылочный стандарт, на который дана недатированная ссылка, то рекомендуется использовать действующую версию этого стандарта с учетом всех внесенных в данную версию изменений. Если заменен ссылочный стандарт, на который дана датированная ссылка, то рекомендуется использовать версию этого стандарта с указанным выше годом утверждения (принятия). Если после утверждения настоящего стандарта в ссылочный стандарт, на который дана датированная ссылка, внесено изменение, затрагивающее положение, на которое дана ссылка, то это положение рекомендуется применять без учета данного изменения. Если ссылочный стандарт отменен без замены, то положение, в котором дана ссылка на него, рекомендуется применять в части, не затрагивающей эту ссылку.
3.1 В настоящем стандарте применены термины по ГОСТ 16504, ГОСТ 2.119, ГОСТ 2.120, ГОСТ 2.103, а также следующие термины с соответствующими определениями:
3.1.1 базовый элемент робототехнических комплексов: Электронный блок или узел.
3.1.2 решатель: Часть математического программного обеспечения в виде библиотеки программного обеспечения, которая "решает" математическую задачу.
3.2 В настоящем стандарте применены следующие сокращения:
БЭ - базовые элементы;
ПО - программное обеспечение;
РТК - робототехнические комплексы;
ТЗ - техническое задание;
ЭВМ - электронная вычислительная машина.
4.1 Целью настоящего стандарта является оказание методической помощи предприятиям промышленности и организациям в применении моделирования и виртуализации испытаний изделий на электромагнитные воздействия. В настоящем стандарте определены методы, позволяющие проводить моделирование электромагнитных воздействий на ранних этапах проектирования БЭ РТК до изготовления опытного образца.
Для достижения поставленной цели в стандарте:
- предложен метод, позволяющий моделировать воздействие электромагнитного поля на корпуса БЭ РТК с целью нахождения величин напряженности поля внутри, а также эффективности экранирования; метод, позволяющий находить величину наведенного тока в кабелях, соединяющих БЭ РТК между собой, при воздействии электромагнитного поля;
- установлен порядок применения вышеназванных методов на стадиях проектирования и изготовления, а также удостоверения заказчика в том, что на стадиях конструирования и производства выполнены оценки возможных вариантов конструктивного исполнения БЭ РТК с точки зрения достижения заданных ТЗ эксплуатационных характеристик.
4.2 Методы математического моделирования электромагнитных воздействий на БЭ РТК предназначены для использования подразделениями предприятий, на которые возложены соответствующие задачи.
4.3 Математическое моделирование на ЭВМ электромагнитных воздействий следует проводить до изготовления опытного образца БЭ РТК.
4.4 Объектом моделирования является подготовленная специальным образом трехмерная твердотельная модель проектируемого изделия, в которую при необходимости (в зависимости от результатов испытаний) вносят изменения.
4.5 Стандарт устанавливает принципы применения математического моделирования изделий в процессе их проектирования с целью анализа и оптимизации принимаемых конструктивно-технологических решений, а также с целью своевременного выявления возможных несоответствий разрабатываемого образца БЭ РТК требованиям ТЗ. Включенные в настоящий стандарт принципы применения математического моделирования (и реализующие их системы автоматизированного проектирования) изложены применительно к решению задачи обеспечения стойкости изделий к электромагнитным воздействиям.
4.6 Требования и методы, приведенные в настоящем стандарте, предназначены для использования специалистами и разработчиками изделий в процессе проектирования с целью выбора и предварительной оценки эффективности конструкторских решений в части обеспечения требований стойкости к воздействию электромагнитных факторов, а также с целью оптимизации программ испытаний опытных и серийных образцов изделий.
5.1 Структура метода
Метод моделирования воздействия электромагнитного поля на корпус БЭ РТК включает в себя следующие этапы (рисунок 1):
- создание проекта;
- анализ и подготовка конструкции БЭ РТК;
- ввод параметров воздействий;
- настройка решателя и сетки конечных элементов;
- вычисление напряженности электрического и магнитного поля в расчетной области;
- вычисление эффективности экранирования;
- в зависимости от полученных результатов выявление проблемных участков конструкции и внесение необходимых изменений в конструкцию.

Рисунок 1 - Метод моделирования воздействия электромагнитного поля на корпус БЭ РТК
5.2 Создание проекта
Под проектом понимается директория файловой системы, в которой хранятся:
- файл проекта, содержащий все введенные пользователем данные, необходимые для проведения расчета;
- файл импортированной трехмерной модели конструкции, если импорт проводился;
- файлы результатов в двоичном формате решателя;
- файлы результатов в текстовом и графическом формате.
После создания проекта импортируется трехмерная модель блока либо вводятся размеры типового блока и необходимые для расчета данные.
5.3 Анализ и подготовка конструкции БЭ РТК
Для проведения моделирования электромагнитных воздействий исходную модель конструкции БЭ РТК, полученную из CAD-системы, необходимо проанализировать и подготовить в соответствии с методикой, изложенной в приложении А.
5.4 Ввод параметров воздействий
На данном этапе вводят следующие данные:
- тип воздействия;
- формат задания векторов;
- позиция источника возбуждения (в системе координат модели);
- данные о векторе поляризации электрического поля;
- данные о векторе распространения электромагнитного поля.
5.5 Настройка решателя и сетки конечных элементов
5.5.1 Для моделирования воздействия электромагнитного поля в большинстве систем моделирования используется метод конечных элементов (Finite Element Method). Основа метода состоит в том, что пространство разбивается на простейшие элементы, имеющие форму тетраэдров. Размер тетраэдра должен быть достаточно мал для того, чтобы поле в его пределах можно было описать простой функцией или набором функций с неизвестными коэффициентами. Эти коэффициенты приведены в уравнении Максвелла и являются граничными условиями. В результате электродинамическая задача сводится к системе линейных алгебраических уравнений (СЛАУ) относительно этих коэффициентов. Однако в ходе разбиения форма отдельных элементов структуры искажается. Это относится, в первую очередь к элементам, имеющим искривленную поверхность. Поэтому ограничения на размер тетраэдра накладывает не только точность определения поля, но и точность аппроксимации исходной структуры новой структурой, составленной из тетраэдров.
5.5.2 Настройка параметров сетки конечных элементов является ключевым этапом во всей методике, потому как именно от сетки конечных элементов зависит точность и достоверность получаемых данных о напряженности электромагнитного поля и об эффективности экранирования. Чем больше конечных элементов содержится в сетке, тем точнее расчет. Однако с увеличением числа конечных элементов увеличивается и время расчета.
5.5.3 Параметры настройки решателя и генератора сетки конечных элементов зависят от используемого ПО для моделирования. Например, возможно задать один из двух типов ограничений сетки: по длине элемента и по количеству элементов. При ограничении длины элемента в расчетной области не появятся элементы, длина которых превышает заданное значение. При ограничении количества элементов общее количество конечных элементов в расчетной области не превысит заданное значение.
5.5.4 Появление в счетной области ячеек с размерами, большими λ/10 (λ - длина волны в среде, в которой ищется решение), нежелательно (см. [1]).
5.5.5 Настройка решателя позволяет определить такие параметры, как частота расчета, порядок базисных функций, задание диапазона частот. Также на этом этапе проводят настройку адаптивного анализа.
5.6 Вычисление напряженности электрического и магнитного поля
Вычисление напряженности проводят методом конечных элементов в частотной области.
5.7 Расчет эффективности экранирования
Эффективность экранирования на основе данных о напряженности поля в расчетной области вычисляют по следующей формуле (см. [2]):
, (5.1)
где E0 - средняя напряженность электрического поля в окружающем пространстве, Eэ - средняя напряженность электрического поля в корпусе.
Аналогично вычисляют эффективность экранирования для магнитного поля. Результаты расчета эффективности экранирования представляют в виде графика (рисунок 2). Затем рассчитанную эффективность экранирования сравнивают с заданной по ТЗ. Если рассчитанная эффективность экранирования удовлетворяет ТЗ, то делают вывод о том, что разработана оптимальная с точки зрения эффективности экранирования конструкция, составляют отчет о моделировании и методику завершают. Если рассчитанная эффективность экранирования хуже заданной в ТЗ, проводят выявление проблемных участков конструкции, которые негативно влияют на эффективность экранирования. Алгоритм выявления проблемных участков конструкции представлен на рисунке 3.

1 - эффективность экранирования электрического поля; 2 - эффективность экранирования магнитного поля
Рисунок 2 - График эффективности экранирования в зависимости от частоты воздействия

Рисунок 3 - Алгоритм выявления проблемных участков конструкции
Суть алгоритма состоит в следующем. Сначала анализируют материал, из которого сделан корпус. Если он не является проводником, то его надлежит заменить на материал с хорошей проводимостью. Если корпус сделан из проводящего материала, то проблемным местом являются отверстия и щели в корпусе, влияние которых необходимо устранить.
Отверстия допускается выполнять в виде запредельных волноводов либо покрыть экранирующей сеткой, а вместо прокладок из диэлектрической резины между частями корпуса допускается использовать прокладки из проводящей резины либо резину в металлической оплетке. Подробные предложения по обеспечению эффективности экранирования конструкций приведены в [2].
После внесения изменений в конструкцию необходимо заново создать модель для расчета методом конечных элементов и выполнять всю вышеизложенную методику до тех пор, пока не будет обеспечена должная эффективность экранирования.
Если в ТЗ не заданы требования по эффективности экранирования, то результаты ее расчета ориентировочно могут быть оценены следующим образом. Если эффективность экранирования (as) не выше 10 дБ, то экранирования, как правило, недостаточно. При 10 s <30 дБ удовлетворяются минимальные требования по экранированию.
Для многих случаев достаточно, если 30 s <60 дБ. Если 60 s <90 дБ, то обеспечено хорошее экранирование, а при 90 s <120 дБ - предельно хорошее экранирование [2].
В приложении Б приведен пример моделирования электромагнитных воздействий на БЭ РТК.
6.1 Структура метода
Метод моделирования воздействия электромагнитного поля на кабели БЭ РТК, позволяющий находить величину наведенного тока, включает в себя следующие этапы (рисунок 4):
- создание проекта;
- анализ кабельных трасс между БЭ РТК;
- ввод параметров воздействий;
- настройка решателя и сетки конечных элементов;
- вычисление величины наведенного тока;
- в зависимости от полученных результатов выявление проблемных участков и внесение необходимых изменений в кабельные трассы.

Рисунок 4 - Метод моделирования воздействия электромагнитного поля на кабели БЭ РТК
6.2 Создание проекта
Создание проекта аналогично 5.2.
6.3 Анализ и подготовка модели кабельных трасс между БЭ РТК
Для проведения моделирования электромагнитных воздействий исходную модель кабельных трасс между БЭ РТК, полученную из CAD-системы, необходимо проанализировать и подготовить в соответствии с методикой, изложенной в приложении А.
6.4 Ввод параметров воздействий
Ввод параметров воздействий аналогично 5.4.
6.5 Настройка решателя и сетки конечных элементов
Настройка решателя и сетки конечных элементов аналогично 5.5.
6.6 Вычисление наведенного тока
Вычисление наведенного тока проводят методом конечных элементов в частотной области в точках кабеля, указанных пользователем.
Результаты расчета наведенного тока представляют в виде графика (рисунок 5).

Рисунок 5 - График зависимости наведенного тока от частоты воздействия
Затем рассчитанные значения наведенного тока сравнивают с предельно допустимыми для данного БЭ РТК. Если наведенный ток меньше предельно допустимого, то делают вывод о том, что разработана оптимальная с точки зрения стойкости к электромагнитным воздействиям кабельная трасса, составляют отчет о моделировании и завершают методику.
Если рассчитанные значения наведенного тока больше предельно допустимых, проводят переконфигурирование кабельной трассы, добавление экранирующих оплеток. После внесения изменений в конструкцию кабельной трассы необходимо заново создать модель для расчета методом конечных элементов и выполнять всю вышеизложенную методику до тех пор, пока величина наведенного тока не станет ниже предельно допустимой.
В приложении В приведен пример моделирования электромагнитных воздействий на кабели БЭ РТК.
7.1 Объем обрабатываемой информации
Результирующая напряженность магнитного и электрического полей в расчетной области зависит от вектора воздействующего поля. Поэтому необходимо проводить моделирование несколько раз, изменяя направление и поляризацию вектора воздействующего поля. Количество моделирований и параметры вектора воздействующего поля определяет разработчик БЭ РТК.
7.2 Методы статистической обработки результатов моделирования, принятые в методике
7.2.1 Вычисление выборочных числовых характеристик осуществляется при малом объеме выборки n <50. Выборку составляют результаты моделирования, полученные при разных направлениях и поляризации вектора воздействующего поля. Также варьируются параметры генератора сетки конечных элементов: ограничение на длину элемента, ограничение количества элементов.
7.2.2 Выборочное среднее значение результата моделирования вычисляют по формуле
, (7.1)
где xi - значение результата моделирования; n - число моделирований (объем выборки).
7.2.3 Выборочную дисперсию результата моделирования вычисляют по формуле
, (7.2)
7.2.4 Выборочное среднеквадратическое отклонение вычисляют по формуле
. (7.3)
7.2.5 Для каждого моделируемого параметра (напряженность поля, эффективность экранирования, наведенный ток) вычисляют среднее значение и среднеквадратическое отклонение.
7.2.6 Делают выводы о превышении или непревышении расчетных параметров над максимально допустимыми.
7.3 Отчетность
Отчет о моделировании должен содержать следующую информацию:
- описание модели;
- описание входных электромагнитных воздействий;
- настройки сетки конечных элементов и решателя;
- картины распределения напряженностей электрического и магнитного полей в расчетной области;
- графики эффективности экранирования электрического и магнитного полей либо величины наведенного тока в диапазоне частот.
Приложение А
(рекомендуемое)
БЭ РТК представляют собой довольно сложные конструкции, состоящие из двух и более крышек, имеющие округления, ребра, отверстия произвольной формы, проушины для крепления, крепежные детали (рисунок А.1).

Рисунок А.1 - Пример исходной модели конструкции БЭ РТК
Такую модель очень проблематично использовать непосредственно для расчета, так как она содержит большое количество элементов, размер которых мал по сравнению с размером всей модели. Наличие таких элементов требует огромного количества конечных элементов (порядка нескольких миллионов), что делает невозможным расчет такой модели в приемлемые сроки на современных рабочих станциях. Цель методики подготовки цифровой трехмерной модели - создать модель БЭ РТК, пригодную для моделирования, позволяющую с приемлемой точностью и в разумные сроки провести расчет результата электромагнитных воздействий. Такие модели не должны быть слишком детальными, а с другой стороны, не должны быть слишком упрощены, в этом случае результаты моделирования и натурного эксперимента могут значительно различаться.
Подготовку цифровой трехмерной модели следует проводить по алгоритму, представленному на рисунках А.2, А.3.

Рисунок А.2 - Алгоритм создания модели корпуса БЭ РТК, предназначенной для моделирования воздействия электромагнитного поля

Рисунок А.3 - Алгоритм создания модели корпуса БЭ РТК, предназначенной для моделирования воздействия электромагнитного поля (продолжение)
Первым шагом алгоритма является определение диапазона частот поля (fmin - fmax), воздействию которого будет подвергаться БЭ РТК. Диапазон частот определяет разработчик БЭ РТК.
Вторым шагом является исключение из трехмерной модели БЭ РТК выступающих частей. Такими частями, как правило, бывают ребра охлаждения, ручки для переноски, проушины для крепления и т.п. Выступающие части не оказывают влияния на поле внутри корпуса БЭ РТК, поэтому их допускается исключать из модели для уменьшения количества конечных элементов.
Третьим шагом является анализ несквозных отверстий и различных канавок на стенках БЭ РТК. Если оставшаяся толщина стенки корпуса больше толщины скин-слоя (глубины проникновения поля в металл) на частоте fmin, то данное отверстие допускается исключить из модели. Толщину скин-слоя Δ на частоте f вычисляют по формуле (см. [1])
, (А.1)
где μ и σ - абсолютные магнитная и удельная проводимость металла.
Затем проводят анализ сквозных отверстий в стенках корпуса. Отверстие в металлической стенке представляет собой волноводный фильтр, с частотой среза fср, МГц, вычисляемой по формулам (см. [1])
, (А.2)
. (А.3)
С помощью формулы (А.2) рассчитывают частоту среза для круглого отверстия (D - диаметр отверстия), с помощью формулы (А.3) - для прямоугольного, где W - наибольший размер.
Если рассчитанная частота среза намного больше fmax, то отверстие допускается исключить из модели, так как колебания с частотой ниже частоты среза значительно ослабляются и практически не влияют на картину поля внутри корпуса БЭ РТК [1]. Например, для круглого отверстия диаметром 5 мм частота среза будет равна 35 ГГц, что значительно превышает максимальную частоту воздействующего поля, которая, как правило, лежит в пределах 5 ГГц. Таким образом, это отверстие допускается исключать из модели.
Если на ребрах исследуемого БЭ РТК имеются фаски, то в модели, предназначенной для электромагнитного анализа, их делать не следует, так как это потребует дополнительного числа конечных элементов, что приведет к необоснованному увеличению времени расчета без существенного увеличения точности.
Также в трехмерную модель конструкции следует включить воздушное пространство как внутри БЭ РТК, так и снаружи. Расстояние от стенок БЭ РТК до границ окружающего воздушного пространства должно быть не менее 1/6λ на наименьшей частоте [3]. Например, если частота падающей плоской волны равна 1 ГГц, тогда λ = 0,3 м, следовательно, расстояние до границы воздушного пространства должно составлять 0,56 м.
На рисунке А.4 показана трехмерная модель БЭ РТК, подготовленная к дальнейшим шагам по моделированию электромагнитных воздействий.

Рисунок А.4 - Трехмерная модель БЭ РТК, подготовленная к дальнейшим шагам по моделированию электромагнитных воздействий
Приложение Б
(справочное)
Вариант конструкции БЭ РТК, представленный на рисунках Б.1 и Б.2. Для исследования берут подготовленную (согласно приложению А) модель корпуса, из которой исключены разъемы и внутреннее наполнение. Разъемы исключают по нескольким причинам: 1) для упрощения модели (разъем с тонкими выводами потребует много малых конечных элементов); 2) для максимизации влияния поля (моделируется худшая из возможных ситуаций, когда ни один разъем не подключен и не заглушен, такие разъемы являются в грубом приближении отверстиями в корпусе). Внутреннее наполнение блока влияет на распределение поля внутри блока, однако энергия поля внутри блока неизменна при наличии или отсутствии наполнения, следовательно, внутреннее наполнение на эффективность экранирования не влияет.

Рисунок Б.1 - Исследуемый корпус БЭ РТК. Диметрия

Рисунок Б.2 - Исследуемый корпус БЭ РТК
В ТЗ на БЭ РТК сказано, что эффективность экранирования корпусом БЭ РТК электромагнитного поля должна быть не ниже 15 дБ на частотах от 1000 до 3000 МГц при воздействии плоской электромагнитной волны, распространяющейся вдоль плоскости корпуса, создающей напряженность поля 200 В/м.
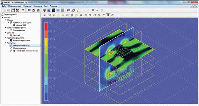
Создают новый проект в подсистеме АСОНИКА-ЭМС.
После того как создан новый проект, необходимо провести анализ конструкции корпуса БЭ РТК. Как видно из рисунков Б.1 и Б.2, корпус имеет нетиповую форму, что предполагает импорт конструкции в подсистему АСОНИКА-ЭМС через формат STEP или IGES. После импорта трехмерная модель конструкции корпуса отобразится в рабочей области главного окна подсистемы АСОНИКА-ЭМС (рисунок Б.3).

Рисунок Б.3 - Модель корпуса импортирована в подсистему АСОНИКА-ЭМС
Следующим шагом будет ввод параметров возбуждения с помощью мастера ввода параметров воздействий. Вводят данные из ТЗ: вектор поляризации электрического поля, вектор распространения электрического поля.
Затем необходимо настроить сетку конечных элементов. Задают ограничение количества конечных элементов в размере 100 000 шт. Этого вполне хватит для корректного расчета электромагнитного поля внутри корпуса БЭ РТК.
Проводят настройку параметров решателя и задают отображаемые результаты. В окне настройки решателя задают диапазон частот от 1000 до 3000 МГц. В окне настройки отображаемых результатов отмечают все возможные результаты: электрические и магнитные поля и эффективность экранирования.
Таким образом, созданный проект готов к запуску на решение.
Проводят расчет. В результате получают картину напряженности магнитного поля (рисунок Б.4) и электрического поля (рисунок Б.5), а также график эффективности экранирования на рассчитанных частотах (рисунок Б.6).

Рисунок Б.4 - Напряженность магнитного поля

Рисунок Б.5 - Напряженность электрического поля

1 - эффективность экранирования электрического поля; 2 - эффективность экранирования магнитного поля
Рисунок Б.6 - Графики эффективности экранирования магнитного и электрического полей на частотах от 1000 до 3000 МГц
Эффективность экранирования рассчитывают в точке, где расположен датчик поля. Для получения более точных данных рекомендуется провести расчеты для различных положений датчика поля. Координаты датчика поля подбираются исходя из уже полученных картин напряженностей поля внутри блока (рисунки Б.4, Б.5). Полученные значения эффективности экранирования для разных точек затем необходимо усреднить.
Как видно из графиков, эффективность экранирования корпуса БЭ РТК не соответствует требованиям ТЗ (рисунок Б.6).
Проводят анализ проблемных участков конструкции. Корпус блока выполняют из алюминия, являющегося хорошим проводником (проводимость см. 3,8·107 см·м), однако имеет множество сквозных отверстий, которые негативно сказываются на качестве экранирования (см. рисунки Б.1, Б.2). Закрывают прямоугольное отверстие в днище корпуса листом проводящего материала, например проводящего стекла, и задают материалы измененной модели, как показано на рисунке Б.7.

Рисунок Б.7 - Материалы измененной модели
Импортируют измененную модель в подсистему АСОНИКА-ЭМС и повторно проводят расчет эффективности экранирования корпуса с теми же параметрами. В результате получают картину напряженности магнитного поля (рисунок Б.8) и электрического поля (рисунок Б.9), а также график эффективности экранирования на рассчитанных частотах (рисунок Б.10).

Рисунок Б.8 - Напряженность магнитного поля после внесения изменений в конструкцию

Рисунок Б.9 - Напряженность электрического поля после внесения изменений в конструкцию

1 - эффективность экранирования электрического поля; 2 - эффективность экранирования магнитного поля
Рисунок Б.10 - Графики эффективности экранирования измененной конструкции магнитного и электрического полей на частотах от 1000 до 3000 МГц
Эффективность экранирования конструкции корпуса БЭ РТК после внесения изменений повысилась и по электрическому полю, и по магнитному. Требование ТЗ выполнено: эффективность экранирования корпусом прибора электромагнитного поля не ниже 15 дБ на частотах от 1000 до 3000 МГц.
Приложение В
(справочное)
Требуется найти наведенные токи в кабелях, проложенных внутри кузова беспилотного автомобиля, при воздействии плоской электромагнитной волны.
Создают новый проект в подсистеме АСОНИКА-ЭМС. Импортируют заранее созданную в системе проектирования трехмерную модель кузова беспилотного автомобиля с заранее проложенными кабелями (рисунок В.1).

Рисунок В.1 - Импортированная модель кузова автомобиля с кабелями
Задают параметры источника возбуждения: тип падающей волны, позицию источника возбуждения, вектор поляризации электрического поля, вектор распространения электрического поля, тип плоской волны. Задают параметры решателя. Проводят настройку отображаемых результатов.
Проводят расчет. В результате расчета получают интерполяционные картины распределения напряженности электрического поля (рисунок В.2) и магнитного поля (рисунок В.3), а также графики зависимости наведенного тока в кабелях от частоты (рисунок В.4).

Рисунок В.2 - Напряженность электрического поля

Рисунок В.3 - Напряженность магнитного поля

1 - наведенный ток в датчике 1; 2 - наведенный ток в датчике 2
Рисунок В.4 - Наведенный ток в кабелях
Библиография
|
[1] |
Банков С.Е., Курушин А.А. Электродинамика и техника СВЧ для пользователей САПР. - М.: 2008 |
|
[2] |
Кечиев Л.Н., Акбашев Б.Б., Степанов П.В. Экранирование технических средств и экранирующие системы/Кечиев Л.Н., Акбашев Б.Б., Степанов П.В. - 2010 - 470 с.; ил. - (Библиотека ЭМС) |
|
[3] |
Автоматизированная система АСОНИКА для моделирования физических процессов в радиоэлектронных средствах с учетом внешних воздействий / Под ред. А.С. Шалумова. - М.: Радиотехника, 2013. - 424 с. |


