ГОСТ Р 59126-2020 МАГИСТРАЛЬНЫЙ ТРУБОПРОВОДНЫЙ ТРАНСПОРТ НЕФТИ И НЕФТЕПРОДУКТОВ. АРМАТУРА ТРУБОПРОВОДНАЯ. МЕТОДИКА РАСЧЕТА ТРЕБУЕМЫХ ГИДРАВЛИЧЕСКИХ И КАВИТАЦИОННЫХ ХАРАКТЕРИСТИК АРМАТУРЫ РЕГУЛИРУЮЩЕЙ ДЛЯ ВЫБОРА В СИСТЕМЫ АВТОМАТИЧЕСКОГО РЕГУЛИРОВАНИЯ
Утв. и введен в действие Приказом Федерального агентства по техническому регулированию и метрологии от 27 октября 2020 г. N 938-ст
Trunk pipeline transport of oil and oil products. Pipeline valves. Calculation method of required hydraulic and cavitation characteristics of control valves for selection in automatic control systems
ОКС 23.060.40
Дата введения - 1 июля 2021 года
Введен впервые
Предисловие
1 РАЗРАБОТАН Акционерным обществом "Научно-производственная фирма "Центральное конструкторское бюро арматуростроения" (АО "НПФ "ЦКБА") и Обществом с ограниченной ответственностью "Научно-исследовательский институт трубопроводного транспорта" (ООО "НИИ Транснефть")
2 ВНЕСЕН Подкомитетом ПК 7 "Магистральный трубопроводный транспорт нефти и нефтепродуктов" Технического комитета по стандартизации ТК 023 "Нефтяная и газовая промышленность"
3 УТВЕРЖДЕН И ВВЕДЕН В ДЕЙСТВИЕ Приказом Федерального агентства по техническому регулированию и метрологии от 27 октября 2020 г. N 938-ст
4 ВВЕДЕН ВПЕРВЫЕ
Правила применения настоящего стандарта установлены в статье 26 Федерального закона от 29 июня 2015 г. N 162-ФЗ "О стандартизации в Российской Федерации". Информация об изменениях к настоящему стандарту публикуется в ежегодном (по состоянию на 1 января текущего года) информационном указателе "Национальные стандарты", а официальный текст изменений и поправок - в ежемесячном информационном указателе "Национальные стандарты". В случае пересмотра (замены) или отмены настоящего стандарта соответствующее уведомление будет опубликовано в ближайшем выпуске ежемесячного информационного указателя "Национальные стандарты". Соответствующая информация, уведомление и тексты размещаются также в информационной системе общего пользования - на официальном сайте Федерального агентства по техническому регулированию и метрологии в сети Интернет (www.gost.ru)
1.1 Настоящий стандарт распространяется на регулирующую арматуру различного типа, предназначенную для эксплуатации в системах автоматического регулирования на объектах магистрального трубопровода для транспортировки нефти и нефтепродуктов.
1.2 Настоящий стандарт устанавливает методику расчета требуемых гидравлических и кавитационных характеристик регулирующей арматуры.
В настоящем стандарте использованы нормативные ссылки на следующие стандарты:
ГОСТ 12.2.063 Арматура трубопроводная. Общие требования безопасности
ГОСТ 305 Топливо дизельное. Технические условия
ГОСТ 1012 Бензины авиационные. Технические условия
ГОСТ 2084 Бензины автомобильные. Технические условия
ГОСТ 10227 Топлива для реактивных двигателей. Технические условия
ГОСТ 10585 Топливо нефтяное. Мазут. Технические условия
ГОСТ 24856 Арматура трубопроводная. Термины и определения
ГОСТ 31378 Нефть. Общие технические условия
ГОСТ 32511 (EN 590:2009) Топливо дизельное ЕВРО. Технические условия
ГОСТ 32513 Топлива моторные. Бензин неэтилированный. Технические условия
ГОСТ Р 51105 Топлива для двигателей внутреннего сгорания. Неэтилированный бензин. Технические условия
ГОСТ Р 51858 Нефть. Общие технические условия
ГОСТ Р 51866 (ЕН 228-2004) Топлива моторные. Бензин неэтилированный. Технические условия
ГОСТ Р 52050 Топливо авиационное для газотурбинных двигателей Джет A-1 (Jet A-1). Технические условия
ГОСТ Р 52368 (ЕН 590:2004) Топливо дизельное ЕВРО. Технические условия
Примечание - При пользовании настоящим стандартом целесообразно проверить действие ссылочных стандартов в информационной системе общего пользования - на официальном сайте Федерального агентства по техническому регулированию и метрологии в сети Интернет или по ежегодному информационному указателю "Национальные стандарты", который опубликован по состоянию на 1 января текущего года, и по выпускам ежемесячного информационного указателя "Национальные стандарты" за текущий год. Если заменен ссылочный стандарт, на который дана недатированная ссылка, то рекомендуется использовать действующую версию этого стандарта с учетом всех внесенных в данную версию изменений. Если заменен ссылочный стандарт, на который дана датированная ссылка, то рекомендуется использовать версию этого стандарта с указанным выше годом утверждения (принятия). Если после утверждения настоящего стандарта в ссылочный стандарт, на который дана датированная ссылка, внесено изменение, затрагивающее положение, на которое дана ссылка, то это положение рекомендуется применять без учета данного изменения. Если ссылочный стандарт отменен без замены, то положение, в котором дана ссылка на него, рекомендуется применять в части, не затрагивающей эту ссылку.
В настоящем стандарте применены термины по ГОСТ 24856, а также следующий термин с соответствующим определением:
3.1
|
коэффициент критического перепада давления Km: Безразмерный коэффициент, используемый для расчета критического перепада давления ΔРm, соответствующего достижению критического расхода, остающегося постоянным независимо от увеличения перепада давления на регулирующей арматуре. [ГОСТ 34437-2018, пункт 3.1.6] |
4.1 Методика расчета требуемых гидравлических и кавитационных характеристик регулирующей арматуры для выбора в системы автоматического регулирования состоит из следующих этапов:
а) выбор типа регулирующей арматуры;
б) расчет требуемых гидравлических и кавитационных характеристик.
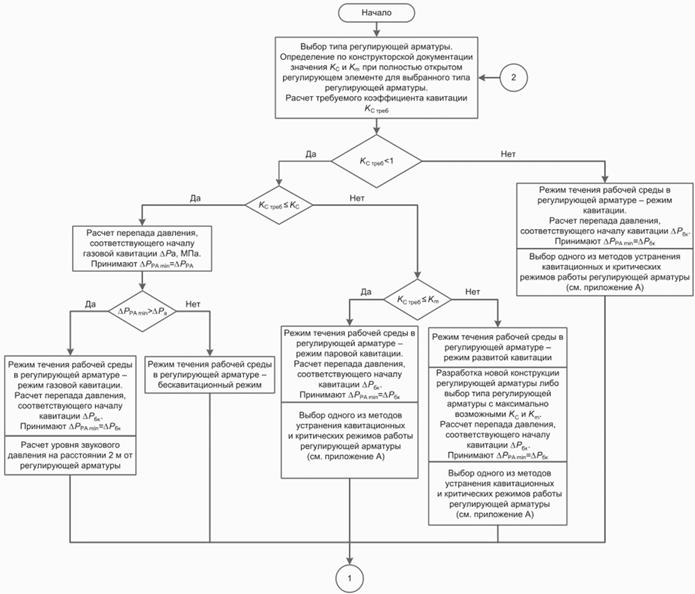
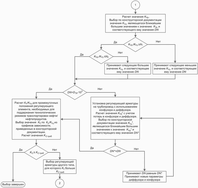
4.2 Схема алгоритма методики расчета требуемых гидравлических и кавитационных характеристик регулирующей арматуры приведена на рисунке 1.

DN - номинальный диаметр регулирующей арматуры; DN* - номинальный диаметр регулирующей арматуры, уточненный по результатам расчета; Dтр - внутренний диаметр трубопровода, на котором устанавливается регулирующая арматура, м; KV/KVу - относительная пропускная способность; KVр - расчетная пропускная способность регулирующей арматуры; KVр* - расчетная пропускная способность с учетом потерь в конфузоре и диффузоре, м3/ч; KVу – условная пропускная способность регулирующей арматуры, м3/ч; KVу* - условная пропускная способность регулирующей арматуры, уточненная по результатам расчета, м3/ч; N1, N2 - коэффициенты запаса по пропускной способности регулирующей арматуры; KC - коэффициент кавитации регулирующей арматуры; Km - коэффициент критического перепада давления на регулирующей арматуре; KCтреб - требуемый коэффициент кавитации регулирующей арматуры;
ΔРа - перепад давления на регулирующей арматуре, соответствующий началу газовой кавитации, МПа; ΔРPAmin - минимальный перепад давления на регулирующей арматуре, МПа; ΔРбк - перепад давления, соответствующий началу кавитации, МПа
Рисунок 1 - Схема алгоритма методики расчета требуемых гидравлических и кавитационных характеристик регулирующей арматуры

Рисунок 1, лист 2
4.3 Гидравлическими характеристиками регулирующей арматуры являются:
- пропускная способность;
- пропускная характеристика.
4.4 Кавитационными характеристиками регулирующей арматуры являются:
- коэффициент кавитации;
- коэффициент критического перепада давления.
4.5 Задачей расчета гидравлических и кавитационных характеристик регулирующей арматуры является выбор регулирующей арматуры, обеспечивающей:
- бескавитационный режим работы регулирующей арматуры;
- нахождение регулирующего элемента в рабочем диапазоне регулирования;
- отсутствие колебаний и вибраций регулирующей арматуры, являющихся следствием гидродинамического воздействия потока на регулирующий элемент.
4.6 Расчет и выбор гидравлических и кавитационных характеристик регулирующей арматуры проводит изготовитель регулирующей арматуры на основании опросных листов, представленных заказчиком.
4.7 Опросные листы содержат исходные данные для различных режимов регулирования от минимального расхода рабочей среды до максимального расхода рабочей среды, необходимых для поддержания технологических режимов транспортировки нефти/нефтепродуктов.
4.8 Перечень исходных данных для расчета и выбора регулирующей арматуры приведен в таблице 1. Перечень рабочих сред приведен в приложении Б.
|
Наименование параметра |
Единица измерения |
|
Наименование рабочей среды <1> |
- |
|
Состав рабочей среды |
- |
|
Давление насыщенных паров рабочей среды при температуре на входе PНП |
МПа |
|
Плотность рабочей среды при рабочих условиях ρ |
кг/м3 |
|
Коэффициент кинематической вязкости при температуре рабочей среды на входе v |
м2/с |
|
Массовый расход Qm |
кг/с |
|
Пропускная способность Kv |
м3/ч |
|
Температура рабочей среды на входе в регулирующую арматуру T1 |
°C |
|
Абсолютное давление на входе в регулирующую арматуру P1 |
МПа |
|
Абсолютное давление на выходе из регулирующей арматуры P2 |
МПа |
|
Внутренний диаметр трубопровода, на котором устанавливают регулирующую арматуру Dтр |
м |
|
<1> Перечень рабочих сред приведен в приложении Б. | |
5.1 Тип регулирующей арматуры и ее характеристики выбирают по конструкторской документации (в т.ч. техническим условиям) изготовителя регулирующей арматуры.
5.2 Для обеспечения оптимальной и устойчивой работы регулирующей арматуры соблюдают следующие критерии выбора:
а) температура рабочей среды на входе регулирующей арматуры T1 - не более температуры рабочей среды Tдоп;
б) давление во входном патрубке/конфузоре регулирующей арматуры P1 - не более рабочего давления Pр;
в) перепад давления на регулирующей арматуре ΔРPA - не более перепада давления ΔРдоп, определенного исходя из максимального усилия, развиваемого приводом;
г) при регулировании потока рабочей среды перепад давления на регулирующей арматуре ΔРPA должен быть не более кавитационного перепада ΔРбк, соответствующего началу кавитации. Условие должно сохраняться во всем диапазоне изменения положения регулирующего элемента - от минимального значения положения регулирующего элемента, при котором обеспечивается вид пропускной характеристики, до полностью открытого положения;
д) отношение максимального расчетного значения пропускной способности KVр к принятому значению условной пропускной способности KVу:
- для линейной пропускной характеристики - от 0,60 до 0,92;
- для равнопроцентной пропускной характеристики - от 0,22 до 0,75;
е) значение расчетного диапазона регулирования, равное отношению максимального расчетного значения пропускной способности KVрmax к минимальному KVрmin, - не более диапазона регулирования Д;
ж) значение минимальной расчетной пропускной способности KVрmin - не более значения минимальной пропускной способности KVmin;
и) значение максимальной расчетной пропускной способности KVрmax - не менее значения максимальной пропускной способности KVmax;
к) номинальный диаметр DN регулирующей арматуры - от 0,25·Dтр·103 до Dтр·103 в соответствии с ГОСТ 12.2.063 (Dтр - внутренний диаметр трубопровода, на котором устанавливают регулирующую арматуру, м);
л) максимальная скорость потока среды на прямом участке перед регулирующим элементом - не более 12 м/с. Минимальную скорость потока среды не устанавливают.
6.1 Расчет требуемых гидравлических и кавитационных характеристик регулирующей арматуры для выбора в системы автоматического регулирования включает в себя определение требуемых гидравлических и кавитационных характеристик и выбор номинального диаметра регулирующей арматуры, в том числе:
- определение режима течения рабочей среды;
- проверку правильности гидравлических характеристик и номинального диаметра регулирующей арматуры;
- проверку режима течения рабочей среды в промежуточных положениях регулирующего элемента.
6.2 Методы устранения кавитационных и критических режимов работы регулирующей арматуры приведены в приложении А.
6.3 Формулы для расчета требуемых гидравлических и кавитационных характеристик регулирующей арматуры - в соответствии с приложением В.
Приложение А
(справочное)
А.1 Для устранения кавитации и критических режимов работы регулирующей арматуры применяют один из следующих методов:
- с использованием дополнительной регулирующей арматуры;
- с использованием диафрагмы;
- с использованием пакета диафрагм.
А.2 Устранение кавитации с использованием дополнительной регулирующей арматуры необходимо выполнять после определения принципа регулирования (равенство перепадов давления, равенство коэффициентов кавитации или др.).
А.3 Метод устранения кавитации и критических режимов, схему обвязки регулирующей арматуры и размеры участков трубопровода определяет проектная организация. Изготовитель арматуры учитывает выбранную проектной организацией схему обвязки регулирующей арматуры, в том числе размеры участков трубопровода при расчете и выборе регулирующей арматуры.
Приложение Б
(справочное)
Б.1 Нефть - по ГОСТ 31378, ГОСТ Р 51858, техническому регламенту [1].
Б.2 Нефтепродукты - по техническому регламенту [2], в том числе:
- автомобильный бензин - по ГОСТ 2084, ГОСТ Р 51105, ГОСТ Р 51866, ГОСТ 32513, техническим условиям;
- дизельное топливо - по ГОСТ 305, ГОСТ Р 52368, ГОСТ 32511, техническим условиям;
- топливо для реактивных двигателей - по ГОСТ 10227, ГОСТ Р 52050, техническим условиям;
- авиационный бензин - по ГОСТ 1012, техническим условиям;
- мазут - по ГОСТ 10585.
Б.3 Другие нефтепродукты (по требованию заказчика).
Приложение В
(обязательное)
Требуемый коэффициент кавитации регулирующей арматуры KCтреб вычисляют по формуле
, (В.1)
где ΔРPAmin - минимальный перепад давления на регулирующей арматуре, МПа;
P1 - абсолютное давление на входе в конфузор (при отсутствии конфузора - на входе регулирующей арматуры), МПа;
PНП - давление насыщенных паров при температуре рабочей среды, МПа.
Перепад давления, соответствующий началу газовой кавитации ΔРа, МПа, вычисляют по формуле
ΔРа = Kа(P1 – Pг), (В.2)
где Kа - коэффициент начала газовой кавитации регулирующей арматуры;
Pг - абсолютное давление, при котором из рабочей среды выделяется газ, МПа.
Примечание - При отсутствии данных о значении Pг его принимают равным атмосферному давлению Pатм, МПа.
Коэффициент начала газовой кавитации регулирующей арматуры Kа вычисляют по формуле
Kа = 0,5Km, (В.3)
где Km - коэффициент критического перепада давления на регулирующей арматуре.
Перепад давления, соответствующий началу кавитации, ΔРбк, МПа, вычисляют по формуле
ΔРбк = KС(P1 – PНП), (В.4)
где KC - коэффициент кавитации регулирующей арматуры.
Перепад давления, соответствующий режиму развитой кавитации ΔРм, МПа, вычисляют по формуле
ΔРм = Km(P1 – rPНП), (В.5)
где r - полуэмпирический коэффициент критического отношения давлений.
Полуэмпирический коэффициент критического отношения давлений r вычисляют по формуле
, (В.6)
где P* - критическое термодинамическое давление среды, МПа.
Число Рейнольдса Re вычисляют по формуле
, (В.7)
где QM - массовый расход среды, кг/с;
Dтр - внутренний диаметр трубопровода, на котором установлена регулирующая арматура, м;
ρ - плотность рабочей среды при рабочих условиях, кг/м3;
ν - коэффициент кинематической вязкости при температуре среды на входе T1, м2/с.
Расчетную пропускную способность
вычисляют по формуле
, (В.8)
где
- квадратичный модуль при минимальном перепаде на регулирующем элементе.
Квадратичный модуль при минимальном перепаде на регулирующем элементе
вычисляют:
а) если число Рейнольдса Re больше или равно 104, по формуле
, (В.9)
где QMmax - максимальный массовый расход среды, кг/с;
б) если число Рейнольдса Re меньше 104, по формуле
, (В.10)
где η - коэффициент динамической вязкости при T1, Па·с (где T1 - температура рабочей среды на входе регулирующей арматуры, °C);
- модуль вязкости при минимальном перепаде на регулирующем элементе.
Модуль вязкости при минимальном перепаде на регулирующем элементе
вычисляют по формуле
, (В.11)
где a, b, c - коэффициенты для расчета квадратичного модуля;
DN - номинальный диаметр регулирующей арматуры.
Значения коэффициентов для расчета квадратичного модуля приведены в таблице В.1.
|
Тип регулирующей арматуры |
Значение коэффициента | ||
|
a |
b |
c | |
|
Дисковые затворы |
276,0 |
0,07154 |
0,7679 |
|
Регулирующая арматура других типов |
240,0 |
1,30600 |
1,0770 |
Квадратичный модуль конфузора
вычисляют по формуле
, (В.12)
где
- коэффициент сопротивления конфузора в режиме турбулентной автомодельности;
- площадь сечения патрубка на входе в конфузор, м2;
- площадь сечения патрубка на выходе из конфузора, м2.
Коэффициент сопротивления конфузора в режиме турбулентной автомодельности
вычисляют по формуле
, (В.13)
где nк, mк - эмпирические коэффициенты для расчета коэффициента сопротивления конфузора;
λ - коэффициент гидравлического трения;
βк - центральный угол конфузора, градусы.
Эмпирический коэффициент для расчета коэффициента сопротивления конфузора mк вычисляют по формуле
, (В.14)
где Dтр - внутренний диаметр трубопровода, на котором устанавливают регулирующую арматуру, м.
Эмпирический коэффициент для расчета коэффициента сопротивления конфузора nк вычисляют по формуле
nк = 5,580·10-4βк2 - 4,360·10-2βк + 1. (В.15)
Модуль вязкости конфузора
вычисляют по формуле
, (В.16)
где
- критерий Лагранжа для конфузора;
- диаметр сечения патрубка на выходе из конфузора, м.
Критерий Лагранжа для конфузора
вычисляют по формуле
. (В.17)
Квадратичный модуль диффузора
вычисляют по формуле
, (В.18)
где
- коэффициент сопротивления диффузора в режиме турбулентной автомодельности;
- площадь сечения патрубка на входе в диффузор, м2;
- площадь сечения патрубка на выходе из диффузора, м2.
Коэффициент сопротивления диффузора в режиме турбулентной автомодельности
вычисляют по формуле
, (В.19)
где nд, mд - эмпирические коэффициенты для расчета коэффициента сопротивления диффузора;
βд - центральный угол конфузора, градусы.
Эмпирический коэффициент для расчета коэффициента сопротивления диффузора mд вычисляют по формуле
, (В.20)
где Dтр - внутренний диаметр трубопровода, на котором устанавливают регулирующую арматуру, м.
Эмпирический коэффициент для расчета коэффициента сопротивления диффузора nд вычисляют по формуле
nд = 5,580·10-4βд2 + 1,050·10-2βд + 2,165·10-2. (В.21)
Модуль вязкости диффузора
вычисляют по формуле
, (В.22)
где
- критерий Лагранжа для диффузора;
- диаметр сечения патрубка на входе в диффузор, м.
Критерий Лагранжа для диффузора
вычисляют по формуле
. (В.23)
Уточненную пропускную способность
вычисляют по формуле
, (В.24)
где
- квадратичный модуль при минимальном перепаде на регулирующем элементе с учетом потерь в диффузоре и конфузоре.
Квадратичный модуль при минимальном перепаде на регулирующем элементе с учетом потерь в диффузоре и конфузоре
вычисляют по формуле
, (В.25)
где A, B - эмпирические коэффициенты.
Эмпирический коэффициент A вычисляют по формуле
. (В.26)
Эмпирический коэффициент B вычисляют по формуле
. (В.27)
Критическое число Рейнольдса Reкр вычисляют по формуле
, (В.28)
где
- относительная шероховатость трубопровода.
Относительную шероховатость трубопровода
вычисляют по формуле
, (В.29)
где Δ - абсолютная шероховатость трубопровода, м.
Второе переходное число Рейнольдса Re2 вычисляют по формуле
. (В.30)
Число Рейнольдса для цилиндрических труб Red вычисляют:
а) если значение эмпирического коэффициента A1 меньше 0, по формуле
; (В.31)
где A0 - эмпирический коэффициент;
б) если значение эмпирического коэффициента A1 равно 0, по формуле
; (В.32)
в) если значение эмпирического коэффициента A1 больше 0, по формуле
. (В.33)
Эмпирический коэффициент A1 вычисляют по формуле
, (В.34)
где C2 - эмпирический коэффициент.
Эмпирический коэффициент A0 вычисляют по формуле
A0 = B - 4000·A1. (В.35)
Эмпирический коэффициент B вычисляют по формуле
. (В.36)
Эмпирический коэффициент C2 вычисляют:
а) если значение относительной шероховатости
меньше или равно 0,07, по формуле
; (В.37)
б) если значение относительной шероховатости
больше 0,07, по формуле
. (В.38)
Коэффициент гидравлического трения λ вычисляют:
а) если число Рейнольдса Re меньше числа Рейнольдса для цилиндрических труб Red, по формуле
; (В.39)
б) если число Рейнольдса Re больше числа Рейнольдса для цилиндрических труб Red, но меньше 4000, по формуле
λ = A0 + A1Re; (В.40)
в) если число Рейнольдса Re больше 4000, но меньше критического числа Рейнольдса Reкр, по формуле
; (В.41)
г) если число Рейнольдса Re больше критического числа Рейнольдса Reкр, по формуле
. (В.42)
Библиография
|
[1] |
Технический регламент Евразийского экономического союза ТР ЕАЭС 045/2017 |
О безопасности нефти, подготовленной к транспортировке и/или использованию |
|
[2] |
Технический регламент Таможенного союза ТР ТС 013/2011 |
О требованиях к автомобильному и авиационному бензину, дизельному и судовому топливу, топливу для реактивных двигателей и мазуту |


