ГОСТ Р ИСО 13381-1-2016 КОНТРОЛЬ СОСТОЯНИЯ И ДИАГНОСТИКА МАШИН. ПРОГНОЗИРОВАНИЕ ТЕХНИЧЕСКОГО СОСТОЯНИЯ. Часть 1. ОБЩЕЕ РУКОВОДСТВО
Condition monitoring and diagnostics of machines. Machine condition prognosis. Part 1. General guidelines
ОКС 17.160
Т34
Дата введения - 1 декабря 2017 г.
Взамен ГОСТ Р ИСО 13381-1-2011
Предисловие
1 Подготовлен Открытым акционерным обществом "Научно-исследовательский центр контроля и диагностики технических систем" (АО "НИЦ КД") на основе собственного перевода на русский язык англоязычной версии международного стандарта, указанного в пункте 4
2 Внесен Техническим комитетом по стандартизации ТК 183 "Вибрация, удар и контроль технического состояния"
3 Утвержден и введен в действие Приказом Федерального агентства по техническому регулированию и метрологии от 24 ноября 2016 г. N 1770-ст
4 Настоящий стандарт идентичен международному стандарту ИСО 13381-1:2015 "Контроль состояния и диагностика машин. Прогнозирование. Часть 1. Общее руководство" (ISO 13381-1:2015 "Condition monitoring and diagnostics of machines - Prognostics - Part 1: General guidelines", IDT).
Наименование настоящего стандарта изменено относительно наименования указанного международного стандарта для приведения в соответствие с ГОСТ Р 1.5-2012 (пункт 3.5).
При применении настоящего стандарта рекомендуется использовать вместо ссылочных международных стандартов соответствующие им национальные стандарты Российской Федерации, сведения о которых приведены в дополнительном приложении ДА
5 Взамен ГОСТ Р ИСО 13381-1-2011
Введение
Полный цикл контроля состояния машины включает в себя пять этапов:
- обнаружение отклонения в поведении машины;
- выявление неисправностей и их причин;
- прогнозирование развития неисправностей;
- принятие рекомендаций по корректирующим действиям;
- анализ состояния после останова машины.
Очевидно, что прогнозирование технического состояния машины (требующее предсказания, в какой степени работоспособность машины сохранится в будущем), основанное на статистическом подходе, не предполагает безошибочных решений. Поэтому стандартизация в этой области носит характер рекомендаций и концепций, а не строго предписанных действий.
Для прогнозирования развития неисправности требуется знание возможных видов отказа для машин данного вида и доскональное понимание связей между рабочими состояниями машины и видами отказов. Поэтому, прежде чем приступать к операциям экстраполирования, необходимо обеспечить понимание физических процессов, лежащих в основе неисправностей разных видов, а также сбор данных, связанных с предшествующим применением машины, ее техническим обслуживанием, результатами контроля, периодом безотказной работы, характером работы машины в разных условиях при разных показателях производительности.
Процесс прогнозирования должен включать в себя применение аналитических моделей зарождения и развития повреждений в машине.
Развитие компьютерной техники и сокращение затрат на хранение больших массивов данных приводят к тому, что методы одновременного анализа большого количества параметров и применяемые в них модели становятся все более сложными и совершенными. Этим достигается возможность предсказывать развитие накоплений повреждений в машине при наличии заданных критериев контроля.
Настоящий стандарт устанавливает руководство по разработке и применению процедур прогнозирования технического состояния машин с целью:
- сформировать среди пользователей и разработчиков систем мониторинга технического состояния машин единые представления о прогнозировании развития неисправностей;
- обеспечить возможность сбора пользователями необходимых данных о характеристиках, процессах и поведении машин в целях точного прогнозирования технического состояния;
- установить общие подходы и процедуры к составлению прогнозов технического состояния;
- способствовать применению прогнозирования в разрабатываемых системах мониторинга технического состояния машин и включению вопросов прогнозирования в программы обучения персонала.
В настоящем стандарте использованы нормативные ссылки на следующие стандарты:
ISO 2041 Mechanical vibration, shock and condition monitoring - Vocabulary (Вибрация, удар и контроль состояния. Словарь)
ISO 13372 Condition monitoring and diagnostics of machines - Vocabulary (Контроль состояния и диагностика машин. Словарь)
ISO 13379-1 Condition monitoring and diagnostics of machines - Data interpretation and diagnostics techniques - Part 1: General guidelines (Контроль состояния и диагностика машин. Методы интерпретации данных и диагностирования. Часть 1. Общее руководство)
ISO 17359 Condition monitoring and diagnostics of machines - General guidelines (Контроль состояния и диагностика машин. Общее руководство)
В настоящем стандарте применены термины по ИСО 13372 и ИСО 2041, а также следующие термины с соответствующими определениями.
3.1 прогноз (prognosis): Оценка времени до отказа и вероятности отказов одного или нескольких видов.
[ИСО 13372:2012, статья 10.2]
3.2 прогнозирование (prognostics): Анализ признаков неисправностей с целью оценки изменения состояния машины в будущие моменты времени и минимального периода ее безаварийной эксплуатации.
[ИСО 13372:2012, статья 1.15]
3.3 доверительный уровень (confidence level): Количественный показатель степени правильности диагноза или прогноза.
Примечание - Данная величина отражает суммарное влияние источников неопределенности на степень уверенности в точности диагноза или прогноза. Она может быть рассчитана по определенному алгоритму или представлять собой выходное значение автоматизированной системы диагностирования (например, нейронной сети).
3.4 основная причина (отказа) (root cause): Совокупность условий, приводящих к цепи событий, результатом которых является отказ данного вида.
[ИСО 13372:2012, статья 8.9]
3.5 анализ видов и последствий отказов (FMEA) [failure modes effects analysis (FMEA)]: Метод систематического анализа системы с целью идентификации функций и функциональных отказов оборудования, а также оценки причин и последствий каждого отказа.
Примечание 1 - Применительно к оборудованию, находящемуся в эксплуатации, анализ выполняют с учетом накопленного опыта эксплуатации. Для оборудования, вводимого в эксплуатацию, анализ выполняют с использованием разных доступных источников информации.
Примечание 2 - Процедуры FMEA описаны в [3].
[ИСО 13372:2012, статья 8.2]
3.6 анализ видов, последствий и критичности отказов (FMECA) [failure modes effects criticality analysis (FMECA)]: FMEA с классификацией процессов по тяжести последствий отказов.
Примечание 1 - Классификацию проводят сравнением с порогами критичности последствий отказов.
Примечание 2 - Процедуры FMECA описаны в [11].
[ИСО 13372:2012, статья 8.3]
3.7 анализ признаков видов отказов (FMSA) [failure modes symptoms analysis (FMSA)]: Метод, основанный на FMECA и дополняющий его выбором диагностических признаков для отказов каждого вида, методами определения вида отказа и контроля состояния в целях формирования оптимальной стратегии мониторинга.
Примечание - Метод FMSA рассматривается в ИСО 13379-1.
3.8 оценка времени до отказа [estimated time to failure (ETTF)]: Оценка периода времени от текущего момента до момента, когда в наблюдаемой машине ожидается наступление отказа.
Примечание - См. рисунок 2.
3.9 остаточный ресурс [remaining useful life (RUL)]: Оставшееся время до перехода машины в предельное состояние.
3.10 горизонт прогнозирования [predictive horizon]: Минимальный интервал времени для подготовки к отказу, установленный пользователем.
4.1 Общее понятие о контроле состояния машин, формирующее основу для процедур прогнозирования и определяющее необходимые исходные данные для этой процедуры, дано в ИСО 17359. Для прогнозирования может потребоваться сбор документированных данных, включающих:
a) общий перечень агрегатов, машин и узлов, подлежащих контролю, с технической документацией на них;
b) все параметры, подлежащие контролю;
c) установленные базовые уровни и критерии приемки, записи эксплуатационных параметров, данных технического обслуживания, а также записи об имевших место отказах;
d) текущие и планируемые условия работы и технического обслуживания контролируемых машин;
e) первоначальный диагноз, включая идентификацию всех развивающихся неисправностей;
f) модели отказов (единичных и множественных), которые могут включать в себя статистические характеристики, влияющие факторы, критерии зарождения неисправностей и точки отказов для всех контролируемых параметров;
g) методы обработки кривых (подгонка, проектирование, наложение);
h) уровни предупреждения;
i) уровни останова;
j) пороговые значения показателей производительности, связанные с техническим состоянием машины;
k) результаты расследований отказов;
l) параметры надежности, готовности, ремонтопригодности и безопасности;
m) данные о зарождающихся неисправностях;
n) данные о прогрессирующих неисправностях;
о) идентификационные данные машин (номер партии, номер серии и т.п.);
р) условия окружающей среды, способные влиять на состояние узлов машин.
В некоторых случаях и условиях производства не все данные из вышеперечисленных могут быть доступны.
4.2 Целями сбора данных о характеристиках надежности, связанных с текущим техническим состоянием и показателями работы машины, являются:
- установление показателей фактической надежности, составление прогноза их изменения, сопоставление с эксплуатационными данными и моделями развития неисправностей и, в конечном итоге, уточнение прогноза технического состояния;
- получение информации, позволяющей улучшить показатели надежности данной машины и проектируемых машин;
- получение информации, позволяющей проверить и подтвердить качество работы моделей и алгоритмов.
4.3 Целями сбора данных о текущих эксплуатационных нагрузках и нагрузках, действовавших на периоде эксплуатации машины, являются:
- установление связи между показателями фактической надежности и работой, произведенной машиной, для сопоставления моделей зарождения и развития неисправностей (повреждений) с эксплуатационными данными;
- уточнение моделей оценки повреждений для данной машины и проектируемых машин;
- расширение области применения моделей для оценивания повреждений.
4.4 Целями сбора данных о производственных потерях, потерях из-за вторичных отказов, затратах на мониторинг машин, техническое обслуживание и необходимости резервирования машин и их узлов являются:
- установление соотношения между затратами и получаемой выгодой для разных вариантов технического обслуживания;
- повышение качества решений, принимаемых в связи с техническим обслуживанием машин;
- сокращение затрат, связанных с функционированием и техническим обслуживанием данной машины и проектируемых машин;
- оптимальная организация и управление (на основе совместного анализа данных о затратах, данных мониторинга, данных об эксплуатационных параметрах и нагрузках машины) операциями технического обслуживания (по состоянию, планово-предупредительного, для устранения неисправностей), обслуживающим персоналом, хранением запасных узлов и т.д.
5.1 Основные понятия
Прогноз представляет собой оценку времени до отказа и вероятности единичного или множественного отказа вследствие неисправностей (повреждений), имеющих место в настоящий момент или ожидаемых в будущем. Прогноз основывается на подтвержденных опытом знаниях о процессах развития неисправностей разного вида. Задача прогноза - дать пользователю возможность оценить остаточный ресурс машины с достаточной степенью достоверности. Прогноз также может быть использован оператором машины для принятия решения, позволяющего предотвратить возможный отказ, выполнения корректирующих действий, позволяющих продлить срок службы машины, или просто для использования имеющегося резерва времени, чтобы подготовиться к надвигающемуся отказу. Эффективность прогноза зависит от того, насколько хорошо известны и описаны моделью виды неисправностей и отказов для машин данного вида, как они зависят от срока службы и конструктивного исполнения конкретной машины, каким образом они развиваются во времени.
Отказы определяют по контролируемым параметрам. Однако одних только данных мониторинга для составления прогноза недостаточно. Общая процедура составления прогноза включает в себя следующие основные моменты:
a) определение конечной точки (обычно точки останова машины);
b) наблюдение изменения параметров и оценка скорости развития повреждения;
c) определение текущего технического состояния;
d) получение оценки времени до отказа или остаточного ресурса машины;
e) установление горизонта прогнозирования события.
Важно отличать прогнозирование от диагностирования. Если диагностирование по своей природе ретроспективно, т.е. основывается на имеющихся данных в конкретный момент времени, то прогнозирование имеет дело с данными в будущем и должно учитывать:
- виды единичных и множественных отказов, а также скорости развития неисправностей;
- критерии зарождения неисправностей разных видов;
- роль имеющихся отказов в зарождении будущих отказов;
- взаимосвязь между развивающимися неисправностями и скоростью их развития;
- чувствительность процедур мониторинга к обнаружению развивающихся неисправностей и будущих отказов и к изменениям технического состояния;
- возможность изменения процедуры мониторинга для лучшего учета существенных факторов;
- влияние операций по техническому обслуживанию и условий работы машины;
- условия и допущения, при которых прогноз остается достоверным.
Отдельными вопросами, представляющими интерес в рамках модели прогнозирования, являются: ухудшение показателей эффективности работы машин, прогнозируемое число циклов работы машины, остаточный ресурс.
Рисунок 1 а) иллюстрирует соотношение между прогнозированием и диагностированием на интервале развития отказов в машине. На рисунке 1 b) те же понятия рассматриваются через исполняемые процедуры.
5.2 Влияющие факторы
Влияющие факторы представляют собой параметры, от которых зависит скорость развития неисправности (повреждения). Такими параметрами могут быть, например, температура, вязкость масла, зазор в подшипнике, нагрузка, скорость, режим работы машины. Каждый влияющий фактор может рассматриваться как одна из движущих сил развития существующей неисправности конкретного вида, но он также влияет на развитие других неисправностей и на зарождение будущих отказов.
На рисунке 2 показан пример, когда вибрация, усилившаяся вследствие повреждения подшипника масляного насоса (причины первичного отказа), вызвала повреждение уплотнения (причины вторичного отказа), развивающееся быстрее, чем исходное повреждение подшипника. По мере разрушения уплотнения и связанной с этим утечкой масла происходило падение давления подачи масла, что повлекло за собой медленно развивающееся повреждение крыльчатки насоса (причины третичного отказа).
5.3 Установка уровней уведомления, предупреждения и останова
Точка отказа для контролируемого параметра - это значение параметра, при достижении которого объект выходит из строя. Эту точку обычно определяют на основе опыта предшествующих наблюдений отказов.
Уровень останова для того же параметра, при достижении которого машину останавливают, обычно лежит ниже точки отказа. Это значение обычно определяют на основе стандартов, руководств изготовителя и опыта эксплуатации машин данного вида. Данный уровень обычно используют для индикации отказа. Однако, поскольку данный уровень находится ниже точки отказа, то его достижение еще не свидетельствует о наступившем полном отказе машины, что дает возможность избежать разрушительных повреждений.
Уровни предупреждения и уведомления (мягкого предупреждения) обычно устанавливают ниже уровня останова, исходя из резерва времени, в течение которого появится возможность провести техническое обслуживание. Однако при принятии решения о выборе уровня предупреждения необходимо располагать данными о:
a) доверительном уровне прогноза;
b) требованиях к дальнейшему использованию машины при производстве продукции;
c) времени на доставку запасных узлов;
d) времени для организации технического обслуживания;
e) объеме работ по установлению причины неисправности;
f) экстраполяционных и проектных трендах контролируемых параметров.
Основное различие между экстраполяционным и проектным трендами заключается в том, что построение проектного тренда требует модели для оценки параметра в будущем, а экстраполяционный тренд подгоняется под данные, полученные в прошлом (см. рисунок 3). В настоящее время большинство используемых прогнозных кривых по своей природе является экстраполяционными.

а) Развитие повреждения со временем

b) Процессы диагностирования и прогнозирования
Примечание - Полная система контроля требуется не для каждого оборудования.
Рисунок 1 - Два представления соотношения между диагностированием и прогнозированием

X - время; Y - контролируемый параметр; 1 - первичный отказ (сплошная линия); 2 - вторичный отказ (пунктирная линия); 3 - третичный отказ (штрихпунктирная линия); IF - влияющий фактор; TPFM - оценка времени до первичного отказа; TSFM - оценка времени до вторичного отказа; TTFM - оценка времени до третичного отказа; а - момент зарождения вторичного отказа; b - текущее время; с - момент зарождения третичного отказа
Рисунок 2 - Влияющие факторы

X - время; Y - контролируемый параметр; х - известная точка; о - предсказанная точка; 1 - точка отказа; 2 - уровень предупреждения; 3 - экстраполяция; 4 - прогноз; 5 - текущее время; а - время до отказа по экстраполяционному тренду; b - время до отказа по проектному тренду
Рисунок 3 - Прогнозные тренды
Процедура построения тренда требует знания поведения набора контролируемых параметров при развитии неисправности данного вида в данных рабочих условиях. При этом для построения проектного тренда необходимо знать уравнение движения, показывающее, как будет изменяться параметр, характеризующий повреждение данного вида, в заданных условиях.
Примером может служить уравнение изменения ускорения общей вибрации корпуса опорного шарикового подшипника с глубоким желобом модели 6316, смазываемого минеральным маслом с кинематической вязкостью 220 сСт, на частоте вращения 3000 мин-1 при температуре 80 °С. Если оно известно, то построенная по нему кривая даст гораздо более точный прогноз поведения контролируемого параметра, чем экстраполяция.
5.4 Многофакторный анализ
Прогноз может быть составлен по одному или нескольким параметрам. Многофакторный анализ включает в себя одновременное использование соответствующих данных одной системой мониторинга. Такой способ анализа предпочтителен при прогнозировании технического состояния, поскольку позволяет не только наблюдать отдельные контролируемые параметры, но и сопоставлять их изменения. Особенно это важно, когда есть основания предполагать взаимосвязь между разными контролируемыми параметрами, как, например, между температурой подшипника и вязкостью масла (см. рисунок 4).

X - независимый параметр; Y - зависимые контролируемые параметры; 1 - первый параметр; 2 - второй параметр; 3 - третий параметр; 4 - четвертый параметр; 5 - пятый параметр
Рисунок 4 - Пример одновременного отображения нескольких параметров
Одним из принципов многофакторного анализа является одновременное отслеживание изменений как исходных данных, так и полученных в результате их обработки контролируемых параметров. Так, использование узкополосных фильтров позволяет разбить исходный спектр вибрации на отдельные частотные составляющие, изменения амплитуд которых могут служить предметом анализа и сопоставляться с точками отказа - предельно допустимыми значениями для каждой из составляющих. Если построить график, откладывая по одной оси значения амплитуд каждой частотной составляющей, а по другой, например, какой-нибудь иной параметр вибрации, результаты анализа частиц износа в масле или одну из эксплуатационных характеристик машины, то это позволит установить наличие взаимосвязи между контролируемыми параметрами.
Одна из проблем многофакторного анализа состоит в том, что каждая переменная имеет собственную единицу измерения. Ситуация еще более усложняется, если переменная в процессе наблюдения может несколько раз приобретать одно и то же значение (см. рисунок 4). Дополнительная трудность в построении трендов и установке уровней предупреждения в многофакторном анализе связана с тем, что при неисправности значение переменной (например, расход или давление жидкости) может приобретать нулевое значение.
Принципиальным различием между стандартной процедурой анализа набора параметров в процессе мониторинга и многофакторного анализа в целях диагностирования является то, что в последнем случае часто необходимо откладывать данные по единой оси, показывающей степень развития неисправности. В качестве простого примера по такой оси можно откладывать процент выработанного ресурса, когда 0 % соответствуют машине, не введенной в эксплуатацию, а 100 % - машине после ее отказа. В этом случае параметры, значение которых при отказе падает до нуля (такие как расход или давление жидкости), должны быть инвертированы.
При составлении прогноза важно, чтобы для каждого параметра, используемого в многофакторном анализе, было известно:
- начальное значение, соответствующее остаточному ресурсу 100 % (выработанному ресурсу 0 %) или новой машине (узлу);
- конечное значение, соответствующее остаточному ресурсу 0 % (выработанному ресурсу 100 %) или машине (узлу) после отказа;
- каким образом изменение параметра связано с наступлением отказа данного вида и сокращением времени до отказа.
5.5 Критерии наступления отказов
Для прогнозирования будущих отказов, прежде всего, следует определить критерии их наступления через влияющие факторы, принимая во внимание, что один и тот же параметр может служить в качестве влияющего фактора для наступающего отказа и использоваться в качестве признака зарождения неисправности, приводящей к будущему отказу. При этом основная причина отказа данного вида может быть определена через набор параметров, значения которых прямо или косвенно указывают на степень развития неисправности (см. рисунок 5).

X - время; Y - выработанный ресурс (0 % - полный ресурс, 100 % - отказ); FM1 - основная причина отказа в форме события; FM2 - основная причина отказа в форме условия и события; а - зарождение неисправности (по параметрам соответствующего критерия); b - текущее время; с - область экстраполяции
Рисунок 5 - Критерий зарождения неисправности
Примером параметра, прямо указывающего на наличие неисправности, может быть положение клапана, в то время как изменение температуры используют в качестве косвенного признака неисправности.
5.6 Прогноз зарождения неисправности
Зарождение неисправности следует всегда отслеживать назад во времени в поисках основной причины ее появления. Эта основная причина может быть описана через набор условий и событий. При этом с условиями обычно связывают постепенные изменения контролируемых параметров, а с событиями - их скачкообразные изменения (см. рисунок 6). Картина может быть "смазана" тем, что в некоторых случаях с определенного момента развития повреждения контролируемый параметр начинает вести себя так, как если бы это повреждение исчезло. В этом случае для построения прогноза используют другие параметры.

X - время; Y - выработанный ресурс (0 % - полный ресурс, 100 % - отказ); - - - проектный тренд; ... - экстраполяционный тренд; Р - контролируемый параметр; FM - вид отказа; Тpro - время до отказа по проектному тренду; Text - время до отказа по экстраполяционному тренду; а - текущее время; b - зарождение неисправности; с - превышение критерия; d - уровень останова
Рисунок 6 - Прогнозирование зарождения отказа (по проектным и экстраполяционным трендам)
Наличие условий, событий и взаимосвязи между ними легко проследить с помощью многофакторного анализа. При достижении или превышении значений контролируемых параметров, установленных в качестве критерия зарождения неисправности, инициируется сигнал предупреждения о начале развития неисправности данного вида.
Таким образом, прогноз зарождения неисправности (повреждения), ведущей к отказу определенного вида, основывается на установлении критериев зарождения неисправности и использовании методов построения трендов контролируемых параметров. Точность прогноза в значительной степени будет зависеть от того, являются ли эти тренды экстраполяционными или проектными (см. рисунок 6).
Для построения прогноза зарождения неисправности необходимо глубокое понимание:
- принципов установления критериев зарождения неисправности на основе анализа временных рядов и статистической информации;
- многофакторного анализа с применением широкого набора контролируемых параметров;
- взаимных зависимостей между отказами разных видов;
- рабочих условий на момент зарождения неисправности;
- поведения контролируемых параметров в различных условиях.
6.1 Принципы моделирования
Процесс прогнозирования должен быть основан на методологии, включающей в себя, например, следующие известные модели развития неисправностей:
- анализ видов, последствий и критичности отказов (FMECA);
- анализ дерева причинно-следственных связей развития неисправности;
- методы оценки риска отказа;
- физические модели зарождения и развития повреждений;
- методы построения экстраполяционных и проектных трендов;
- определение остаточного ресурса при заданном уровне доверия и риске.
С помощью указанных моделей можно получить данные о видах отказов и взаимосвязях между ними, степени и скорости развития неисправности, риске отказа данного вида.
После того, как выявлено зарождение неисправности или получен диагноз, одной из основных проблем остается получение оценки времени до отказа или достижение некоторого момента времени, критичного для производства, без отказа. Иногда параллельно с этим используют процедуры оценки остаточного риска на основе показателей производительности машины. Наиболее точный метод будет существенно опираться на физические явления, лежащие в основе развития неисправности. Если же модель развития процесса отсутствует, а его физические основы не вполне понятны, то для построения прогноза могут быть использованы экспертные оценки или подходы, основанные на данных.
Для получения оценки времени до отказа обычно используют несколько источников информации, таких как:
- данные мониторинга;
- данные испытаний;
- данные об эксплуатации машины;
- данные о надежности и готовности;
- документация изготовителя;
- данные мониторинга других машин данного вида;
- значения эксплуатационных параметров.
6.2 Типы моделей
Из всего разнообразия существующих типов модели выбирают те, для которых имеется достаточный опыт применения и в наибольшей степени соответствующих данным, которые могут быть получены. Обычно выбор приходится делать из моделей на основе данных, на основе знаний или на основе физического описания процессов. Последняя модель включает в себя уравнения, описывающие как поведение контролируемого элемента машины, так и зависимость этого поведения от разного рода неисправностей (повреждений). И напротив, модель на основе данных игнорирует физическое описание процессов, имеющих место в машине, и использует эмпирически установленные связи между наблюдениями и неисправностями (отказами). Для этого часто применяют процедуры машинного обучения. Модель на основе знаний опирается на сведения, предоставляемые проектировщиком машины, а также полученные в результате опыта многолетней эксплуатации машин данного вида.
7.1 Уровни доверия прогноза
Содержащимся в прогнозе оценкам временных интервалов всегда присуща некоторая степень неопределенности. Построенный прогноз обладает ценностью только в рамках заданного уровня доверия. Если границы прогноза слишком широки, то значимость его невелика, поскольку принимаемое оператором решение должно быть основано на приемлемом уровне риска.
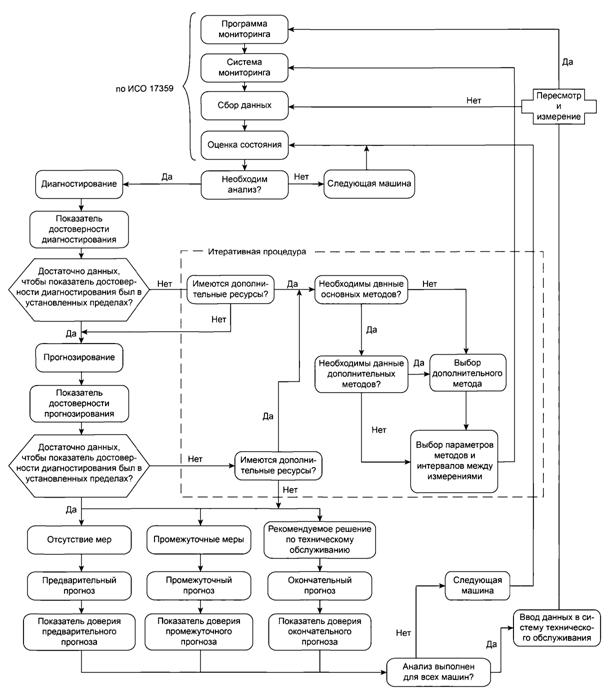
Общая схема процедуры контроля состояния, включающей в себя построение прогноза, приведена в приложении А. Эта схема включает себя подэтапы, предполагающие определение уровней доверия и итеративную процедуру подтверждения прогноза.
Уровень доверия представляет собой выражаемую в процентах числовую характеристику того, с какой степенью определенности можно утверждать о правильности диагноза или прогноза.
Эта величина отражает собой суммарный эффект влияния всех источников неопределенности на точность окончательного заключения. Она может быть получена по заданному алгоритму либо как сумма взвешенных неопределенностей от разных источников.
Процедура определения уровня доверия включает в себя учет с определенными весами ошибочной или отсутствующей информации, используемой при построении прогноза и относящейся к:
a) истории технического обслуживания машины;
b) конструкции машины и характерных для нее видов отказов;
c) характеристикам методов анализа (их чувствительность к обнаружению аномального состояния и изменениям состояния);
d) установленным предельным значениям контролируемых параметров;
e) интервалам между измерениями;
f) структуре базы данных;
g) процедуре сбора данных;
h) оценке критичности неисправности;
i) построению тренда контролируемых параметров;
j) процедуре постановки диагноза;
k) процедуре составления прогноза;
l) будущим нагрузкам при применении машины;
m) будущим условиям работы машины.
Приведенный выше перечень не является исчерпывающим.
Следует отметить, что весовые коэффициенты источников неопределенностей, установленные для процедур диагностирования и прогнозирования, могут различаться между собой, поскольку вклад каждого из них в конечный результат зависит от вида процедуры. Пример формы для оценки доверительного уровня прогноза на основе весовых коэффициентов приведен в приложении В.
7.2 Процедура прогнозирования
7.2.1 Общие положения
Общая процедура прогнозирования включает в себя четыре основных стадии: предварительную подготовку, прогнозирование отказов по развивающимся неисправностям, прогнозирование зарождения неисправностей и будущих отказов, прогнозирование последствий принятых мер. Эти стадии обычно проходят последовательно в соответствии с 7.2.2-7.2.5.
Следует отметить, что некоторые элементы в указанной последовательности действий могут быть опущены. Так, для оценки остаточного ресурса не всегда необходимо предварительно выполнять процедуру диагностирования.
7.2.2 Предварительная подготовка
Эта стадия включает в себя:
a) проведение диагностирования для выявления развивающихся неисправностей;
b) определение влияний между отказами разных видов;
c) определение уровней останова для всех признаков и контролируемых параметров;
d) определение потенциальных отказов, их критериев и точек отказа;
е) выбор подходящей модели прогнозирования (см. приложение С).
7.2.3 Прогнозирование отказов по развивающимся неисправностям
Эта стадия включает в себя:
a) оценку степени развития неисправностей и значений соответствующих контролируемых параметров относительно уровня останова;
b) построение проектного тренда для контролируемых параметров до уровня останова;
c) определение отказа, наступление которого ожидается прежде других;
d) уточнение (по возможности) оценки времени до отказа посредством итераций до тех пор, пока уровень доверия прогноза не будет в пределах допустимых значений.
7.2.4 Прогнозирование будущих отказов
Эта стадия включает в себя:
a) оценку зарождения будущих неисправностей в соответствии с установленными критериями и определение отказов, наступление которых в будущем наиболее вероятно;
b) определение влияющих факторов между существующими и будущими отказами;
c) определение точки зарождения будущей неисправности, тенденции (тренда) ее развития и получение оценки времени до отказа с учетом всех влияющих факторов и уровня останова;
d) выбор наиболее критичного отказа с наименьшим значением оценки времени до отказа и составление для него "предварительного прогноза" с соответствующим уровнем доверия и условиями его достоверности.
Составленный прогноз может потребовать принятия ряда мер, простейшей из которых (используемой при определенных обстоятельствах для некритичных машин), является отсутствие каких-либо специальных мер. В этом случае окончательный прогноз будет совпадать с предварительным.
Предварительный прогноз должен установить критичные развивающиеся неисправности с соответствующими оценками времени до отказа и уровня доверия прогноза, а также критичные будущие неисправности с соответствующими оценками времени до отказа и уровня доверия прогноза, если существует большой риск появления этих отказов или большой риск, связанный с последствиями этих отказов. Составленный прогноз должен сопровождаться условиями его проверки.
7.2.5 Прогнозирование последствий принятых мер
Эта стадия включает в себя:
a) определение мер, позволяющих задержать, ослабить или устранить развивающиеся неисправности, приводящие к критичным отказам, а также предотвратить зарождение будущих неисправностей;
b) пересмотр моделей прогнозирования отказа и повторение процедур прогнозирования [этапы от 7.2.2, перечисление b) до 7.2.4, перечисление b) включительно] с учетом последствий принятых мер;
c) составление прогноза после принятых мер с указанием соответствующего уровня доверия и условий его достоверности.
Может оказаться целесообразным рассмотреть возможность промежуточного технического обслуживания, позволяющего замедлить приближение отказов и предотвратить зарождение будущих неисправностей. Такие промежуточные меры обычно осуществляют безразборным способом (например, заменой смазки подшипника).
Может быть также рассмотрена возможность и более кардинальных мер, в число которых входят замена узлов и капитальный ремонт машины. В этом случае прогноз последствий принятых мер обычно основывают на имеющихся данных о характеристиках надежности при эксплуатации машин данного вида.
Составленный на данной стадии прогноз указывает критические приближающиеся отказы (с учетом эффекта от принятых мер) с оценками времени до отказа и уровнем доверия и критические будущие отказы с оценками времени до отказа и уровнем доверия, если вероятность таких отказов велика или если этим отказам соответствует высокое значение риска.
Прогноз должен сопровождаться указанием условий, при которых его можно считать достоверным.
Рекомендации по принимаемым мерам (их отсутствию, промежуточному или полному техническому обслуживанию) должны основываться на оценке рисков с учетом возможных потерь: финансовых, для окружающей среды, для безопасности производства и пр.
7.3 Отчет о прогнозировании
Полный отчет о прогнозировании должен включать в себя отчет о диагностировании по ISO 13379-1 и, по меньшей мере, следующую информацию:
a) идентификационный код (номер) машины;
b) описание машины;
c) условия работы машины на момент измерений;
d) условия, при которых прогноз считается достоверным;
e) перечень (или ссылка на соответствующий документ) точек измерений, контролируемых параметров и средств измерений, применяемых в целях прогнозирования;
f) диагноз, включая данные о всех развивающихся неисправностях;
g) предварительный прогноз (для приближающихся и будущих отказов), уровень доверия прогноза, условия его достоверности и оценка связанного с прогнозом риска (при отсутствии принимаемых мер);
h) дополнительные испытания, необходимые для повышения уровня доверия;
i) рекомендуемые меры, прогноз с учетом этих мер (для приближающихся и будущих отказов), уровень доверия прогноза, условия его достоверности и оценка связанного с прогнозом риска;
j) другие возможные меры, прогноз с учетом этих мер (для приближающихся и будущих отказов), уровень доверия прогноза, условия его достоверности и оценка связанного с прогнозом риска.
Как правило, отчет может представлять собой форму, в которую заносят краткие сведения, специфичные для обследуемой машины, с приложениями, в которых приводят подробные сведения о каждом отдельном диагнозе и проведенных дополнительных испытаниях, рекомендации по последующим действиям и возможным альтернативным решениям, возможные будущие неисправности (отказы) и другую полезную информацию.
Целесообразно также включать в форму отчета значения индикаторов состояний и индикаторов трендов, поскольку это позволяет быстро распознать критичные состояния и значимые изменения, а также ситуации, когда эти состояния и изменения могут быть достигнуты до следующего момента сбора данных.
Приложение А
(справочное)

Приложение В
(справочное)
|
Этап построения прогноза |
Источники ошибок прогноза |
Весовой коэффициент |
Доверительный уровень этапа, % |
Взвешенный доверительный уровень, % |
|
1 |
История машины |
0,15 | ||
|
2 |
Анализ отказов узлов машины |
0,10 | ||
|
3 |
Контролируемые параметры |
0,15 | ||
|
4 |
Предельные уровни |
0,10 | ||
|
5 |
Интервал между измерениями |
0,10 | ||
|
6 |
Структура базы данных |
0,05 | ||
|
7 |
Процедура сбора данных |
0,05 | ||
|
8 |
Оценка параметров |
0,05 | ||
|
9 |
Составление диагноза |
0,10 | ||
|
10 |
Составление прогноза |
0,15 | ||
|
Общий доверительный уровень | ||||
|
Примечание - Общий доверительный уровень равен сумме взвешенных доверительных уровней этапов. | ||||
Приложение С
(справочное)
С.1 Пять общих подходов к моделированию
С.1.1 Модели на основе описания физических процессов
Такие модели включают в себя описание физических процессов в элементах машины как в нормальных условиях их работы, так и в условиях неисправностей (повреждений). В последнем случае часто используют дополнительную модель развития повреждения, также основанную на происходящих физических процессах. Для описания процессов на основе соответствующих физических законов используют методы конечных элементов и другие подходящие способы.
С.1.2 Статистические модели
Статистические модели основаны на сборе информации о поведении ансамбля однотипных элементов. Такие модели нашли широкое применение в анализе надежности. Поскольку в статистических моделях полученные оценки являются результатом усреднения по ансамблю, они не всегда столь же точны, как оценки, полученные при анализе реального состояния машины (например, с помощью моделей на основе описания физических процессов). Чтобы преодолеть этот недостаток, иногда предусматривают подстройку параметров модели по результатам текущих измерений.
С.1.3 Эвристические модели
Эвристические модели прогнозируют ожидаемое поведение системы, исходя из некоторого набора общих правил. Такие модели, которые иногда называют моделями на основе знаний, могут быть реализованы в форме экспертных систем, дерева причинно-следственных связей и т.п.
С.1.4 Модели на основе данных
Такие модели позволяют описать наблюдаемое поведение объектов без углубления в его физические основы. Эти модели строят с использованием методов распознавания образов (по аналогии с методами машинного обучения), позволяющими сопоставить результаты измерений и полученные на их основе параметры оставшемуся сроку службы по обширной выборке данных об этой зависимости. Модели могут быть реализованы в форме анализа статистических связей, искусственных нейронных сетей и т.п.
С.1.5 Гибридные модели
Нередко с помощью какого-либо одного из перечисленных методов невозможно охватить все разнообразие возможных видов отказов для всех элементов машины. В этом случае применяют комбинацию этих методов. Например, для наиболее критичных неисправностей могут быть использованы модели на основе описания физических процессов, а для остальных - модели на основе данных.
С.2 Три применения моделей
С.2.1 Оценка срока службы
Долговечность отдельных узлов машины можно оценить в отношении риска ухудшения технического состояния в процессе контроля и риска отказа в процессе работы машины на основе:
- оценивания показателей надежности;
- оценивания технического состояния (с помощью статистического или детерминистского анализа, экспертных оценок, результатов испытаний, моделей развития неисправностей).
С.2.2 Модели надежности
Такие модели обеспечивают получение информации о показателях надежности в виде случайных величин, изменяющихся со временем. Расчет позволяет получить оценку среднего времени до отказа.
Анализ надежности и времени отказов позволяет учесть повышение частоты отказов вследствие старения узлов, а также выхода их из строя в начальный период эксплуатации.
Показатели надежности могут быть привязаны к данным мониторинга и условиям эксплуатации машины. Это позволит получить показатели надежности конкретной машины.
С.2.3 Модели изменения технического состояния
Такие модели используют для оценивания зарождения и развития повреждений (износа, трещин, коррозии и пр.).
В них могут быть использованы данные о том или ином виде технического состояния, полученные в результате проверок или по опыту эксплуатации аналогичных машин. Сопоставление расчетов с расчетами для "нормального" поведения машины позволяет прогнозировать будущее ухудшение технического состояния.
С.3 Проверка модели
Целью проверки является сопоставление изменения технического состояния, известного по результатам контроля, с тем, что предсказан моделью. Процедура проверки может включать также подтверждение связи измеренных контролируемых параметров с наблюдаемым повреждением.
Приложение ДА
(справочное)
Таблица ДА.1
|
Обозначение ссылочного международного стандарта |
Степень соответствия |
Обозначение и наименование соответствующего национального стандарта |
|
ISO 2041 |
IDT |
ГОСТ Р ИСО 2041-2012 "Вибрация, удар и контроль технического состояния. Термины и определения" |
|
ISO 13372 |
IDT |
ГОСТ Р ИСО 13372-2013 "Контроль состояния и диагностика машин. Термины и определения" |
|
ISO 13379-1 |
IDT |
ГОСТ Р ИСО 13379-1-2015 "Контроль состояния и диагностика машин. Методы интерпретации данных и диагностирования. Часть 1. Общее руководство" |
|
ISO 17359 |
IDT |
ГОСТ Р ИСО 17359-2015 "Контроль состояния и диагностика машин. Общее руководство" |
|
Примечание - В настоящей таблице использовано следующее условное обозначение степени соответствия стандартов: - IDT - идентичные стандарты. | ||
Библиография
|
[1] |
ISO 13373-1:2002, Condition monitoring and diagnostics of machines - Vibration condition monitoring - Part 1: General procedures |
|
[2] |
ISO 13374-1:2003, Condition monitoring and diagnostics of machines - Data processing, communication and presentation - Part 1: General guidelines |
|
[3] |
ISO 18129, Condition monitoring and diagnostics of machines - Approaches for performance diagnosis |
|
[4] |
IEC 60812 Ed. 2.0 b:2006, Analysis techniques for system reliability - Procedure for failure mode and effects analysis (FMEA) |


