ГОСТ Р МЭК 60601-2-47-2017 ИЗДЕЛИЯ МЕДИЦИНСКИЕ ЭЛЕКТРИЧЕСКИЕ. Часть 2-47. ЧАСТНЫЕ ТРЕБОВАНИЯ БЕЗОПАСНОСТИ С УЧЕТОМ ОСНОВНЫХ ФУНКЦИОНАЛЬНЫХ ХАРАКТЕРИСТИК К АМБУЛАТОРНЫМ ЭЛЕКТРОКАРДИОГРАФИЧЕСКИМ СИСТЕМАМ
Medical electrical equipment. Part 2-47. Particular requirements for basic safety and essential performance of ambulatory electrocardiographic systems
ОКС 11.040.55
Предисловие
1 Подготовлен Обществом с ограниченной ответственностью "Медтехстандарт" (ООО "Медтехстандарт") на основе собственного перевода на русский язык англоязычной версии стандарта, указанного в пункте 4
2 Внесен Техническим комитетом по стандартизации ТК 011 "Медицинские приборы, аппараты и оборудование"
3 Утвержден и введен в действие Приказом Федерального агентства по техническому регулированию и метрологии от 14 декабря 2017 г. N 1960-ст
4 Настоящий стандарт идентичен международному стандарту МЭК 60601-2-47:2012 "Изделия медицинские электрические. Часть 2-47. Частные требования безопасности с учетом основных функциональных характеристик к амбулаторным электрокардиографическим системам" (IEC 60601-2-47:2012 "Medical electrical equipment - Part 2-47: Particular requirements for the basic safety and essential performance of ambulatory electrocardiographic systems", IDT).
При применении настоящего стандарта рекомендуется использовать вместо ссылочных международных стандартов соответствующие им национальные стандарты, сведения о которых приведены в дополнительном приложении ДА
5 Взамен ГОСТ Р МЭК 60601-2-47-2015
Введение
Настоящий стандарт описывает основные требования безопасности с учетом основных функциональных характеристик к АМБУЛАТОРНЫМ ЭЛЕКТРОКАРДИОГРАФИЧЕСКИМ СИСТЕМАМ. Он изменяет и дополняет опубликованное в 2005 г. третье издание МЭК 60601-1 "Электроаппаратура медицинская. Часть 1. Общие требования к основной безопасности и существенным характеристикам" (далее - общий стандарт).
Раздел "Общие положения и обоснование" для требований настоящего стандарта включен в приложение АА.
Знание изложенных требований будет способствовать не только правильному применению настоящего стандарта, но и более эффективному внедрению любого изменения, обусловленного изменениями в клинической практике или результатом развития технологии. Однако следует учитывать, что приложение АА не является частью требований настоящего стандарта.
Настоящий стандарт является прямым применением международного стандарта МЭК 60601-2-47, подготовленного подкомитетом 62D МЭК "Медицинская электроаппаратура" Технического комитета ТК 62 "Электрооборудование в медицинской практике".
Второе издание отменяет и заменяет первое издание, опубликованное в 2001 г. Настоящее издание представляет собой технический пересмотр в целях соответствия с третьим изданием МЭК 60601-1.
Текст международного стандарта основан на следующих документах:
|
Окончательный проект международного стандарта |
Отчет о голосовании |
|
62D/963/FDIS |
62D/980/RVD |
Полную информацию о голосовании по утверждению международного стандарта можно найти в отчете о голосовании, который указан в приведенной выше таблице.
Редакция международного стандарта подготовлена в соответствии с Директивами ИСО/МЭК, часть 2.
В настоящем стандарте приняты следующие шрифтовые выделения:
- требования и определения: прямой шрифт;
- методы испытаний: курсив;
- информативный материал, приведенный вне таблиц (примечания, примеры и справочная информация), а также нормативный текст таблиц: шрифт уменьшенного размера;
- ТЕРМИНЫ, ОПРЕДЕЛЕННЫЕ В РАЗДЕЛЕ 3 ОБЩЕГО СТАНДАРТА И В НАСТОЯЩЕМ СТАНДАРТЕ: ЗАГЛАВНЫЕ БУКВЫ.
В настоящем стандарте термины означают:
- "пункт" - одна из 17 частей стандарта, указанных в содержании, включая все подпункты (например, пункт 7, включая его подпункты 7.1, 7.2 и т.д.);
- "подпункт" - пронумерованная последовательность подпунктов пункта (например, подпункты 7.1, 7.2 и 7.2.1 являются подпунктами пункта 7).
Перед ссылкой на пункт и перед его номером в настоящем стандарте будет стоять слово "пункт", а ссылка на подпункт - ограничиваться лишь его номером.
В настоящем стандарте союз "или" будет использован как включающее "или", то есть утверждение будет истинным при любой комбинации условий.
Глагольные формы, используемые в настоящем стандарте, совпадают по форме с описанными в приложении Н Директив ИСО/МЭК (часть 2).
Вспомогательные глаголы:
- "должен" означает, что соответствие требованиям или испытаниям обязательно для соответствия настоящему стандарту;
- "следует" означает, что соответствие требованиям или испытаниям рекомендовано, но не обязательно для соответствия настоящему стандарту;
- "может" используется для описания допустимых путей достижения соответствия требованиям или испытаниям.
Знак звездочки (*) у номера пункта или подпункта раздела указывает, что в приложении АА приведены соответствующие пояснения.
Применяют пункт 1 общего стандарта*(1), за исключением следующего:
──────────────────────────────
*(1) Общий стандарт МЭК 60601-1:2005 "Электроаппаратура медицинская. Часть 1. Общие требования к основной безопасности и существенным характеристикам".
201.1.1* Область распространения
Замена:
Настоящий стандарт распространяется на ОСНОВНЫЕ ТРЕБОВАНИЯ БЕЗОПАСНОСТИ С УЧЕТОМ ОСНОВНЫХ ФУНКЦИОНАЛЬНЫХ ХАРАКТЕРИСТИК К АМБУЛАТОРНЫМ ЭЛЕКТРОКАРДИОГРАФИЧЕСКИМ СИСТЕМАМ, в дальнейшем именуемым как ME СИСТЕМЫ.
В том случае, если пункт или подпункт применяют исключительно к ME ИЗДЕЛИЯМ или ME СИСТЕМАМ, это будет отражено в заголовках и содержании данного пункта или подпункта. Если такая информация отсутствует, это означает, что пункт или подпункт соответственно применяют и к ME ИЗДЕЛИЯМ, и к ME СИСТЕМАМ.
ОПАСНОСТИ, связанные с физиологическими эффектами, вызванными воздействием ME ИЗДЕЛИЯ или ME СИСТЕМЫ, не рассматриваются в настоящем стандарте, за исключением 7.2.13 и 8.4.1 общего стандарта.
Примечание - См. также пункт 4.2 общего стандарта.
В рамках области распространения настоящего стандарта находятся системы следующих типов:
a) системы, которые обеспечивают непрерывную запись и непрерывный анализ ЭКГ, позволяющие выполнить полный повторный анализ, дающий в целом схожие результаты. Системы могут сначала записывать и сохранять ЭКГ и позднее их анализировать на отдельном оборудовании или записывать и анализировать ЭКГ одновременно. Тип используемого запоминающего носителя информации не относится к настоящему стандарту;
b) системы, которые обеспечивают непрерывный анализ и только частичную или ограниченную запись, не позволяющие выполнить полный повторный анализ ЭКГ.
Аспекты безопасности настоящего стандарта распространяются на все типы систем, подпадающих под одну из вышеуказанных категорий.
Если АМБУЛАТОРНАЯ ЭЛЕКТРОКАРДИОГРАФИЧЕСКАЯ СИСТЕМА имеет функцию автоматического анализа ЭКГ, применяются минимальные требования к рабочим характеристикам для функций измерения и анализа. МЕДИЦИНСКИЕ ЭЛЕКТРИЧЕСКИЕ ИЗДЕЛИЯ, на которые распространяются МЭК 60601-2-25 и МЭК 60601-2-27, исключены из области распространения настоящего стандарта.
Настоящий стандарт не применим к системам, которые не выполняют непрерывную запись и анализ ЭКГ (например, "периодические регистраторы событий").
201.1.2 Цель
Замена:
Цель настоящего стандарта - установить частные ОСНОВНЫЕ ТРЕБОВАНИЯ БЕЗОПАСНОСТИ С УЧЕТОМ ОСНОВНЫХ ФУНКЦИОНАЛЬНЫХ ХАРАКТЕРИСТИК К АМБУЛАТОРНЫМ ЭЛЕКТРОКАРДИОГРАФЧЕСКИМ СИСТЕМАМ.
201.1.3 Дополнительные стандарты
Дополнение:
Настоящий стандарт использует ссылки, указанные в пункте 2 общего стандарта и пункте 201.2.
МЭК 60601-1-2 применяют с изменениями, внесенными в пункт 202. МЭК 60601-1-3, МЭК 60601-1-8 и МЭК 60601-1-10 не применяют. Все остальные дополнительные стандарты, перечисленные в МЭК 60601-1, применяют в том виде, в каком они опубликованы.
201.1.4 Частные стандарты
Замена:
Частные стандарты серии МЭК 60601 могут изменять, заменять или отменять требования, содержащиеся в общем стандарте и дополнительных стандартах, имеющих прямое отношение к конкретному ME ИЗДЕЛИЮ, а также могут добавлять другие требования к ОСНОВНОЙ БЕЗОПАСНОСТИ и ОСНОВНЫМ ФУНКЦИОНАЛЬНЫМ ХАРАКТЕРИСТИКАМ.
Требования настоящего стандарта являются приоритетными по отношению к соответствующим требованиям общего стандарта.
Для краткости изложения в настоящем стандарте в качестве общего стандарта указан МЭК 60601-1. Дополнительные стандарты обозначены по их номерам.
Нумерация пунктов и подпунктов настоящего стандарта соответствует общему стандарту с приставкой "201" (например, пункт 201.1 настоящего стандарта соответствует содержанию пункта 1 общего стандарта) или дополнительному стандарту с приставкой "20х", где "х" - это последняя(ие) цифра(ы) номера дополнительного стандарта (например, пункт 202.4 настоящего стандарта соответствует содержанию пункта 4 дополнительного стандарта МЭК 60601-1-2, пункт 203.4 настоящего стандарта соответствует содержанию пункта 4 дополнительного стандарта МЭК 60601-1-3 и т.д.). Изменения текста общего стандарта обозначены следующими словами:
- "замена" означает, что пункт или подпункт общего стандарта или соответствующего дополнительного стандарта полностью заменены текстом настоящего стандарта;
- "дополнение" - текст настоящего стандарта является дополнением к требованиям общего стандарта или соответствующего дополнительного стандарта;
- "изменение" - пункт или подпункт общего стандарта или соответствующего дополнительного стандарта изменен в соответствии с текстом настоящего стандарта.
Подпункты, рисунки или таблицы, которые являются дополнительными к элементам общего стандарта, пронумерованы начиная с 201.101. Однако вследствие того, что определения в общем стандарте пронумерованы начиная с 3.1 по 3.139, дополнительные определения в настоящем стандарте пронумерованы начиная с 201.3.201. Дополнительные приложения обозначены буквами АА, ВВ и т.д., дополнительные пункты - аа), bb) и т.д.
Подпункты, рисунки или таблицы, которые являются дополнительными к элементам из дополнительного стандарта, пронумерованы начиная с "20х", где "х" - номер дополнительного стандарта, например 202 для МЭК 60601-1-2, 203 для МЭК 60601-1-3 и т.д.
Термин "настоящие стандарты" использован для совместной ссылки на общий стандарт, любые применимые дополнительные стандарты и настоящий стандарт, вместе взятые.
В случае отсутствия соответствующего пункта или подпункта в настоящем стандарте применяют без изменений соответствующий пункт или подпункт общего стандарта или применимого дополнительно стандарта, даже если он не релевантен; в настоящем стандарте указаны условия неприменимости любого пункта или подпункта общего стандарта или применимого дополнительного стандарта.
Применяют пункт 2 общего стандарта, за исключением следующего:
Изменение:
IEC 60601-1-2:2007, Medical electrical equipment - Part 1-2: General requirements for basic safety and essential performance - Collateral standard: Electromaqnetic compatibility - Requirements and tests (Электроаппаратура медицинская. Часть 1-2. Общие требования к базовой безопасности и основной эксплуатационной характеристике. Дополняющий стандарт. Электромагнитная совместимость. Требования и испытания)
В настоящем стандарте использованы термины и определения, приведенные в МЭК 60601-1:2005, за исключением следующих:
Примечание - Алфавитный указатель определений терминов приведен в конце настоящего стандарта.
Дополнительные определения:
201.3.201 МЕРЦАТЕЛЬНАЯ АРИТМИЯ, ТРЕПЕТАНИЕ ПРЕДСЕРДИЙ (ATRIAL FIBRILLATION, ATRIAL FLUTTER; AF): Ритм ЭКГ, характеризующийся либо отсутствием зубцов Р и нерегулярными кардиоинтервалами (мерцательная аритмия), либо высокой частотой волн трепетания при регулярных или нерегулярных кардиоинтервалах (трепетание предсердий).
201.3.202 АМБУЛАТОРНАЯ ЭЛЕКТРОКАРДИОГРАФИЧЕСКАЯ СИСТЕМА (AMBULATORY ELECTROCARDIOGRAPHIC SYSTEM): ME СИСТЕМА, АМБУЛАТОРНЫЙ РЕГИСТРАТОР и ОБОРУДОВАНИЕ ВОСПРОИЗВЕДЕНИЯ, каждый из которых может иметь функцию анализа.
Примечание 1 - ME СИСТЕМА зачастую называется Холтеровской системой мониторинга в честь изобретателя доктора Нормана Холтера.
201.3.203 АМБУЛАТОРНЫЙ РЕГИСТРАТОР (AMBULATORY RECORDER): Записывающее ME ИЗДЕЛИЕ, которое ПАЦИЕНТ надевает или носит при себе, включая необходимые ЭЛЕКТРОДЫ и кабели для записи потенциалов сердечной деятельности.
Примечание 1 - АМБУЛАТОРНЫЙ РЕГИСТРАТОР также может анализировать потенциалы сердечной деятельности, выполнять запись избирательно, только в случае важных событий, или непрерывно.
201.3.204 РЕГИСТРАТОР НЕПРЕРЫВНОГО ДЕЙСТВИЯ (CONTINUOUS RECORDER): ME ИЗДЕЛИЕ, которое выполняет непрерывную запись ЭКГ.
201.3.205 БАЗА ДАННЫХ; БД (DATABASE; DB): Образцы ЭКГ или искусственные сигналы одного или нескольких каналов вместе с описательной (клинической) информацией
201.3.206 ЭЛЕКТРОКАРДИОГРАММА; ЭКГ (ELECTROCARDIOGRAM; ECG): Графическое представление во времени одного или нескольких отведений.
201.3.207 ЭЛЕКТРОД (ELECTRODE): Устройство, контактирующее с конкретной частью тела, которое используется для обнаружения электрической активности.
201.3.208 УСИЛЕНИЕ (GAIN): Соотношение амплитуды выходного сигнала (обычно в ОБОРУДОВАНИИ ВОСПРОИЗВЕДЕНИЯ) к амплитуде входного сигнала АМБУЛАТОРНОГО РЕГИСТРАТОРА.
Примечание 1 - усиление выражается в мм/мВ.
201.3.209 ВАРИАБЕЛЬНОСТЬ СЕРДЕЧНОГО РИТМА; ВСР (HEART RATE VARIABILITY; HRV): Статистические результаты, вычисленные на основании последовательных кардиоинтервалов.
201.3.210 ОТВЕДЕНИЕ (LEAD): Напряжение между ЭЛЕКТРОДАМИ.
201.3.211 ПРОВОД ОТВЕДЕНИЯ (LEAD WIRE): Провод, соединяющий ЭЛЕКТРОД либо с КАБЕЛЕМ ПАЦИЕНТА, либо с ME ИЗДЕЛИЕМ.
201.3.212 НЕЙТРАЛЬНЫЙ ЭЛЕКТРОД (NEUTRAL ELECTRODE): Опорная точка дифференциального усилителя и/или помехоподавляющей цепи, не предназначенная для формирования какого-либо ОТВЕДЕНИЯ.
201.3.213 КАБЕЛЬ ПАЦИЕНТА (PATIENT CABLE): Многопроводной кабель и соединители, используемые для соединения ПРОВОДОВ ОТВЕДЕНИЙ и АМБУЛАТОРНОГО РЕГИСТРАТОРА.
201.3.214 ПАУЗА (PAUSE): Отсутствие потенциалов сердечной деятельности в течение продолжительного временного интервала.
201.3.215 ОБОРУДОВАНИЕ ВОСПРОИЗВЕДЕНИЯ (PLAYBACK EQUIPMENT): Оборудование с функциями просмотра и документальной фиксации, на которое отправляются ЭКГ и результаты измерений из АМБУЛАТОРНОГО РЕГИСТРАТОРА.
Примечание 1 - Это ME ИЗДЕЛИЕ обычно является стационарным и, как правило, включает изделия информационных технологий (компьютер).
201.3.216 ЖЕЛУДОЧКОВЫЙ КОМПЛЕКС; КОМПЛЕКС QRS (QRS COMPLEX; QRS): Комплекс ЭКГ при деполяризации желудочков.
201.3.217 СРЕДНЕКВАДРАТИЧНОЕ ЗНАЧЕНИЕ; СКЗ (ROOT-MEAN SQUARED; RMS): Корень квадратный среднего значения квадратов исходных значений.
201.3.218 ВАРИАБЕЛЬНОСТЬ КАРДИОИНТЕРВАЛА (RR INTERVAL VARIABILITY; RRV): Статистические результаты, вычисляемые из последовательных интервалов RR.
201.3.219 ВЫКЛЮЧЕНИЕ (SHUTDOWN): Период, когда функция обнаружения/классификации не выполняется.
201.3.220 СЕГМЕНТ ST (ST SEGMENT): Сегмент ЭКГ между окончанием комплекса QRS и началом зубца Т.
201.3.221 НАДЖЕЛУДОЧКОВЫЙ ЭКТОПИЧЕСКИЙ КОМПЛЕКС (SUPRAVENTRICULAR ECTOPIC BEAT; SVEB): Ранняя или запоздалая экстрасистола, по форме похожая на нормальный комплекс.
201.3.222 НАДЖЕЛУДОЧКОВАЯ ТАХИКАРДИЯ (SUPRAVENTRICULAR TACHYCARDIA; SVTA): Устойчивая или неустойчивая цепь последовательных наджелудочковых эктопических систол.
201.3.223 ЖЕЛУДОЧКОВЫЙ ЭКТОПИЧЕСКИЙ КОМПЛЕКС (VENTRICULAR ECTOPIC BEAT; VEB): Ранняя или запоздалая экстрасистола, по форме более широкая, чем нормальная систола.
201.3.224 ФИБРИЛЛЯЦИЯ ЖЕЛУДОЧКОВ или ТРЕПЕТАНИЕ ЖЕЛУДОЧКОВ (VENTRICULAR FIBRILLATION or VENTRICULAR FLUTTER; VF): Ритм ЭКГ, представляющий угрозу для жизни, неправильный по форме и частоте.
Применяют раздел 4 общего стандарта, за исключением следующего:
201.4.3 ОСНОВНЫЕ ФУНКЦИОНАЛЬНЫЕ ХАРАКТЕРИСТИКИ
Дополнение:
201.4.101 Дополнительные требования к ОСНОВНЫМ ФУНКЦИОНАЛЬНЫМ ХАРАКТЕРИСТИКАМ
Дополнительные требования к ОСНОВНЫМ ФУНКЦИОНАЛЬНЫМ ХАРАКТЕРИСТИКАМ представлены в таблице 201.101.
|
Требование |
Подпункт |
|
Частота сердечных сокращений (ЧСС) |
201.12.1.101.3.1 |
|
Наджелудочковая эктопия |
201.12.1.101.3.2 |
|
Желудочковая эктопия |
201.12.1.101.3.3 |
|
Данные о брадикардии |
201.12.1.101.3.4 |
|
ПАУЗЫ |
201.12.1.101.3.5 |
|
Смещение СЕГМЕНТА ST |
201.12.1.101.3.6 |
|
Печатный экземпляр ЭКГ |
201.12.1.101.3.7 |
Применяют пункт 5 общего стандарта, за исключением следующего:
201.5.3 Температура окружающей среды, влажность, атмосферное давление
Дополнение к перечислению а):
АМБУЛАТОРНЫЙ РЕГИСТРАТОР должен соответствовать требованиям настоящего стандарта при следующих условиях окружающей среды:
- диапазон температуры окружающей среды от 10 до 45 °С;
- относительная влажность - от 10 до 95 % без конденсации.
Применяют пункт 6 общего стандарта, за исключением следующего:
201.6.2 Защита от поражения электрическим током
Замена:
Рабочие части должны быть классифицированы как РАБОЧИЕ ЧАСТИ ТИПА BF или РАБОЧИЕ ЧАСТИ ТИПА CF (см. 7.2.10 и 8.3).
201.6.6 Режим работы
Замена:
ME ИЗДЕЛИЯ должны быть классифицированы для ПРОДОЛЖИТЕЛЬНОГО РЕЖИМА РАБОТЫ.
Применяют пункт 7 общего стандарта, за исключением следующего:
201.7.2 Маркировка на наружных поверхностях ME ИЗДЕЛИЯ или частях ME ИЗДЕЛИЯ
Дополнительный подпункт:
201.7.2.101 Идентификация ПРОВОДА ОТВЕДЕНИЯ
ПРОВОДА ОТВЕДЕНИЙ должны иметь нестираемую маркировку, чтобы соответствующий ПРОВОД ОТВЕДЕНИЯ можно было определить непосредственно на обоих концах соединения с ЭЛЕКТРОДОМ, и данная конструкция или маркировка позволяет избежать неправильного подсоединения к ME ИЗДЕЛИЮ.
Если использовано независимое биполярное ОТВЕДЕНИЕ, выделение канала должно быть четко описано на ME ИЗДЕЛИИ для справки. Кроме того, цветовая кодировка ПРОВОДОВ ОТВЕДЕНИЙ должна соответствовать схемам цветовой кодировки таблицы 201.102.
|
ЭЛЕКТРОД |
Код 1а) |
Код 2b) | |
|
Канал 1 |
Положительный ЭЛЕКТРОД |
Зеленый |
Красный |
|
Отрицательный ЭЛЕКТРОД |
Красный |
Белый | |
|
Канал 2 |
Положительный ЭЛЕКТРОД |
Белый |
Коричневый |
|
Отрицательный ЭЛЕКТРОД |
Желтый |
Черный | |
|
Канал 3 |
Положительный ЭЛЕКТРОД |
Оранжевый |
Оранжевый |
|
Отрицательный ЭЛЕКТРОД |
Голубой |
Голубой | |
|
НЕЙТРАЛЬНЫЙ ЭЛЕКТРОД |
- |
Черный |
Зеленый |
|
а) Код 1 должны использовать в Европе и по всему миру. b) Код 2 должны использовать в Северной Америке (см. руководство AHA от 1985 г.). | |||
201.7.9.2 Инструкция по эксплуатации
Дополнительный подпункт:
201.7.9.2.101* Дополнительные инструкции по эксплуатации:
a) должны быть даны следующие рекомендации:
1) тип электрической установки, к которой можно безопасно подсоединить ME ИЗДЕЛИЕ, включая подсоединение к любому ПРОВОДУ ВЫРАВНИВАНИЯ ПОТЕНЦИАЛОВ;
2) проводящие части ЭЛЕКТРОДОВ и вспомогательные соединители для РАБОЧИХ ЧАСТЕЙ ТИПА BF или РАБОЧИХ ЧАСТЕЙ ТИПА CF, включая НЕЙТРАЛЬНЫЙ ЭЛЕКТРОД, не должны касаться других проводящих частей, включая землю;
b) должны быть представлены четкие инструкции при использовании специальных типов батарей или процедур зарядки аккумулятора с целью соответствия требованиям настоящего стандарта;
c) должны быть представлены четкие инструкции при использовании АМБУЛАТОРНОГО РЕГИСТРАТОРА во влажной окружающей среде;
d) маркировка ME ИЗДЕЛИЯ должна четко указывать, предназначено ли оно для детей весом менее 10 кг;
e) изготовитель должен указать метод подсчета ЧСС;
f) изготовитель должен указать метод определения ПАУЗЫ;
g) если ME ИЗДЕЛИЕ предназначено для обнаружения и/или измерения смещения СЕГМЕНТА ST, изготовитель должен указать в инструкции по эксплуатации или руководстве для врача следующее:
- выполняется ли анализ СЕГМЕНТОВ ST по всем ОТВЕДЕНИЯМ или только по некоторым ОТВЕДЕНИЯМ;
- существует ли выбираемый ОПЕРАТОРОМ критерий определения изменений СЕГМЕНТОВ ST (такой как смещение и наклон параметров);
- насколько часто изменения СЕГМЕНТОВ ST суммируются в клиническом отчете (например, ежечасно), сообщается ли число приступов, типы приступов (повышение или снижение) и продолжительность приступов или представляется ли в клиническом отчете эта информация по каждому событию,
- сообщаются ли диапазоны ЧСС, значения диапазонов смещений и/или наклона параметров в течение каждого приступа.
Применяют пункт 8 общего стандарта.
Применяют пункт 9 общего стандарта.
Применяют пункт 10 общего стандарта.
Применяют пункт 11 общего стандарта.
Применяют пункт 12 общего стандарта, за исключением следующего:
201.12.1 Точность средств управления и измерительных приборов
Дополнение:
201.12.1.101* Испытание алгоритма
201.12.1.101.1 Общее
Настоящий подпункт описывает, в чем состоит полное испытание алгоритма. Термин "отчет об испытании" относится к процедуре оценки, описанной в настоящем подпункте, а не к клиническому отчету, который получает врач.
201.12.1.101.1.1* Базы данных
201.12.1.101.1.1.1 Общее описание имеющихся баз данных
На момент разработки настоящего стандарта существовало пять БД для оценки сердечной аритмии и алгоритмов ST:
- AHA - БД американской ассоциации сердца (The American Heart Association) для оценки детекторов аритмии желудочков (80 записей по 35 мин каждая);
- MIT - BIH - БД по аритмиям Массачусетского технологического института - Израильского госпиталя Beth (The Massachusetts Institute of Technology, Beth Israel Hospital) (48 записей по 30 мин каждая);
- ESC - БД ST-T Европейского общества кардиологии (European Society of Cardiology) (90 записей по 2 ч каждая);
- NST - БД шумового стресс-теста (Noise Stress Test) (12 записей ЭКГ по 30 мин каждая, плюс три записи шума, поставляемых с БД MIT - BIH);
- CU - БД по длительным аритмиям желудочков Крейгтоновского университета (The Creighton University) (35 записей по 8 мин каждая, поставляется с БД MIT - BIH с неполными аннотациями).
Источники этих БД:
- ECRI, 5200 Butler Pike, Plymouth Meeting, PA 19462, USA (БД AHA);
- распространение БД MIT - BIH, MIT Room E25-505, Cambridge, MA 02139, USA (БД MIT - BIH, NST, CU и БД ESC в пределах Северной Америки - страница в Интернете: http://ecg.mit.edu);
- CNR Institute of Clinical Physiology, Computer Laboratory, via Trieste, 41 56100 Pisa, Italy (БД ESC за пределами Северной Америки).
Первые четыре БД (AHA, MIT - BIH, ESC и NST) состоят из оцифрованных выборок двухканальных холтеровских записей с маркированием каждого кардиоцикла. Данный набор аннотаций, в котором каждый кардиоцикл определен кардиологом-комментатором, называется "эталонные аннотации". БД CU содержит оцифрованные одноканальные записи ЭКГ с промаркированными изменениями кардиоциклов.
Элементы БД названы, как ленты и записи. Для настоящего стандарта термин "ленты" относится только к записям ЭКГ, зафиксированным на физическом ленточном носителе. Элементы БД называются "записи".
Приведенный перечень стандартных БД не исключает других, которые могут стать доступны в будущем. Однако это перечень тех БД, которые являются и соответствующими требованиям, и доступными на момент публикации настоящего стандарта.
БД следует быть:
- полностью описанными (стандартный цифровой формат);
- четко опознаваемыми по названию, версии, дате и пр.;
- сопровожденными вспомогательными системами и инструкциями по использованию.
Если какие-либо записи из указанных БД используют для выполнения требований 201.12.1.101.1.5, функциональные характеристики устройства должны быть испытаны и записаны поэтапно для всех записей из соответствующей БД, кроме исключенных в соответствии с 201.12.1.101.1.1.2. Первые 5 мин каждой записи предназначены для периода обучения. Остальная часть каждой записи является периодом испытания. Функциональные характеристики устройства измеряют только в период испытания каждой записи; с этой целью должен быть использован общий период испытания, за исключением отмеченного в 201.12.1.101.1.1.2.
201.12.1.101.1.1.2* Записи, которые следует исключить при испытании
Из 80 доступных записей БД AHA две получены от пациентов с кардиостимуляторами; из 48 записей БД MIT - BIH четыре записи - от пациентов с кардиостимуляторами. В этих БД записи со стимулированными кардиоциклами не сохраняют достаточное качество сигнала для надежной системной обработки для обнаружения или усиления сигнала кардиостимулятора, оптимизированного по естественному сигналу. Для таких систем из требований к отчету должны быть исключены испытания шести записей, содержащих сигналы кардиостимулятора. Функциональные характеристики по данным записям должны быть включены в отчет для устройств, предназначенных для анализа записей стимулированной аналоговой ЭКГ, сделанных без обнаружения или усиления сигнала кардиостимулятора, но совокупная статистика функциональных характеристик не должна включать данные записи в любом случае. Это исключение записей сигналов кардиостимулятора применяется для алгоритмов аритмии, а также алгоритмов измерения СЕГМЕНТА ST.
БД NST содержит три записи (BW, ЕМ и МА), которые являются только записями шума и не предназначены для использования при стандартных испытаниях. На основании остальных 12 записей должны быть проведены испытания устройства и составлен отчет.
Сегменты данных, в которых представлены трепетания или фибрилляция желудочков VF, исключаются только из поцикловых сравнений (для обнаружения QRS и VEB). Четко определенные комплексы QRS, необходимые для поциклового сравнения, не представлены в этих сегментах, которые маркируют меткой ритма в аннотационных файлах БД. Однако эти сегменты включены в испытания обнаружения последовательного VEB и обнаружения VF. Прочие сегменты этих записей (то есть те, которые содержат маркированные кардиоциклы) должны быть включены в поцикловые сравнения.
201.12.1.101.1.2* Требования к испытаниям
201.12.1.101.1.2.1 Точность обнаружения QRS должна быть испытана как минимум с использованием БД AHA, MIT - BIH и NST.
201.12.1.101.1.2.2 Точность измерений ЧСС должна быть испытана как минимум с использованием БД AHA, MIT - BIH и NST.
201.12.1.101.1.2.3 Точность обнаружения VEB должна быть испытана как минимум с использованием БД AHA, MIT - BIH и NST.
201.12.1.101.1.2.4 Если заявлено, что устройство обнаруживает трепетания и фибрилляцию желудочков VF, эта возможность должна быть испытана как минимум с использованием БД CU, AHA и MIT - BIH.
201.12.1.101.1.2.5 Если заявлено, что устройство обнаруживает наджелудочковые эктопические комплексы или трепетание предсердий, или мерцательную аритмию AF, эта возможность должна быть испытана как минимум с использованием БД MIT - BIH и NST. Если заявлено, что устройство измеряет смещение СЕГМЕНТА ST или обнаруживает иные изменения СЕГМЕНТА ST, эта возможность должна быть испытана как минимум с использованием БД ESC, кроме тех случаев, когда характеристики БД вступают в конфликт с испытуемым алгоритмом.
201.12.1.101.1.3* Условия проведения испытаний
Испытания алгоритма с использованием стандартизированных цифровых БД по определению происходят вне контекста полного мониторинга устройства в клинических условиях. Тем не менее для получения значимых результатов должна быть соблюдена корреляция между характеристиками алгоритма и реальными клиническими характеристиками устройства.
Для проведения оценки, которая точно отражает возможности алгоритма, применяемого на контролируемом устройстве, предпочтительно проводить испытания с использованием комплекса технических средств, сравнимого с контролируемым устройством, несмотря на то, что характер процесса испытания алгоритма может потребовать модификации комплекта технических средств или программного обеспечения. Кроме того, сигналы должны быть введены в алгоритм в соответствии с методом, сопоставимым с методом, который используется в клинических условиях. Должна быть обозначена вычислительная среда, используемая для выполнения испытуемого алгоритма.
Когда оценку алгоритма проводят в условиях или при ограничениях, которые существенно отличаются от тех, которые имеются в реальных клинических условиях, результаты алгоритма могут не отразить истинные характеристики устройства. В реальности устройства могут иметь ограниченную скорость процессора, точность вычислений, фильтрацию и пр. Испытания или анализ должны быть проведены с указанием на то, что характеристики алгоритма реального контролируемого устройства в разумных пределах могут соответствовать характеристикам при испытании в искусственных условиях. Данная проверка допустимости должна быть обозначена.
201.12.1.101.1.4 Анализ множества отведений
Для любой БД, содержащей большее количество отведений, чем можно одновременно проанализировать, должна быть обозначена реальная комбинация использованных каналов. Для любой системы, которая может анализировать больше каналов, чем доступны в БД, должно быть указано, каким образом были введены данные. Оператор не должен менять комбинацию используемых отведений в процессе обработки всей БД. Результаты должны быть поэтапно зафиксированы в отчете.
201.12.1.101.1.5* Требования к экспертному отчету
201.12.1.101.1.5.1* Требуемая статистика
Для каждой записи должна быть представлена статистика в форме, указанной ниже, в соответствии с требованиями, установленными в 201.12.1.101.1.5.2 и 201.12.1.101.1.5.3. Совокупная статистика, основанная на отчетах с поэтапной фиксацией, обобщающих характеристики алгоритма при испытаниях для каждой использованной БД, должна быть представлена в отчете в соответствии с требованиями.
Следующие символы и аббревиатуры, использованные в приведенных ниже таблицах:
- R - требуемая отчетность по указанной статистике из приведенной БД;
- О - произвольная отчетность по указанной статистике из приведенной БД;
- - - отчетность по указанной статистике из приведенной БД не требуется;
- V - требуется совокупная статистика.
201.12.1.101.1.5.2* Требования для всех алгоритмов аритмии
Требования для всех алгоритмов аритмии приведены в таблице 201.103.
|
Поэтапная статистика, требуемая для каждой записи |
Обоснование в приложении АА |
Общая статистика |
Средняя статистика |
БД AHA |
БД MIT - BIH |
БД NST |
БД CU |
БД ESC |
|
Чувствительность QRS |
201.12.1.101.1.5.2 |
V |
V |
R |
R |
R |
- |
О |
|
Специфичность QRS |
201.12.1.101.1.5.2 |
V |
V |
R |
R |
R |
- |
О |
|
Чувствительность VEB |
201.12.1.101.1.5.2 |
V |
V |
R |
R |
R |
- |
О |
|
Специфичность VEB |
201.12.1.101.1.5.2 |
V |
V |
R |
R |
R |
- |
О |
|
Число ложноположительных результатов |
201.12.1.101.1.5.2 |
V |
V |
R |
R |
R |
- |
О |
|
СКЗ погрешности ЧСС |
201.12.1.101.1.5.3 |
V |
V |
R |
R |
R |
- |
О |
|
Чувствительность к желудочковому куплету |
201.12.1.101.1.5.3 |
V |
V |
R |
R |
- |
- |
- |
|
Специфичность желудочкового куплета |
201.12.1.101.1.5.3 |
V |
V |
R |
R |
- |
- |
- |
|
Чувствительность к желудочковой короткой серии |
201.12.1.101.1.5.3 |
V |
V |
R |
R |
- |
- |
- |
|
Специфичность желудочковой короткой серии |
201.12.1.101.1.5.3 |
V |
V |
R |
R |
- |
- |
- |
|
Чувствительность к желудочковой длинной серии |
201.12.1.101.1.5.3 |
V |
V |
R |
R |
- |
- |
- |
|
Специфичность желудочковой длинной серии |
201.12.1.101.1.5.3 |
V |
V |
R |
R |
- |
- |
- |
|
Процент пропущенных кардиоциклов при ВЫКЛЮЧЕНИИ |
201.12.1.101.1.5.2 |
V |
V |
R |
R |
R |
- |
О |
|
Процент пропущенных N при ВЫКЛЮЧЕНИИ |
201.12.1.101.1.5.2 |
V |
V |
R |
R |
R |
- |
О |
|
Процент пропущенных V при ВЫКЛЮЧЕНИИ |
201.12.1.101.1.5.2 |
V |
V |
R |
R |
R |
- |
О |
|
Процент пропущенных F при ВЫКЛЮЧЕНИИ |
201.12.1.101.1.5.2 |
V |
V |
R |
R |
R |
- |
О |
|
Общее время ВЫКЛЮЧЕНИЯ |
201.12.1.101.1.5.2 |
V |
V |
R |
R |
R |
- |
О |
201.12.1.101.1.5.3* Требования к алгоритмам с дополнительными возможностями
Требования к алгоритмам с дополнительными возможностями приведены в таблице 201.104.
|
Поэтапная статистика, требуемая для каждой записи |
Обоснование в приложении АА |
Общая статистика |
Средняя статистика |
БД AHA |
БД MIT - BIH |
БД NST |
БД CU |
|
Результаты ВСР или RRV |
201.12.1.101.1.5.3 |
- |
- |
- |
R |
- |
- |
|
Чувствительность к эпизоду VF |
201.12.1.101.1.5.3 |
V |
О |
R |
R |
- |
R |
|
Специфичность эпизода VF |
201.12.1.101.1.5.3 |
V |
О |
R |
R |
- |
R |
|
Чувствительность продолжительности VF |
201.12.1.101.1.5.3 |
V |
о |
R |
R |
- |
R |
|
Специфичность продолжительности VF |
201.12.1.101.1.5.3 |
V |
о |
R |
R |
- |
R |
|
Ложноположительный отчет о VF |
201.12.1.101.1.5.3 |
- |
- |
R |
R |
- |
R |
|
Время обнаружения VF |
201.12.1.101.1.5.3 |
- |
V |
R |
R |
- |
R |
|
Чувствительность к SVEB |
201.12.1.101.1.5.2 |
V |
V |
- |
R |
- |
- |
|
Специфичность SVEB |
201.12.1.101.1.5.2 |
V |
V |
- |
R |
- |
- |
|
Частота ложных положительных SVEB |
201.12.1.101.1.5.2 |
V |
V |
- |
R |
- |
- |
|
Чувствительность к наджелудочковому куплету |
201.12.1.101.1.5.3 |
V |
V |
- |
R |
- |
- |
|
Специфичность наджелудочкового куплета |
201.12.1.101.1.5.3 |
V |
V |
- |
R |
- |
- |
|
Чувствительность к наджелудочковой короткой серии |
201.12.1.101.1.5.3 |
V |
V |
- |
R |
- |
- |
|
Специфичность наджелудочковой короткой серии |
201.12.1.101.1.5.3 |
V |
V |
- |
R |
- |
- |
|
Чувствительность к наджелудочковой длинной серии |
201.12.1.101.1.5.3 |
V |
V |
- |
R |
- |
- |
|
Специфичность наджелудочковой длинной серии |
201.12.1.101.1.5.3 |
V |
V |
- |
R |
- |
- |
|
Чувствительность к эпизоду AF |
201.12.1.101.1.5.3 |
V |
- |
- |
R |
R |
- |
|
Специфичность эпизода AF |
201.12.1.101.1.5.3 |
V |
- |
- |
R |
R |
- |
|
Чувствительность к продолжительности AF |
201.12.1.101.1.5.3 |
V |
- |
- |
R |
R |
- |
|
Специфичность продолжительности AF |
201.12.1.101.1.5.3 |
V |
- |
- |
R |
R |
- |
|
Ложноположительный отчет о AF |
201.12.1.101.1.5.3 |
- |
- |
- |
О |
О |
- |
|
Время обнаружения AF |
201.12.1.101.1.5.3 |
- |
- |
- |
О |
О |
- |
|
СКЗ погрешности измерения и среднее измеренное значение должны быть зафиксированы в отчете отдельно для каждого типа измерений ЧСС, выполненных испытуемым устройством. Результаты должны быть зафиксированы в отчете отдельно для каждого типа измерений ВСР и/или RRV, выполненных испытуемым устройством. Должны быть обозначены определения каждого индекса и альтернативных единиц измерения (а именно мс, или мс2, или мкВ). Для устройств с заявленной функцией измерения СЕГМЕНТА ST должны быть указаны разрешение по времени и по напряжению для измерения амплитуды и/или наклона СЕГМЕНТА ST, количество анализируемых отведений, применяемый метод фильтрации и обработка эктопических и шумовых экстрасистол алгоритмом анализа СЕГМЕНТА ST. | |||||||
201.12.1.101.1.6 Схема испытания в искусственных условиях
Некоторые аспекты характеристик алгоритма лучше всего можно оценить, используя сигналы детерминированного теста. Для этих сигналов можно прогнозировать правильные результаты алгоритма. Это рекомендовано специальным отчетом*(1) ESC/NASPE (Европейское общество кардиологии/Североамериканское общество по стимуляции и электрофизиологии).
──────────────────────────────
*(1) Вариабельность сердечного ритма. Стандарты измерения. Физиологическая интерпретация и клиническое использование. Европейское общество кардиологов и Североамериканское общество по стимуляции и электрофизиологии, 1996; 93:1043-1065. См., в частности, с. 1061.
Если устройство измеряет вариабельность ЧСС (ВСР) или вариабельность кардиоинтервала (RRV), эти функции должны быть испытаны с использованием специальных сигналов симуляции ЭКГ с предсказуемой вариабельностью. Один сигнал (испытательный сигнал 1; см. 201.12.1.101.2.3.3.2) определяет измерение минимального уровня шума и предоставляет рекомендации о том, насколько чувствительной может быть система для пациентов с очень низкой вариабельностью. Другие сигналы (испытательные сигналы 2-5; см. 201.12.1.101.2.3.3.2) определяют точность вычислений и минимальный верхний предел для пациентов с высокой вариабельностью.
201.12.1.101.2* Автоматизированный анализ
Требование воспроизводимости оценки подразумевает, что оценки должны быть выполнены без вмешательства человека. Любая возможность изменения режима автоматического анализа пользователем должна быть отключена.
201.12.1.101.2.1 Использование стандартных баз данных
Каждая запись из БД должна быть введена в алгоритм непрерывно от начала до конца (то есть без перемотки или ускорения). Это требование применяется только к методу, по которому образцы ЭКГ вводят в испытуемое устройство, и оно не накладывает ограничения на метод, по которому устройство проводит анализ.
Если сигналы цифровых ЭКГ из записей БД предварительно обработаны определенным способом перед их вводом в испытуемое устройство, эта предварительная обработка должна быть достаточно детально описана для контроля стороной, проводящей испытания. Предварительная обработка может включать (но не ограничена):
- переквантование (то есть переход к частоте выборки, отличной от частоты, используемой в стандартных БД);
- переформатирование (то есть смену порядка байтов, точности отсчетов или цифрового кодирования);
- изменение масштаба (изменение амплитуды сигнала, то есть изменение УСИЛЕНИЯ);
- программную или аппаратную фильтрацию, которая не используется при нормальном рабочем режиме испытуемого изделия;
- переход с цифровых сигналов на аналоговые.
Если оценку испытуемого устройства осуществляют с использованием сигналов, преобразованных в аналоговую форму и подаваемых на обычные аналоговые входы устройства, то автоматическое управление УСИЛЕНИЕМ (AGC) обеспечит регулировку УСИЛЕНИЯ автоматически. Если оценку осуществляют с использованием цифровых данных и AGC не является цифровым, а представляет собой часть аналогового внешнего интерфейса устройства, то устройство может симулировать возможность AGC с помощью альтернативного метода. Этот альтернативный метод обеспечивает такой "режим испытания", который генерирует "аннотации испытания" для формирования сообщения о том, что требуется "регулировка УСИЛЕНИЯ" для продолжения анализа каждой записи ЭКГ пациента. Этому сообщению следует информировать эксперта о необходимости регулировки УСИЛЕНИЯ ЭКГ в одном или во всех каналах. Эксперт должен затем запустить программу "xform"*(1) (или эквивалент) для регулировки УСИЛЕНИЯ ЭКГ на основании инструкций, полученных от программы (если используется другая программа, это должно быть обозначено, и программа должна быть предоставлена). Этот процесс должен повторяться до тех пор, пока не возникнет сообщение "изменения УСИЛЕНИЯ нет", после этого испытуемое устройство автоматически продолжит анализ ЭКГ.
──────────────────────────────
*(1) Программа xform предоставляется вместе с БД MIT - BIH. Она используется для трансформирования частоты выборки и амплитуды записи БД (эту программу можно бесплатно скачать с сайта http://ecg.mit.edu).
Поцикловые сравнения по протоколу, описанному в пункте 201.12.1.101.2.3, должны быть использованы для получения чувствительности QRS (QRS Se), специфичности QRS (QRS +Р), чувствительности VEB (VEB Se), специфичности VEB (VEB +Р), частоты ложноположительных VEB (VEB FPR), частоты ложноположительных наджелудочковых эктопических систол (SVEB FPR) и специфичности наджелудочковых эктопических систол (SVEB +Р). Посерийные сравнения по протоколу, описанному в пункте 201.12.1.101.2.4, должны быть использованы для получения Se и +Р куплета VE, Se и +Р короткой серии VE и, если это применимо, то и Se и +Р куплета SVE, Se и +Р короткой серии SVE, Se и +Р длинной серии SVE. Протокол, описанный в 201.12.1.101.2.5, должен быть использован для получения Se и +Р эпизодов AF и VF и Se и +Р продолжительности AF и VF, где это применимо.
201.12.1.101.2.2* Использование аннотационных файлов
Протоколы испытаний, описанные в 201.12.1.101.2.3-201.12.1.101.2.5, требуют, чтобы для каждой записи клинические файлы были записаны в аннотационный файл ("аннотационные файлы испытания") в том же формате, что и эталонные аннотационные файлы для записи. Нет необходимости, чтобы устройство выдавало эти файлы напрямую. Для этого подходит любая автоматизированная процедура, если она указана. Программы bxb, rxr, epic, mxm*(2) (или версии, поставляемые на CD-ROM БД аритмии MIT - BIH, или любая последняя версия, изданная МIT") или их эквивалент следует использовать для выполнения сравнения между аннотационными файлами испытания и эталонными аннотационными файлами, как описано в 201.12.1.101.2.3-201.12.1.101.2.5. Эталонные аннотационные файлы, предоставляемые вместе с БД и используемые для ввода в эти программы, не могут быть изменены каким-либо образом, кроме случаев (где это применимо), когда исправленные эталонные аннотационные файлы, полученные от поставщиков БД, могут заменить файлы, которые получены изначально вместе с БД. Исключением из этого является то, что данные о местоположении будут изменены программой xform при повторной выборке. Источник аннотаций должен быть обозначен.
──────────────────────────────
*(2) Программы bxb, rxr, epic и mxm и их применение описаны в Руководстве по применению БД ЭКГ, доступном вместе с БД MIT - BIH (эти программы можно бесплатно скачать с сайта http://ecg.mit.edu).
В рамках аннотаций метки циклов (N, S, V, F и Q) метки ритма (], [) и прочие метки (U, X и О) определяются следующим образом:
- N - любой кардиоцикл, который не подпадает под категории S, V, F и Q, описанные ниже (нормальный кардиоцикл или кардиоцикл блокады пучка Гиса);
- S - наджелудочковая экстрасистола SVEB: предсердный или желудочковый (соединительный) ранний или запаздывающий кардиоцикл;
- V - желудочковая экстрасистола VEB: желудочковый преждевременный кардиоцикл, желудочковый преждевременный кардиоцикл типа "R-на-Т" или желудочковый запаздывающий кардиоцикл;
- F - наложение желудочкового и нормального кардиоциклов;
- Q - стимулированный кардиоцикл, слияние стимулированного кардиоцикла с нормальным кардиоциклом или кардиоцикл, который невозможно классифицировать.
Другие метки нужны, чтобы облегчить поцикловое сравнение, описанное в 201.12.1.101.2.3:
- U - метка, которая маркирует сегмент нечитаемых данных.
Метки U появляются в БД, где кардиоциклы не могут быть обнаружены из-за чрезмерного шума или потери сигналов. В БД MIT - BIH и ESC пара меток U отмечает начало и конец каждого нечитаемого сегмента. В БД AHA единичная метка U маркирует центр (приблизительный) каждого нечитаемого сегмента, начало которого устанавливается через 150 мс после предшествующей метки комплекса, а конец - за 150 мс перед меткой последующего комплекса для целей проведения испытания. Устройства также могут генерировать метки U для обозначения сегментов, во время которых анализ, выполняемый устройством, по определенной причине (например, избыточный шум, потеря сигнала) приостанавливается (выключается). Метки циклов никогда не образуют пары с метками U в процессе поцикловых сравнений.
Иногда могут быть обнаружены ложные кардиоциклы (ложноположительный QRS), а иногда теряются истинные кардиоциклы (ложноотрицательный QRS). Для выполнения поцикловых сравнений в эталонные аннотационные файлы и аннотационные файлы испытания добавляются псевдометки с целью сохранения взаимно-однозначного соответствия меток кардиоциклов. Они представляют собой отсутствие метки кардиоцикла. Существуют два типа меток:
- X - метка псевдоцикла, созданная внутри сегмента, помеченного как нечитаемый;
- О - метка псевдоцикла, созданная в любой другой момент времени.
При поцикловом сравнении все метки объединяют в пары. Если эталонные аннотационные файлы и аннотационные файлы испытания содержат псевдометки, которые не имеют совпадения в другом файле, то подходящие метки О или X становятся парными для псевдометок. Это соответствует обнаружению погрешности QRS, или ложному обнаружению (если псевдометка находится в аннотационном файле испытания), или пропущенному кардиоциклу (если она находится в эталонном аннотационном файле). Все такие пары меток кардиоциклов подсчитывают, включая и те, которые содержат метки О или X. Метки О и X не используют при посерийном сравнении (см. 201.12.1.101.2.4) или сравнении VF, AF или СЕГМЕНТА ST (см. 201.12.1.101.2.5 и 201.12.1.101.3.6), так как для этих этапов нет необходимости объединять в пары отдельные метки кардиоциклов.
В БД AHA и MIT - BIH следующие метки маркируют сегменты трепетания или фибрилляции желудочков VF:
- [ - начало VF;
- ] - конец VF.
Маркирование кардиоциклов прекращается между метками "[" и "]". Сегменты VF исключают из процедуры поциклового сравнения. Дополнительные метки ритма отмечают изменение ритма в БД AHA и MIT - BIH. Те, которые маркируют сегменты трепетания или мерцательной аритмии (AF, см. сопровождающую документацию для БД), используют для оценки обнаружения AF, прочие игнорируют. Метки кардиоцикла никогда не формируют пары с метками ритма.
201.12.1.101.2.3 Поцикловое сравнение комплексов
201.12.1.101.2.3.1 Общее описание
При поцикловом сравнении эталонные метки кардиоциклов и метки кардиоциклов, установленные устройством, подбираются попарно. При подборе абсолютное значение разницы между временем наступления конкретного кардиоцикла, установленным устройством, и временем, записанным в эталонном аннотационном файле, не должно превышать 150 мс. Если внутри этого окна нет соответствия, то считается, что ожидаемый кардиоцикл потерян или является результатом дополнительного обнаружения. Конечный результат поциклового сравнения представляет собой матрицу, каждый элемент которой представляет собой точный подсчет числа пар меток кардиоциклов соответствующего типа.
|
Метка алгоритма | ||||||||
|
n |
s |
v |
f |
q |
o |
x | ||
|
Эталонная метка |
N |
Nn |
Ns |
Nv |
Nf |
Nq |
No |
Nx |
|
S |
Sn |
Ss |
Sv |
Sf |
Sq |
So |
Sx | |
|
V |
Vn |
Vs |
Vv |
Vf |
Vq |
Vo |
Vx | |
|
F |
Fn |
Fs |
Fv |
Ff |
Fq |
Fo |
Fx | |
|
Q |
Qn |
Qs |
Qv |
Qf |
|
Qo |
Qx | |
|
О |
On |
Os |
Ov |
Of |
Oq |
- |
- | |
|
X |
Xn |
Xs |
Xv |
Xf |
Xq |
- |
- | |
201.12.1.101.2.3.2 Метод поциклового сравнения комплексов
При проведении поциклового сравнения выполняют этапы, описанные ниже.
a) Устанавливают переменную величину T для обозначения времени метки первого эталонного кардиоцикла после окончания периода обучения и переменную величину t для времени метки первого кардиоцикла испытания. Все элементы матрицы устанавливают на ноль.
Если значение T находится в пределах 150 мс после начала периода испытания, возможно, что подходящую метку кардиоцикла испытания можно поместить перед началом периода испытания. Если это происходит, то это считается подбором [t устанавливают по времени подбора метки кардиоцикла испытания перед переходом к этапу b)]. С другой стороны, если значение t находится в пределах 150 мс после начала периода испытания и нет соответствующей метки эталонного кардиоцикла после начала периода испытания, испытуемая аннотация во время t не учитывается [t устанавливают по времени следующей метки кардиоцикла испытания перед переходом к этапу b)].
b) Применяют один из следующих вариантов:
1) если t предшествует T, устанавливают величину t' для обозначения времени следующей метки кардиоцикла испытания (или времени после окончания записи, если больше нет меток кардиоцикла испытания). После этого существуют две возможности:
- если значение T ближе к значению t, чем к t', a t находится в пределах 150 мс (окно подбора) от T, метки кардиоциклов T и t формируют пару. Переменную величину T переустанавливают для обозначения времени следующей метки эталонного кардиоцикла;
- в противном случае метка кардиоцикла испытания в момент t является результатом дополнительного обнаружения. Дополнительная метка формирует пару с О или X меткой "псевдоцикла". Переменную величину t переустанавливают на значение t';
2) если t не предшествует T, устанавливают величину T' для обозначения времени следующей эталонной метки кардиоцикла (или времени после окончания записи, если больше нет эталонных меток кардиоцикла). После этого существуют две возможности:
- если значение t ближе к значению T, чем к Т', a t находится в пределах 150 мс (окно подбора) от T, метки кардиоциклов T и t формируют пару. Переменная величина t переустанавливается для обозначения времени следующей метки кардиоцикла испытания;
- в противном случае устройство пропустило кардиоцикл во время T. Дополнительная эталонная метка формирует пару с О или X меткой "псевдоцикла". Переменную величину T переустанавливают на значение Т'.
c) Увеличивают элемент матрицы, соответствующий паре меток кардиоциклов, которая была сгенерирована на этапе b).
d) Этапы b) и с) повторяют до тех пор, пока обе величины t и T не будут установлены на время после окончания записи.
При получении матрицы процедура отслеживает сегменты, которые промаркированы как нечитаемые или как VF в эталонных аннотационных файлах и в аннотационных файлах испытаний. Для нечитаемых сегментов псевдоциклы маркируют X; во всех прочих случаях псевдоциклы - О. Для этих целей метки кардиоциклов испытания, сгенерированные во время сегментов эталонных VF, не учитывают. Метки эталонных кардиоциклов, имеющихся во время сегментов VF, маркированных устройством, формируют пару с метками О псевдоциклов и учитывают как прочие пропущенные кардиоциклы. Теоретически нечитаемый сегмент или сегмент VF может начаться в период обучения; эта возможность должна быть учтена программным обеспечением, разработанным для выполнения поцикловых сравнений.
Примечание - Эталонное определение кардиоцикла появляется в верхнем регистре, а аннотация алгоритма - в нижнем регистре (например, СПРАВКА/аннотация).
201.12.1.101.2.3.3 Частота сердечных сокращений, вариабельность частоты сердечных сокращений или интервала RR
201.12.1.101.2.3.3.1* Измерение частоты сердечных сокращений
Для оценки точности измерения ЧСС эксперт должен применить и обозначить метод получения измерения ЧСС с использованием эталонных аннотационных файлов ("эталонных ЧСС"). Этот метод может быть неидентичным методу, используемому испытуемым устройством, но в целом желательно, чтобы методы совпадали, насколько это возможно. Если методы не идентичны, должна быть обозначена причина, по которой используется альтернативный метод. Если устройство производит непрерывный сигнал ЧСС (вместо набора дискретных измерений), должен быть взят образец этого сигнала, либо периодический при частоте не менее 2 Гц, либо для каждого кардиоцикла с целью получения набора дискретных измерений для оценки. Каждое вычисление эталонной ЧСС должно быть сравнено с соответствующим (по времени) измерением ЧСС испытуемого устройства. Сравнение каждого измерения в результате дает величину погрешности, выраженную как процентное среднее значение измерений эталонной ЧСС. Если испытуемое устройство выдает более одного типа измерений в качестве выходных данных, условия настоящего абзаца применяют по отдельности к каждому типу измерения.
201.12.1.101.2.3.3.2* Схема испытания измерений вариабельности ЧСС или вариабельности интервала RR
Важно оценить точность алгоритма, основанного на наборе данных, который обладает детерминированной и известной системой измерений. Это выполняется с использованием искусственно созданного аналогового сигнала и набора аннотационных испытательных сигналов, которые могут быть введены в алгоритм и для которых можно определить ожидаемые выходные результаты.
Сигнал для аналогового испытания: испытательный сигнал 1 предназначен для применения во всем тракте прохождения сигнала в изделии. Другими словами, испытательный сигнал 1 реализуется как аналоговый сигнал ЭКГ, записанный, оцифрованный и обработанный детектором QRS. Таким образом, измерение минимального уровня шума выявляет дополнения, вызванные эффектом выборки, фазовой подстройки частоты, арифметической точности и, возможно, прочими эффектами.
a) Для измерения минимального уровня шума ВСР необходимо подсоединить генератор сигналов к соответствующим входам ЭКГ-изделия. Следует отрегулировать генератор сигналов для получения треугольного сигнала 1 мВ с шириной у основания 100 мс. Частота повторения должна быть от 55 до 75 циклов в минуту. Скорость повторения должна быть стабильной в пределах 0, 01 % в течение 24 ч.
b) Необходимо получить достаточную длину сигнала для выполнения каждого вычисления ВСР три раза. Например, если одно вычисление ВСР является стандартным отклонением для всех интервалов в течение 5 мин, то должны быть получены данные за период более 15 мин, чтобы можно было выполнить три отдельных вычисления этого индекса. Некоторые вычисления ВСР можно выполнять только для периода 24 ч. В этом случае для получения трех вычислений используют данные, полученные за трое отдельных суток.
c) Испытуемое устройство выполняет три анализа для каждого индекса ВСР. Необходимо убедиться в том, что все анализы выполнены для разных сегментов полученных данных имитированного ЭКГ.
d) Для каждого индекса ВСР записывают наихудший случай измерений (максимальная вариабельность) из трех испытаний. Наихудший случай измерения является минимальным уровнем шума.
Ниже приведен перечень, определяющий индекс ВСР в таблице 201.106.
Индексы временного интервала:
- Mean: среднее значение всех интервалов, мс;
- SDNN: стандартное отклонение для всех интервалов за время выполнения испытания в целом, мс;
- SDANN: стандартное отклонение средних значений за 5 мин, мс;
- ASDNN: среднее значение пятиминутных стандартных отклонений, мс;
- NN50: число последовательных интервалов с разницей длительности более 50 мс;
- PNN50: NN50 как процент допустимых интервалов;
- RMSSD: СКЗ последовательных различий, мс;
- TINN: интервал треугольного индекса является шириной основания распределения, измеренного в качестве основания треугольника, округляющего распределение интервала (минимальное квадратичное различие используется для нахождения такого треугольника).
Индексы частотного интервала:
- VLF: очень низкие частоты (от 0, 00333 до 0, 040 Гц), мс2;
- LF: низкие частоты (от 0, 040 до 0, 150 Гц), мс2;
- HF: высокие частоты (от 0, 150 до 0, 400 Гц), мс2.
|
Индекс ВСР |
Серия 1 |
Серия 2 |
Серия 3 |
Минимальный уровень шума |
|
SDNN, мс |
4, 7 |
4, 8 |
4, 1 |
4, 8 |
|
ASDNN, мс |
4, 1 |
3, 9 |
4, 0 |
4, 1 |
|
SDANN, мс |
0, 2 |
0, 4 |
0, 5 |
0, 5 |
|
RMSSD, мс |
5, 6 |
6, 1 |
5, 7 |
6, 1 |
|
pNN50, % |
0 |
0 |
0 |
0 |
|
TINN, мс |
24 |
24 |
16 |
24 |
|
VLF, мс2 |
0, 04 |
0, 04 |
0, 04 |
0, 04 |
|
LF, мс2 |
0, 13 |
0, 13 |
0, 13 |
0, 13 |
|
HF, мс2 |
1, 30 |
1, 30 |
1, 25 |
1, 30 |
Сигналы для цифровых испытаний: испытательные сигналы 2-5 предназначены для применения в цифровом исполнении после детектора/классификатора QRS. Это установлено для испытания пригодности математики при отсутствии эффектов, характерных в другом месте, и во избежание необходимости построения симулятора аналогового сигнала требуемой сложности.
е) Определить схему синусоидального испытания как последовательность интервалов NN, которая подчиняется следующим правилам. Значения rravg, rrdev и hrvfreq будут иметь разные значения для разных испытательных сигналов:
rravg - средний интервал rr, с;
rrdev - величина вариабельности rr, с;
hrvfreq - частота вариабельности в циклах, с;
Т (n) - время n-го цикла QRS;
Т (0) = 0, 0;
rr(k) = rravg + rrdev · sin(2π · hrvfreq · T(k));
T(k + 1) = T(k) + rr(k).
Следует определить rr() и T(), с, и использовать арифметику с двойной плавающей точкой (64 бит) для обеспечения достаточной точности.
|
Испытательный сигнал |
rravg |
rrdev |
hrvfreq |
hrvperiod |
|
2 |
0, 800 |
0, 035 |
0, 25 |
4 c |
|
3 |
1, 000 |
0, 070 |
0, 10 |
10 с |
|
4 |
3, 000 |
0, 280 |
0, 033333 |
30 с |
|
5 |
1, 500 |
0, 1470 |
0, 000278 |
1 ч |
f) Необходимо разбить интервалы на подгруппы. Временные последовательности QRS должны быть разбиты на подгруппы, а последовательность интервалов необходимо повторно вычислить на основании разбитых на группы временных последовательностей во избежание накопления ошибки округления:
sampletime (время выборки) - время, с, между значениями допустимых интервалов испытуемого алгоритма
,
rrq(k+1)=Tq(k+1)-Tq(k).
g) Необходимо определить число всех кардиоциклов N, после чего начать нормальный синусоидальный ритм, отключить все правила, которые исключают интервал на основании таких соотношений, как коэффициенты или максимальные или минимальные пределы. Если максимальный предел требуется во избежание арифметического переполнения, этот предел должен быть обозначен. Интервалы испытательных сигналов варьируются от 0, 765 до 3, 28 с.
h) Необходимо построить достаточную продолжительность для каждой из последующих схем испытания для соответствия требованиям каждого индекса ВСР. Максимально возможная вычисляемая продолжительность должна быть испытана. Испытательный сигнал 5 не требуется, когда продолжительности 60 мин не могут быть протестированы рассматриваемым индексом ВСР.
i) Для каждой схемы испытания необходимо прогнозировать ожидаемое значение каждого индекса ВСР (см. 201.12.1.101.1.5.3).
j) Необходимо обработать каждый перечень интервалов, разбитых по группам, для каждого индекса ВСР. Необходимо сравнить измеренный индекс ВСР с ожидаемым для каждого испытательного сигнала (см. 201.12.1.101.1.5.3).
201.12.1.101.2.4 Посерийное сравнение
201.12.1.101.2.4.1 Общие требования
Посерийные сравнения используют для измерения способности устройства определять серии последовательных экстрасистол. Для каждого типа экстрасистолы (VEB и SVEB) требуются два посерийных сравнения: одно - для чувствительности, другое - для специфичности. Конечным результатом посерийного сравнения является пара матриц, каждый элемент которой представляет собой подсчет количества пар серий соответствующего типа.
|
Длина серии алгоритма | ||||||||
|
0 |
1 |
2 |
3 |
4 |
5 |
> 5 | ||
|
Длина эталонной серии |
0 |
S01 |
S02 |
S03 |
S04 |
S05 |
S06 | |
|
1 |
S10 |
S11 |
S12 |
S13 |
S14 |
S15 |
S16 | |
|
2 |
S20 |
S21 |
S22 |
S23 |
S24 |
S25 |
S26 | |
|
3 |
S30 |
S31 |
S32 |
S33 |
S34 |
S35 |
S36 | |
|
4 |
S40 |
S41 |
S42 |
S43 |
S44 |
S45 |
S46 | |
|
5 |
S50 |
S51 |
S52 |
S53 |
S54 |
S55 |
S56 | |
|
> 5 |
S60 |
S61 |
S62 |
S63 |
S64 |
S65 |
S66 | |
|
Длина серии алгоритма | ||||||||
|
0 |
1 |
2 |
3 |
4 |
5 |
> 5 | ||
|
Длина эталонной серии |
0 |
P01 |
P02 |
P03 |
P04 |
P05 |
P06 | |
|
1 |
P10 |
P11 |
P12 |
Р13 |
P14 |
P15 |
P16 | |
|
2 |
P20 |
P21 |
P22 |
P23 |
P24 |
P25 |
P26 | |
|
3 |
P30 |
P31 |
P32 |
P33 |
Р34 |
Р35 |
Р36 | |
|
4 |
P40 |
P41 |
P42 |
P43 |
P44 |
P45 |
P46 | |
|
5 |
Р50 |
P51 |
P52 |
P53 |
P54 |
P55 |
P56 | |
|
> 5 |
P60 |
P61 |
P62 |
P63 |
P64 |
P65 |
P66 | |
Примечание - Каждое вводимое значение соответствует комбинации длины эталонной серии и длины серии алгоритма. Все длины серий, превышающие 5, группируются в последней колонке (в последнем ряду). Каждый элемент получает наименование в соответствии с матрицей, к которой он относится (S или Р), после чего следуют индексированные номера, соответствующие длине эталонной серии и длине серии алгоритма.
201.12.1.101.2.4.2 Термины и обозначения
В остальной части настоящего подпункта термин "серия" обозначает ряд последовательных меток V или F, как указано в 201.12.1.101.2.2 (которые могут быть перемешаны в любом порядке), разграниченных окружающими метками N, S или Q (или началом, или окончанием периода испытания либо нечитаемого сегмента). Следует помнить, что метки псевдоциклов О и X используют только для поцикловых сравнений; их следует полностью игнорировать при посерийных сравнениях и не разграничивать серии. Следующие термины и аббревиатуры применяют для обозначения серий специфической длины:
- куплет С - серия из двух последовательных меток V и F;
- короткая серия S - серия из трех, четырех или пяти последовательных меток V и F;
- длинная серия L - серия из шести и более последовательных меток V и F.
Сегмент фибрилляции или трепетания желудочков, маркированный метками "[" и "]", считается эквивалентным длинной серии VE для целей настоящего подпункта; любые ближайшие метки V или F считаются частью одной серии. Схожим образом сегмент мерцательной аритмии или трепетания предсердий, маркированный метками ритма, считается эквивалентным длинной серии SVE, а любые ближайшие метки S - частью одной серии.
201.12.1.101.2.4.3 Сводная матрица чувствительности серии
Настоящий подпункт описывает, каким образом получить сводную матрицу чувствительности серии VEB.
a) Эталонный аннотационный файл определяет расположение всех серий. Для каждой эталонной серии определяют окно подбора, которое начинается за 150 мс до времени первой метки кардиоцикла эталонной серии и заканчивается через 150 мс после времени последней метки кардиоцикла эталонной серии.
b) Для каждой эталонной серии длина эталонной серии является количеством последовательных меток эталонных кардиоциклов V или F в пределах окна подбора.
c) Для каждой эталонной серии длина серии испытания является количеством последовательных меток кардиоциклов испытания V или F в пределах окна подбора. Если в процессе одной эталонной серии происходит обнаружение более чем одной серии, длина серии испытания определяется самой длинной из обнаруженных серий в пределах окна подбора. Если в процессе эталонной серии метки кардиоциклов испытания V или F отсутствуют, длина серии испытания равна нулю.
d) Каждая возможная комбинация длины эталонной серии и длины серии испытания соответствует ячейке в сводной матрице чувствительности серии. Для каждой эталонной серии увеличивается число в соответствующей ячейке.
Для получения сводной матрицы чувствительности серии SVE выполняют такую же процедуру, но все V или F в приведенном выше описании заменяют на S.
201.12.1.101.2.4.4 Сводная матрица специфичности серии
Настоящий подпункт описывает, каким образом получить сводную матрицу специфичности серии VEB.
a) Эталонный аннотационный файл определяет расположение всех серий. Для каждой серии испытания определяют окно подбора, которое начинается за 150 мс до времени первой метки кардиоцикла серии испытания и заканчивается через 150 мс после времени последней метки кардиоцикла серии испытания.
b) Для каждой серии испытания длина эталонной серии является количеством последовательных меток кардиоциклов испытания V или F в пределах окна подбора.
c) Для каждой серии испытания длина эталонной серии является количеством последовательных меток эталонных кардиоциклов V или F в пределах окна подбора. Если в процессе одной серии испытания происходит более одной эталонной серии, длина эталонной серии определяется самой длинной из обнаруженных эталонных серий в пределах окна подбора. Если в процессе серии испытания метки эталонных кардиоциклов V или F отсутствуют, длина эталонной серии равна нулю.
d) Каждая возможная комбинация длины эталонной серии и длины серии испытания соответствует ячейке в сводной матрице специфичности серии. Для каждой эталонной серии увеличивается число соответствующей ячейки.
Для получения сводной матрицы специфичности серии SVE выполняют аналогичную процедуру, но все V или F в приведенном выше описании заменяют на S.
201.12.1.101.2.5 Сравнение VF и AF
Для устройств с заявленной функцией обнаружения VF выполняют сравнение VF. Это испытание требует производства аннотационных файлов, основанных на выходных данных устройства, содержащих как минимум указание времени, когда устройство обнаружило начало и окончание эпизодов VF. Существует частичное совпадение в процессе каждого интервала, когда эталонные аннотации и аннотации испытания указывают на происходящую VF.
Измерение чувствительности и специфичности эпизода VF: каждый эталонный эпизод, для которого существует частичное совпадение, считается истинно положительным для целей определения чувствительности эпизода VF; любые другие эталонные эпизоды считаются ложноотрицательными. Схожим образом каждый эпизод, маркированный алгоритмом, для которого существует частичное совпадение, считается истинно положительным для целей определения чувствительности эпизода VF; любые другие эпизоды, маркированные алгоритмом, считаются ложноположительными.
Измерение чувствительности и специфичности измерения продолжительности VF требует определения общей продолжительности эталонного VF и VF, маркированного алгоритмом, а также общей продолжительности периодов частичного совпадения, как описано выше.
Кроме того, по каждой записи должна быть предоставлена следующая информация:
a) подпункт записи, используемой для испытания;
b) генерировался ли сигнал тревоги для записи испытания;
c) что представлял собой сигнал тревоги, если он был (например, асистолия, желудочковая тахикардия или фибрилляция желудочков);
d) градация сигналов тревоги, если она применяется;
e) интервал между наступлением аритмии и временем активации сигнала тревоги, если он был (это последнее требование применяется только к устройствам, которые выполняют мониторинг в реальном времени).
Кроме того, для алгоритмов выявления фибрилляции или трепетания желудочков должно быть зафиксировано в отчете любое ложноположительное обнаружение, которое происходит для любой записи.
Для устройств с заявленной функцией обнаружения AF должно быть выполнено сравнение с сериями AF. Это испытание проводят схожим образом, как сравнение VF, с заменой каждого упоминания VF на AF в описании, приведенном выше.
201.12.1.101.3* Минимальные требования к отчету врача
Любые свойства перечисленных ниже объектов, которые может обнаружить ME СИСТЕМА, должны быть зафиксированы в отчете. В отчете также должны быть перечислены все выбранные ОПЕРАТОРОМ параметры. Отчет должен обобщать каждый объект амбулаторного исследования через регулярные отрезки времени, определяемые изготовителем, а затем по окончании исследования вывести общие данные исследования.
201.12.1.101.3.1 Частота сердечных сокращений
В отчете должны быть зафиксированы минимальная средняя и максимальная частота сердечных сокращений. Сводная информация также должна отражать общее количество обнаруженных сердечных сокращений.
201.12.1.101.3.2 Наджелудочковая эктопия
В отчете должно быть указано общее количество SVEBs, одиночные SVEBs, парные SVEBs, серии SVT и определенная форма продолжительности SVT (либо общее количество кардиоциклов, либо продолжительность по времени). Сводная информация должна включать общее количество каждого из событий, которые произошли за время исследования. Отчет должен обобщать показания по каждой позиции не менее одного раза в час в процессе проведения амбулаторного исследования, а затем показания всего исследования по его окончании.
201.12.1.101.3.3 Желудочковая эктопия
В отчете должны быть указаны общее количество желудочковых экстрасистол VEBs, одиночные VEBs, парные VEBs и серии по три и более VEBs, а также продолжительность серий (либо общее количество кардиоциклов, либо продолжительность по времени). Для эпизодов желудочковой тахикардии в отчете должны быть указаны частота и продолжительность (либо общее количество кардиоциклов, либо продолжительность по времени) каждого эпизода. Количество минут (или секунд дополнительно), проанализированных по каждому каналу, также должно быть указано в отчете (изготовитель может заменить количество времени без анализа).
201.12.1.101.3.4 Данные по брадикардии
Требуется почасовое представление общего числа эпизодов брадикардии с указанием частоты и продолжительности эпизодов. В отчете должны быть представлены эпизоды брадикардии (ЧСС менее 50 в минуту за период 15 с, или параметры, выбранные изготовителем, или параметры, определенные пользователем).
201.12.1.101.3.5 ПАУЗЫ
В отчете должно быть указано общее число обнаруженных ПАУЗ на основании абсолютной пороговой величины, выбранной ОПЕРАТОРОМ, или параметров, выбранных изготовителем. В отчете должны быть указаны расположение и продолжительность самых длинных ПАУЗ.
201.12.1.101.3.6* Сдвиги СЕГМЕНТА ST
Если изготовитель заявляет, что ME ИЗДЕЛИЕ способно обнаруживать и измерять сдвиги СЕГМЕНТА ST, должен быть сгенерирован соответствующий отчет с параметрами, заявленными изготовителем, и он должен быть включен в ЭКСПЛУАТАЦИОННЫЕ ДОКУМЕНТЫ.
201.12.1.101.3.7 Распечатка ЭКГ на бумажном носителе
Выбираемые ОПЕРАТОРОМ полоски многоканальной ЭКГ со скоростью 25 мм/с должны быть представлены в достаточном количестве в каждом отчете для обоснования всех значимых клинических заключений. Для каждого канала должна быть указана конфигурация ОТВЕДЕНИЙ, либо на каждой полоске ЭКГ, либо как часть информации об установках исследования. Полоски ЭКГ должны как минимум включать следующую информацию:
- время полоски;
- ЧСС на полоске;
- аннотация к полоске.
Кроме того, каждая "страница" полосок ЭКГ должна содержать информацию о ПАЦИЕНТЕ. В данном контексте "страница" может представлять собой одинарную полоску ЭКГ или несколько полосок на листе формата А4 либо на листе формата Letter. Калибровочный сигнал каждого канала, для которого выполняется последовательный анализ ST СЕГМЕНТА, должен быть представлен в каждом отчете.
201.12.4 Защита от представляющих опасность выходных характеристик
201.12.4.4 Неправильные выходные характеристики

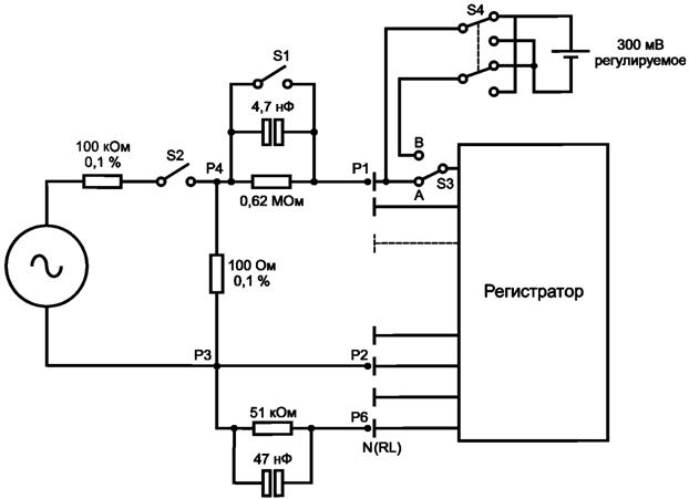
Рисунок 201.101 - Общая испытательная схема для 201.12.4.4
Дополнение:
201.12.4.4.101* Линейность и динамический диапазон
Аналоговый АМБУЛАТОРНЫЙ РЕГИСТРАТОР должен быть способен реагировать и отображать входной сигнал с размахом не более 6 мВ (при УСИЛЕНИИ 5 мм/мВ) со скоростью нарастания до 125 мВ/с при постоянном напряжении смещения 300 мВ любой полярности. Размах выходного сигнала по отношению к входному сигналу не должен отличаться более чем на 10 % или 50 мкВ, в зависимости от того, какая из величин больше.
Соответствие проверяют следующим испытанием:
a) Устанавливают УСИЛЕНИЕ 5 мм/мВ. Подают треугольный сигнал 10, 4 Гц размахом 0, 5; 1; 2 и 6 мВ (см. рисунок 201.102) на испытательную схему между точками Р4 и Р3 рисунка 201.102 при замкнутых переключателях S1 и S2 и переключателем S3 в позиции А и соединением положительного ЭЛЕКТРОДА ПАЦИЕНТА каждого канала, подсоединенного к точке Р1.
b) Подсоединяют соединение отрицательного ЭЛЕКТРОДА ПАЦИЕНТА каждого канала через точку Р2 к ПРОВОДУ ОТВЕДЕНИЯ НЕЙТРАЛЬНОГО ЭЛЕКТРОДА через параллельное соединение резистора 51 кОм и конденсатора 47 нФ. Записывают треугольный сигнал.
c) Устанавливают переключатель S3 в позицию В и используют переключатель S4 для подачи положительного постоянного напряжения 300 мВ, через 30 с ожидания повторяют запись.
d) Устанавливают переключатель S3 в позицию В и используют переключатель S4 для подачи отрицательного постоянного напряжения 300 мВ, через 30 с ожидания повторяют запись.
e) Убеждаются в том, что воспроизводимый сигнал отображается как треугольные сигналы с отклонением размаха по отношению к входному сигналу менее 10 % или 50 мкВ, в зависимости от того, какая из величин меньше.
Альтернативно:
проводят испытание с использованием синусоидального сигнала 4 Гц с указанными выше размахами либо непрерывно, либо изолированными циклами, повторяющимися один раз в секунду.
Цифровой АМБУЛАТОРНЫЙ РЕГИСТРАТОР должен быть способен реагировать и отображать входной сигнал с размахом не более 10 мВ (при УСИЛЕНИИ 5 мм/мВ) со скоростью нарастания до 125 мВ/с при постоянном напряжении смещения 300 мВ любой полярности. Размах выходного сигнала по отношению к входному сигналу не должен отличаться более чем на 10 % или 50 мкВ, в зависимости от того, какая из величин больше.
f) Устанавливают УСИЛЕНИЕ 5 мм/мВ. Подают треугольный сигнал частоты 6, 25 Гц размахом 0, 5; 1; 2 и 10 мВ (см. рисунок 201.102) на испытательную схему между точками Р4 и Р3 рисунка 201.102 с замкнутыми переключателями S1 и S2 и переключателем S3 в позиции А и соединением положительного ЭЛЕКТРОДА ПАЦИЕНТА для каждого канала, подсоединенного к точке Р1.
g) Подсоединяют соединение отрицательного ЭЛЕКТРОДА ПАЦИЕНТА каждого канала через точку Р2 к ПРОВОДУ ОТВЕДЕНИЯ НЕЙТРАЛЬНОГО ЭЛЕКТРОДА через параллельное соединение резистора 51 кОм и конденсатора 47 нФ. Записывают треугольный сигнал.
h) Устанавливают переключатель S3 в позицию В и используют переключатель S4 для подачи положительного постоянного напряжения 300 мВ, через 30 с ожидания повторяют запись.
i) Устанавливают переключатель S3 в позицию В и используют переключатель S4 для подачи отрицательного постоянного напряжения 300 мВ, через 30 с ожидания повторяют запись.
j) Убеждаются в том, что воспроизводимый сигнал отображается как треугольные сигналы с отклонением размаха по отношению к входному сигналу менее 10 % или 50 мкВ, в зависимости от того, какая из величин меньше.
Альтернативно:
проводят испытание с использованием синусоидального сигнала 4 Гц с указанными выше размахами либо непрерывно, либо изолированными циклами, повторяющимися один раз в секунду.
201.12.4.4.102* Входной импеданс
Входной импеданс должен быть более 10 МОм для частоты, указанной при испытании для всех входных каналов. Это требование должно быть выполнено для всего диапазона смещений постоянного напряжения.
Соответствие проверяют следующим испытанием:
a) Применяют испытательную схему, изображенную на рисунке 201.101.
b) Замыкают переключатели S1 и S2, устанавливают переключатель S3 в положение А. Подают синусоидальный сигнал частоты 10 Гц размахом 5 мВ между точками Р3 и Р4.

Рисунок 201.102 - Испытательный сигнал для проверки динамического диапазона входного сигнала в соответствии с 201.12.4.4.101
c) Подсоединяют соединения ЭЛЕКТРОДОВ ПАЦИЕНТА первого канала к точкам Р1 и Р2, затем все остальные соединения ЭЛЕКТРОДОВ ПАЦИЕНТА к точке Р6.
d) Размыкают S1 и измеряют изменение выходной амплитуды. Установившийся размах выходного сигнала не должен понизиться более чем на 6 %.
e) Повторяют испытание при напряжении смещения 300 мВ и минус 300 мВ соответственно.
f) Повторяют все эти испытания для всех каналов ЭКГ.
g) Измеряют выходные сигналы на ОБОРУДОВАНИИ ВОСПРОИЗВЕДЕНИЯ изготовителя.
201.12.4.4.103* Подавление синфазных помех
Подавление синфазных помех должно быть не менее 60 дБ для синусоидального сигнала на частоте ПИТАЮЩЕЙ СЕТИ и не менее 45 дБ на удвоенной частоте ПИТАЮЩЕЙ СЕТИ. Подавление синфазного сигнала определяется как отношение значения размаха напряжения частоты ПИТАЮЩЕЙ СЕТИ к значению размаха результирующего сигнала любого канала ЭКГ, приведенного ко входу.
Соответствие проверяют следующим испытанием:
применяют испытательную схему, изображенную на рисунке 201.103.
a) Используют рекомендованный изготовителем КАБЕЛЬ ПАЦИЕНТА или эквивалентный. Оборачивают испытуемое ME ИЗДЕЛИЕ проводящей фольгой и подсоединяют ее к земле. Фольга должна полностью обертывать ME ИЗДЕЛИЕ, за исключением мест ввода КАБЕЛЯ ПАЦИЕНТА, и совпадать с контурами ME ИЗДЕЛИЯ с зазором не более 3 мм. КАБЕЛЬ ПАЦИЕНТА следует обернуть по всей длине таким же экраном из фольги, подсоединенной к экрану, к которому подключается имитируемый источник частоты ПИТАЮЩЕЙ СЕТИ. Аналогичный проводящий экран должен окружать резисторно-конденсаторные цепи, источник смещения постоянного напряжения и переключатели. Дополнительный экран с заземлением должен быть обернут вокруг всей схемы проведения испытаний. Внутри этого внешнего экрана размещение всех частей внутри проводящих экранов должно быть хорошо контролируемым и воспроизводимым после того как испытательную установку настроят, чтобы минимизировать изменения настроек. Первоначально устанавливают сигнал помехи частотой ПИТАЮЩЕЙ СЕТИ. Любые узкополосные режекторные фильтры частоты питающей сети ME ИЗДЕЛИЯ должны быть отключены в процессе проведения этого испытания, даже если для этого требуется программное обеспечение, недоступное для пользователя.
b) Подсоединяют все ОТВЕДЕНИЯ ПАЦИЕНТА к общему узлу, последовательно с параллельно соединенными резистором 51 кОм, конденсатором 47 нФ и переключателем. Подсоединяют все общие или опорные ЭЛЕКТРОДЫ, при их наличии, через резистор 51 кОм параллельно с конденсатором 47 нФ к тому же общему узлу. Подают испытательный сигнал помехи к общему узлу через конденсатор 100 пФ. Подсоединяют другой полюс выхода генератора к земле. Все переключатели от S1 до Sn включительно разомкнуты, переключатель Sa находится в положении В. Регулируют Ct таким образом, чтобы напряжение на Ct составило половину напряжения генератора сигнала. Эту регулировку необходимо выполнять, когда испытуемое ME ИЗДЕЛИЕ полностью извлечено из испытанной установки, а КАБЕЛЬ ПАЦИЕНТА, фольга вокруг КАБЕЛЯ ПАЦИЕНТА и коммутационные приспособления находятся внутри внешнего заземленного экрана на тех же местах, которые они будут занимать, когда ME ИЗДЕЛИЕ будет добавлено в схему после настройки. Внешний экран должен быть закрыт в положении, которое будет использовано при проведении испытаний. Открывают внешний экран, подсоединяют ME ИЗДЕЛИЕ и закрывают внешний экран. Регистрируют сигнал, достаточный для измерения наихудшей помехи, принимая во внимание любое возможное искажение и максимальную скорость воспроизведения, выбираемую ОПЕРАТОРОМ.
c) Повторяют испытание при напряжениях смещения 300 мВ и минус 300 мВ путем переключения Sa в положение А и переключателем Sb в каждом положении. Повторяют испытания для каждого входа.
d) Сначала замыкают все переключатели от S1 до Sn. Затем выполняют и повторяют испытания с разомкнутыми переключателями от S1 до Sn по очереди. Повторяют испытания при двойной частоте ПИТАЮЩЕЙ СЕТИ.
На каждом этапе испытания размах измеренного выходного сигнала не должен превышать 4 мВ при частоте ПИТАЮЩЕЙ СЕТИ при размахе напряжения генератора 8 В. При удвоенной частоте ПИТАЮЩЕЙ СЕТИ размах измеренного выходного сигнала не должен превышать 4 мВ при размахе напряжения генератора 1, 422 В.

- генератор сигнала, выходной импеданс 1 кОм, линейность в пределах 1 %;
- экран коммутационных цепей;
- заземленный экран всей испытательной установки;
- экран (фольга) вокруг РЕГИСТРАТОРА; Р - экран коммутационных цепей соединен с этой точкой; R1, R2 - делитель напряжения; Sa - переключатель, подключает/отключает постоянное напряжение смещения; Sb - переключатель, изменяет полярность постоянного напряжения смещения; S1, Sn - выключатели, изменяют схему дисбаланса, состоящую из С и R; С = 47 нФ; R = 51 кОм
Рисунок 201.103 - Схема для испытания подавления синфазной помехи в соответствии с 201.12.4.4.103
201.12.4.4.104* Погрешность УСИЛЕНИЯ
Выходной сигнал при всех возможных установках УСИЛЕНИЯ не должен отличаться от входного в пределах ± 10 %.
Соответствие проверяют следующим испытанием:
подают синусоидальный сигнал частоты 5 Гц размахом 2 мВ на все входные каналы ЭКГ. Выходные сигналы должны соответствовать вышеуказанным требованиям при каждом возможном УСИЛЕНИИ.
201.12.4.4.105* Стабильность УСИЛЕНИЯ
Спустя 1 мин после включения ME ИЗДЕЛИЯ изменение УСИЛЕНИЯ не должно превышать 3 % в течение 24 ч (при стабильных условиях окружающей среды).
Соответствие проверяют следующим испытанием:
применяют синусоидальный сигнал частоты 5 Гц размахом 2 мВ на входы всех каналов ЭКГ в течение 24 ч. Для каждой установки УСИЛЕНИЯ проверяют соответствие выходных сигналов требованиям в любой момент в течение первого часа (или проводят измерения через 1, 2, 5, 10, 20, 30, 45 и 60 мин) и по одному разу в каждый последующий час.
201.12.4.4.106* Шум системы
Размах напряжения внутренних шумов, приведенных ко входу, не должен превышать 50 мкВ за любой интервал 10 с, когда все входы через последовательно включенный резистор 51 кОм параллельно с конденсатором 47 нФ соединены с каждым подсоединением ЭЛЕКТРОДА ПАЦИЕНТА. Все режекторные фильтры частоты ПИТАЮЩЕЙ СЕТИ в ME ИЗДЕЛИИ, если имеются, должны быть включены на соответствующей частоте ПИТАЮЩЕЙ СЕТИ в течение всего испытания.
Соответствие проверяют следующим испытанием:
включают последовательно в каждое подсоединение ЭЛЕКТРОДА ПАЦИЕНТА сопротивление 51 кОм параллельно с конденсатором 47 нФ, как показано на рисунке 201.103, а затем соединяют вместе все соединения ЭЛЕКТРОДОВ ПАЦИЕНТА, включая опорный. Для этого испытания не следует подсоединять генератор входного сигнала и конденсатор 100 пФ. При максимально возможном УСИЛЕНИИ выполняют запись в течение 2 мин. Игнорируют первые и последние 10 с записи. Разделяют оставшиеся 100 с на десять интервалов по 10 с, затем проверяют уровень шума на выходе для каждого интервала. Размах напряжения шумов должен быть в допустимых пределах не менее чем для девяти из десяти интервалов.
201.12.4.4.107* Взаимовлияние между каналами
Взаимовлияние между каналами ME ИЗДЕЛИЯ не должно производить в любом из каналов выходной сигнал более чем 5 % входного сигнала.
Соответствие проверяют следующим испытанием:
a) Подключают АМБУЛАТОРНЫЙ РЕГИСТРАТОР к схеме испытания, указанной на рисунке 201.101, с замкнутыми переключателями S1 и S2, переключатель S3 - в положении А. Подсоединяют соединения положительного ЭЛЕКТРОДА ПАЦИЕНТА каждого канала к Р1.
b) Подключают общий ЭЛЕКТРОД ПАЦИЕНТА каждого канала к Р2 и к ПРОВОДУ ОТВЕДЕНИЯ НЕЙТРАЛЬНОГО ЭЛЕКТРОДА через резистор 51 кОм параллельно с конденсатором 47 нФ.
c) Регулируют сигнал генератора для получения между точками Р1 и Р2 синусоидального сигнала размахом 4 мВ и частотой 10 Гц. Записывают не менее 10 с сигнала.
d) Отсоединяют все кроме одного положительные ЭЛЕКТРОДЫ ПАЦИЕНТА от Р1 и подключают к Р2. Записывают не менее 10 с сигнала.
e) Повторяют процедуру для всех каналов, которые могут быть записаны. Подключают только один положительный ЭЛЕКТРОД ПАЦИЕНТА к Р1 за один раз.
Выходной сигнал каналов, положительные ЭЛЕКТРОДЫ ПАЦИЕНТА которых подключены к Р2, не должен превышать 5 % от входного сигнала, то есть иметь размах не более 0, 2 мВ.
201.12.4.4.108* Частотная характеристика
ME ИЗДЕЛИЕ должно соответствовать следующим требованиям:
a) Отклик АМБУЛАТОРНОГО РЕГИСТРАТОРА на прямоугольный импульс 3 мВ длительностью 100 мс не должен приводить к смещению базовой линии после импульса более чем на 0, 1 мВ по отношению к базовой линии до импульса. Наклон после импульса должен быть менее 0, 3 мВ/с. Выброс переднего фронта должен быть менее 10 %.
Либо:
b) амплитуда выходного синусоидального сигнала в полосе частот от 0, 67 до 40 Гц должна быть в пределах от 70 и 140 % (от минус 3 до 3 дБ) выходного сигнала частотой 5 Гц.
Если изготовитель заявляет, что ME ИЗДЕЛИЕ имеет функцию измерения СЕГМЕНТА ST, нижняя граничная частота должна быть 0, 05 Гц для фильтра верхних частот первого порядка или его функционального эквивалента.
Если изготовитель заявляет, что ME ИЗДЕЛИЕ имеет функцию записи ЭКГ младенцев весом менее 10 кг, верхняя граничная частота должна быть не менее 55 Гц.
Либо:
с) отклик на пачки треугольных импульсов 1, 5 мВ длительностью 40 мс, которые имитируют серию узких зубцов R, должен быть в пределах от 70 до 110 % по отношению к отклику на пачки треугольных импульсов 1, 5 мВ длительностью 200 мс.
Если изготовитель заявляет, что ME ИЗДЕЛИЯ имеют функцию записи ЭКГ младенцев весом менее 10 кг, отклик на пачки треугольных импульсов 1, 5 мВ длительностью 40 мс должен быть в пределах от 80 до 110 % по отношению к отклику на пачки треугольных импульсов 1, 5 мВ длительностью 200 мс.
Соответствие проверяют следующим испытанием:
входом системы является ЭЛЕКТРОД ПАЦИЕНТА; выходной сигнал измеряют на распечатке записи ЭКГ.
a) Записывают не менее 20 с нулевой базовой линии, а затем однократный прямоугольный импульс 3 мВ продолжительностью 100 мс. Продолжают запись нулевой базовой линии еще в течение 20 с.
b) Используя схему испытания, показанную на рисунке 201.101, записывают не менее 5 с синусоидального сигнала размахом 2 мВ частоты 0, 67 Гц. Повторяют процедуру для частот 1, 2, 5, 10, 20 и 40 Гц.
Если изготовитель заявляет, что ME ИЗДЕЛИЕ имеет функцию измерения СЕГМЕНТА ST, меняют нижнюю частоту в вышеуказанной последовательности испытаний с 0, 67 на 0, 05 Гц.
Если изготовитель заявляет, что ME ИЗДЕЛИЕ имеет функцию записи ЭКГ младенцев весом менее 10 кг, меняют верхнюю частоту в вышеуказанной последовательности испытаний с 40 на 55 Гц.
c) Записывают не менее 5 с последовательности треугольных импульсов 1, 5 мВ с шириной основания 200 мс и с частотой повторения 1/с. Затем устанавливают ширину основания треугольных импульсов 40 мс. Записывают в течение не менее 5 с.
Проверяют результаты измерений на распечатках:
a) базовая линия выходного сигнала после прямоугольного импульса 3 мВ смещается не более чем на 0, 1 мВ по отношению к базовой линии до импульса. Наклон за пределами импульса не превышает 0, 3 мВ/с;
b) размах сигналов на частотах 0, 67, 1, 2, 10, 20, 40 Гц находится в пределах от 70 и 140 % по отношению к размаху при 5 Гц.
Если изготовитель заявляет, что ME ИЗДЕЛИЕ имеет функцию измерения СЕГМЕНТА ST, заменяют нижнюю частоту испытаний с 0, 67 на 0, 05 Гц или ее функциональный эквивалент.
Если изготовитель заявляет, что ME ИЗДЕЛИЕ имеет функцию записи ЭКГ младенцев весом менее 10 кг, заменяют верхнюю частоту испытаний с 40 на 55 Гц.
c) Минимальный размах от вершины к основанию при последовательности треугольных импульсов 1, 5 мВ с шириной основания 40 мс составляет не менее 60 % максимального размаха от вершины к основанию при последовательности треугольных импульсов 1, 5 мВ с шириной основания 200 мс.
Если изготовитель заявляет, что ME ИЗДЕЛИЕ имеет функцию записи ЭКГ младенцев весом менее 10 кг, минимальный размах от вершины к основанию при последовательности треугольных импульсов 1, 5 мВ с шириной основания 40 мс составляет не менее 80 % максимального размаха от вершины к основанию при последовательности треугольных импульсов 1, 5 мВ с шириной основания 200 мс.
201.12.4.4.109* Функционирование при наличии импульсов кардиостимулятора
Если изготовитель заявляет, что АМБУЛАТОРНЫЙ РЕГИСТРАТОР способен регистрировать ЭКГ при наличии импульсов имплантированного кардиостимулятора, работа имплантированного кардиостимулятора не должна оказывать неблагоприятного воздействия на функционирование ME ИЗДЕЛИЯ.
Соответствие проверяют следующим испытанием.
а) Подключают ME ИЗДЕЛИЕ по схеме, приведенной на рисунке 201.104, подсоединив положительный ЭЛЕКТРОД ПАЦИЕНТА каждого канала к Р1 и отрицательный ЭЛЕКТРОД ПАЦИЕНТА каждого канала, а также опорный ЭЛЕКТРОД к Р2.
b) Регулируют генератор синусоидальных сигналов таким образом, чтобы в резисторе 111 Ом присутствовал синусоидальный сигнал частоты 10 Гц размахом (2, 0 ± 0, 2) мВ. Генератор импульсов добавляет импульсы (200 ± 25) мВ длительностью (1, 0 ± 0, 1) мс, временем нарастания не более 100 мкс и частотой повторения 100 мин-1.
c) Записывают не менее 30 с.
d) Меняют местами соединения положительных и отрицательных ЭЛЕКТРОДОВ по перечислению а) и повторяют запись.
e) При воспроизведении убеждаются, что для всех импульсов высота второго пика синусоидального сигнала после импульса не отличается от высоты пика синусоидального сигнала непосредственно перед импульсом более чем на 0, 2 мВ.
Если изготовитель заявляет, что ME ИЗДЕЛИЕ имеет функцию записи деятельности имплантированного кардиостимулятора, ME ИЗДЕЛИЕ должно выполнять видимую запись импульсов кардиостимулятора с амплитудой от 2 до 200 мВ, с продолжительностью от 0, 1 до 2 мс и временем нарастания менее 100 мкс.
Соответствие такого ME ИЗДЕЛИЯ проверяют следующим испытанием:
должны быть проведены испытания с четырьмя различными импульсами со временем нарастания менее 100 мкс: первый импульс с амплитудой 2 мВ и длительностью 2, 0 мс, второй импульс с амплитудой 200 мВ и длительностью 2, 0 мс, третий импульс с амплитудой 20 мВ и длительностью 0, 1 мс, четвертый импульс с амплитудой 2 мВ и длительностью 0, 1 мс.
Проводят запись не менее 30 с с установками синусоидального генератора, как в вышеуказанном пункте b), частотой повторения импульсов 100 мин-1 и проверяют, что для каждого импульса на распечатке имеются отметки не менее 2 мм с той же частотой повторения и с теми же интервалами между импульсами, что и на входе ME ИЗДЕЛИЯ.

G1 - генератор синусоидального сигнала частоты 10 Гц, размах 2 мВ; G2 - генератор импульсов длительностью 1 мс, размах от 0, 02 до 2, 0 В, частота повторения 100 мин-1
Рисунок 201.104 - Схема для испытаний на устойчивость при действии импульса кардиостимулятора в соответствии с 201.12.4.4.109
201.12.4.4.110* Погрешность измерения времени
Полная погрешность в течение 24 ч не должна превышать 30 с.
Соответствие проверяют следующим испытанием:
ME ИЗДЕЛИЕ проводит запись сигнала имитатора ЭКГ или работает в режиме калибровки в течение 24 ч. Через 1 ч ± 1 с, 8 ч ± 1 с и 23 ч ± 1 с после начала испытания в запись добавляют отметку события. Это может быть выполнено с использованием радиосигналов точного времени. Рассматривают полный протокол и проверяют, что метки событий соответствуют фактическому времени 1-го, 8-го и 23-го часа ведения протокола с отклонением не более 30 с.
201.12.4.4.111* Установка и переключение УСИЛЕНИЯ
Значение используемого УСИЛЕНИЯ должно быть на распечатке протокола. В аналоговых системах должна быть предусмотрена печать калибровочного импульса. Как минимум должны быть предусмотрены значения УСИЛЕНИЯ 10 и 5 мм/мВ. Если предусмотрены дополнительные значения УСИЛЕНИЯ, должно быть по меньшей мере УСИЛЕНИЕ 20 мм/мВ.
Соответствие проверяют рассмотрением распечатки.
201.12.4.4.112* Временное выравнивание
Когда по всем каналам установлена одна и та же полоса пропускания, то временной сдвиг между каналами, за исключением указанного ниже, должен быть в пределах ± 20 мс или ± 0, 5 мм (при масштабе 25 мм/с по оси времени). Это применяется ко всей системе и всем ее отдельным частям (АМБУЛАТОРНОМУ РЕГИСТРАТОРУ, ОБОРУДОВАНИЮ ВОСПРОИЗВЕДЕНИЯ и пр.).
Если сдвиг превышает вышеуказанный предел, в запись должно быть включено соответствующее предупреждение с указанием того, что временное выравнивание каналов не нормировано.
Соответствие проверяют следующим испытанием.
a) Подсоединяют АМБУЛАТОРНЫЙ РЕГИСТРАТОР к испытательной схеме, показанной на рисунке 201.101: переключатели S1 и S2 замкнуты, переключатель S3 находится в положении А. Подсоединяют все положительные соединения ОТВЕДЕНИЯ к точке Р1, а все отрицательные соединения ОТВЕДЕНИЯ к точке Р2. Источник сигнала регулируют таким образом, чтобы обеспечить между точками Р1 и Р2 последовательность прямоугольных импульсов с амплитудой (1, 0 ± 0, 05) мВ, продолжительностью 200 мс, временем нарастания и спада менее 1, 0 мс и частотой повторения 1 с-1.
b) Если АМБУЛАТОРНЫЙ РЕГИСТРАТОР или ОБОРУДОВАНИЕ ВОСПРОИЗВЕДЕНИЯ имеют переключаемые фильтры усилителя, их следует установить таким образом, чтобы на всех каналах была одинаковая частотная характеристика.
c) Записывают импульсы в течение не менее 1 ч на всех каналах АМБУЛАТОРНОГО РЕГИСТРАТОРА. Для каждого из каналов распечатывают сигналы не менее двух каналов одновременно (или выводят на дисплей) с разрешением 25 мм/с и 10 мм/мВ. Проверяют, что временной сдвиг по переднему и заднему фронтам сигнала между любыми каналами менее 20 мс (0, 5 мм). Проводят это измерение в трех различных точках в течение 1 ч записи. Повторяют это испытание для всех скоростей развертки, доступных на проверяемом ME ИЗДЕЛИИ.
d) Проверяют, чтобы предупреждение было напечатано или отображено ОБОРУДОВАНИЕМ ВОСПРОИЗВЕДЕНИЯ, если измеренное отклонение превышает 20 мс (0, 5 мм).
Применяют пункт 13 общего стандарта.
Применяют пункт 14 общего стандарта.
Применяют пункт 15 общего стандарта, за исключением:
201.15.3 Механическая прочность
201.15.3.4.1 РУЧНЫЕ ME ИЗДЕЛИЯ
АМБУЛАТОРНЫЕ РЕГИСТРАТОРЫ не считаются РУЧНЫМИ ME ИЗДЕЛИЯМИ. Подпункт 15.3.4.1 общего стандарта не применяют.
201.15.3.4.2 ПЕРЕНОСНЫЕ ME ИЗДЕЛИЯ
Замена:
Получение данных АМБУЛАТОРНЫМ РЕГИСТРАТОРОМ может быть прервано при ударе, но данные, полученные до удара, должны сохраниться, и получение данных должно возобновиться в течение 60 с после завершения следующего испытания.
Соответствие проверяют следующим испытанием:
АМБУЛАТОРНЫЙ РЕГИСТРАТОР однократно роняют с высоты 5 см на доску толщиной 50 мм из твердой древесины (например, древесина плотностью более 600 кг/м3), ровно лежащую на жестком основании, таком как бетонный пол, и плотно прилегающую к основанию по всей поверхности, краям и углам. АМБУЛАТОРНЫЙ РЕГИСТРАТОР подсоединяют к источнику сигнала перед падением, и он либо остается подсоединенным, либо подсоединяется снова после падения. Если АМБУЛАТОРНЫЙ РЕГИСТРАТОР обычно используют в защитном чехле, при испытании применяют защитный чехол того же типа. АМБУЛАТОРНЫЙ РЕГИСТРАТОР не должен пострадать от удара и возобновить нормальное получение данных в течение 60 с после удара. Следует убедиться в том, что данные, получаемые до и после падения (за исключением данных за 60 с допустимого периода), остались доступными и неповрежденными.
При транспортировании и хранении или в выключенном состоянии РЕГИСТРАТОР не должен быть поврежден в результате падения с высоты 0, 8 м на твердую поверхность любой стороной, кромкой или углом (можно использовать защитный чехол, как указано выше).
АМБУЛАТОРНЫЙ РЕГИСТРАТОР не должен получить явных повреждений при этом испытании и должен соответствовать требованиям настоящего стандарта.
Соответствие проверяют следующим образом:
АМБУЛАТОРНЫЙ РЕГИСТРАТОР роняют один раз по каждому из трех разных исходных положений с высоты 0, 8 м на доску толщиной 50 мм из твердой древесины (например, древесина плотностью более 600 кг/м3), ровно лежащую на жестком основании, таком как бетонный пол. Если АМБУЛАТОРНЫЙ РЕГИСТРАТОР обычно используют в защитном чехле, при проведении испытания применяют защитный чехол того же типа. Если после падения в результате осмотра обнаруживают любое явное повреждение АМБУЛАТОРНОГО РЕГИСТРАТОРА, проводят испытания на соответствие требованиям настоящего стандарта, на которые могло повлиять падение.
201.15.4 Компоненты ME ИЗДЕЛИЯ и общая сборка
201.15.4.3 Батареи
Дополнительные подпункты:
201.15.4.3.101 Продолжительность мониторинга и сохранение данных
201.15.4.3.101.1* Продолжительность мониторинга
АМБУЛАТОРНЫЕ РЕГИСТРАТОРЫ при полностью заряженном ВНУТРЕННЕМ ИСТОЧНИКЕ ПИТАНИЯ, как указано изготовителем, должны осуществлять непрерывный мониторинг в течение не менее 24 ч или в течение любого более длительного периода, указанного в инструкции по эксплуатации.
Соответствие проверяют измерениями.
201.15.4.3.101.2* Сохранение данных
АМБУЛАТОРНЫЕ РЕГИСТРАТОРЫ при использовании энергозависимой памяти должны быть способны сохранять полученную информацию без внешнего источника питания в течение не менее 72 ч после окончания мониторинга.
Соответствие проверяют следующим образом:
a) выполняют испытания на соответствие требованиям 201.15.4.3.101.1;
b) выдерживают ME ИЗДЕЛИЕ в течение 72 ч после записи при температуре 25 °С и влажности 70 %.
Считывают записанные данные после выдержки и проверяют, что информация осталась неизменной.
Применяют пункт 16 общего стандарта, за исключением:
201.16.5 РАЗДЕЛИТЕЛЬНЫЕ УСТРОЙСТВА
Дополнение:
Если АМБУЛАТОРНЫЙ РЕГИСТРАТОР можно одновременно подсоединять к ОБОРУДОВАНИЮ ВОСПРОИЗВЕДЕНИЯ и к ПАЦИЕНТУ, должно быть предусмотрено РАЗДЕЛИТЕЛЬНОЕ УСТРОЙСТВО.
Применяют пункт 17 общего стандарта.
Применяют МЭК 60601-1-2, за исключением:
202.6.1.1 Защита радиослужб
202.6.1.1.1 Требования
Замена первого абзаца:
АМБУЛАТОРНЫЕ ЭЛЕКТРОКАРДИОГРАФИЧЕСКИЕ СИСТЕМЫ (ME СИСТЕМЫ), за исключением указанных ниже в перечислениях а)-с), должны быть отнесены к группе 1 и классу В в соответствии с СИСПР 11, учитывая их применение по назначению, установленное ИЗГОТОВИТЕЛЕМ, и используя положения, приведенные в приложении D. ME ИЗДЕЛИЯ и ME СИСТЕМЫ должны соответствовать требованиям СИСПР на основании их классификации с исключениями и пояснениями, установленными ниже в перечислениях d), е) и f).
202.6.1.1.2 Испытания
Замена перечисления а):
a) ME ИЗДЕЛИЯ и/или ME СИСТЕМЫ, СВЯЗАННЫЕ С ПАЦИЕНТОМ, должны испытываться с КАБЕЛЯМИ ПАЦИЕНТА, преобразователями, ПРОВОДАМИ ОТВЕДЕНИЙ и ЭЛЕКТРОДАМИ, подключенными к ME ИЗДЕЛИЮ и завершающимися нагрузкой, имитирующей ПАЦИЕНТА (см. рисунок 202.101).
Кабели сигнальных входов/выходов (если это применимо) должны быть подсоединены к ME ИЗДЕЛИЮ во время испытания.

1 - шнур питания; 2 - сигнальный провод; 3 - стол, изготовленный из изолирующего материала; 4 - испытуемое ME ИЗДЕЛИЕ (АМБУЛАТОРНЫЙ РЕГИСТРАТОР); 5 - кабель пациента; 6 - нагрузка, имитирующая пациента (сопротивление 51 кОм, включенное параллельно конденсатору 47 нФ); 7 - металлическая пластина; Ch = 220 пФ; Rh = 510 Ом (Ch вместе с Rh имитируют руку)
Примечание - Ch и Rh подсоединяют только для испытаний наводимых эмиссий 202.6.1.1.2.
Примечание - Если кабель пациента слишком короткий для показанных 2, 5 петель, следует применять меньшее количество петель.
Рисунок 202.101 - Установка для испытаний на наводимую эмиссию в соответствии с 202.6.1.1.2 и радиочастотную эмиссию и на помехоустойчивость в соответствии с 202.6.1.1.2 и 202.6.2.3.2
202.6.2 ПОМЕХОУСТОЙЧИВОСТЬ
202.6.2.3* Излучаемые радиочастотные электромагнитные поля
Дополнение:
АМБУЛАТОРНЫЙ РЕГИСТРАТОР (ME ИЗДЕЛИЕ) должен продолжать записывать сигнал без потери любых сохраненных данных.
Соответствие проверяют:
a) при работающем АМБУЛАТОРНОМ РЕГИСТРАТОРЕ;
b) после испытания путем проверки, являются ли доступными данные, сохраненные в АМБУЛАТОРНОМ РЕГИСТРАТОРЕ.
Примечание - При воздействии данные могут быть повреждены.
202.6.2.3.2 Испытания
Дополнение перечисления а):
Кабели ME ИЗДЕЛИЯ должны быть связаны в жгут без индукции на общем расстоянии не более 1 м, сигнальный кабель (если применяется) и ШНУР ПИТАНИЯ (если применяется) должны быть расположены горизонтально и вертикально по отношению к ME ИЗДЕЛИЮ в соответствии с рисунком 202.101.
Приложения
Применяют приложения общего стандарта.
Приложение АА
(справочное)
АА.1 Общее
В этом приложении изложены краткие объяснения важных требований настоящего стандарта. Оно предназначено для тех, кто знаком с объектом настоящего стандарта, но кто не принимал участия в его разработке. Понимание основных требований считается важным для правильного применения настоящего стандарта. Кроме того, поскольку клиническая практика и технологии меняются, считается, что объяснения текущих требований облегчают любой последующий пересмотр настоящего стандарта, вызванный этим развитием.
АА.2 Объяснение частных пунктов и подпунктов
Далее приведены объяснения частных пунктов и подпунктов настоящего стандарта, при этом номера пунктов и подпунктов аналогичны тем, которые использованы в настоящем стандарте.
Подпункт 201.7.9.2.101 Дополнительные инструкции по эксплуатации
Некоторое оборудование поставляют только с руководством для операторов, некоторое - только с дополнительным руководством для врача. Если имеется руководство для врача, информацию, приведенную в перечислении g), обычно можно найти в этом руководстве.
Подпункт 201.12.1.101.1 Испытание алгоритма
Достоверная экспертиза должна быть воспроизводима. По этой причине экспертизу таких устройств следует проводить без вмешательства человека, то есть необходима строго воспроизводимая экспертиза "без участия эксперта". (Если допускается вмешательство человека, достоверные результаты, в принципе, можно получить для любого устройства, которое предоставляет выходные данные с "полным обозначением". Таким образом, экспертизы, при которых допускается вмешательство человека, измеряют только постоянство и опытность оператора и не представляют ценности для оценки функциональных характеристик устройства; по этой причине подобные экспертизы не требуются и не поощряются.)
Полная открытость процедуры генерирования аннотационных файлов для клинической оценки позволяет независимому эксперту (третьей стороне) использовать эту процедуру, тем самым предоставляя возможность выполнить проверку результатов испытания, когда используются сходные испытательные данные. Она также позволяет использовать дополнительные испытательные данные по выбору эксперта по мере появления таких данных.
Методология оценки автоматизированного анализа 201.12.1.101.2 требует комбинации изделия и интерфейса. В принципе, интерфейс может включать существенные аналитические компоненты при обработке выходных результатов изделия, тем самым "улучшая" истинные функциональные характеристики. Полное раскрытие методологии будет препятствием для интерфейса в чем-либо кроме прямого перевода обычных выходных результатов изделия в стандартные аннотационные файлы.
Подпункт 201.12.1.101.1.1 Базы данных
Так как функциональные характеристики в большой степени зависят от характеристик конкретных анализируемых ЭКГ, оценки следует выполнять с использованием стандартных записей таким образом, чтобы результаты этих оценок имели значение для целей сравнения изделий между собой или по отношению к стандартным функциональным характеристикам.
Большинству изделий необходимо определенное время для изучения основного ритма. По этой причине в начале каждой записи имеется пятиминутный период обучения, который исключается из вычисления статистики по функциональным характеристикам. Если использована длинная версия БД AHA (содержащая 2, 5 ч сигналов без аннотаций в каждой записи непосредственно предшествующих 30-минутному испытательному интервалу), только последние 35 мин каждой записи (эквивалент стандартной версии) могут быть представлены в испытуемом устройстве.
Подпункт 201.12.1.101.1.1.2 Записи, которые следует исключить при испытании
Исключение записей с импульсами кардиостимулятора допускается только для тех устройств, которые не предназначены для анализа аналоговых записей ЭКГ с кардиостимулятором, выполненных без обнаружения или усиления сигналов кардиостимулятора, так как оригинальные аналоговые ленты воспроизводят сигнал кардиостимулятора недостаточно достоверно для разрешения использования обычных техник распознавания подобных сигналов среди "живых" сигналов.
|
База данных |
Идентификация записи |
Описание |
Количество записей |
|
БД AHA (включены) |
1201-1210 |
Без VEBs |
10 |
|
2201, 2203-2210 |
Изолированные однородные VEBs |
9 | |
|
3201-3210 |
Изолированные разнородные VEBs |
10 | |
|
4201-4210 |
Бигеминия |
10 | |
|
5201-5210 |
VEBs R-на-Т |
10 | |
|
6201-6210 |
Желудочковые куплеты |
10 | |
|
7201-7210 |
Желудочковая тахикардия |
10 | |
|
8201-8204, 8206-8210 |
Фибрилляция желудочков |
9 | |
|
записи AHA в полном испытании |
78 | ||
|
(исключены) |
2202, 8205 |
Импульсы кардиостимулятора |
2 |
|
БД MIT - BIH |
100, 101, 103, 105, 106, 108, 109, 111-119, 121-124 |
Записи без аритмий или с ординарными случаями аритмий |
20 |
|
200-203, 205, 207-210, 212-215, 219-223, 228, 230-234 |
Записи с неординарными или клинически значимыми аритмиями |
24 | |
|
записи MIT - BIH в полном испытании |
44 | ||
|
(исключены) |
102, 104, 107, 217 |
Импульсы кардиостимулятора |
4 |
|
БД NST |
118е00, 119е00, 118е06, 119е_6, 118е12, 119е12, 118е18, 119е18, 118е24, 119е24, 118е_6, 119е_6 |
БД нагрузочных шумов |
12 |
|
БД CU |
cu01-cu35 |
БД желудочковой тахикардии |
35 |
|
Примечание - Приведенные идентификационные номера записей AHA относятся к 35-минутной версии БД AHA. Вторая цифра слева в идентификационном номере - это "0" (вместо "2"), соответствует трехчасовой записи. Только последние 35 мин из трехчасовой записи (эквивалент записей по 35 мин) могут быть представлены в алгоритме как часть полного испытания, если использованы записи по 3 ч. | |||
Подпункт 201.12.1.101.1.3 Требования к испытаниям
Частота встречаемости и разнообразие аритмии и экстрасистол в 90 записях БД ESC достаточны, для того чтобы эта БД послужила заменой для БД AHA и MIT - BIH при оценке обнаружения QRS и правильности классификации. Оценка с использованием 90 записей БД ESC и сходные протоколы поцикловых и посерийных сравнений, впрочем, могут дополнять оценку на основании БД AHA и MIT - BIH. Такое испытание может быть особенно полезно при оценке надежности обнаружения QRS и действенности классификации при изменениях СЕГМЕНТА ST и Т-зубцов.
БД AHA, MIT - BIH, NST, CU и ESC не сопровождаются эталонными значениями вариабельности ЧСС (ВСР). Точность вычислений ВСР лучше всего оценивать на основании контролируемых входных данных, для которых можно предсказать точные эталонные параметры ВСР. БД предоставляют набор с указанием времени и меток QRS, которые можно использовать в качестве простых, реалистичных, легко доступных стандартных последовательностей входных данных для алгоритмов ВСР. Если из двух различных алгоритмов ВСР доступны только результаты ВСР, можно выполнить сравнение эквивалентности. Если наблюдаются расхождения, обсуждение различий в реализации алгоритма или различий в определениях индекса может начаться с объективной точки. Со временем выявляется согласованный набор правильных результатов для каждого верно определенного индекса ВСР.
Эта рекомендованная практика не может относиться ко всем измерениям ВСР, которые могут использоваться на момент публикации настоящего стандарта или которые будут созданы в будущем. Методы испытания и требования к отчетам, описанные в настоящем стандарте, тем не менее считаются достаточными для оценки измерений и других показателей.
Диагностическая значимость анализа ВСР, при его наличии, еще должна быть установлена. Требования этой рекомендованной практики в отношении анализа ВСР не должны быть истолкованы как определения критериев для измерений, полезных при диагностике. Единственной целью этих требований является установление стандартной методики исследований для оценки численной точности выходных значений конкретного изделия, а не присвоение этим данным диагностической значимости. Подобная диагностическая значимость может быть определена только на основании клинических исследований, которые находятся за пределами сферы применения данной рекомендованной практики.
Частота встречаемости и разнообразие VF в БД AHA и MIT - BIH достаточны для того, чтобы эти БД могли заменить БД CU для целей подпункта 201.12.1.101.2.5. Оценка обнаружения VF с использованием 80 записей БД AHA и 48 записей БД MIT - BIH должна дополнять необходимую оценку БД CU, так как БД CU не содержит достаточно примеров сигналов, способных вызвать ложное обнаружение VF.
Подпункт 201.12.1.101.1.3 Условия проведения испытаний
Условия проведения испытаний могут включать цифровую или аналоговую БД ЭКГ БД MIT - BIH и AHA содержат более 60 ч ЭКГ, и это время увеличивается с добавлением других БД. Добавление аналоговых ЭКГ в ME ИЗДЕЛИЕ требует времени и подвержено ошибкам, так как могут быть добавлены все виды паразитных и внешних помех, которые помешают анализу.
Существуют преимущества при испытании алгоритмов только с использованием цифровых БД ЭКГ. Преимуществами являются короткое время испытания, которое может составлять несколько секунд, и воспроизводимость, так как окружающие помехи не добавляются и не могут помешать анализу. Подпункты 201.12.4.4.101-201.12.4.4.112 гарантируют свойства аналоговой части ME ИЗДЕЛИЯ. Вместе с отдельным испытанием алгоритма общее испытание будет эквивалентно общему испытанию с загрузкой аналоговых ЭКГ в ME ИЗДЕЛИЕ.
Подпункт 201.12.1.101.1.5 Требования к экспертному отчету
Существуют четыре возможных результата эксперимента, при котором обнаружитель сопоставлен с входными данными, которые являются событием или "мыльным пузырем". Правильно обнаруженное событие называется истинно положительным (TP); ошибочно отбрасываемое (пропущенное) событие называется ложноотрицательным (FN); ошибочно обнаруженный "мыльный пузырь" называется ложноположительным (FP); правильно отбрасываемый "мыльный пузырь" называется истинно отрицательным (TN). Одной из проблем обнаружения является то, что невозможно подсчитать количество "мыльных пузырей", поэтому количество истинно отрицательных событий является неопределенным. При наличии такой проблемы обычный обнаружитель измеряет чувствительность (Se, доля обнаруженных событий) и специфичность (+Р, доля обнаружений, являющихся событиями)
,
.
Подпункт 201.12.1.101.1.5.1 Требуемая статистика
Полезно, особенно при небольшом общем количестве элементов, определить совокупную статистику, которая описывает функциональные характеристики обнаружителя по БД в целом. Обычно используют два типа совокупной статистики: общая статистика, в которой всем событиям присваивается одинаковая значимость, и средняя статистика, в которой каждой записи (объекту) присваивается одинаковая значимость. Если частота наступления события или обнаружения равны для всех объектов, эти статистики будут эквивалентны.
При рассмотрении статистики обнаружения для продолжительных событий (таких как эпизоды фибрилляции или смещения СЕГМЕНТА ST) необходимо установить, как много эпизодов обнаружено, а также общую продолжительность обнаруженных событий. Статистика событий присваивает одинаковую значимость каждому эпизоду, независимо от продолжительности. Статистика продолжительности присваивает одинаковую значимость каждому эпизоду или обнаружению в соответствии с их продолжительностью. Таким образом, статистика событий для продолжительности событий приблизительно аналогична средней статистике отдельных событий, а статистика продолжительности схожим образом аналогична общей статистике.
Хотя БД MIT - BIH доступна с 1980 г., а БД AHA - с 1982 г., все еще сложно определить минимальный приемлемый уровень функциональных характеристик для анализаторов ЭКГ. Пользователи должны четко понимать, что диагностические выходные данные этих устройств следует воспринимать критически. Притом что пересмотр необходим в любом случае, определение "приемлемых" функциональных характеристик в существенной степени зависит от усилий, которые пользователь готов уделить оценке точности выходных данных устройства. (Требуемые усилия пользователя, в свою очередь, зависят от особенностей средств просмотра и редактирования, имеющихся в изделии, при их наличии.)
Функциональные характеристики, как правило, описаны в терминах совокупной статистики, которая предоставляет удобное обобщение характеристик изделия на множестве записей. На основе совокупной статистики сложно предсказать реальные функциональные характеристики, так как выбор критериев, используемый разработчиками БД, варьируется, как и пациенты в клинической практике. Можно было бы ожидать, что средняя статистика, в которой каждой записи присваивается одинаковая значимость, станет лучшим инструментом для предсказания реальных характеристик, чем совокупная статистика. Однако статистика "от записи к записи", на которой основана средняя статистика, зачастую ненадежна, поскольку количество событий в каждой записи может быть мало. В результате средняя статистика может оказаться чрезмерно чувствительной к одиночным погрешностям и обычно является менее разумным способом определения характеристик, чем общая статистика, основанная на большем количестве событий. По этой причине большинство требований к отчетам указаны как общая статистика, а такие требования к отчетам для статистики, как средняя чувствительность VEB, сознательно опущены.
Распределение статистики "от записи к записи" является в некоторой степени лучшим основанием для предсказания реальных характеристик в той степени, в которой изучаемые записи представляют пациентов, обследуемых в клинической практике. В реальности ясно, что функциональные характеристики при работе с пациентом, который ранее не проходил обследование, можно предсказать с большей достоверностью при узком распределении среди обследованных пациентов, чем при широком распределении. Эти распределения редко бывают нормальными (по Гауссу), однако в качестве классической параметрической модели (например, при таком измерении, как дисперсия выборки) являются неадекватными для описания характеристик или их сравнения. Самоподдерживающееся определение является непараметрическим методом определения доверительного предела для характеристик, который применялся к данной проблеме; он также полезен при сравнении надежности различных статистик.
Некоторые вопросы не могут быть должным образом решены с использованием существующей методологии испытаний. Автоматизированное обнаружение Р-зубцов, хоть и является желательным, находится за гранью нынешних анализаторов ЭКГ самого современного уровня, которые основаны только на отведениях с поверхности тела. БД MIT - BIH включает пять записей с аннотированными непроводящими Р-зубцами; других аннотаций Р-зубцов среди имеющихся БД нет. Схожим образом аннотации Т-зубцов полностью отсутствуют, кроме аннотаций, указывающих на возможные значимые изменения морфологии Т-зубца в БД ESC. Нарушения проведения имеются и аннотированы в девяти записях БД MIT - BIH и в двух записях европейской БД ST-T, однако не ясно, каким образом можно достоверно измерить точность анализа нарушения проводимости при образце такого размера. Схожие вопросы возникают в отношении узловых ритмов (аннотированных в трех записях БД MIT - BIH) и SVTA (аннотированных в семи записях БД MIT - BIH и трех записях БД ESC). Основными вопросами являются оценка обнаружителя аритмии при наличии кардиостимулятора и, как следствие, вопрос оценки алгоритмов для анализа функций кардиостимулятора и детекторов сбоев кардиостимулятора. Для решения этих вопросов требуется современная БД с записями высококачественного кардиостимулятора, включающими образцы сбоев кардиостимулятора.
Подпункт 201.12.1.101.1.5.2 Требования для всех алгоритмов аритмии
Для QRS чувствительность и специфичность: используя матрицу поциклового сравнения, определенную в 201.12.1.101.2.3, чувствительность и специфичность QRS получают следующим образом
|
QTP = |
Nn + Ns + Nv + Nf + Nq + Sn + Ss + Sv + Sf + Sq + Vn + Vs + Vv + Vf + Vq + Fn + Fs + Fv + Ff + Fq + Qn + Qs + Qv + Qf + Qq |
QFN = |
No + Nx + So + Sx + Vo + Vx + Fo + Fx + Qo + Qx |
|
QFP = |
On + Os + Ov + Of + Oq + Xn + Xs + Xv + Xf + Xq |
,
.
Для VEB и SVEB чувствительность, специфичность и ложноположительный результат: используя матрицу поциклового сравнения, определенную в 201.12.1.101.2.3, чувствительность и специфичность VEB получают следующим образом
|
VTP = |
Vv |
|
VFN = |
Vn + Vs + Vf + Vq + Vo + Vx |
|
VFP = |
Nv + Sv + Ov + Xv |
|
VTN = |
Nn + Nf + Nq + Ns + Sn + Sf + Sq + Ss + Fn + Ff + Fq + Fs + Qn + Qf + Qq + Qs + On + Of + Oq + Os + Xn + Xf + Xq + Xs |
,
,
.
Следует обращать внимание на то, что VTP и VFP не включают Fv или Qv; таким образом, определитель и не ущемляет, и не поощряет в своей обработке наложенные желудочковые циклы и неопределенные циклы.
Приведенный ниже пример, основанный на гипотетических данных, показывает один из способов представления информации, требуемой настоящим подпунктом. Детали форматирования этого отчета оставлены на усмотрение испытателя.
Чувствительность и специфичность SVEB получены следующим образом
|
SVTP = |
Ss |
|
SVFN = |
Sn + Sv + Sf + Sq + So + Sx |
|
SVFP = |
Ns + Vs + Fs + Os + Xs |
|
SVTN = |
Nn + Nv + Nf + Nq + Vn + Vv + Vf + Vq + Fn + Fv + Ff + Fq + Qn + Qv + Qf + Qg + On + Ov + Of + Oq + Xn + Xv + Xf + Xq |
,
,
.
Следует обращать внимание на то, что Qs исключен из SVTP и SVFP; таким образом, обработка определителем неопределенных циклов не влияет на измеряемую функциональность определения SVEB.
|
Запись |
Nn' |
Vn' |
Fn' |
On' |
Nv |
Vv |
Fv' |
Ov' |
No' |
Vo' |
Fo' |
Q Se |
Q + P |
V Se |
V + P |
V FPR |
|
100 |
1900 |
0 |
0 |
0 |
1 |
1 |
0 |
0 |
0 |
0 |
0 |
100, 000 |
100 000 |
100 000 |
50 000 |
0, 053 |
|
101 |
1521 |
0 |
0 |
0 |
0 |
0 |
2 |
0 |
0 |
0 |
0 |
100, 000 |
100 000 |
- |
- |
0, 000 |
|
103 |
1723 |
0 |
0 |
0 |
2 |
0 |
0 |
35 |
4 |
0 |
0 |
99, 77 |
98, 01 |
- |
0, 00 |
2, 102 |
|
105 |
2036 |
2 |
1 |
4 |
78 |
27 |
4 |
39 |
7 |
0 |
0 |
99, 68 |
98, 04 |
93, 10 |
18, 75 |
5, 422 |
|
106 |
1235 |
2 |
0 |
0 |
0 |
452 |
0 |
5 |
1 |
6 |
0 |
99, 59 |
99, 70 |
98, 26 |
98, 97 |
- |
|
Сумма |
73 235 |
250 |
450 |
4104 |
200 |
5605 |
37 |
95 |
4018 |
45 |
136 | |||||
|
Итого |
95, 00 |
95, 00 |
95, 00 |
95, 00 |
0, 378 | |||||||||||
|
Среднее |
95, 00 |
95, 00 |
95, 00 |
95, 00 |
0, 500 | |||||||||||
|
Статистика комплексов по БД MIT - BIH Число QRS комплексов: 83 976 Число VEBs: 5900 Результаты по 44 записям | ||||||||||||||||
Определения параметров приведены в таблице АА.3.
|
Алгоритм | ||||
|
N + f + q |
V |
О + x | ||
|
Эталон |
N |
Nn' |
Nv |
No' |
|
V |
Vn' |
Vv |
Vo' | |
|
F + Q |
Fn' |
Fv' |
Fo' | |
|
О + Х |
On' |
Ov' |
- | |
Примечание - Строчный формат результативности поциклового сравнения (таблица АА.4) основан на сжатой матрице.
|
Алгоритм | |||||||
|
n |
v |
f |
q |
o |
x | ||
|
Эталон |
N |
Nn |
Nv |
Nf |
Nq |
No |
Nx |
|
V |
Vn |
Vv |
Vf |
Vq |
Vo |
Vx | |
|
F |
Fn |
Fv |
Ff |
Fq |
Fo |
Fx | |
|
Q |
Qn |
Qv |
Qf |
|
Qo |
Qx | |
|
S |
Sn |
Sv |
Sf |
Sq |
So |
Sx | |
|
О |
On |
Ov |
Of |
Oq |
Oo |
Ox | |
|
X |
Xn |
Xv |
Xf |
Xq |
Xo |
Xx | |
Статистика ВЫКЛЮЧЕНИЯ: ВЫКЛЮЧЕНИЕ определяется как период времени, когда алгоритм не выполняет функцию обнаружения/классификации. Такая статистика ВЫКЛЮЧЕНИЯ получается с использованием поциклового сравнения из определений матрицы 201.12.1.101.2.3
,
,
,
.
Общее время ВЫКЛЮЧЕНИЯ определяется как сумма времени в течение испытаний для каждой записи, когда алгоритм не выполняет функцию обнаружения/классификации. Для каждой записи это выражается в минутах и секундах в формате ММ:СС.
Пример ниже, основанный на гипотетических данных, показывает один из способов представления информации, требуемой настоящим подпунктом: строчный формат отчета ВЫКЛЮЧЕНИЯ. Детали форматирования этого отчета оставлены на усмотрение испытателя.
|
Запись |
Nx + Sx |
Vx |
Fx |
Qx |
% пропущенных циклов |
% пропущенных N и S |
% пропущенных V |
% пропущенных F |
Общее время ВЫКЛЮЧЕНИЯ, с |
|
АН8006 |
3 |
0 |
0 |
0 |
0, 26 |
0, 32 |
0, 00 |
- |
16 |
|
АН8007 |
0 |
0 |
0 |
0 |
0, 00 |
0, 00 |
0, 00 |
0, 00 |
6 |
|
АН8008 |
0 |
0 |
0 |
0 |
0, 00 |
0, 00 |
0, 00 |
- |
4 |
|
АН8009 |
0 |
0 |
0 |
0 |
0, 00 |
0, 00 |
0, 00 |
- |
0 |
|
АН8010 |
0 |
0 |
0 |
0 |
0, 00 |
0, 00 |
- |
- |
1 |
|
Сумма |
129 |
5 |
0 |
0 |
- |
- |
- |
- |
136 |
|
Итого | |||||||||
|
Среднее | |||||||||
|
Суммарный результат по 78 записям | |||||||||
Подпункт 201.12.1.101.1.5.3 Требования к алгоритмам с дополнительными возможностями
Среднеквадратическая погрешность ЧСС получается как результат методов 201.12.1.101.2.3.3.1. Хотя результаты измерений ЧСС и ВСР зависят от измерений RR-интервалов, некоторые алгоритмы получения этих измерений являются робастными по отношению к случайной погрешности измерения RR-интервала, в то время как другие особенно чувствительны к таким ошибкам. Цель испытаний измерений ЧСС и ВСР, основанных на алгоритме полученных RR-интервалов, - выявление ненадежных алгоритмов измерения, по крайней мере в отношении конкретных ошибок, совершенных испытуемым изделием.
Целью испытаний измерений ВСР, основанных на моделировании аналоговых ЭКГ-данных, является создание шумового фона для этих измерений, то есть суммирование вкладов аналоговых шумов и шумов квантования в ошибки этих измерений. Целью испытаний измерений ВСР на основе смоделированной (цифровой) последовательности RR-интервалов, указанных в подпункте 201.12.1.101.2.3.3.2, является показать степень, в которой эти измерения согласованы с прогнозами, основанными на заявленных определениях измерений и на известных статистических свойствах моделирования. Следовательно, это испытание косвенно устанавливает, является ли верной реализация алгоритмов измерения.
Распознавание VF и AF: из подсчетов истинно положительных, ложноотрицательных и ложноположительных результатов, полученных по методике подпункта 201.12.1.101.2.5, чувствительность и специфичность для эпизодов VF и AF получены обычным способом.
Чувствительность и специфичность продолжительности VF вычисляют как
,
.
Чувствительность и специфичность продолжительности AF вычисляют подобным образом.
Пример ниже, основанный на гипотетических данных, показывает один из способов представления информации, требуемой настоящим подпунктом: строчный формат отчета. Детали форматирования этого отчета оставлены на усмотрение испытателя.
|
Запись |
TPs |
FN |
TPp |
FP |
Е Se |
Е + Р |
D Se |
D + Р |
Длительность эталона |
Длительность испытаний |
|
231 |
0 |
0 |
0 |
0 |
- |
- |
- |
- |
0:00, 000 |
0:00, 000 |
|
232 |
0 |
0 |
0 |
0 |
- |
- |
- |
- |
0:00, 000 |
0:00, 000 |
|
233 |
0 |
0 |
0 |
0 |
- |
- |
- |
- |
0:00, 000 |
0:00, 000 |
|
234 |
0 |
0 |
0 |
0 |
- |
- |
- |
- |
0:00, 000 |
0:00, 000 |
|
Суммарно |
1 |
0 |
2 |
1 |
1:37, 900 |
1:01, 000 | ||||
|
Итого |
100 |
67 |
47 |
75 | ||||||
|
Среднее |
100 |
50 |
47 |
45 | ||||||
|
На основе результатов 44 записей | ||||||||||
Для алгоритмов выявления фибрилляции желудочков или предсердий любые ложноположительные срабатывания, которые происходят на любой записи в БД, должны быть отражены в отчете.
Приведенные ниже примеры на основе гипотетических данных показывают один из способов представления информации, требуемой настоящим подпунктом: отчет о специфичности обнаружения VF и отчет ложного обнаружения VF соответственно. Детали форматирования этих отчетов оставлены на усмотрение испытателя.
|
Запись |
Эталонные отрезки Vfib |
Обозначение алгоритма |
Состояние опасности | |||||
|
Идентификатор |
Начало |
Окончание |
N |
V |
F |
Q |
время |
тип |
|
207 |
00:40, 73 |
00:50, 97 |
1 |
15 |
0 |
0 |
00:48, 39 |
серия |
|
207 |
00:54, 76 |
01:00, 36 |
2 |
16 |
0 |
0 |
00:55, 10 |
VFIB |
|
207 |
04:02, 14 |
04:06, 43 |
0 |
0 |
0 |
0 |
04:02, 42 |
серия |
|
207 |
04:07, 89 |
04:21, 45 |
0 |
0 |
0 |
0 |
04:12, 11 |
серия |
|
207 |
04:29, 46 |
04:40, 90 |
0 |
0 |
0 |
0 |
04:29, 82 |
VFIB |
|
04:35, 87 |
серия | |||||||
|
04:38, 70 |
серия | |||||||
|
Запись |
Отрезки ложной Vfib |
Эталонные метки | |||||
|
Идентификатор |
Начало |
Окончание |
N |
V |
F |
Q |
U |
|
8002 |
32:18, 25 |
32:31, 25 |
0 |
35 |
0 |
0 |
0 |
|
8002 |
32:36, 25 |
32:40, 62 |
0 |
13 |
0 |
0 |
0 |
Чувствительность и специфичность для куплетов и серий: результаты посерийных сравнений (201.12.1.101.2.4) могут быть использованы для получения чувствительности и специфичности куплета и серии VE
|
CTPs = |
S22 + S23 + S24 + S25 + S26 |
CFN = |
S20 + S21 |
|
CTPp = |
P22 + P32 + P42 + P52 + P62 |
CFP = |
P02 + P12 |
,
.
|
STPs = |
S33 + S34 + S35 + S36 + |
SFN = |
S30 + S31 + S32 + |
|
S43 + S44 + S45 + S46 + |
S40 + S41 + S42 + | ||
|
S53 + S54 + S55 + S56 |
S50 + S51 + S52 | ||
|
STPp = |
P33 + P43 + P53 + P63 + |
SFP = |
Р03 + P13 + P23 + |
|
P34 + P44 + P54 + P64 + |
P04 + P14 + P24 + | ||
|
P35 + P45 + P55 + P65 |
P05 + P15 + P25 |
,
.
,
.
Приведенный ниже пример на основе гипотетических данных показывает один из способов представления информации, требуемой настоящим подпунктом: строчный формат отчета о результативности куплетов и серий. Детали форматирования этого отчета оставлены на усмотрение испытателя.
|
Запись |
CTs |
CFN |
CTp |
CFP |
STs |
SFN |
STp |
SFP |
LTs |
LFN |
LTp |
LFP |
CSe |
C + P |
SSe |
S + P |
LSe |
L + P |
|
АН8004 |
0 |
1 |
1 |
32 |
0 |
4 |
2 |
32 |
0 |
0 |
0 |
21 |
0 |
3 |
0 |
6 |
- |
0 |
|
АН8006 |
1 |
1 |
1 |
9 |
2 |
1 |
2 |
6 |
1 |
1 |
2 |
5 |
50 |
10 |
67 |
25 |
50 |
29 |
|
АН8007 |
41 |
8 |
60 |
2 |
66 |
16 |
91 |
5 |
33 |
17 |
35 |
3 |
84 |
97 |
80 |
95 |
66 |
92 |
|
АН8008 |
0 |
1 |
1 |
2 |
0 |
0 |
1 |
1 |
0 |
0 |
0 |
4 |
0 |
33 |
- |
50 |
- |
0 |
|
АН8009 |
2 |
2 |
3 |
0 |
2 |
0 |
4 |
0 |
7 |
1 |
4 |
0 |
50 |
100 |
100 |
100 |
88 |
100 |
|
АН8010 |
0 |
0 |
0 |
0 |
0 |
0 |
0 |
0 |
0 |
0 |
0 |
0 |
- |
- |
- |
- |
- |
- |
|
Суммарно |
956 |
54 |
968 |
126 |
400 |
41 |
457 |
101 |
53 |
24 |
61 |
81 | ||||||
|
Итого |
96 |
82 |
71 |
22 |
79 |
72 | ||||||||||||
|
Среднее |
75 |
67 |
91 |
53 |
76 |
68 | ||||||||||||
|
Всего куплетов: 999 Всего коротких серий: 464 Всего длинных серий: 79 Итоговый результат по 78 записям | ||||||||||||||||||
Статистика по куплетам и сериям SVEB определяется таким же образом.
Подпункт 201.12.1.101.2 Автоматизированный анализ
Холтеровские исследования в принципе разрешают вмешательство человека-оператора в ход анализа записанных данных. При испытаниях такие вмешательства не допускаются.
Подпункт 201.12.1.101.2.2 Использование аннотационных файлов
Циклы обозначаются Q, когда они не могут быть классифицированы как N, S, V или F. Этого достаточно для расчета чувствительности и специфичности QRS, чувствительности VEB и SVEB, специфичности и ложноположительных оценок.
Подпункт 201.12.1.101.2.3.3.1 Измерение ЧСС
Имеется множество вариантов определения ЧСС, но ни один не стал общепринятым. Различия в вариантах определения заключаются, например, в числе используемых RR-интервалов или как объединяются RR-интервалы для расчета ЧСС. Одним из методов объединенных RR-интервалов, который часто используется, является метод скользящей средней. Другие методы также возможны и могут иметь преимущества.
Подпункт 201.12.1.101.2.3.3.1 Схема испытания измерений вариабельности ЧСС или вариабельности интервала RR
Следуя методам испытаний 201.12.1.101.2.3.3.2, результаты необходимо представлять отдельно для каждого измерения ВСР или вариабельности интервала RR.
|
Индекс ВСР |
Уровень шума |
35 мс |
70 мс |
280 мс |
140 мс |
|
SDNN |
4, 8 мс |
25 |
49 |
197 |
99 |
|
SDANN |
0, 5 мс |
0 |
0 |
2 |
98 |
|
ASDNN |
4, 1 мс |
25 |
49 |
197 |
14 |
|
rMSSD |
6, 1 мс |
29 |
31 |
123 |
1 |
|
pNN50 |
0 % |
0 |
0 |
79, 9 |
0 |
|
TINN |
24 мс |
55 мс |
89 мс |
300 мс |
155 мс |
|
VLF |
0, 04 мс2 |
0 |
0 |
39 106, 82 |
4, 64 |
|
LF |
0, 13 мс2 |
0 |
2 438, 36 |
7, 86 |
0 |
|
HF |
0, 30 мс2 |
579, 45 |
0, 17 |
0, 29 |
0 |
|
Примечание - Определения даны в таблице 201.106. | |||||
|
Индекс ВСР |
Уровень шума |
35 мс |
70 мс |
280 мс |
140 мс |
|
SDNN |
0 мс |
24, 75 |
49, 50 |
197, 99 |
98, 99 |
|
SDANN |
0 мс |
0, 00 |
0, 00 |
0, 00 |
97, 87 |
|
ASDNN |
0 мс |
24, 75 |
49, 50 |
197, 99 |
14, 00 |
|
rMSSD |
0 мс |
29, 77 |
31, 25 |
125, 87 |
0, 28 |
|
pNN50 |
0 % |
0, 0 |
0, 0 |
87, 0 |
0, 0 |
|
VLF |
0 мс2 |
0, 0 |
0, 0 |
39 200, 0 |
0, 0 |
|
LF |
0 мс2 |
0, 0 |
2 450, 0 |
0, 0 |
0, 0 |
|
HF |
0 мс2 |
612, 5 |
0, 0 |
0, 0 |
0, 0 |
|
Примечание - Определения даны в таблице 201.106. | |||||
|
Испытательный сигнал |
1 |
2 |
3 |
4 |
5 |
|
Амплитуда вариаций, мс |
0 |
35 |
70 |
280 |
140 |
|
Период вариаций |
- |
4 с |
10 с |
30 с |
1 ч |
|
Частота вариаций, Гц |
- |
0, 25 |
0, 1 |
0, 033333 |
0, 000278 |
|
Назначение частотного диапазона |
- |
HF |
LF |
VLF |
VLF |
|
Средний интервал, с |
1 |
0, 800 |
1, 00 |
3, 000 |
1, 500 |
|
Циклов в минуту |
60 |
75 |
60 |
20 |
40 |
|
Примечание - Определения даны в таблице 201.106. | |||||
Величины для испытательных сигналов были выбраны так, чтобы представлять удобный диапазон реальных значений. Величина 0 мс была выбрана, чтобы показать уровень шума. Величина 70 мс была выбрана потому, что прогнозируемое значение SDNN - 50 мс является распространенным порогом возможных клинически значимых изменений. Правильное распределение положительных и отрицательных результатов испытаний зависит именно от точности вблизи порогов. Величина 35 мс была выбрана как небольшое значение в диапазоне ниже 70 мс.
Величины 140 и 280 мс представляют высокий уровень ВСР. Однако чтобы сделать разумными прогнозы для показателей ВСР, необходимо, чтобы изменения интервалов были малы по сравнению с самими интервалами. Слишком большие отклонения от среднего приведут к тому, что при квантовании каждой волны синусоидального цикла изменений появится большая асимметричность, с большим числом коротких интервалов в течение "нижней" половины цикла, по сравнению с числом длинных промежутков на другой половине цикла. Средние интервалы были выбраны, чтобы быть как минимум в десять раз больше, чем изменения. Это означает, что при величине вариации 280 мс средний интервал должен быть почти 3 с (20/мин). Чтобы избежать более нереально низкой средней частоты сердечных сокращений, большие величины изменения не испытываются. Средние интервалы были слегка округлены для испытательных сигналов, повторяющихся каждую минуту.
Наибольший размах вариации применяется для испытательного сигнала 4, а не для испытательного сигнала 5, потому что испытательный сигнал 5 не может быть применим для многих алгоритмов из-за большой продолжительности данных, необходимых для проверки при такой низкой частоте. Желательно, чтобы все алгоритмы оценивались при максимальном значении испытательным сигналом 4.
Испытательный сигнал 1 предназначен для проверки полного пути сигнала в изделии. Иными словами, испытательный сигнал 1 реализуется как аналоговый сигнал ЭКГ [см. 201.12.1.101.2.3.3.2, перечисления а)-d)], который записывается, оцифровывается и обрабатывается с помощью детектора QRS. Измеренный уровень шума, таким образом, раскрывает вклад, связанный с погрешностями выборки, синхронизацией циклов, арифметической точностью и, возможно, другими эффектами.
Испытательные сигналы со 2 по 5, как ожидается, будут применяться в цифровом виде после QRS-детектора/классификатора [см. 201.12.1.101.2.3.3.2, перечисления d)-g)]. Это позволяет проверить правильность математики при отсутствии эффектов, характерных в другом месте, и избежать необходимости построения аналогового имитатора сигналов требуемой сложности.
Частоты ВСР для испытательных сигналов 2 и 3 были выбраны, чтобы соответствовать обычным периодам ВСР 4 и 10 с, наблюдаемым у многих людей, и проверять диапазоны высокой HF и низкой LF частот, описанные на стр. 1047 специального доклада ESC/NASPE*(1). Частота испытательного сигнала 4 должна проверить диапазон очень низких частот VLF, но за достаточно короткий срок, чтобы быть применимой для большинства краткосрочных алгоритмов ВСР. Испытательный сигнал 5 был разработан, чтобы проверять алгоритмы определения индекса ВСР, периоды чувствительности которых гораздо дольше, чем 5 мин (например, SDANN).
──────────────────────────────
*(1) Вариабельность сердечного ритма. Стандарты измерения. Физиологическая интерпретация и клиническое использование. Европейское общество кардиологов и Североамериканское общество по стимуляции и электрофизиологии. 1996; 93:1043-1065.
Прогнозирование некоторых показателей ВСР для синтетических испытательных QRS последовательностей: для всего последующего обсуждения под термином "интервалы", как предполагается, будут иметься в виду только те интервалы, которые выбраны для исследования. В случае синтетических испытаний все циклы имеют метку "нормальный", и все правила исключения на основе интервальных отношений отключены, поэтому все интервалы используются в алгоритме. RRDEV - величина отклонений интервала от нуля до пика, принимает значения 0, 35, 70, 140 и 280 мс в испытательных сигналах.
Некоторые показатели ВСР имеют сильные зависимости от других показателей. Здесь стоит отметить два простых приближения. Дисперсия - это квадрат стандартного отклонения, и теорема Парсеваля связана с энергией отклонений. Эти две зависимости являются приблизительными, но могут прекрасно служить в реальной проверке. Пользователи программ ВСР должны знать о них.
Из-за сходства с дисперсионным анализом (ANOVA) верно следующее
SDNN2≈SDANN2+ASDNN2,
где SDNN2 - дисперсия всех интервалов;
SDANN2 - межгрупповая дисперсия;
ASDNN2 - аппроксимированная внутригрупповая дисперсия.
Вышеуказанные зависимости являются лишь приблизительными, так как по определению ASDNN - среднее значение стандартных отклонений, в то время как ANOVA будет вычислять среднее значение дисперсий.
По теореме Парсеваля, мы можем связать энергию, вычисленную во временной области, с энергией, вычисленной в частотной области. Если энергия вычисляется в частотной области для всех частот до 0 Гц, то эту энергию можно сравнить с SDNN2. Если энергия вычисляется в частотной области только для частот выше 0, 00333 Гц ("окно" в 5 мин), в таком случае ASDNN2 можно сравнить с суммой энергий VLF, LF и HF. ASDNN вычисляется только для "окна" 5 мин во временной области
ASDNN2≈VLF+LF+HF.
Вышеуказанные отношения являются лишь приблизительными, так как по определению ASDNN не является детрендированной, и определение HF ограничивает (< 0, 40 Гц) менее высокие частоты, которые могут присутствовать.
SDNN: стандартное отклонение всех интервалов (без разбивки). Стандартное отклонение рассчитывают так же, как среднеквадратическую величину (rrms), когда среднее значение удаляют. Значением rrms для синусоидального сигнала является амплитуда, деленная на квадратный корень из двух
.
SDANN: стандартное отклонение интервалов 5 мин (различия между подгруппами 5 мин). Когда испытательный сигнал повторяется каждую минуту (сигналы 1, 2, 3 и 4), среднее значение интервала для каждого временного отрезка 5 мин должно быть одинаковым. Стандартное отклонение набора констант будет равным нулю. Испытательный сигнал 5 - это единственный сигнал, в котором должен быть ненулевой SDANN. В испытательном сигнале 5 - синусоидальное колебание интервала с периодом 60 мин. При этом будет 12 (60/5) разных средних значений. Предположение похоже на предположение к SDNN, за исключением того, что к пятиминутным средним значениям применяется фильтр нижних частот с прямоугольной импульсной характеристикой. Амплитудный отклик такого фильтра - sin(x)/x. Потому что период колебаний - это в 12 раз более, чем импульсная характеристика, амплитудный отклик будет 0, 9886 = sin(π/12)/(π/12)
SDANN=0 для испытательных сигналов 1, 2, 3, 4,
.
ASDNN: стандартное отклонение интервалов 5 мин (различия внутри подгрупп 5 мин). Когда каждые 5 мин такие же, как и любые другие 5 мин, этот результат равен rrms испытательного сигнала аналогично SDNN. В случае испытательного сигнала 5 ASDNN предугадать нелегко. Испытательный сигнал повторяется каждый час, так что есть 12 групп по 5 мин. Стандартное отклонение для каждой 12-й части периода волны синуса предугадать нелегко. Но расчетными методами определено, что значение RRDEV/10, 1 является средним из стандартных отклонений 12 частей периода волны синуса
,
.
rMSSD: СКЗ отклонений последовательных интервалов. Наибольшая скорость изменения синусоидального сигнала - при переходе через нулевые или средние значения. Из определения испытательных сигналов следует, что наибольшее изменение будет на спаде синусоиды sin(p). Необходимо найти значение RR-интервала перед и сразу после того, как изменяющаяся функция проходит через среднее значение интервала. Рассмотрим испытательный сигнал 4. Если среднее значение интервала составляет 3000 мс, то в первом приближении длительность рассчитываемого RR-интервала функции sin(p) находится до и после 1500 мс. RR-интервал, вычисленный из функции изменения в точке перед 1500 мс, составляет не более 3086, 525 мс, что фактически немного более, чем первая оценка. После четырех итераций оценки очень близки
,
,
,
,
rr2=3000-89, 003,
максимальная разница последовательностей составляет 2·89, 003=178, 0 мс.
Производная синусоиды тоже имеет синусоидальный вид. Последовательность поочередных разностей является аналогичной производной и будет иметь приблизительно синусоидальную форму при наличии достаточного количества интервалов в периоде изменяющейся функции. Это допущение является слабым для испытательного сигнала 2, в котором в среднем только пять кардиоциклов за период изменения. Если принять синусоидальный характер поочередных разностей и знать максимальное значение разности, то можно оценить СКЗ всех поочередных разностей. Это будет максимальное значение разности, деленное на квадратный корень из 2
.
|
Испытательный сигнал |
1 |
2 |
3 |
4 |
5 |
|
Амплитуда изменений, мс |
0 |
35 |
70 |
280 |
140 |
|
Максимальная последовательная разность, мс |
0 |
42, 1 |
44, 2 |
178, 0 |
0, 4 |
|
rMSSD, мс |
0, 00 |
29, 77 |
31, 25 |
125, 87 |
0, 28 |
pNN50: процент последовательных разностей более чем 50 мс (увеличение и уменьшение совместно). Это легко предсказать для всех испытательных сигналов кроме сигнала 4. При достижении максимального значения поочередные разности становятся менее 50 мс, при этом pNN50 должно быть равно нулю. Когда последовательность поочередных разностей имеет максимум 178 мс, то нужно знать, какая часть времени в последовательности превышает 50 мс. Рассмотрим четверть цикла синусоидальной волны от нуля до 178. Когда он пересечет значение 50?
.
Четверть цикла составляют π/2 радиан. Поэтому в течение каждой четверти цикла последовательность проводит 0, 2847/( π/2) часть времени со значениями менее 50 мс и 81, 87 % времени - более 50 мс. Все четверти цикла являются симметричными, поэтому:
- pNN50 = 0, 0 для испытательных сигналов 1, 2, 3, 5;
- pNN50 = 81, 87 для испытательного сигнала 4;
- VLF: суммарная энергия для частотных компонентов от 0, 003 до 0, 04 Гц;
- LF: суммарная энергия для частотных компонентов от 0, 04 до 0, 15 Гц;
- HF: суммарная энергия для частотных компонентов от 0, 15 до 0, 40 Гц.
Ожидаемую мощность очень легко вычислить для всех испытательных сигналов, используя теорему Парсеваля, которая устанавливает равенство между энергией сигнала и энергией его спектра. Единственным осложнением является то, что метод спектрального оценивания часто не может наблюдать сигнал достаточной длительности, чтобы увидеть несколько циклов изменения. Это может быть характерно для некоторых алгоритмов с испытательным сигналом 5, которому требуется 1 ч для завершения одного цикла вариативности сердечного ритма. Алгоритмы, которые оценивают энергию из сегментов данных длительностью менее 1 ч, вероятно, отреагируют на испытательный сигнал 5 с разными результатами в зависимости от используемой стратегии детрендинга. В действительности минимальный отклик на испытательный сигнал 5 можно считать доказательством хорошей стратегии детрендинга
.
|
Испытательный сигнал |
1 |
2 |
3 |
4 |
5 |
|
Амплитуда вариаций, мс |
0 |
35 |
70 |
280 |
140 |
|
Индекс ВСР, Гц |
0 |
0, 25 |
0, 10 |
0, 033333 |
0, 000278 |
|
Энергия VLF, мс2 |
0 |
0, 0 |
0, 0 |
39200, 0 |
0, 0 |
|
Энергия LF, мс2 |
0 |
0, 0 |
2450, 0 |
0, 0 |
0, 0 |
|
Энергия HF, мс2 |
0 |
612, 5 |
0, 0 |
0, 0 |
0, 0 |
Подпункт 201.12.1.101.3 Минимальные требования к отчету врача
Важно отметить эпизоды тахикардии, брадикардии, эктопии и сдвигов СЕГМЕНТА ST и довести их до внимания лечащего врача ПАЦИЕНТА.
Поскольку спортсмены, занимающиеся стайерскими видами спорта (бегуны, пловцы, велосипедисты), могут обладать ЧСС в покое ниже 50/мин, важно, чтобы у ОПЕРАТОРА была возможность выбирать параметры, избавляющие в этих случаях отложной диагностики сердечной патологии. Возможность ОПЕРАТОРА выбирать параметры также может быть полезна при анализе СЕГМЕНТОВ ST.
Подпункт 201.12.1.101.3.6 Сдвиги СЕГМЕНТА ST
Так как признано, что в настоящее время нет достаточного количества данных об измерениях поцикловых эталонных СЕГМЕНТОВ ST, испытатель определяет самостоятельно, каким образом лучше всего генерировать соответствующие эталонные аннотации для целей испытания, а затем он должен четко описать выбранный метод. Измерения алгоритма не обязательно должны заносить в отчет при поцикловом сравнении. Для облегчения сравнения генерирование аннотаций для эталонных и испытательных данных по меньшей мере должны быть приблизительно равными по времени.
Сводная статистика, такая как коэффициент корреляции или СКЗ погрешности, может плохо подходить для задачи по описанию точности измерений отклонения СЕГМЕНТА ST. Они очень чувствительны к резко отклоняющимся значениям и не проводят различия между систематическими ошибками (возникающими в результате смещения или нелинейности) и несистематическими ошибками (возникающими в результате слабой помехоустойчивости или ненадежной техники измерений). Лучшей статистикой, по причине ее точности в присутствии выбросов, является определение доверительного интервала для центрального диапазона и для всего диапазона сигнала. Поскольку доверительные интервалы основаны на стандартном отклонении, испытателю необходимо обеспечить стандартные отклонения как в линейном формате, так и в диаграмме разброса. Другие статистические методы, такие как метод Бланда-Альтмана, после этого могут генерироваться на основании полученных данных.
Целью измерения средней погрешности и стандартного отклонения для центрального диапазона эталонных амплитуд и наклонов СЕГМЕНТОВ ST (а также для всего диапазона сигнала, применяемого в алгоритме) является определение точности алгоритма в критической области отклонений и наклонов СЕГМЕНТОВ ST, где принимается большинство клинических решений, а также определение общей точности алгоритма.
Целью генерирования диаграммы разброса измерений СЕГМЕНТА ST и ошибок СЕГМЕНТА ST является обобщение результатов всех отдельных измерений таким образом, чтобы обеспечить быструю визуальную оценку любых систематических отклонений измерения, нелинейности или области ненадежной работы, которые могут быть представлены алгоритмом измерения смещения СЕГМЕНТА ST. Кроме того, для любого произвольного определения расхождения можно выполнить быструю визуальную оценку процента расхождений.
Обнаружение эпизода ST и его продолжительности: на основании истинно положительных, ложноотрицательных и ложноположительных обнаружений, полученных в соответствии с методом, указанным в подпункте 201.12.1.101.2.5, чувствительность и специфичность эпизодов ST получаются обычным способом.
Подпункт 201.12.4.4.101 Линейность и динамический диапазон
Интерпретации ЭКГ обычно не включают подробный морфологический анализ QRS, поэтому вполне достаточно динамического диапазона входного сигнала от минус 3 до 3 мВ и со скоростью изменения не более 125 мВ/с. Притом что для диагностических электрокардиографов и электрокардиографических мониторов указана скорость изменения 320 мВ/с, эти требования к амбулаторным электрокардиографам не превышают 75 мВ/с, рекомендованных отчетом AHA в 1985 г. (Шеффилд и др.).
Важно, чтобы АМБУЛАТОРНЫЙ РЕГИСТРАТОР правильно работал при наличии существенных значений постоянного напряжения смещения. Первоначально это требование возникло из необходимости работать с большими напряжениями поляризации ЭЛЕКТРОДОВ. Требование работоспособности при смещении 300 мВ любой полярности является достаточным при возникновении поляризации ЭЛЕКТРОДОВ.
Подпункт 201.12.4.4.102 Входной импеданс
Входной импеданс изначально устанавливается на основании фактического уровня импеданса "кожа-ЭЛЕКТРОД" в диапазоне частот сигнала ЭКГ. Если используют общепринятые ЭКГ ЭЛЕКТРОДЫ, измерительная система должна обладать достаточно высоким входным импедансом, чтобы измерения практически для всех субъектов проходили без существенных погрешностей.
Производство может легко соответствовать этим требованиям. Несмотря на то, что появление обработанных гелем ЭЛЕКТРОДОВ привело к еще более низкому среднему уровню импеданса "кожа-ЭЛЕКТРОД", приведенные исследования все еще имеют силу как предел в наихудшей ситуации, например при применении ЭЛЕКТРОДОВ старого типа. Использование современных ЭЛЕКТРОДОВ с пониженным импедансом еще более снизит малое количество субъектов, чей избыточный импеданс "кожа-ЭЛЕКТРОД" вызывает погрешности измерения.
Импеданс "кожа-ЭЛЕКТРОД" уменьшается при увеличении частоты и со временем применения ЭЛЕКТРОДОВ. Метод испытания имитирует падение входного импеданса, зависимого от частоты, с применением конденсатора 4, 7 нФ, подсоединенного параллельно с резистором 0, 62 МОм. При частоте 10 Гц входной импеданс этого соединения составляет около 610 кОм. Поэтому ME ИЗДЕЛИЯ с полным входным импедансом на одном входе при 10 Гц, равным 9, 55 МОм или более, пройдут испытания.
Подпункт 201.12.4.4.103 Подавление синфазной помехи
Конкретный метод определения и измерения подавления синфазной помехи CMR, выбранный для настоящего стандарта, представляет худшую, чем в нормальной конфигурации, емкость относительно земли по сравнению с емкостью АМБУЛАТОРНОГО РЕГИСТРАТОРА относительно ПАЦИЕНТА. Требование к CMR 60 дБ на частоте питающей сети является достаточно консервативным. При реальном применении, когда емкость между АМБУЛАТОРНЫМ РЕГИСТРАТОРОМ и ПАЦИЕНТОМ является преимущественной, можно ожидать существенно более высокие значения CMR. Измерения на гармонике частоты сети включены по причине искажения сигнала сети питания, которое происходит в результате прерывистых нагрузок от таких элементов, как тиристорные регуляторы мощности и блоки питания электронного оборудования с конденсаторными входными фильтрами.
АМБУЛАТОРНЫЙ РЕГИСТРАТОР обернут заземленной фольгой с целью четкого определения и стабилизации емкости АМБУЛАТОРНОГО РЕГИСТРАТОРА относительно земли. Входные испытательные цепи и КАБЕЛЬ ПАЦИЕНТА защищены проводящим экраном, который устраняет эффект паразитной емкости относительно земли от этих компонентов. Кроме того, вся испытательная установка заключена в экран с заземлением с целью стабилизации паразитарной емкости Сх.
Единственной оставшейся переменной, способной повлиять на испытание, является физическая конструкция конкретного АМБУЛАТОРНОГО РЕГИСТРАТОРА, которая устанавливает размер АМБУЛАТОРНОГО РЕГИСТРАТОРА, а также расстояние между внутренней схемой и внешней оберткой из фольги (то есть толщину изоляционного кожуха). Чем выше результирующая емкость АМБУЛАТОРНОГО РЕГИСТРАТОРА относительно обертки из фольги, тем сложнее достичь соответствия требованиям, устанавливаемым этим конкретным методом испытания. С другой стороны, защита входных испытательных цепей и КАБЕЛЯ ПАЦИЕНТА облегчает соответствие требованиям.
С целью проверки подавления синфазной помехи внутренней схемой ME ИЗДЕЛИЯ необходимо отключить режекторный фильтр на частоте ПИТАЮЩЕЙ СЕТИ. В противном случае испытание в основном будет проверять (дифференциальный режим) подавление этим режекторным фильтром. Желательно достичь нормального подавления синфазного сигнала при частоте, отличной от частоты ПИТАЮЩЕЙ СЕТИ.
Подпункт 201.12.4.4.104 Погрешность УСИЛЕНИЯ
Стандартное УСИЛЕНИЕ 10 мм/мВ отражает установившуюся практику (рекомендации AHA, Шеффилд, 1985). Дополнительные значения не требуются для гарантии безопасности и эффективности. Однако выходные данные системы при всех установках УСИЛЕНИЯ должны быть гарантированы, чтобы в разумной степени быть близкими к идеалу.
Подпункт 201.12.4.4.105 Стабильность УСИЛЕНИЯ
Для того чтобы гарантировать корректную интерпретацию, стабильность УСИЛЕНИЯ особенно важна для амбулаторного оборудования непрерывного наблюдения, когда обычный период мониторинга составляет 24 ч или более. Изменения сигнала ЭКГ не вызванные физиологическими или патофизиологическими изменениями, должны быть сведены к минимуму. Указанные здесь пределы представляют собой согласие, достигнутое для достижимых пределов, устоявшихся на практике.
Подпункт 201.12.4.4.106 Шум системы
Шум в электрокардиографических записях является одним из наиболее устойчивых недостатков, мешающих получению чистого диагностируемого сигнала. Однако эту проблему в целом можно отнести к вмешательству извне (электромагнитные помехи), движению ПАЦИЕНТА (миографические сигналы) или неправильной методике наложения ЭЛЕКТРОДОВ или прокладки проводов отведений. Большинство изготовителей предоставляют инструкции по правильным методикам измерения ЭКГ. Экранированные кабели, а также высокое входное сопротивление и подавление синфазного сигнала уменьшают некоторые из шумовых проблем. Схемы с током через нейтральный ЭЛЕКТРОД (driven right leg - ведомая левая нога), помогающие подавить синфазную помеху, наводимую на ЭЛЕКТРОД, одновременно уменьшают шум.
Подпункт 201.12.4.4.107 Взаимовлияние между каналами
Максимальный уровень взаимного влияния определяется требованиями точной постановки диагноза и дополнительными затратами на подавление шума. Это требование основано на предварительной версии стандарта МЭК для электрокардиографов. Указанный уровень является вполне достаточным для диагностических целей и экономически выгодным на практике.
Подпункт 201.12.4.4.108 Частотная характеристика
Полная спецификация частотной характеристики должна относиться к фазовому искажению, которое является наиболее критическим для низкочастотного отклика. Испытание соответствия реакции на импульсное возмущение можно провести с использованием достаточно простой процедуры. Испытания при более высоких частотах не предлагаются, поскольку измерение сдвига фазы при частотах выше 25 Гц будет по меньшей мере затруднительно при требуемой скорости 25 мм/с. При частоте 40 Гц точное измерение потребует скорости 400 мм/с.
Как показывает опыт, фазовый отклик одного полюса высокочастотного фильтра 0, 05 Гц считается приемлемым. Допустимое смещение базовой линии после импульса представляет собой падение, которое можно ожидать от фильтра 0, 05 Гц. Требуемый наклон 0, 30 мВ/с при стандартном УСИЛЕНИИ и скорости пересчитывается на изменение в 0, 3 мм на типичном интервале СЕГМЕНТА ST 100 мс и будет являться клинически значимым, особенно если типичный комплекс QRS обладает значением импульса, близким к 0, 1 мВ·с (по сравнению с 0, 3 мВ·с).
Предел высокой частоты 40 Гц основан на двух факторах. Во-первых, первичные назначения амбулаторного ЭКГ (которыми являются [а] идентификация ритма и [b] выявление смещения СЕГМЕНТА ST, необходимое для идентификации ишемических эпизодов) могут быть должным образом выполнены без высокочастотных составляющих сигнала. Во-вторых, устойчивая проблема высокочастотного шума от частот питающей сети и от мышечных сокращений может быть уменьшена при диапазоне частот ниже 40 Гц.
Настоящий стандарт предлагает методы испытания для оценки частотной характеристики или способности АМБУЛАТОРНОЙ ЭЛЕКТРОКАРДИОГРАФИЧЕСКОЙ СИСТЕМЫ справляться с сигналами, похожими на ЭКГ, такими как треугольный сигнал, имитирующий зубец R. Допущение уменьшения пикового значения треугольного входного сигнала на 40 % соответствует ожидаемому снижению, вызванному системой цифровой выборки, которая сохраняет не менее 14, 4 млн отсчетов на один канал за 24 ч. Испытание соответствия реакции на импульсное возмущение также использовано для имитации зубца R и наблюдения, появляются ли изменения базовой линии после импульса, которые при реальном входном сигнале ЭКГ могут привести к паразитному смещению СЕГМЕНТА ST и вызвать ложную интерпретацию наличия ишемии.
Нижняя граница частотной характеристики 0, 67 Гц основана на данных об исследованиях ЧСС Симонсона*(1). Эти исследования указали, что ЧСС 44/мин присуща более 99 % взрослых людей с внутрииндивидуальной вариацией RR-интервала менее 126 мс. Таким образом, нижний предел 40/мин (0, 67 Гц) существует для 99 % взрослых 90 % времени. Бэйли и другие использовали эти данные, чтобы обосновать нижнюю частоту 0, 67 Гц в рекомендациях AHA.
──────────────────────────────
*(1) Симонсон Е. Дифференциация нормы и патологии в электрокардиографии. Сент-Луис. С. V. Mosby Co., 1961. С. 158; Симонсон Е. и др. Изменчивость электрокардиограммы у молодых людей в норме. Am Heart, 1949. Ч. 38. С. 407.
Существует подъем частотных характеристик аналоговых ленточных АМБУЛАТОРНЫХ РЕГИСТРАТОРОВ на частотах примерно от 0, 2 до 0, 3 Гц. Выбор 3 дБ в качестве верхнего предела точности частотной характеристики делает допустимым этот подъем.
Подпункт 201.12.4.4.109 Функционирование при наличии импульсов кардиостимулятора
ПАЦИЕНТЫ с кардиостимуляторами с большой амплитудой сигналов, устанавливаемыми на поверхности тела, преобладают среди населения, получающего амбулаторные ЭКГ для диагностики. По этой причине ЭКГ, записанные ME ИЗДЕЛИЯМИ, которые являются пригодными для таких ПАЦИЕНТОВ, не должны быть искажены сигналом кардиостимулятора.
Если изготовитель заявляет, что ME ИЗДЕЛИЕ способно записывать сигналы кардиостимулятора, следует провести испытания с четырьмя разными сигналами для покрытия диапазона возможных сигналов кардиостимулятора при поверхностном ЭКГ.
Подпункт 201.12.4.4.110 Погрешность измерения времени
Корреляция времени наступления внешнего события (например, прием лекарства, наличие симптомов, физическая активность) и комплексов ЭКГ ПАЦИЕНТА очень важна для клинической интерпретации. Поскольку записанные ЭКГ рассматривают ретроспективно, записывающее ME ИЗДЕЛИЕ или ME СИСТЕМА должны предоставлять механизм точного указания реального времени наступления события вместе с сигналами ЭКГ как на дисплее, так и на распечатке.
Требование к совокупной точности ± 30 с за 24 ч гарантирует, что разность между реальным временем события и временем события на записи достаточно мала, чтобы обеспечить клиническую корреляцию и интерпретацию сопутствующих комплексов ЭКГ.
Подпункт 201.12.4.4.111 Установка и переключение УСИЛЕНИЯ
Вариации записанных амплитуд ЭКГ ПАЦИЕНТОВ (по причине физиологических факторов и размещения ОТВЕДЕНИЯ) требуют выбора различных масштабных коэффициентов. Традиционно используют НОМИНАЛЬНЫЙ коэффициент 10 мм/мВ. Дополнительные установки УСИЛЕНИЯ 5 и 20 мм/мВ соответствуют рекомендациям МЭК и AHA. Другие установки УСИЛЕНИЯ (например, 40 и 2, 5 мм/мВ) могут быть предоставлены изготовителем в качестве дополнительной функции. Непрерывное управление УСИЛЕНИЕМ в целом не желательно.
Включение калибровочного импульса в ЭКГ на дисплее предоставляет ОПЕРАТОРУ средства для проверки воспроизводимой амплитуды ЭКГ.
Подпункт 201.12.4.4.112 Временное выравнивание
Клиническая оценка записанных ЭКГ требует рассмотрения комплексов ЭКГ с разных позиций. Определенные характеристики, например сигналы кардиостимулятора, иногда могут быть очевидными только с одной позиции. Одновременный анализ двух (или более) каналов ЭКГ требует, чтобы сдвиг каналов относительно друг друга был достаточно малым и не влиял на клиническую интерпретацию ЭКГ. Сдвиг каналов относительно друг друга на ± 0, 5 мм соответствует максимальному временному отклонению ± 20 мс (при скорости 25 мм/с). Этот допустимый сдвиг учитывает погрешности практических измерений, а также колебания в записях и УСТРОЙСТВЕ ВОСПРОИЗВЕДЕНИЯ по причине регулировок магнитных записывающих головок, вызванных регулировкой положения ленты и/или сдвигом при переводе из аналогового в цифровой формат.
Подпункт 201.15.4.3.101.1 Продолжительность мониторинга
Минимальное время записи амбулаторного ЭКГ варьируется в зависимости от указаний для исследования. События, которые наступают часто, могут быть обнаружены при коротком времени записи, в то время как события, которые наступают нечасто или редко, могут потребовать длительной записи. Для большинства клинических применений рекомендуется минимальный период записи 24 последовательных часа. Этот период учитывает суточные изменения процессов, лежащих в основе сердечной деятельности. Данный временной интервал позволяет обнаружить большинство эпизодов периодической аритмии при ходьбе и в фазах сна с опознаванием временной вариабельности по частоте, одновременно обеспечивая достаточную защиту от воздействия перемежающихся сбоев работы АМБУЛАТОРНОГО РЕГИСТРАТОРА.
Подпункт 201.15.4.3.101.2 Сохранение данных
Требования сохранения данных в течение 72 ч основаны на заключении, что записанные данные должны храниться не менее двух выходных дней, что зачастую происходит на практике.
Пункт 201.17 Электромагнитная совместимость ME ИЗДЕЛИЙ и ME СИСТЕМ
Электромагнитная совместимость (ЭМС) ME ИЗДЕЛИЙ и ME СИСТЕМ является насущной проблемой. Дополнительный стандарт МЭК 60601-1-2 отражает данную проблему и предоставляет общее руководство по требованиям ЭМС.
Подпункт 202.6.2.3 Излучаемые радиочастотные электромагнитные поля
Некоторые ПАЦИЕНТЫ могут работать в среде с необычно высокими электромагнитными полями. Во избежание неправильных записей врач должен рекомендовать этим ПАЦИЕНТАМ не подвергать ME ИЗДЕЛИЕ воздействию таких высоких полей. Более того, амбулаторная запись ЭКГ является избираемой, но не обязательной процедурой, и ее можно повторить, если в первый раз она пройдет неудачно.
Приложение ДА
(справочное)
Таблица ДА.1
|
Обозначение ссылочного международного стандарта |
Степень соответствия |
Обозначение и наименование соответствующего национального стандарта |
|
IEC 60601-1-2 |
IDT |
ГОСТ Р МЭК 60601-1-2-2014 "Изделия медицинские электрические. Часть 1-2. Общие требования безопасности с учетом основных функциональных характеристик. Параллельный стандарт. Электромагнитная совместимость. Требования и испытания" |
|
Примечание - В настоящей таблице использовано следующее условное обозначение степени соответствия стандартов: - IDT - идентичные стандарты. | ||
Библиография
|
IEC 60601-2-25, |
Medical electrical equipment - Part 2: Particular requirements for the safety of electrocardiographs |
|
IEC 60601-2-27, |
Medical electrical equipment - Part 2-27: Particular requirements for the basic safety and essential performance of electrocardiographic monitoring equipment |
|
АРИТМИЯ МЕРЦАТЕЛЬНАЯ, ТРЕПЕТАНИЕ ПРЕДСЕРДИЙ |
201.3.201 |
|
БАЗА ДАННЫХ (БД) |
201.3.205 |
|
БЕЗОПАСНОСТЬ ОСНОВНАЯ |
МЭК 60601-1:2005, 3.10 |
|
ВАРИАБЕЛЬНОСТЬ КАРДИОИНТЕРВАЛА |
201.3.218 |
|
ВАРИАБЕЛЬНОСТЬ СЕРДЕЧНОГО РИТМА (ВСР) |
201.3.209 |
|
ВЫКЛЮЧЕНИЕ |
201.3.219 |
|
ДОКУМЕНТ ЭКСПЛУАТАЦИОННЫЙ |
МЭК 60601-1:2005, 3.4 |
|
ЗНАЧЕНИЕ СРЕДНЕКВАДРАТИЧНОЕ (СКЗ) |
201.3.217 |
|
ИЗГОТОВИТЕЛЬ |
МЭК 60601-1:2005, 3.55 |
|
ИЗДЕЛИЕ МЕДИЦИНСКОЕ ЭЛЕКТРИЧЕСКОЕ (ME ИЗДЕЛИЕ) |
МЭК 60601-1:2005, 3.63 |
|
ИСТОЧНИК ПИТАНИЯ ВНУТРЕННИЙ |
МЭК 60601-1:2005, 3.45 |
|
КАБЕЛЬ ПАЦИЕНТА |
201.3.213 |
|
КОМПЛЕКС ЖЕЛУДОЧКОВЫЙ (КОМПЛЕКС QRS) |
201.3.216 |
|
КОМПЛЕКС ЖЕЛУДОЧКОВЫЙ ЭКТОПИЧЕСКИЙ |
201.3.223 |
|
КОМПЛЕКС НАДЖЕЛУДОЧКОВЫЙ ЭКТОПИЧЕСКИЙ |
201.3.221 |
|
ОБОРУДОВАНИЕ ВОСПРОИЗВЕДЕНИЯ |
201.3.215 |
|
ОПАСНОСТЬ |
МЭК 60601-1:2005, 3.39 |
|
ОПЕРАТОР |
МЭК 60601-1:2005, 3.73 |
|
ОТВЕДЕНИЕ |
201.3.210 |
|
ПАУЗА |
201.3.214 |
|
ПАЦИЕНТ |
МЭК 60601-1:2005, 3.76 |
|
ПЕРЕНОСНОЕ [ИЗДЕЛИЕ] |
МЭК 60601-1:2005, 3.85 |
|
ПРОВОД ВЫРАВНИВАНИЯ ПОТЕНЦИАЛА |
МЭК 60601-1:2005, 3.86 |
|
ПРОВОД(А) ОТВЕДЕНИЯ |
201.3.211 |
|
РЕГИСТРАТОР АМБУЛАТОРНЫЙ |
201.3.203 |
|
РЕГИСТРАТОР НЕПРЕРЫВНОГО ДЕЙСТВИЯ |
201.3.204 |
|
РЕЖИМ РАБОТЫ ПРОДОЛЖИТЕЛЬНЫЙ |
МЭК 60601-1:2005, 3.18 |
|
РУЧНОЕ [ИЗДЕЛИЕ] |
МЭК 60601-1:2005, 3.37 |
|
СЕГМЕНТ ST |
201.3.220 |
|
СЕТЬ ПИТАЮЩАЯ |
МЭК 60601-1:2005, 3.120 |
|
СИСТЕМА АМБУЛАТОРНАЯ ЭЛЕКТРОКАРДИОГРАФИЧЕСКАЯ |
201.3.202 |
|
СИСТЕМА МЕДИЦИНСКАЯ ЭЛЕКТРИЧЕСКАЯ (ME СИСТЕМА) |
МЭК 60601-1:2005, 3.64 |
|
СИСТЕМА ПРОГРАММИРУЕМАЯ ЭЛЕКТРИЧЕСКАЯ МЕДИЦИНСКАЯ (PEMS) |
МЭК 60601-1:2005, 3.90 |
|
СИТУАЦИЯ ОПАСНАЯ |
МЭК 60601-1:2005, 3.40 |
|
ТАХИКАРДИЯ НАДЖЕЛУДОЧКОВАЯ |
201.3.222 |
|
ТОК УТЕЧКИ |
МЭК 60601-1:2005, 3.47 |
|
УСИЛЕНИЕ |
201.3.208 |
|
УСТРОЙСТВО РАЗДЕЛИТЕЛЬНОЕ |
МЭК 60601-1:2005, 3.112 |
|
ФИБРИЛЛЯЦИЯ ЖЕЛУДОЧКОВ, ТРЕПЕТАНИЕ ЖЕЛУДОЧКОВ |
201.3.224 |
|
ХАРАКТЕРИСТИКИ ОСНОВНЫЕ ФУНКЦИОНАЛЬНЫЕ |
МЭК 60601-1:2005, 3.27 |
|
ЧАСТЬ РАБОЧАЯ |
МЭК 60601-1:2005, 3.8 |
|
ЧАСТЬ ТИПА BF РАБОЧАЯ |
МЭК 60601-1:2005, 3.133 |
|
ЧАСТЬ ТИПА CF РАБОЧАЯ |
МЭК 60601-1:2005, 3.134 |
|
ШНУР ПИТАНИЯ |
МЭК 60601-1:2005, 3.87 |
|
ЭЛЕКТРОД |
201.3.207 |
|
ЭЛЕКТРОД НЕЙТРАЛЬНЫЙ |
201.3.212 |
|
ЭЛЕКТРОКАРДИОГРАММА (ЭКГ) |
201.3.206 |


