Утв. и введен в действие Приказом Федерального агентства по техническому регулированию и метрологии от 7 июня 2024 г. N 747-ст
Национальный стандарт РФ ГОСТ Р 71445-2024
"МОДУЛИ ОПТИЧЕСКИЕ ПЕРЕДАЮЩИЕ НА ОСНОВЕ ИЗЛУЧАТЕЛЕЙ ИНЖЕКЦИОННЫХ ЛАЗЕРОВ. МЕТОД ИЗМЕРЕНИЯ ДЛИТЕЛЬНОСТИ ФРОНТА И СРЕЗА ИМПУЛЬСА ИЗЛУЧЕНИЯ"
Optical transmitting modules based on emitters of injection lasers. Method for measuring the duration of the front and cutoff of the radiation pulse
ОКС 31.260:17.180.20
Дата введения - 1 марта 2025 года
Введен впервые
Предисловие
1 РАЗРАБОТАН Акционерным обществом "Российский научно-исследовательский институт "Электронстандарт" (АО "РНИИ "Электронстандарт")
2 ВНЕСЕН Техническим комитетом по стандартизации ТК 303 "Электронная компонентная база, материалы и оборудование"
3 УТВЕРЖДЕН И ВВЕДЕН В ДЕЙСТВИЕ Приказом Федерального агентства по техническому регулированию и метрологии от 7 июня 2024 г. N 747-ст
4 ВВЕДЕН ВПЕРВЫЕ
Правила применения настоящего стандарта установлены в статье 26 Федерального закона от 29 июня 2015 г. N 162-ФЗ "О стандартизации в Российской Федерации". Информация об изменениях к настоящему стандарту публикуется в ежегодном (по состоянию на 1 января текущего года) информационном указателе "Национальные стандарты", а официальный текст изменений и поправок - в ежемесячном информационном указателе "Национальные стандарты". В случае пересмотра (замены) или отмены настоящего стандарта соответствующее уведомление будет опубликовано в ближайшем выпуске ежемесячного информационного указателя "Национальные стандарты". Соответствующая информация, уведомление и тексты размещаются также в информационной системе общего пользования - на официальном сайте Федерального агентства по техническому регулированию и метрологии в сети Интернет (www.rst.gov.ru)
1 Область применения
Настоящий стандарт распространяется на цифровые передающие оптические модули на основе излучателей инжекционных лазеров (далее - модули) и устанавливает метод измерения длительности фронта и среза импульса излучения.
2 Нормативные ссылки
В настоящем стандарте использованы нормативные ссылки на следующие стандарты:
ГОСТ 12.1.004 Система стандартов безопасности труда. Пожарная безопасность. Общие требования
ГОСТ 12.2.003 Система стандартов безопасности труда. Оборудование производственное. Общие требования безопасности
ГОСТ 12.3.019 Система стандартов безопасности труда. Испытания и измерения электрические. Общие требования безопасности
ГОСТ 15093 Лазеры и устройства управления лазерным излучением. Термины и определения
ГОСТ 24453 Измерения параметров и характеристик лазерного излучения. Термины, определения и буквенные обозначения величин
ГОСТ 31581 Лазерная безопасность. Общие требования безопасности при разработке и эксплуатации лазерных изделий
ГОСТ IEC 60825-1 Безопасность лазерной аппаратуры. Часть 1. Классификация оборудования и требования
ГОСТ Р 8.568 Государственная система обеспечения единства измерений. Аттестация испытательного оборудования. Основные положения
ГОСТ Р ИСО 14644-1 Чистые помещения и связанные с ними контролируемые среды. Часть 1. Классификация чистоты воздуха по концентрации частиц
Примечание - При пользовании настоящим стандартом целесообразно проверить действие ссылочных стандартов в информационной системе общего пользования - на официальном сайте Федерального агентства по техническому регулированию и метрологии в сети Интернет или по ежегодному информационному указателю "Национальные стандарты", который опубликован по состоянию на 1 января текущего года, и по выпускам ежемесячного информационного указателя "Национальные стандарты" за текущий год. Если заменен ссылочный стандарт, на который дана недатированная ссылка, то рекомендуется использовать действующую версию этого стандарта с учетом всех внесенных в данную версию изменений. Если заменен ссылочный стандарт, на который дана датированная ссылка, то рекомендуется использовать версию этого стандарта с указанным выше годом утверждения (принятия). Если после утверждения настоящего стандарта в ссылочный стандарт, на который дана датированная ссылка, внесено изменение, затрагивающее положение, на которое дана ссылка, то это положение рекомендуется применять без учета данного изменения. Если ссылочный стандарт отменен без замены, то положение, в котором дана ссылка на него, рекомендуется применять в части, не затрагивающей эту ссылку.
3 Термины и определения
В настоящем стандарте применены термины по ГОСТ 15093 и ГОСТ 24453.
4 Общие положения
Метод измерения длительности фронта и среза импульса излучения модуля основан на преобразовании импульса излучения модуля в импульс электрического напряжения с последующим измерением длительности его фронта и среза.
5 Требования к условиям проведения измерений
Измерения проводят при нормальных климатических условиях, если другие требования не установлены в стандартах и технических условиях (ТУ) на конкретные типы модулей:
- температура воздуха - от 15 °C до 35 °C;
- относительная влажность воздуха - от 45% до 80%;
- атмосферное давление - от 86 до 106 кПА (от 645 до 795 мм рт. ст).
При температуре выше 30 °C относительная влажность не должна быть более 70%.
6 Требования к средствам измерений и вспомогательным устройствам
6.1 Применяемые средства измерений должны быть поверены или откалиброваны в соответствии с нормативными документами, устанавливающими порядок и методы поверки конкретных средств измерений.
Испытательное оборудование должно быть аттестовано в соответствии с ГОСТ Р 8.568. Диапазон измерений, типы и точность средств измерений, а также характеристики испытательного оборудования и состав вспомогательных устройств устанавливают в ТУ.
6.2 При измерении длительности фронта и среза импульса излучения модуля применяют следующие средства измерений и вспомогательные устройства:
- источник питания постоянного напряжения;
- осциллограф цифровой;
- генератор запуска (генератор импульсов);
- фотопреобразователь измерительный (фотоприемник оптический);
- переходник оптический;
- кабель волоконно-оптический.
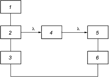
Схема расположения средств измерений и вспомогательных устройств при измерении длительности фронта и среза импульса излучения должна соответствовать приведенной на рисунке 1.

1 - источник питания; 2 - модуль; 3 - генератор запуска; 4 - переходник или волоконно-оптический кабель; 5 - измерительный фотопреобразователь; 6 - цифровой осциллограф
Примечание - Допускается исключать из структурной схемы соединения приборов отдельные элементы или дополнять схему отдельными элементами.
Рисунок 1 - Схема расположения средств измерений и вспомогательных устройств при измерении длительности фронта и среза импульса излучения
6.3 Источник питания и генератор запуска должны обеспечивать режим работы, указанный в стандартах или ТУ на конкретный тип модуля.
6.4 Переходник или волоконно-оптический кабель должны обеспечивать прохождение излучения с выхода модуля на вход измерительного фотопреобразователя, а также возможность подключения модуля к измерительному фотопреобразователю.
6.5 Спектральный, энергетический и временной диапазоны измерительного фотопреобразователя должны обеспечивать преобразование лазерного излучения модуля.
Время нарастания и спада переходной характеристики измерительного фотопреобразователя должны быть не менее чем в три раза меньше длительности фронта и среза импульса лазерного излучения. Выбирают минимальную из двух величин.
При измерении длительности фронта или среза импульса лазерного излучения менее 4 нс допускается применять измерительные фотопреобразователи, у которых время нарастания и спада переходной характеристики не более 0,75 длительности фронта или среза импульса лазерного излучения.
6.6 Временной или энергетический диапазоны осциллографа должны обеспечивать измерение параметров импульса электрического сигнала на выходе измерительного фотопреобразователя и, при необходимости, параметры запускающих импульсов.
Погрешность цифрового осциллографа должна быть в пределах ± 6%.
7 Требования безопасности
7.1 При выполнении измерений оборудование должно соответствовать общим требованиям безопасности в соответствии с ГОСТ 12.2.003.
7.2 При выполнении электрических измерений должны быть соблюдены общие требования безопасности в соответствии с ГОСТ 12.3.019.
7.3 При выполнении измерений производственные помещения должны соответствовать общим требованиям пожарной безопасности в соответствии с ГОСТ 12.1.004.
При выполнении измерений производственные помещения должны соответствовать требованиям лазерной безопасности по ГОСТ IEC 60825-1 и ГОСТ 31581.
Классы чистоты помещения, в котором необходимо проводить измерения, должны быть не ниже 3-го класса по ГОСТ Р ИСО 14644-1.
7.4 Выполнение измерений должен проводить обученный персонал, имеющий высшее или среднее специальное техническое образование, прошедший инструктаж по технике безопасности.
8 Метод измерения длительности фронта и среза импульса излучения
8.1 Структурная схема установки для измерения длительности фронта и среза импульса излучения приведена на рисунке 1.
8.2 Требования к приборам установлены в 6.3 - 6.6.
8.3 Соединяют модуль с источником питания и генератором запуска.
8.4 С помощью переходника волоконно-оптического кабеля соединяют модуль с измерительным фотопреобразователем.
8.5 Подготавливают приборы к работе согласно эксплуатационной документации.
8.6 С помощью источника питания и генератора запуска устанавливают режим работы модуля, указанный в стандартах или ТУ на конкретный тип модуля.
Параметры импульсов запуска, при необходимости, контролируют по осциллографу.
8.7 Соединяют цифровой осциллограф с измерительным фотопреобразователем и автоматически измеряют длительность фронта или среза импульса электрического напряжения τизм по показаниям цифрового осциллографа по уровню 0,1 до 0,9.
9 Обработка результатов измерений и погрешность измерений
9.1 Определяют длительность фронта и среза импульса лазерного излучения τф(с), с, по формуле
τф(с) = τизм, (1)
где τизм - длительность фронта (среза) электрического напряжения, измеренная в соответствии с 8.7, с.
При использовании измерительного фотопреобразователя, у которого время нарастания и спада переходной характеристики соизмеримо с длительностью фронта или среза импульса лазерного излучения, длительность фронта и среза импульса лазерного излучения τф(с), с, определяют по формуле
, (2)
где τнар - время нарастания переходной характеристики измерительного фотопреобразователя, указанное в руководстве по эксплуатации на него, с.
9.2 Погрешность измерения длительности фронта и среза импульса лазерного излучения модуля более 4 нс находится в пределах ± 12% с установленной вероятностью 0,95.
Погрешность измерения длительности фронта и среза импульса лазерного излучения равной или меньше 4 нс должны соответствовать установленным в стандартах или ТУ на конкретные типы модулей.
Границы интервала, в котором с установленной вероятностью 0,95 находится погрешность измерения длительности фронта или среза импульса лазерного излучения δ'ф(с) определяют по формуле
, (3)
где δ1 - погрешность цифрового осциллографа;
δ3 - погрешность определения времени нарастания переходной характеристики измерительного фотопреобразователя.
9.3 Расчет погрешности измерения длительности фронта и среза импульса лазерного излучения модуля приведен в приложении А.
10 Оформление результатов измерений
10.1 Результаты измерений оформляют в виде протокола по форме, принятой на предприятии, проводившем измерения.
10.2 Протокол должен содержать следующие сведения:
- наименование предприятия, проводившего измерения;
- дату проведения измерений;
- основание и цель проведения измерений;
- тип и номер основных средств измерений и вспомогательных устройств;
- данные о поверке средств измерений и об аттестации оборудования;
- данные об условиях проведения измерений;
- идентификационные данные образцов, характеристики которых подверглись измерениям;
- результаты измерений;
- должности, фамилии, инициалы и подписи сотрудников, проводивших измерения и обработку результатов.
Приложение А
(справочное)
Расчет погрешности измерения длительности фронта и среза импульса излучения
Погрешность измерения длительности фронта и среза импульса излучения δф(с) определяют по формуле
, (А.1)
где δ1 - погрешность цифрового осциллографа находится в пределах ± 6%;
δ2 - погрешность, вносимая измерительным фотопреобразователем (находится в пределах ± 5%).
При использовании измерительного фотопреобразователя, у которого время нарастания переходной характеристики не более 0,75 длительности фронта импульса излучения, погрешность измерения длительности фронта и среза импульса излучения δ'ф(с) определяют по формуле
, (А.2)
где τизм - длительность фронта (среза) электрического напряжения, измеренная в соответствии с 8.7, с;
τнар - время нарастания переходной характеристики измерительного фотопреобразователя, с;
δ3 - погрешность определения времени нарастания переходной характеристики измерительного фотопреобразователя (находится в пределах ± 8%).