Утв. и введен в действие Приказом Федерального агентства по техническому регулированию и метрологии от 7 июня 2024 г. N 731-ст
Национальный стандарт РФ ГОСТ Р 71431-2024
"МОДУЛИ ОПТИЧЕСКИЕ ПЕРЕДАЮЩИЕ НА ОСНОВЕ ИЗЛУЧАТЕЛЕЙ ИНЖЕКЦИОННЫХ ЛАЗЕРОВ. МЕТОД ИЗМЕРЕНИЯ СРЕДНЕЙ МОЩНОСТИ ИМПУЛЬСА ВЫХОДНОГО ПОЛЕЗНОГО ИЗЛУЧЕНИЯ"
Optical transmitting modules based on emitters of injection lasers. Method of average pulse power output useful radiation measurement
ОКС 31.260,
17.180.20
Дата введения - 1 марта 2025 года
Введен впервые
Предисловие
1 РАЗРАБОТАН Акционерным обществом "Российский научно-исследовательский институт "Электронстандарт" (АО "РНИИ "Электронстандарт")
2 ВНЕСЕН Техническим комитетом по стандартизации ТК 303 "Электронная компонентная база, материалы и оборудование"
3 УТВЕРЖДЕН И ВВЕДЕН В ДЕЙСТВИЕ Приказом Федерального агентства по техническому регулированию и метрологии от 7 июня 2024 г. N 731-ст
4 ВВЕДЕН ВПЕРВЫЕ
Правила применения настоящего стандарта установлены в статье 26 Федерального закона от 29 июня 2015 г. N 162-ФЗ "О стандартизации в Российской Федерации". Информация об изменениях к настоящему стандарту публикуется в ежегодном (по состоянию на 1 января текущего года) информационном указателе "Национальные стандарты", а официальный текст изменений и поправок - в ежемесячном информационном указателе "Национальные стандарты". В случае пересмотра (замены) или отмены настоящего стандарта соответствующее уведомление будет опубликовано в ближайшем выпуске ежемесячного информационного указателя "Национальные стандарты". Соответствующая информация, уведомление и тексты размещаются также в информационной системе общего пользования - на официальном сайте Федерального агентства по техническому регулированию и метрологии в сети Интернет (www.rst.gov.ru)
1 Область применения
Настоящий стандарт распространяется на цифровые передающие оптические модули на основе излучателей инжекционных лазеров (далее - модули) и устанавливает метод измерения средней мощности импульса выходного полезного излучения.
2 Нормативные ссылки
В настоящем стандарте использованы нормативные ссылки на следующие стандарты:
ГОСТ 12.1.004 Система стандартов безопасности труда. Пожарная безопасность. Общие требования
ГОСТ 12.2.003 Система стандартов безопасности труда. Оборудование производственное. Общие требования безопасности
ГОСТ 12.3.019 Система стандартов безопасности труда. Испытания и измерения электрические. Общие требования безопасности
ГОСТ 15093 Лазеры и устройства управления лазерным излучением. Термины и определения
ГОСТ 24453 Измерения параметров и характеристик лазерного излучения. Термины, определения и буквенные обозначения величин
ГОСТ 31581 Лазерная безопасность. Общие требования безопасности при разработке и эксплуатации лазерных изделий
ГОСТ IEC 60825-1 Безопасность лазерной аппаратуры. Часть 1. Классификация оборудования и требования
ГОСТ Р 8.568 Государственная система обеспечения единства измерений. Аттестация испытательного оборудования. Основные положения
ГОСТ Р ИСО 14644-1 Чистые помещения и связанные с ними контролируемые среды. Часть 1. Классификация чистоты воздуха по концентрации частиц
Примечание - При пользовании настоящим стандартом целесообразно проверить действие ссылочных стандартов в информационной системе общего пользования - на официальном сайте Федерального агентства по техническому регулированию и метрологии в сети Интернет или по ежегодному информационному указателю "Национальные стандарты", который опубликован по состоянию на 1 января текущего года, и по выпускам ежемесячного информационного указателя "Национальные стандарты" за текущий год. Если заменен ссылочный стандарт, на который дана недатированная ссылка, то рекомендуется использовать действующую версию этого стандарта с учетом всех внесенных в данную версию изменений. Если заменен ссылочный стандарт, на который дана датированная ссылка, то рекомендуется использовать версию этого стандарта с указанным выше годом утверждения (принятия). Если после утверждения настоящего стандарта в ссылочный стандарт, на который дана датированная ссылка, внесено изменение, затрагивающее положение, на которое дана ссылка, то это положение рекомендуется применять без учета данного изменения. Если ссылочный стандарт отменен без замены, то положение, в котором дана ссылка на него, рекомендуется применять в части, не затрагивающей эту ссылку.
3 Термины и определения
В настоящем стандарте применены термины по ГОСТ 15093, ГОСТ 24453, а также следующие термины с соответствующими определениями:
3.1 диаметр светового сопряжения: Диаметр круга, располагаемого в плоскости оптического сопряжения с центром на геометрической оси согласователя, поток мощности излучения через который равен мощности лазерного излучения на выходе модуля.
3.2 мощность фонового излучения: Средняя мощность излучения на выходе модуля при электрическом сигнале запуска на входе модуля, соответствующем уровню логического "0".
4 Общие положения
4.1 Измерение средней мощности импульса выходного полезного излучения основано на измерении средней мощности, длительности и частоты повторения импульсов лазерного излучения на выходе модуля в телесном угле с заданными числовой апертурой и диаметром светового сопряжения.
4.2 Числовая апертура и диаметр светового сопряжения должны соответствовать значениям, указанным в стандартах или технических условиях (ТУ) на конкретный тип модуля.
5 Требования к условиям проведения измерений
Измерения проводят при нормальных климатических условиях, если другие требования не установлены в стандартах и ТУ на конкретные виды модулей:
- температура воздуха - от 15 °C до 35 °C;
- относительная влажность воздуха - от 45% до 80%;
- атмосферное давление - от 86 до 106 кПА (от 645 до 795 мм рт. ст).
При температуре выше 30 °C относительная влажность не должна быть более 70%.
6 Требования к средствам измерений и вспомогательным устройствам
6.1 Применяемые средства измерений должны быть поверены или откалиброваны в соответствии с нормативными документами, устанавливающими порядок и методы поверки конкретных средств измерений.
Испытательное оборудование должно быть аттестовано в соответствии с ГОСТ Р 8.568. Диапазон измерений, типы и точность средств измерений, а также характеристики испытательного оборудования и состав вспомогательных устройств устанавливают в ТУ.
6.2 При измерении средней мощности импульса выходного полезного излучения модуля применяют следующие средства измерений и вспомогательные устройства:
- источник питания постоянного напряжения;
- измеритель средней оптической мощности;
- осциллограф цифровой (осциллограф цифровой быстродействующий универсальный);
- генератор запуска (генератор импульсов);
- фотопреобразователь измерительный (фотоприемник оптический измерительный, быстродействующий фотодетектор);
- переходник оптический;
- кабель волоконно-оптический.
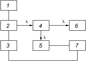
Схема расположения средств измерений и вспомогательных устройств при измерении средней мощности импульса выходного полезного излучения модуля должна соответствовать приведенной на рисунке 1.

1 - источник питания постоянного напряжения; 2 - модуль; 3 - генератор запуска; 4 - оптический переходник или волоконно-оптический кабель; 5 – измерительный фотопреобразователь; 6 - измеритель средней оптической мощности; 7 - цифровой осциллограф
Примечание - Допускается исключать из структурной схемы соединения приборов отдельные элементы или дополнять схему отдельными элементами.
Рисунок 1 - Схема расположения средств измерений и вспомогательных устройств при измерении средней мощности импульса выходного полезного излучения
6.3 Источник питания постоянного напряжения и генератор запуска должен обеспечивать режим работы, указанный в стандартах или ТУ на конкретный тип модуля.
6.4 Оптический переходник должен обеспечивать распространение лазерного излучения с выхода модуля в телесном угле с числовой апертурой и диаметром светового сопряжения, указанными в стандартах или ТУ на конкретный тип модуля. При этом диаметр пучка лазерного излучения в плоскости входной апертуры измерителя средней оптической мощности или измерительного фотопреобразователя должен находиться в пределах, установленных для данного средства измерения.
Допускается вместо оптического переходника использовать волоконно-оптический кабель, числовая апертура и диаметр светового сопряжения которого соответствует значениям, указанных в стандартах или ТУ на конкретный тип модуля.
Оптический переходник и волоконно-оптический кабель должны обеспечивать возможность подключения модуля к измерителю средней оптической мощности и измерительному фотопреобразователю.
Погрешность измерения коэффициента пропускания оптического переходника или волоконно-оптического кабеля, применяемых при измерении средней мощности импульса выходного полезного излучения модуля, должна быть в пределах ± 5%.
6.5 Спектральный, энергетический и временной диапазоны измерителя средней оптической мощности должны обеспечивать измерение средней мощности импульса выходного полезного и фонового излучения модуля.
Погрешность измерителя средней мощности должна быть в пределах ± 13%.
6.6 Спектральный, энергетический и временной диапазоны измерительного фотопреобразователя должны обеспечивать преобразование лазерного излучения модуля.
Время нарастания и спада переходной характеристики измерительного фотопреобразователя должно быть не менее чем в три раза меньше длительности импульса лазерного излучения модуля.
6.7 Временной и энергетический диапазоны цифрового осциллографа должны обеспечивать измерения параметров импульса электрического сигнала на выходе измерительного фотопреобразователя и при необходимости параметров запускающих импульсов.
Погрешность цифрового осциллографа должна быть в пределах ± 6%.
7 Требования безопасности
7.1 При выполнении измерений оборудование должно соответствовать общим требованиям безопасности в соответствии с ГОСТ 12.2.003.
7.2 При выполнении электрических измерений должны быть соблюдены общие требования безопасности в соответствии с ГОСТ 12.3.019.
7.3 При выполнении измерений производственные помещения должны соответствовать общим требованиям пожарной безопасности в соответствии с ГОСТ 12.1.004.
При выполнении измерений производственные помещения должны соответствовать требованиям лазерной безопасности по ГОСТ IEC 60825-1 и ГОСТ 31581.
Классы чистоты помещения, в котором необходимо проводить измерения, должны быть не ниже 3-го класса по ГОСТ Р ИСО 14644-1.
7.4 Выполнение измерений должен проводить обученный персонал, имеющий высшее или среднее специальное техническое образование, прошедший инструктаж по технике безопасности.
8 Метод измерения средней мощности импульса выходного полезного излучения
8.1 Структурная схема установки для измерения средней мощности импульса выходного полезного излучения приведена на рисунке 1.
8.2 Требования к приборам установлены в 6.3 - 6.7.
8.3 Соединяют модуль с источником питания постоянного напряжения и генератором запуска.
8.4 С помощью оптического переходника или волоконно-оптического кабеля соединяют модуль с измерителем средней оптической мощности.
8.5 Подготавливают приборы к работе согласно эксплуатационной документации.
8.6 С помощью источника питания постоянного напряжения и генератора запуска устанавливают режим работы модуля, указанный в стандартах или ТУ на конкретный тип модуля.
При необходимости параметры импульсов запуска контролируют по цифровому осциллографу.
8.7 Измеряют среднюю мощность лазерного излучения Pср.
8.8 Выключают генератор запуска и измеряют среднюю мощность фонового излучения Pф.
8.8 Отключают измеритель средней оптической мощности.
8.9 С помощью оптического переходника или волоконно-оптического кабеля соединяют модуль с измерительным фотопреобразователем, а измерительный фотопреобразователь с цифровым осциллографом.
8.10 Проводят операции по 8.5 и 8.6.
8.11 По цифровому осциллографу измеряют длительность импульса по уровню 0,5τ.
При скважности Q менее 3 одновременно с измерением длительности с помощью цифрового осциллографа измеряют период повторения импульсов T.
При скважности Q более 3 по цифровому осциллографу, присоединенному к фотопреобразователю, измеряют частоту повторения импульсов.
8.12 Выключают все приборы.
9 Обработка результатов и погрешность измерений
9.1 Определяют среднюю мощность импульса выходного полезного излучения модуля Pср.имп, Вт, при скважности Q не более 3 по формуле
, (1)
где Pср - средняя мощность лазерного излучения, Вт;
Pф - средняя мощность фонового излучения, Вт;
T - период повторения импульсов лазерного излучения, с;
τ - длительность импульса лазерного излучения по уровню 0,5, с;
K - коэффициент пропускания переходника или волоконно-оптического кабеля.
Определяют среднюю мощность импульса выходного полезного излучения модуля Pср.имп, Вт, при скважности Q более 3 по формуле
, (2)
где F - частота повторения импульсов лазерного излучения, Гц.
9.2 Относительная погрешность измерения средней мощности импульса выходного полезного излучения модуля находится в интервале ± 20% с установленной вероятностью 0,95.
9.3 Расчет относительной погрешности измерения средней мощности импульса лазерного излучения на выходе модуля приведен в приложении А.
10 Оформление результатов измерений
10.1 Результаты измерений оформляют в виде протокола по форме, принятой на предприятии, проводившем измерения.
10.2 Протокол должен содержать следующие сведения:
- наименование предприятия, проводившего измерения;
- дату проведения измерений;
- основание и цель проведения измерений;
- тип и номер основных средств измерений и вспомогательных устройств;
- данные о поверке средств измерений и об аттестации оборудования;
- данные об условиях проведения измерений;
- идентификационные данные образцов, характеристики которых подверглись измерениям;
- результаты измерений;
- должности, фамилии, инициалы и подписи сотрудников, проводивших измерения и обработку результатов.
Приложение А
(справочное)
Расчет погрешности измерения средней мощности импульса выходного полезного излучения
Погрешность измерения средней мощности импульса выходного полезного излучения δ вычисляют при скважности Q не более 3 по формуле
, (А.1)
где Pср - средняя мощность лазерного излучения, Вт;
Pф - средняя мощность фонового излучения, Вт;
δ1 - погрешность измерителя средней оптической мощности (находится в пределах ± 13%);
δ2 - погрешность цифрового осциллографа (находится в пределах ± 6%);
δ3 - погрешность оптического переходника или волоконно-оптического кабеля (находится в пределах ± 5%).
Погрешность измерения средней мощности импульса выходного полезного излучения δ вычисляют при скважности Q более 3 по формуле
, (А.2)
где δ4 - погрешность измерения длительности импульса излучения (находится в пределах ± 10%);
δ5 - погрешность измерения частоты повторения импульсов излучения (находится в пределах ± 1%).